The base class for all ns3 applications. More...
#include "application.h"
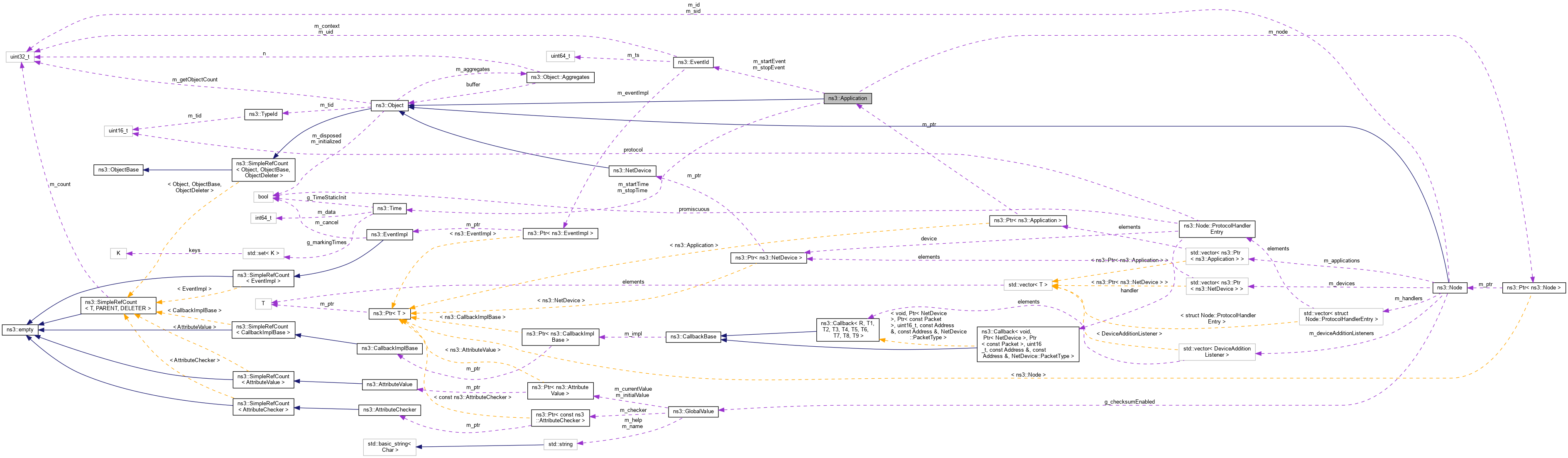
Inheritance diagram for ns3::Application:
Collaboration diagram for ns3::Application:Public Types | |
| typedef void(* | DelayAddressCallback) (const Time &delay, const Address &from) |
| Common callback signature for packet delay and address. More... | |
| typedef void(* | StateTransitionCallback) (const std::string &oldState, const std::string &newState) |
| Common signature used by callbacks to application's state transition trace source. More... | |
Public Member Functions | |
| Application () | |
| virtual | ~Application () |
| Ptr< Node > | GetNode () const |
| void | SetNode (Ptr< Node > node) |
| void | SetStartTime (Time start) |
| Specify application start time. More... | |
| void | SetStopTime (Time stop) |
| Specify application stop time. More... | |
Public Member Functions inherited from ns3::Object | |
| Object () | |
| Constructor. More... | |
| virtual | ~Object () |
| Destructor. More... | |
| void | AggregateObject (Ptr< Object > other) |
| Aggregate two Objects together. More... | |
| void | Dispose (void) |
| Dispose of this Object. More... | |
| AggregateIterator | GetAggregateIterator (void) const |
| Get an iterator to the Objects aggregated to this one. More... | |
| virtual TypeId | GetInstanceTypeId (void) const |
| Get the most derived TypeId for this Object. More... | |
| template<> | |
| Ptr< Object > | GetObject () const |
| Specialization of () for objects of type ns3::Object. More... | |
| template<typename T > | |
| Ptr< T > | GetObject (TypeId tid) const |
| Get a pointer to the requested aggregated Object by TypeId. More... | |
| template<> | |
| Ptr< Object > | GetObject (TypeId tid) const |
| Specialization of (TypeId tid) for objects of type ns3::Object. More... | |
| template<typename T > | |
| Ptr< T > | GetObject (void) const |
| Get a pointer to the requested aggregated Object. More... | |
| void | Initialize (void) |
| Invoke DoInitialize on all Objects aggregated to this one. More... | |
| bool | IsInitialized (void) const |
| Check if the object has been initialized. More... | |
Public Member Functions inherited from ns3::SimpleRefCount< Object, ObjectBase, ObjectDeleter > | |
| SimpleRefCount () | |
| Default constructor. More... | |
| SimpleRefCount (const SimpleRefCount &o[[maybe_unused]]) | |
| Copy constructor. More... | |
| uint32_t | GetReferenceCount (void) const |
| Get the reference count of the object. More... | |
| SimpleRefCount & | operator= ([[maybe_unused]] const SimpleRefCount &o) |
| Assignment operator. More... | |
| void | Ref (void) const |
| Increment the reference count. More... | |
| void | Unref (void) const |
| Decrement the reference count. More... | |
Public Member Functions inherited from ns3::ObjectBase | |
| virtual | ~ObjectBase () |
| Virtual destructor. More... | |
| void | GetAttribute (std::string name, AttributeValue &value) const |
| Get the value of an attribute, raising fatal errors if unsuccessful. More... | |
| bool | GetAttributeFailSafe (std::string name, AttributeValue &value) const |
| Get the value of an attribute without raising erros. More... | |
| void | SetAttribute (std::string name, const AttributeValue &value) |
| Set a single attribute, raising fatal errors if unsuccessful. More... | |
| bool | SetAttributeFailSafe (std::string name, const AttributeValue &value) |
| Set a single attribute without raising errors. More... | |
| bool | TraceConnect (std::string name, std::string context, const CallbackBase &cb) |
| Connect a TraceSource to a Callback with a context. More... | |
| bool | TraceConnectWithoutContext (std::string name, const CallbackBase &cb) |
| Connect a TraceSource to a Callback without a context. More... | |
| bool | TraceDisconnect (std::string name, std::string context, const CallbackBase &cb) |
| Disconnect from a TraceSource a Callback previously connected with a context. More... | |
| bool | TraceDisconnectWithoutContext (std::string name, const CallbackBase &cb) |
| Disconnect from a TraceSource a Callback previously connected without a context. More... | |
Static Public Member Functions | |
| static TypeId | GetTypeId (void) |
| Get the type ID. More... | |
Static Public Member Functions inherited from ns3::Object | |
| static TypeId | GetTypeId (void) |
| Register this type. More... | |
Static Public Member Functions inherited from ns3::ObjectBase | |
| static TypeId | GetTypeId (void) |
| Get the type ID. More... | |
Protected Member Functions | |
| virtual void | DoDispose (void) |
| Destructor implementation. More... | |
| virtual void | DoInitialize (void) |
| Initialize() implementation. More... | |
Protected Member Functions inherited from ns3::Object | |
| Object (const Object &o) | |
| Copy an Object. More... | |
| virtual void | NotifyNewAggregate (void) |
| Notify all Objects aggregated to this one of a new Object being aggregated. More... | |
Protected Member Functions inherited from ns3::ObjectBase | |
| void | ConstructSelf (const AttributeConstructionList &attributes) |
| Complete construction of ObjectBase; invoked by derived classes. More... | |
| virtual void | NotifyConstructionCompleted (void) |
| Notifier called once the ObjectBase is fully constructed. More... | |
Protected Attributes | |
| Ptr< Node > | m_node |
| The node that this application is installed on. More... | |
| EventId | m_startEvent |
| The event that will fire at m_startTime to start the application. More... | |
| Time | m_startTime |
| The simulation time that the application will start. More... | |
| EventId | m_stopEvent |
| The event that will fire at m_stopTime to end the application. More... | |
| Time | m_stopTime |
| The simulation time that the application will end. More... | |
Private Member Functions | |
| virtual void | StartApplication (void) |
| Application specific startup code. More... | |
| virtual void | StopApplication (void) |
| Application specific shutdown code. More... | |
Additional Inherited Members | |
Related Functions inherited from ns3::ObjectBase | |
| static TypeId | GetObjectIid (void) |
| Ensure the TypeId for ObjectBase gets fully configured to anchor the inheritance tree properly. More... | |
The base class for all ns3 applications.
ns3::Application is accessible through the following paths with Config::Set and Config::Connect:
No TraceSources are defined for this type.
Size of this type is 104 bytes (on a 64-bit architecture).
Definition at line 60 of file application.h.
Common callback signature for packet delay and address.
| delay | The packet delay. |
| from | The source socket address associated with the packet, indicating the packet's origin. |
Definition at line 114 of file application.h.
| typedef void(* ns3::Application::StateTransitionCallback) (const std::string &oldState, const std::string &newState) |
Common signature used by callbacks to application's state transition trace source.
| oldState | The name of the previous state. |
| newState | The name of the current state. |
Definition at line 123 of file application.h.
| ns3::Application::Application | ( | ) |
Definition at line 57 of file application.cc.
References NS_LOG_FUNCTION.
|
virtual |
Definition at line 63 of file application.cc.
References NS_LOG_FUNCTION.
|
protectedvirtual |
Destructor implementation.
This method is called by Dispose() or by the Object's destructor, whichever comes first.
Subclasses are expected to implement their real destruction code in an overridden version of this method and chain up to their parent's implementation once they are done. i.e, for simplicity, the destructor of every subclass should be empty and its content should be moved to the associated DoDispose() method.
It is safe to call GetObject() from within this method.
Reimplemented from ns3::Object.
Reimplemented in ns3::BsmApplication, ns3::PacketSocketServer, ns3::PacketSocketClient, EpsBearerTagUdpClient, ns3::EpcEnbApplication, ns3::V4TraceRoute, ns3::V4Ping, ns3::DhcpServer, ns3::DhcpClient, ns3::UdpTraceClient, ns3::UdpServer, ns3::UdpEchoServer, ns3::UdpEchoClient, ns3::UdpClient, ns3::QKDSDNController, ns3::QKDPostprocessingApplication, ns3::QKDKeyManagerSystemApplication, ns3::PacketSink, ns3::OnOffApplication, ns3::BulkSendApplication, Receiver, Sender, ns3::EpcSgwApplication, ns3::EpcPgwApplication, ns3::EpcMmeApplication, ns3::Radvd, ns3::Ping6, ns3::ThreeGppHttpServer, and ns3::ThreeGppHttpClient.
Definition at line 83 of file application.cc.
References ns3::EventId::Cancel(), ns3::Object::DoDispose(), m_node, m_startEvent, m_stopEvent, and NS_LOG_FUNCTION.
Referenced by ns3::ThreeGppHttpClient::DoDispose(), ns3::ThreeGppHttpServer::DoDispose(), ns3::Ping6::DoDispose(), ns3::Radvd::DoDispose(), Sender::DoDispose(), ns3::BulkSendApplication::DoDispose(), ns3::OnOffApplication::DoDispose(), ns3::PacketSink::DoDispose(), ns3::QKDKeyManagerSystemApplication::DoDispose(), ns3::QKDPostprocessingApplication::DoDispose(), ns3::QKDSDNController::DoDispose(), ns3::UdpClient::DoDispose(), ns3::UdpEchoClient::DoDispose(), ns3::UdpEchoServer::DoDispose(), ns3::UdpServer::DoDispose(), ns3::UdpTraceClient::DoDispose(), ns3::DhcpClient::DoDispose(), ns3::DhcpServer::DoDispose(), ns3::V4Ping::DoDispose(), ns3::V4TraceRoute::DoDispose(), ns3::PacketSocketClient::DoDispose(), ns3::PacketSocketServer::DoDispose(), and ns3::BsmApplication::DoDispose().
Here is the call graph for this function:
Here is the caller graph for this function:
|
protectedvirtual |
Initialize() implementation.
This method is called only once by Initialize(). If the user calls Initialize() multiple times, DoInitialize() is called only the first time.
Subclasses are expected to override this method and chain up to their parent's implementation once they are done. It is safe to call GetObject() and AggregateObject() from within this method.
Reimplemented from ns3::Object.
Definition at line 93 of file application.cc.
References ns3::Object::DoInitialize(), m_startEvent, m_startTime, m_stopEvent, m_stopTime, NS_LOG_FUNCTION, ns3::Simulator::Schedule(), StartApplication(), and StopApplication().
Here is the call graph for this function:Definition at line 104 of file application.cc.
References m_node, and NS_LOG_FUNCTION.
Referenced by ns3::DhcpClient::AcceptAck(), ns3::BsmApplication::GenerateWaveTraffic(), ns3::V4Ping::GetApplicationId(), ns3::V4TraceRoute::GetApplicationId(), ns3::Radvd::HandleRead(), ns3::DhcpClient::LinkStateHandler(), ns3::DhcpServer::NetHandler(), ns3::ThreeGppHttpClient::OpenConnection(), ns3::QKDApp004::PrepareSendSocketToApp(), ns3::QKDApp014::PrepareSendSocketToApp(), ns3::QKDApp004::PrepareSendSocketToKMS(), ns3::QKDApp014::PrepareSendSocketToKMS(), ns3::QKDApp004::PrepareSinkSocketFromApp(), ns3::QKDApp014::PrepareSinkSocketFromApp(), ns3::QKDApp004::PrepareSinkSocketFromKMS(), ns3::QKDApp014::PrepareSinkSocketFromKMS(), ns3::V4Ping::Receive(), ns3::BsmApplication::ReceiveWavePacket(), ns3::DhcpClient::RemoveAndStart(), ns3::Ping6::Send(), ns3::V4Ping::Send(), ns3::Radvd::Send(), ns3::DhcpServer::SendOffer(), ns3::ThreeGppHttpServer::StartApplication(), ns3::Ping6::StartApplication(), ns3::Radvd::StartApplication(), Receiver::StartApplication(), ns3::BulkSendApplication::StartApplication(), ns3::OnOffApplication::StartApplication(), ns3::PacketSink::StartApplication(), ns3::QKDPostprocessingApplication::StartApplication(), ns3::UdpClient::StartApplication(), ns3::UdpEchoClient::StartApplication(), ns3::UdpEchoServer::StartApplication(), ns3::UdpServer::StartApplication(), ns3::UdpTraceClient::StartApplication(), ns3::DhcpClient::StartApplication(), ns3::DhcpServer::StartApplication(), ns3::V4Ping::StartApplication(), ns3::V4TraceRoute::StartApplication(), EpsBearerTagUdpClient::StartApplication(), ns3::PacketSocketClient::StartApplication(), ns3::PacketSocketServer::StartApplication(), ns3::BsmApplication::StartApplication(), and ns3::DhcpClient::StopApplication().
Here is the caller graph for this function:
|
static |
Get the type ID.
Definition at line 39 of file application.cc.
References m_startTime, m_stopTime, ns3::MakeTimeAccessor(), ns3::MakeTimeChecker(), ns3::Seconds(), and ns3::TypeId::SetParent().
Here is the call graph for this function:| node | the node to which this Application object is attached. |
Definition at line 111 of file application.cc.
References m_node, and NS_LOG_FUNCTION.
Referenced by ns3::Node::AddApplication().
Here is the caller graph for this function:| void ns3::Application::SetStartTime | ( | Time | start | ) |
Specify application start time.
| start | Start time for this application, relative to the current simulation time. |
Applications start at various times in the simulation scenario. The Start method specifies when the application should be started. The application subclasses should override the private "StartApplication" method defined below, which is called at the time specified, to cause the application to begin.
Definition at line 69 of file application.cc.
References m_startTime, NS_LOG_FUNCTION, and visualizer.core::start().
Referenced by ns3::ApplicationContainer::Start(), and ns3::ApplicationContainer::StartWithJitter().
Here is the call graph for this function:
Here is the caller graph for this function:| void ns3::Application::SetStopTime | ( | Time | stop | ) |
Specify application stop time.
| stop | Stop time for this application, relative to the current simulation time. |
Once an application has started, it is sometimes useful to stop the application. The Stop method specifies when an application is to stop. The application subclasses should override the private StopApplication method, to be notified when that time has come.
Definition at line 75 of file application.cc.
References m_stopTime, and NS_LOG_FUNCTION.
Referenced by ns3::ApplicationContainer::Stop().
Here is the caller graph for this function:
|
privatevirtual |
Application specific startup code.
The StartApplication method is called at the start time specified by Start This method should be overridden by all or most application subclasses.
Reimplemented in ns3::BsmApplication, ns3::SocketWriter, ns3::PacketSocketServer, ns3::PacketSocketClient, EpsBearerTagUdpClient, ns3::V4TraceRoute, ns3::V4Ping, ns3::DhcpServer, ns3::DhcpClient, ns3::UdpTraceClient, ns3::UdpServer, ns3::UdpEchoServer, ns3::UdpEchoClient, ns3::UdpClient, ns3::QKDSDNController, ns3::QKDPostprocessingApplication, ns3::QKDKeyManagerSystemApplication, ns3::QKDApp014, ns3::QKDApp004, ns3::PacketSink, ns3::OnOffApplication, ns3::BulkSendApplication, MyApp, MyApp, MyApp, Receiver, Sender, ns3::Radvd, ns3::Ping6, ns3::ThreeGppHttpServer, and ns3::ThreeGppHttpClient.
Definition at line 119 of file application.cc.
References NS_LOG_FUNCTION.
Referenced by DoInitialize().
Here is the caller graph for this function:
|
privatevirtual |
Application specific shutdown code.
The StopApplication method is called at the stop time specified by Stop This method should be overridden by all or most application subclasses.
Reimplemented in ns3::BsmApplication, ns3::SocketWriter, ns3::PacketSocketServer, ns3::PacketSocketClient, EpsBearerTagUdpClient, ns3::V4TraceRoute, ns3::V4Ping, ns3::DhcpServer, ns3::DhcpClient, ns3::UdpTraceClient, ns3::UdpServer, ns3::UdpEchoServer, ns3::UdpEchoClient, ns3::UdpClient, ns3::QKDSDNController, ns3::QKDPostprocessingApplication, ns3::QKDKeyManagerSystemApplication, ns3::QKDApp014, ns3::QKDApp004, ns3::PacketSink, ns3::OnOffApplication, ns3::BulkSendApplication, MyApp, MyApp, MyApp, Receiver, Sender, ns3::Radvd, ns3::Ping6, ns3::ThreeGppHttpServer, and ns3::ThreeGppHttpClient.
Definition at line 124 of file application.cc.
References NS_LOG_FUNCTION.
Referenced by DoInitialize().
Here is the caller graph for this function:The node that this application is installed on.
Definition at line 148 of file application.h.
Referenced by DoDispose(), GetNode(), SetNode(), and ns3::Ping6::StartApplication().
|
protected |
The event that will fire at m_startTime to start the application.
Definition at line 151 of file application.h.
Referenced by DoDispose(), and DoInitialize().
|
protected |
The simulation time that the application will start.
Definition at line 149 of file application.h.
Referenced by DoInitialize(), GetTypeId(), and SetStartTime().
|
protected |
The event that will fire at m_stopTime to end the application.
Definition at line 152 of file application.h.
Referenced by DoDispose(), and DoInitialize().
|
protected |
The simulation time that the application will end.
Definition at line 150 of file application.h.
Referenced by DoInitialize(), GetTypeId(), and SetStopTime().