#include "wifi-example-apps.h"
Inheritance diagram for Sender:
Collaboration diagram for Sender:Public Member Functions | |
| Sender () | |
| virtual | ~Sender () |
Public Member Functions inherited from ns3::Application | |
| Application () | |
| virtual | ~Application () |
| Ptr< Node > | GetNode () const |
| void | SetNode (Ptr< Node > node) |
| void | SetStartTime (Time start) |
| Specify application start time. More... | |
| void | SetStopTime (Time stop) |
| Specify application stop time. More... | |
Public Member Functions inherited from ns3::Object | |
| Object () | |
| Constructor. More... | |
| virtual | ~Object () |
| Destructor. More... | |
| void | AggregateObject (Ptr< Object > other) |
| Aggregate two Objects together. More... | |
| void | Dispose (void) |
| Dispose of this Object. More... | |
| AggregateIterator | GetAggregateIterator (void) const |
| Get an iterator to the Objects aggregated to this one. More... | |
| virtual TypeId | GetInstanceTypeId (void) const |
| Get the most derived TypeId for this Object. More... | |
| template<> | |
| Ptr< Object > | GetObject () const |
| Specialization of () for objects of type ns3::Object. More... | |
| template<typename T > | |
| Ptr< T > | GetObject (TypeId tid) const |
| Get a pointer to the requested aggregated Object by TypeId. More... | |
| template<> | |
| Ptr< Object > | GetObject (TypeId tid) const |
| Specialization of (TypeId tid) for objects of type ns3::Object. More... | |
| template<typename T > | |
| Ptr< T > | GetObject (void) const |
| Get a pointer to the requested aggregated Object. More... | |
| void | Initialize (void) |
| Invoke DoInitialize on all Objects aggregated to this one. More... | |
| bool | IsInitialized (void) const |
| Check if the object has been initialized. More... | |
Public Member Functions inherited from ns3::SimpleRefCount< Object, ObjectBase, ObjectDeleter > | |
| SimpleRefCount () | |
| Default constructor. More... | |
| SimpleRefCount (const SimpleRefCount &o[[maybe_unused]]) | |
| Copy constructor. More... | |
| uint32_t | GetReferenceCount (void) const |
| Get the reference count of the object. More... | |
| SimpleRefCount & | operator= ([[maybe_unused]] const SimpleRefCount &o) |
| Assignment operator. More... | |
| void | Ref (void) const |
| Increment the reference count. More... | |
| void | Unref (void) const |
| Decrement the reference count. More... | |
Public Member Functions inherited from ns3::ObjectBase | |
| virtual | ~ObjectBase () |
| Virtual destructor. More... | |
| void | GetAttribute (std::string name, AttributeValue &value) const |
| Get the value of an attribute, raising fatal errors if unsuccessful. More... | |
| bool | GetAttributeFailSafe (std::string name, AttributeValue &value) const |
| Get the value of an attribute without raising erros. More... | |
| void | SetAttribute (std::string name, const AttributeValue &value) |
| Set a single attribute, raising fatal errors if unsuccessful. More... | |
| bool | SetAttributeFailSafe (std::string name, const AttributeValue &value) |
| Set a single attribute without raising errors. More... | |
| bool | TraceConnect (std::string name, std::string context, const CallbackBase &cb) |
| Connect a TraceSource to a Callback with a context. More... | |
| bool | TraceConnectWithoutContext (std::string name, const CallbackBase &cb) |
| Connect a TraceSource to a Callback without a context. More... | |
| bool | TraceDisconnect (std::string name, std::string context, const CallbackBase &cb) |
| Disconnect from a TraceSource a Callback previously connected with a context. More... | |
| bool | TraceDisconnectWithoutContext (std::string name, const CallbackBase &cb) |
| Disconnect from a TraceSource a Callback previously connected without a context. More... | |
Static Public Member Functions | |
| static TypeId | GetTypeId (void) |
Static Public Member Functions inherited from ns3::Application | |
| static TypeId | GetTypeId (void) |
| Get the type ID. More... | |
Static Public Member Functions inherited from ns3::Object | |
| static TypeId | GetTypeId (void) |
| Register this type. More... | |
Static Public Member Functions inherited from ns3::ObjectBase | |
| static TypeId | GetTypeId (void) |
| Get the type ID. More... | |
Protected Member Functions | |
| virtual void | DoDispose (void) |
| Destructor implementation. More... | |
Protected Member Functions inherited from ns3::Application | |
| virtual void | DoInitialize (void) |
| Initialize() implementation. More... | |
Protected Member Functions inherited from ns3::Object | |
| Object (const Object &o) | |
| Copy an Object. More... | |
| virtual void | NotifyNewAggregate (void) |
| Notify all Objects aggregated to this one of a new Object being aggregated. More... | |
Protected Member Functions inherited from ns3::ObjectBase | |
| void | ConstructSelf (const AttributeConstructionList &attributes) |
| Complete construction of ObjectBase; invoked by derived classes. More... | |
| virtual void | NotifyConstructionCompleted (void) |
| Notifier called once the ObjectBase is fully constructed. More... | |
Private Member Functions | |
| void | SendPacket () |
| virtual void | StartApplication (void) |
| Application specific startup code. More... | |
| virtual void | StopApplication (void) |
| Application specific shutdown code. More... | |
Private Attributes | |
| uint32_t | m_count |
| Ipv4Address | m_destAddr |
| uint32_t | m_destPort |
| Ptr< ConstantRandomVariable > | m_interval |
| uint32_t | m_numPkts |
| uint32_t | m_pktSize |
| EventId | m_sendEvent |
| Ptr< Socket > | m_socket |
| TracedCallback< Ptr< const Packet > > | m_txTrace |
Additional Inherited Members | |
Public Types inherited from ns3::Application | |
| typedef void(* | DelayAddressCallback) (const Time &delay, const Address &from) |
| Common callback signature for packet delay and address. More... | |
| typedef void(* | StateTransitionCallback) (const std::string &oldState, const std::string &newState) |
| Common signature used by callbacks to application's state transition trace source. More... | |
Protected Attributes inherited from ns3::Application | |
| Ptr< Node > | m_node |
| The node that this application is installed on. More... | |
| EventId | m_startEvent |
| The event that will fire at m_startTime to start the application. More... | |
| Time | m_startTime |
| The simulation time that the application will start. More... | |
| EventId | m_stopEvent |
| The event that will fire at m_stopTime to end the application. More... | |
| Time | m_stopTime |
| The simulation time that the application will end. More... | |
Related Functions inherited from ns3::ObjectBase | |
| static TypeId | GetObjectIid (void) |
| Ensure the TypeId for ObjectBase gets fully configured to anchor the inheritance tree properly. More... | |
Definition at line 38 of file wifi-example-apps.h.
| Sender::Sender | ( | ) |
Definition at line 76 of file wifi-example-apps.cc.
References NS_LOG_FUNCTION_NOARGS.
|
virtual |
Definition at line 83 of file wifi-example-apps.cc.
References NS_LOG_FUNCTION_NOARGS.
|
protectedvirtual |
Destructor implementation.
This method is called by Dispose() or by the Object's destructor, whichever comes first.
Subclasses are expected to implement their real destruction code in an overridden version of this method and chain up to their parent's implementation once they are done. i.e, for simplicity, the destructor of every subclass should be empty and its content should be moved to the associated DoDispose() method.
It is safe to call GetObject() from within this method.
Reimplemented from ns3::Application.
Definition at line 89 of file wifi-example-apps.cc.
References ns3::Application::DoDispose(), and NS_LOG_FUNCTION_NOARGS.
Here is the call graph for this function:
|
static |
Definition at line 43 of file wifi-example-apps.cc.
References m_destAddr, m_destPort, m_interval, m_numPkts, m_pktSize, m_txTrace, ns3::MakeIpv4AddressAccessor(), ns3::MakeIpv4AddressChecker(), ns3::MakePointerAccessor(), ns3::MakeTraceSourceAccessor(), ns3::MakeUintegerAccessor(), and ns3::TypeId::SetParent().
Here is the call graph for this function:
|
private |
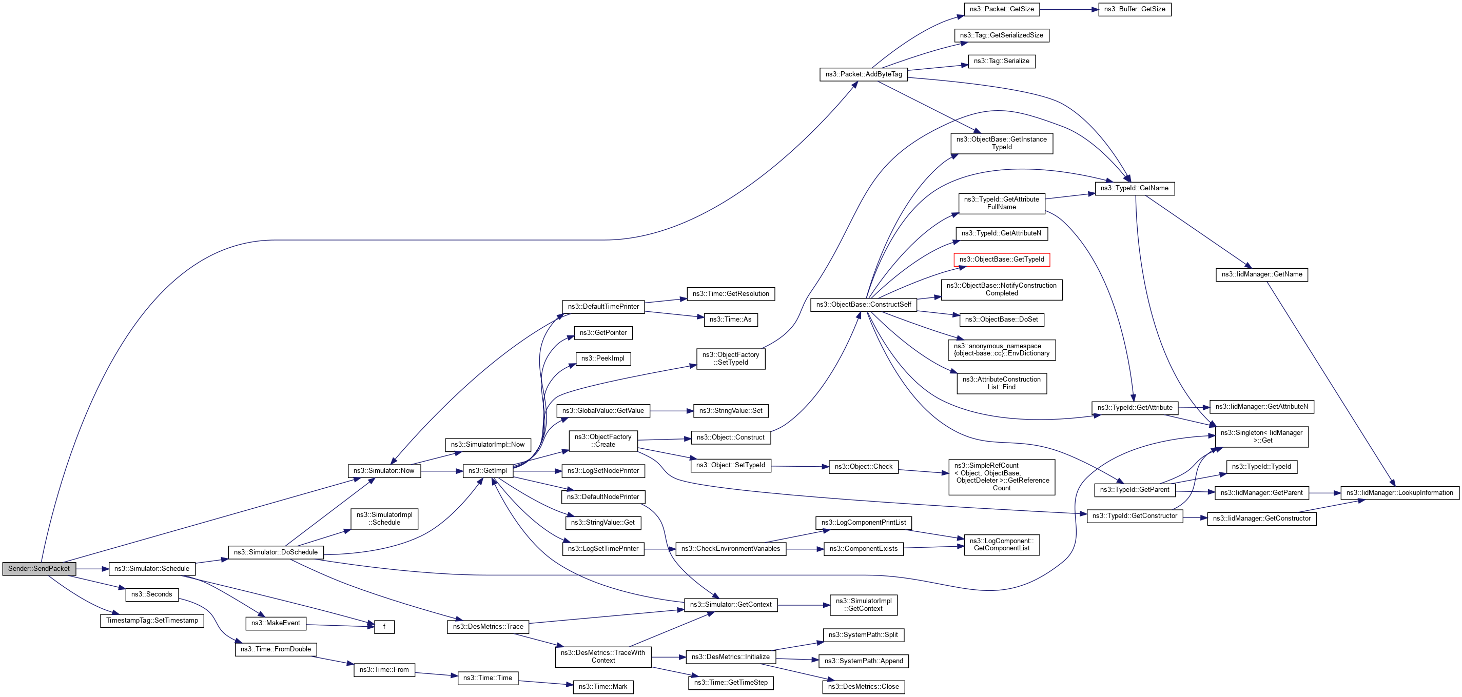
Definition at line 124 of file wifi-example-apps.cc.
References ns3::Packet::AddByteTag(), ns3::Simulator::Now(), NS_LOG_INFO, ns3::Simulator::Schedule(), ns3::Seconds(), and TimestampTag::SetTimestamp().
Referenced by StartApplication().
Here is the call graph for this function:
Here is the caller graph for this function:
|
privatevirtual |
Application specific startup code.
The StartApplication method is called at the start time specified by Start This method should be overridden by all or most application subclasses.
Reimplemented from ns3::Application.
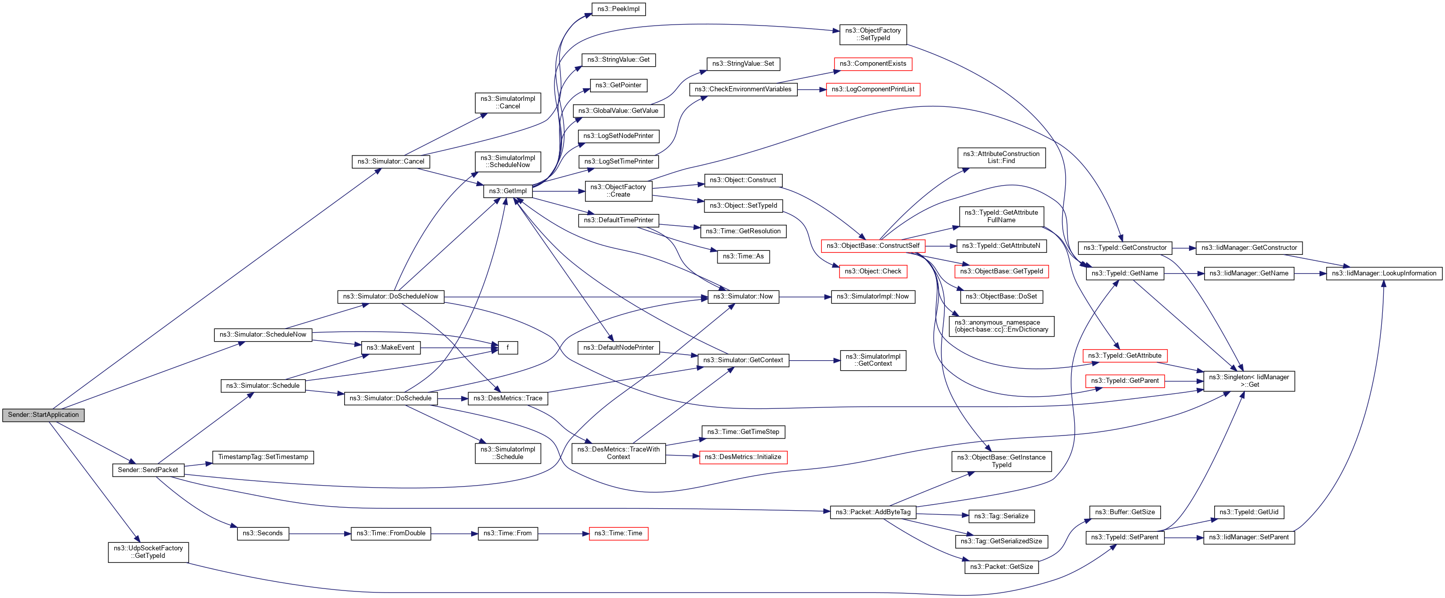
Definition at line 98 of file wifi-example-apps.cc.
References ns3::Simulator::Cancel(), ns3::UdpSocketFactory::GetTypeId(), NS_LOG_FUNCTION_NOARGS, ns3::Simulator::ScheduleNow(), and SendPacket().
Here is the call graph for this function:
|
privatevirtual |
Application specific shutdown code.
The StopApplication method is called at the stop time specified by Stop This method should be overridden by all or most application subclasses.
Reimplemented from ns3::Application.
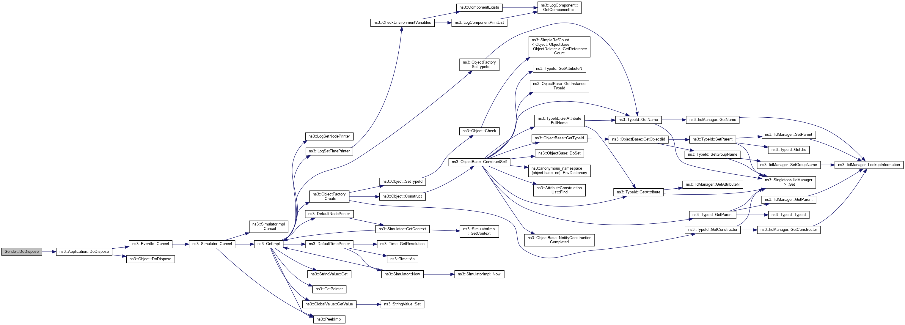
Definition at line 117 of file wifi-example-apps.cc.
References ns3::Simulator::Cancel(), and NS_LOG_FUNCTION_NOARGS.
Here is the call graph for this function:
|
private |
Definition at line 64 of file wifi-example-apps.h.
|
private |
Definition at line 54 of file wifi-example-apps.h.
Referenced by GetTypeId().
|
private |
Definition at line 55 of file wifi-example-apps.h.
Referenced by GetTypeId().
|
private |
Definition at line 56 of file wifi-example-apps.h.
Referenced by GetTypeId().
|
private |
Definition at line 57 of file wifi-example-apps.h.
Referenced by GetTypeId().
|
private |
Definition at line 53 of file wifi-example-apps.h.
Referenced by GetTypeId().
|
private |
Definition at line 60 of file wifi-example-apps.h.
Definition at line 59 of file wifi-example-apps.h.
|
private |
Definition at line 62 of file wifi-example-apps.h.
Referenced by GetTypeId().