This application implements the Serving Gateway Entity (SGW) according to the 3GPP TS 23.401 document. More...
#include "epc-sgw-application.h"
Inheritance diagram for ns3::EpcSgwApplication:
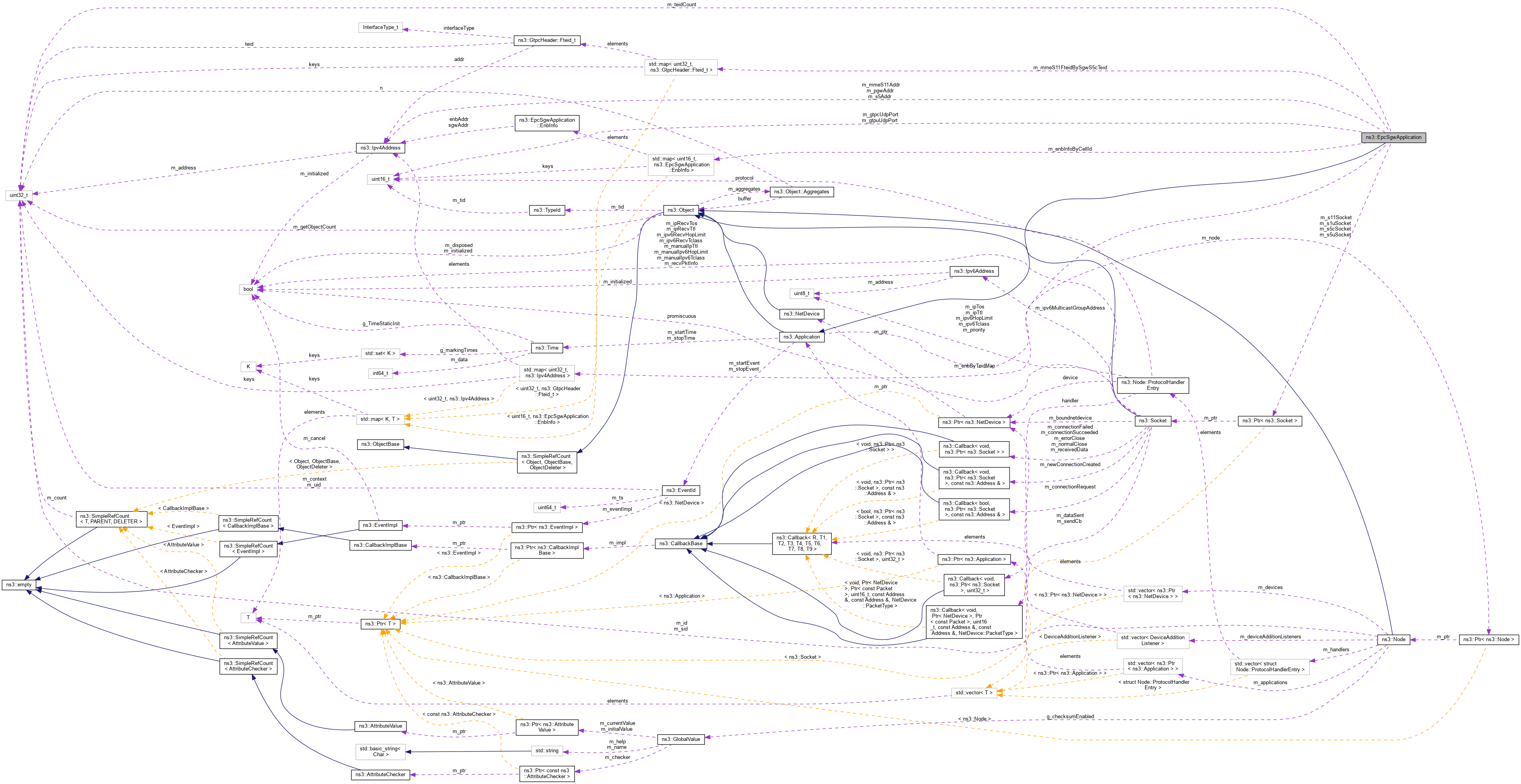
Collaboration diagram for ns3::EpcSgwApplication:Classes | |
| struct | EnbInfo |
| EnbInfo structure. More... | |
Public Member Functions | |
| EpcSgwApplication (const Ptr< Socket > s1uSocket, Ipv4Address s5Addr, const Ptr< Socket > s5uSocket, const Ptr< Socket > s5cSocket) | |
| Constructor that binds callback methods of sockets. More... | |
| virtual | ~EpcSgwApplication (void) |
| Destructor. More... | |
| void | AddEnb (uint16_t cellId, Ipv4Address enbAddr, Ipv4Address sgwAddr) |
| Let the SGW be aware of a new eNB. More... | |
| void | AddMme (Ipv4Address mmeS11Addr, Ptr< Socket > s11Socket) |
| Let the SGW be aware of an MME. More... | |
| void | AddPgw (Ipv4Address pgwAddr) |
| Let the SGW be aware of a PGW. More... | |
| virtual void | DoDispose () |
| Destructor implementation. More... | |
Public Member Functions inherited from ns3::Application | |
| Application () | |
| virtual | ~Application () |
| Ptr< Node > | GetNode () const |
| void | SetNode (Ptr< Node > node) |
| void | SetStartTime (Time start) |
| Specify application start time. More... | |
| void | SetStopTime (Time stop) |
| Specify application stop time. More... | |
Public Member Functions inherited from ns3::Object | |
| Object () | |
| Constructor. More... | |
| virtual | ~Object () |
| Destructor. More... | |
| void | AggregateObject (Ptr< Object > other) |
| Aggregate two Objects together. More... | |
| void | Dispose (void) |
| Dispose of this Object. More... | |
| AggregateIterator | GetAggregateIterator (void) const |
| Get an iterator to the Objects aggregated to this one. More... | |
| virtual TypeId | GetInstanceTypeId (void) const |
| Get the most derived TypeId for this Object. More... | |
| template<> | |
| Ptr< Object > | GetObject () const |
| Specialization of () for objects of type ns3::Object. More... | |
| template<typename T > | |
| Ptr< T > | GetObject (TypeId tid) const |
| Get a pointer to the requested aggregated Object by TypeId. More... | |
| template<> | |
| Ptr< Object > | GetObject (TypeId tid) const |
| Specialization of (TypeId tid) for objects of type ns3::Object. More... | |
| template<typename T > | |
| Ptr< T > | GetObject (void) const |
| Get a pointer to the requested aggregated Object. More... | |
| void | Initialize (void) |
| Invoke DoInitialize on all Objects aggregated to this one. More... | |
| bool | IsInitialized (void) const |
| Check if the object has been initialized. More... | |
Public Member Functions inherited from ns3::SimpleRefCount< Object, ObjectBase, ObjectDeleter > | |
| SimpleRefCount () | |
| Default constructor. More... | |
| SimpleRefCount (const SimpleRefCount &o[[maybe_unused]]) | |
| Copy constructor. More... | |
| uint32_t | GetReferenceCount (void) const |
| Get the reference count of the object. More... | |
| SimpleRefCount & | operator= ([[maybe_unused]] const SimpleRefCount &o) |
| Assignment operator. More... | |
| void | Ref (void) const |
| Increment the reference count. More... | |
| void | Unref (void) const |
| Decrement the reference count. More... | |
Public Member Functions inherited from ns3::ObjectBase | |
| virtual | ~ObjectBase () |
| Virtual destructor. More... | |
| void | GetAttribute (std::string name, AttributeValue &value) const |
| Get the value of an attribute, raising fatal errors if unsuccessful. More... | |
| bool | GetAttributeFailSafe (std::string name, AttributeValue &value) const |
| Get the value of an attribute without raising erros. More... | |
| void | SetAttribute (std::string name, const AttributeValue &value) |
| Set a single attribute, raising fatal errors if unsuccessful. More... | |
| bool | SetAttributeFailSafe (std::string name, const AttributeValue &value) |
| Set a single attribute without raising errors. More... | |
| bool | TraceConnect (std::string name, std::string context, const CallbackBase &cb) |
| Connect a TraceSource to a Callback with a context. More... | |
| bool | TraceConnectWithoutContext (std::string name, const CallbackBase &cb) |
| Connect a TraceSource to a Callback without a context. More... | |
| bool | TraceDisconnect (std::string name, std::string context, const CallbackBase &cb) |
| Disconnect from a TraceSource a Callback previously connected with a context. More... | |
| bool | TraceDisconnectWithoutContext (std::string name, const CallbackBase &cb) |
| Disconnect from a TraceSource a Callback previously connected without a context. More... | |
Static Public Member Functions | |
| static TypeId | GetTypeId (void) |
| Get the type ID. More... | |
Static Public Member Functions inherited from ns3::Application | |
| static TypeId | GetTypeId (void) |
| Get the type ID. More... | |
Static Public Member Functions inherited from ns3::Object | |
| static TypeId | GetTypeId (void) |
| Register this type. More... | |
Static Public Member Functions inherited from ns3::ObjectBase | |
| static TypeId | GetTypeId (void) |
| Get the type ID. More... | |
Private Member Functions | |
| void | DoRecvCreateSessionRequest (Ptr< Packet > packet) |
| Process GTP-C Create Session Request message. More... | |
| void | DoRecvCreateSessionResponse (Ptr< Packet > packet) |
| Process GTP-C Create Session Response message. More... | |
| void | DoRecvDeleteBearerCommand (Ptr< Packet > packet) |
| Process GTP-C Delete Bearer Command message. More... | |
| void | DoRecvDeleteBearerRequest (Ptr< Packet > packet) |
| Process GTP-C Delete Bearer Request message. More... | |
| void | DoRecvDeleteBearerResponse (Ptr< Packet > packet) |
| Process GTP-C Delete Bearer Response message. More... | |
| void | DoRecvModifyBearerRequest (Ptr< Packet > packet) |
| Process GTP-C Modify Bearer Request message. More... | |
| void | DoRecvModifyBearerResponse (Ptr< Packet > packet) |
| Process GTP-C Modify Bearer Response message. More... | |
| void | RecvFromS11Socket (Ptr< Socket > socket) |
| Method to be assigned to the recv callback of the S11 socket. More... | |
| void | RecvFromS1uSocket (Ptr< Socket > socket) |
| Method to be assigned to the recv callback of the S1-U socket. More... | |
| void | RecvFromS5cSocket (Ptr< Socket > socket) |
| Method to be assigned to the recv callback of the S5-C socket. More... | |
| void | RecvFromS5uSocket (Ptr< Socket > socket) |
| Method to be assigned to the recv callback of the S5-U socket. More... | |
| void | SendToS1uSocket (Ptr< Packet > packet, Ipv4Address enbS1uAddress, uint32_t teid) |
| Send a data packet to an eNB via the S1-U interface. More... | |
| void | SendToS5uSocket (Ptr< Packet > packet, Ipv4Address pgwAddr, uint32_t teid) |
| Send a data packet to the PGW via the S5 interface. More... | |
Private Attributes | |
| std::map< uint32_t, Ipv4Address > | m_enbByTeidMap |
| Map for eNB address by TEID. More... | |
| std::map< uint16_t, EnbInfo > | m_enbInfoByCellId |
| Map for eNB info by cell ID. More... | |
| uint16_t | m_gtpcUdpPort |
| UDP port to be used for GTP-C. More... | |
| uint16_t | m_gtpuUdpPort |
| UDP port to be used for GTP-U. More... | |
| Ipv4Address | m_mmeS11Addr |
| MME address in the S11 interface. More... | |
| std::map< uint32_t, GtpcHeader::Fteid_t > | m_mmeS11FteidBySgwS5cTeid |
| MME S11 FTEID by SGW S5C TEID. More... | |
| Ipv4Address | m_pgwAddr |
| PGW address in the S5 interface. More... | |
| Ptr< Socket > | m_s11Socket |
| UDP socket to send/receive control messages to/from the S11 interface. More... | |
| Ptr< Socket > | m_s1uSocket |
| UDP socket to send/receive GTP-U packets to/from the S1-U interface. More... | |
| Ipv4Address | m_s5Addr |
| SGW address in the S5 interface. More... | |
| Ptr< Socket > | m_s5cSocket |
| UDP socket to send/receive GTP-C packets to/from the S5 interface. More... | |
| Ptr< Socket > | m_s5uSocket |
| UDP socket to send/receive GTP-U packets to/from the S5 interface. More... | |
| uint32_t | m_teidCount |
| TEID count. More... | |
Additional Inherited Members | |
Public Types inherited from ns3::Application | |
| typedef void(* | DelayAddressCallback) (const Time &delay, const Address &from) |
| Common callback signature for packet delay and address. More... | |
| typedef void(* | StateTransitionCallback) (const std::string &oldState, const std::string &newState) |
| Common signature used by callbacks to application's state transition trace source. More... | |
Protected Member Functions inherited from ns3::Application | |
| virtual void | DoInitialize (void) |
| Initialize() implementation. More... | |
Protected Member Functions inherited from ns3::Object | |
| Object (const Object &o) | |
| Copy an Object. More... | |
| virtual void | NotifyNewAggregate (void) |
| Notify all Objects aggregated to this one of a new Object being aggregated. More... | |
Protected Member Functions inherited from ns3::ObjectBase | |
| void | ConstructSelf (const AttributeConstructionList &attributes) |
| Complete construction of ObjectBase; invoked by derived classes. More... | |
| virtual void | NotifyConstructionCompleted (void) |
| Notifier called once the ObjectBase is fully constructed. More... | |
Protected Attributes inherited from ns3::Application | |
| Ptr< Node > | m_node |
| The node that this application is installed on. More... | |
| EventId | m_startEvent |
| The event that will fire at m_startTime to start the application. More... | |
| Time | m_startTime |
| The simulation time that the application will start. More... | |
| EventId | m_stopEvent |
| The event that will fire at m_stopTime to end the application. More... | |
| Time | m_stopTime |
| The simulation time that the application will end. More... | |
Related Functions inherited from ns3::ObjectBase | |
| static TypeId | GetObjectIid (void) |
| Ensure the TypeId for ObjectBase gets fully configured to anchor the inheritance tree properly. More... | |
This application implements the Serving Gateway Entity (SGW) according to the 3GPP TS 23.401 document.
Introspection did not find any typical Config paths.
This Application implements the SGW side of the S5 interface between the SGW node and the PGW node and the SGW side of the S11 interface between the SGW node and the MME node hosts. It supports the following functions and messages:
Others functions enumerated in section 4.4.3.2 of 3GPP TS 23.401 are not supported.
No Attributes are defined for this type.
No TraceSources are defined for this type.
Size of this type is 312 bytes (on a 64-bit architecture).
Definition at line 48 of file epc-sgw-application.h.
| ns3::EpcSgwApplication::EpcSgwApplication | ( | const Ptr< Socket > | s1uSocket, |
| Ipv4Address | s5Addr, | ||
| const Ptr< Socket > | s5uSocket, | ||
| const Ptr< Socket > | s5cSocket | ||
| ) |
Constructor that binds callback methods of sockets.
| s1uSocket | socket used to send/receive GTP-U packets to/from the eNBs |
| s5Addr | IPv4 address of the S5 interface |
| s5uSocket | socket used to send/receive GTP-U packets to/from the PGW |
| s5cSocket | socket used to send/receive GTP-C packets to/from the PGW |
Definition at line 31 of file epc-sgw-application.cc.
References m_s1uSocket, m_s5cSocket, m_s5uSocket, ns3::MakeCallback(), NS_LOG_FUNCTION, RecvFromS1uSocket(), RecvFromS5cSocket(), RecvFromS5uSocket(), and ns3::Socket::SetRecvCallback().
Here is the call graph for this function:
|
virtual |
| void ns3::EpcSgwApplication::AddEnb | ( | uint16_t | cellId, |
| Ipv4Address | enbAddr, | ||
| Ipv4Address | sgwAddr | ||
| ) |
Let the SGW be aware of a new eNB.
| cellId | the cell identifier |
| enbAddr | the address of the eNB |
| sgwAddr | the address of the SGW |
Definition at line 91 of file epc-sgw-application.cc.
References ns3::EpcSgwApplication::EnbInfo::enbAddr, m_enbInfoByCellId, NS_LOG_FUNCTION, and ns3::EpcSgwApplication::EnbInfo::sgwAddr.
| void ns3::EpcSgwApplication::AddMme | ( | Ipv4Address | mmeS11Addr, |
| Ptr< Socket > | s11Socket | ||
| ) |
Let the SGW be aware of an MME.
| mmeS11Addr | the address of the MME |
| s11Socket | the socket to send/receive messages from the MME |
Definition at line 75 of file epc-sgw-application.cc.
References m_mmeS11Addr, m_s11Socket, ns3::MakeCallback(), NS_LOG_FUNCTION, RecvFromS11Socket(), and ns3::Socket::SetRecvCallback().
Here is the call graph for this function:| void ns3::EpcSgwApplication::AddPgw | ( | Ipv4Address | pgwAddr | ) |
Let the SGW be aware of a PGW.
| pgwAddr | the address of the PGW |
Definition at line 84 of file epc-sgw-application.cc.
References m_pgwAddr, and NS_LOG_FUNCTION.
|
virtual |
Destructor implementation.
This method is called by Dispose() or by the Object's destructor, whichever comes first.
Subclasses are expected to implement their real destruction code in an overridden version of this method and chain up to their parent's implementation once they are done. i.e, for simplicity, the destructor of every subclass should be empty and its content should be moved to the associated DoDispose() method.
It is safe to call GetObject() from within this method.
Reimplemented from ns3::Application.
Definition at line 53 of file epc-sgw-application.cc.
References m_s1uSocket, m_s5cSocket, m_s5uSocket, ns3::MakeNullCallback(), NS_LOG_FUNCTION, and ns3::Socket::SetRecvCallback().
Here is the call graph for this function:Process GTP-C Create Session Request message.
| packet | the packet containing the message |
Definition at line 228 of file epc-sgw-application.cc.
References ns3::Packet::AddHeader(), ns3::GtpcHeader::Fteid_t::addr, ns3::GtpcCreateSessionRequestMessage::BearerContextToBeCreated::bearerLevelQos, ns3::GtpcHeader::ComputeMessageLength(), ns3::GtpcCreateSessionRequestMessage::BearerContextToBeCreated::epsBearerId, ns3::GtpcCreateSessionRequestMessage::GetBearerContextsToBeCreated(), ns3::GtpcCreateSessionRequestMessage::GetImsi(), ns3::GtpcCreateSessionRequestMessage::GetSenderCpFteid(), ns3::GtpcCreateSessionRequestMessage::GetUliEcgi(), ns3::GtpcHeader::Fteid_t::interfaceType, m_enbByTeidMap, m_enbInfoByCellId, m_gtpcUdpPort, m_mmeS11FteidBySgwS5cTeid, m_pgwAddr, m_s5Addr, m_s5cSocket, m_teidCount, NS_ABORT_IF, NS_ASSERT_MSG, NS_LOG_DEBUG, NS_LOG_FUNCTION, ns3::Packet::RemoveHeader(), ns3::GtpcHeader::S11_MME_GTPC, ns3::GtpcHeader::S5_SGW_GTPC, ns3::GtpcHeader::S5_SGW_GTPU, ns3::Socket::SendTo(), ns3::GtpcCreateSessionRequestMessage::SetBearerContextsToBeCreated(), ns3::GtpcCreateSessionRequestMessage::SetImsi(), ns3::GtpcCreateSessionRequestMessage::SetSenderCpFteid(), ns3::GtpcHeader::SetTeid(), ns3::GtpcCreateSessionRequestMessage::SetUliEcgi(), ns3::GtpcCreateSessionRequestMessage::BearerContextToBeCreated::sgwS5uFteid, ns3::GtpcHeader::Fteid_t::teid, and ns3::GtpcCreateSessionRequestMessage::BearerContextToBeCreated::tft.
Referenced by RecvFromS11Socket().
Here is the call graph for this function:
Here is the caller graph for this function:Process GTP-C Create Session Response message.
| packet | the packet containing the message |
Definition at line 399 of file epc-sgw-application.cc.
References ns3::Packet::AddHeader(), ns3::GtpcHeader::Fteid_t::addr, ns3::GtpcCreateSessionResponseMessage::BearerContextCreated::bearerLevelQos, ns3::GtpcHeader::ComputeMessageLength(), ns3::GtpcCreateSessionResponseMessage::BearerContextCreated::epsBearerId, ns3::GtpcCreateSessionResponseMessage::BearerContextCreated::fteid, ns3::GtpcCreateSessionResponseMessage::GetBearerContextsCreated(), ns3::GtpcCreateSessionResponseMessage::GetSenderCpFteid(), ns3::GtpcHeader::GetTeid(), ns3::GtpcHeader::Fteid_t::interfaceType, m_gtpcUdpPort, m_mmeS11FteidBySgwS5cTeid, m_s11Socket, m_s5Addr, NS_ASSERT_MSG, NS_LOG_DEBUG, NS_LOG_FUNCTION, ns3::Packet::RemoveHeader(), ns3::GtpcIes::REQUEST_ACCEPTED, ns3::GtpcHeader::S5_PGW_GTPC, ns3::GtpcHeader::S5_SGW_GTPU, ns3::Socket::SendTo(), ns3::GtpcCreateSessionResponseMessage::SetBearerContextsCreated(), ns3::GtpcCreateSessionResponseMessage::SetCause(), ns3::GtpcHeader::SetTeid(), ns3::GtpcHeader::Fteid_t::teid, and ns3::GtpcCreateSessionResponseMessage::BearerContextCreated::tft.
Referenced by RecvFromS5cSocket().
Here is the call graph for this function:
Here is the caller graph for this function:Process GTP-C Delete Bearer Command message.
| packet | the packet containing the message |
Definition at line 348 of file epc-sgw-application.cc.
References ns3::Packet::AddHeader(), ns3::GtpcHeader::ComputeMessageLength(), ns3::GtpcDeleteBearerCommandMessage::GetBearerContexts(), ns3::GtpcHeader::GetTeid(), ns3::GtpcDeleteBearerCommandMessage::BearerContext::m_epsBearerId, m_gtpcUdpPort, m_pgwAddr, m_s5cSocket, NS_LOG_DEBUG, NS_LOG_FUNCTION, ns3::Packet::RemoveHeader(), ns3::Socket::SendTo(), ns3::GtpcDeleteBearerCommandMessage::SetBearerContexts(), and ns3::GtpcHeader::SetTeid().
Referenced by RecvFromS11Socket().
Here is the call graph for this function:
Here is the caller graph for this function:Process GTP-C Delete Bearer Request message.
| packet | the packet containing the message |
Definition at line 462 of file epc-sgw-application.cc.
References ns3::Packet::AddHeader(), ns3::GtpcHeader::ComputeMessageLength(), ns3::GtpcDeleteBearerRequestMessage::GetEpsBearerIds(), ns3::GtpcHeader::GetTeid(), m_gtpcUdpPort, m_mmeS11Addr, m_s11Socket, NS_LOG_DEBUG, NS_LOG_FUNCTION, ns3::Packet::RemoveHeader(), ns3::Socket::SendTo(), ns3::GtpcDeleteBearerRequestMessage::SetEpsBearerIds(), and ns3::GtpcHeader::SetTeid().
Referenced by RecvFromS5cSocket().
Here is the call graph for this function:
Here is the caller graph for this function:Process GTP-C Delete Bearer Response message.
| packet | the packet containing the message |
Definition at line 376 of file epc-sgw-application.cc.
References ns3::Packet::AddHeader(), ns3::GtpcHeader::ComputeMessageLength(), ns3::GtpcDeleteBearerResponseMessage::GetEpsBearerIds(), ns3::GtpcHeader::GetTeid(), m_gtpcUdpPort, m_pgwAddr, m_s5cSocket, NS_LOG_DEBUG, NS_LOG_FUNCTION, ns3::Packet::RemoveHeader(), ns3::Socket::SendTo(), ns3::GtpcDeleteBearerResponseMessage::SetEpsBearerIds(), and ns3::GtpcHeader::SetTeid().
Referenced by RecvFromS11Socket().
Here is the call graph for this function:
Here is the caller graph for this function:Process GTP-C Modify Bearer Request message.
| packet | the packet containing the message |
Definition at line 295 of file epc-sgw-application.cc.
References ns3::Packet::AddHeader(), ns3::GtpcHeader::Fteid_t::addr, ns3::GtpcHeader::ComputeMessageLength(), ns3::GtpcModifyBearerRequestMessage::BearerContextToBeModified::epsBearerId, ns3::GtpcModifyBearerRequestMessage::BearerContextToBeModified::fteid, ns3::GtpcModifyBearerRequestMessage::GetBearerContextsToBeModified(), ns3::GtpcModifyBearerRequestMessage::GetImsi(), ns3::GtpcModifyBearerRequestMessage::GetUliEcgi(), ns3::GtpcHeader::Fteid_t::interfaceType, m_enbByTeidMap, m_enbInfoByCellId, m_gtpcUdpPort, m_pgwAddr, m_s5Addr, m_s5cSocket, NS_ASSERT_MSG, NS_LOG_DEBUG, NS_LOG_FUNCTION, ns3::Packet::RemoveHeader(), ns3::GtpcHeader::S1U_ENB_GTPU, ns3::GtpcHeader::S5_SGW_GTPU, ns3::Socket::SendTo(), ns3::GtpcModifyBearerRequestMessage::SetImsi(), ns3::GtpcHeader::SetTeid(), ns3::GtpcModifyBearerRequestMessage::SetUliEcgi(), and ns3::GtpcHeader::Fteid_t::teid.
Referenced by RecvFromS11Socket().
Here is the call graph for this function:
Here is the caller graph for this function:Process GTP-C Modify Bearer Response message.
| packet | the packet containing the message |
Definition at line 443 of file epc-sgw-application.cc.
References ns3::Packet::AddHeader(), ns3::GtpcHeader::ComputeMessageLength(), ns3::GtpcHeader::GetTeid(), m_gtpcUdpPort, m_mmeS11Addr, m_s11Socket, NS_LOG_DEBUG, NS_LOG_FUNCTION, ns3::Packet::RemoveHeader(), ns3::GtpcIes::REQUEST_ACCEPTED, ns3::Socket::SendTo(), ns3::GtpcModifyBearerResponseMessage::SetCause(), and ns3::GtpcHeader::SetTeid().
Referenced by RecvFromS5cSocket().
Here is the call graph for this function:
Here is the caller graph for this function:
|
static |
Get the type ID.
Definition at line 65 of file epc-sgw-application.cc.
References ns3::TypeId::SetParent().
Here is the call graph for this function:Method to be assigned to the recv callback of the S11 socket.
It is called when the SGW receives a control packet from the MME.
| socket | pointer to the S11 socket |
Definition at line 102 of file epc-sgw-application.cc.
References ns3::GtpcHeader::CreateSessionRequest, ns3::GtpcHeader::DeleteBearerCommand, ns3::GtpcHeader::DeleteBearerResponse, DoRecvCreateSessionRequest(), DoRecvDeleteBearerCommand(), DoRecvDeleteBearerResponse(), DoRecvModifyBearerRequest(), ns3::GtpcHeader::GetMessageType(), m_s11Socket, ns3::GtpcHeader::ModifyBearerRequest, NS_ASSERT, NS_FATAL_ERROR, NS_LOG_FUNCTION, ns3::Packet::PeekHeader(), and ns3::Socket::Recv().
Referenced by AddMme().
Here is the call graph for this function:
Here is the caller graph for this function:Method to be assigned to the recv callback of the S1-U socket.
It is called when the SGW receives a data packet from the eNB that is to be forwarded to the PGW.
| socket | pointer to the S1-U socket |
Definition at line 182 of file epc-sgw-application.cc.
References ns3::GtpuHeader::GetTeid(), m_pgwAddr, m_s1uSocket, NS_ASSERT, NS_LOG_FUNCTION, ns3::Socket::Recv(), ns3::Packet::RemoveHeader(), and SendToS5uSocket().
Referenced by EpcSgwApplication().
Here is the call graph for this function:
Here is the caller graph for this function:Method to be assigned to the recv callback of the S5-C socket.
It is called when the SGW receives a control packet from the PGW.
| socket | pointer to the S5-C socket |
Definition at line 152 of file epc-sgw-application.cc.
References ns3::GtpcHeader::CreateSessionResponse, ns3::GtpcHeader::DeleteBearerRequest, DoRecvCreateSessionResponse(), DoRecvDeleteBearerRequest(), DoRecvModifyBearerResponse(), ns3::GtpcHeader::GetMessageType(), m_s5cSocket, ns3::GtpcHeader::ModifyBearerResponse, NS_ASSERT, NS_FATAL_ERROR, NS_LOG_FUNCTION, ns3::Packet::PeekHeader(), and ns3::Socket::Recv().
Referenced by EpcSgwApplication().
Here is the call graph for this function:
Here is the caller graph for this function:Method to be assigned to the recv callback of the S5-U socket.
It is called when the SGW receives a data packet from the PGW that is to be forwarded to an eNB.
| socket | pointer to the S5-U socket |
Definition at line 137 of file epc-sgw-application.cc.
References ns3::GtpuHeader::GetTeid(), m_enbByTeidMap, m_s5uSocket, NS_ASSERT, NS_LOG_DEBUG, NS_LOG_FUNCTION, ns3::Socket::Recv(), ns3::Packet::RemoveHeader(), and SendToS1uSocket().
Referenced by EpcSgwApplication().
Here is the call graph for this function:
Here is the caller graph for this function:
|
private |
Send a data packet to an eNB via the S1-U interface.
| packet | packet to be sent |
| enbS1uAddress | the address of the eNB |
| teid | the Tunnel Enpoint IDentifier |
Definition at line 195 of file epc-sgw-application.cc.
References ns3::Packet::AddHeader(), ns3::GtpuHeader::GetSerializedSize(), ns3::Packet::GetSize(), m_gtpuUdpPort, m_s1uSocket, NS_LOG_FUNCTION, ns3::Socket::SendTo(), ns3::GtpuHeader::SetLength(), and ns3::GtpuHeader::SetTeid().
Referenced by RecvFromS5uSocket().
Here is the call graph for this function:
Here is the caller graph for this function:
|
private |
Send a data packet to the PGW via the S5 interface.
| packet | packet to be sent |
| pgwAddr | the address of the PGW |
| teid | the Tunnel Enpoint Identifier |
Definition at line 209 of file epc-sgw-application.cc.
References ns3::Packet::AddHeader(), ns3::GtpuHeader::GetSerializedSize(), ns3::Packet::GetSize(), m_gtpuUdpPort, m_s5uSocket, NS_LOG_FUNCTION, ns3::Socket::SendTo(), ns3::GtpuHeader::SetLength(), and ns3::GtpuHeader::SetTeid().
Referenced by RecvFromS1uSocket().
Here is the call graph for this function:
Here is the caller graph for this function:
|
private |
Map for eNB address by TEID.
Definition at line 267 of file epc-sgw-application.h.
Referenced by DoRecvCreateSessionRequest(), DoRecvModifyBearerRequest(), and RecvFromS5uSocket().
|
private |
Map for eNB info by cell ID.
Definition at line 262 of file epc-sgw-application.h.
Referenced by AddEnb(), DoRecvCreateSessionRequest(), and DoRecvModifyBearerRequest().
|
private |
UDP port to be used for GTP-C.
Definition at line 244 of file epc-sgw-application.h.
Referenced by DoRecvCreateSessionRequest(), DoRecvCreateSessionResponse(), DoRecvDeleteBearerCommand(), DoRecvDeleteBearerRequest(), DoRecvDeleteBearerResponse(), DoRecvModifyBearerRequest(), and DoRecvModifyBearerResponse().
|
private |
UDP port to be used for GTP-U.
Definition at line 239 of file epc-sgw-application.h.
Referenced by SendToS1uSocket(), and SendToS5uSocket().
|
private |
MME address in the S11 interface.
Definition at line 209 of file epc-sgw-application.h.
Referenced by AddMme(), DoRecvDeleteBearerRequest(), and DoRecvModifyBearerResponse().
|
private |
MME S11 FTEID by SGW S5C TEID.
Definition at line 272 of file epc-sgw-application.h.
Referenced by DoRecvCreateSessionRequest(), and DoRecvCreateSessionResponse().
|
private |
PGW address in the S5 interface.
Definition at line 219 of file epc-sgw-application.h.
Referenced by AddPgw(), DoRecvCreateSessionRequest(), DoRecvDeleteBearerCommand(), DoRecvDeleteBearerResponse(), DoRecvModifyBearerRequest(), and RecvFromS1uSocket().
UDP socket to send/receive control messages to/from the S11 interface.
Definition at line 214 of file epc-sgw-application.h.
Referenced by AddMme(), DoRecvCreateSessionResponse(), DoRecvDeleteBearerRequest(), DoRecvModifyBearerResponse(), and RecvFromS11Socket().
UDP socket to send/receive GTP-U packets to/from the S1-U interface.
Definition at line 234 of file epc-sgw-application.h.
Referenced by EpcSgwApplication(), DoDispose(), RecvFromS1uSocket(), and SendToS1uSocket().
|
private |
SGW address in the S5 interface.
Definition at line 204 of file epc-sgw-application.h.
Referenced by DoRecvCreateSessionRequest(), DoRecvCreateSessionResponse(), and DoRecvModifyBearerRequest().
UDP socket to send/receive GTP-C packets to/from the S5 interface.
Definition at line 229 of file epc-sgw-application.h.
Referenced by EpcSgwApplication(), DoDispose(), DoRecvCreateSessionRequest(), DoRecvDeleteBearerCommand(), DoRecvDeleteBearerResponse(), DoRecvModifyBearerRequest(), and RecvFromS5cSocket().
UDP socket to send/receive GTP-U packets to/from the S5 interface.
Definition at line 224 of file epc-sgw-application.h.
Referenced by EpcSgwApplication(), DoDispose(), RecvFromS5uSocket(), and SendToS5uSocket().
|
private |
TEID count.
Definition at line 249 of file epc-sgw-application.h.
Referenced by DoRecvCreateSessionRequest().