HtFrameExchangeManager handles the frame exchange sequences for HT stations. More...
#include "ht-frame-exchange-manager.h"
Inheritance diagram for ns3::HtFrameExchangeManager:
Collaboration diagram for ns3::HtFrameExchangeManager:Public Member Functions | |
| HtFrameExchangeManager () | |
| ~HtFrameExchangeManager () override | |
| void | CalculateAcknowledgmentTime (WifiAcknowledgment *acknowledgment) const override |
| Calculate the time required to acknowledge a frame according to the given acknowledgment method. More... | |
| Ptr< WifiMpdu > | GetBar (AcIndex ac, std::optional< uint8_t > optTid=std::nullopt, std::optional< Mac48Address > optAddress=std::nullopt) |
| Get the next BlockAckRequest or MU-BAR Trigger Frame to send, if any. More... | |
| Ptr< MpduAggregator > | GetMpduAggregator () const |
| Returns the aggregator used to construct A-MPDU subframes. More... | |
| Ptr< MsduAggregator > | GetMsduAggregator () const |
| Returns the aggregator used to construct A-MSDU subframes. More... | |
| virtual bool | IsWithinAmpduSizeLimit (uint32_t ampduSize, Mac48Address receiver, uint8_t tid, WifiModulationClass modulation) const |
| Check whether an A-MPDU of the given size meets the constraint on the maximum size for A-MPDUs sent to the given receiver, belonging to the given TID and transmitted using the given modulation class. More... | |
| bool | IsWithinLimitsIfAddMpdu (Ptr< const WifiMpdu > mpdu, const WifiTxParameters &txParams, Time ppduDurationLimit) const override |
| Check if the PSDU obtained by aggregating the given MPDU to the PSDU specified by the given TX parameters meets the constraints on the maximum A-MPDU size and its transmission time does not exceed the given PPDU duration limit (if different than Time::Min()). More... | |
| virtual bool | IsWithinLimitsIfAggregateMsdu (Ptr< const WifiMpdu > msdu, const WifiTxParameters &txParams, Time ppduDurationLimit) const |
| Check if the PSDU obtained by aggregating the given MSDU to the PSDU specified by the given TX parameters meets the constraints on the maximum A-MSDU size and its transmission time does not exceed the given PPDU duration limit (if different than Time::Min()). More... | |
| void | SendAddBaResponse (const MgtAddBaRequestHeader *reqHdr, Mac48Address originator) |
| This method can be called to accept a received ADDBA Request. More... | |
| void | SendDelbaFrame (Mac48Address addr, uint8_t tid, bool byOriginator) |
| Sends DELBA frame to cancel a block ack agreement with STA addressed by addr for TID tid. More... | |
| void | SetWifiMac (const Ptr< WifiMac > mac) override |
| Set the MAC layer to use. More... | |
| bool | StartFrameExchange (Ptr< QosTxop > edca, Time availableTime, bool initialFrame) override |
| Start a frame exchange (including protection frames and acknowledgment frames as needed) that fits within the given availableTime (if different than Time::Min()). More... | |
| virtual bool | TryAggregateMsdu (Ptr< const WifiMpdu > msdu, WifiTxParameters &txParams, Time availableTime) const |
| Check if aggregating an MSDU to the current MPDU (as specified by the given TX parameters) does not violate the size and time constraints, while taking into account the possibly updated protection and acknowledgment methods. More... | |
Public Member Functions inherited from ns3::QosFrameExchangeManager | |
| QosFrameExchangeManager () | |
| ~QosFrameExchangeManager () override | |
| virtual Ptr< WifiMpdu > | CreateAliasIfNeeded (Ptr< WifiMpdu > mpdu) const |
| Create an alias of the given MPDU for transmission by this Frame Exchange Manager. More... | |
| virtual bool | IsWithinSizeAndTimeLimits (uint32_t ppduPayloadSize, Mac48Address receiver, const WifiTxParameters &txParams, Time ppduDurationLimit) const |
| Check whether the transmission time of the frame being built (as described by the given TX parameters) does not exceed the given PPDU duration limit if the size of the PSDU addressed to the given receiver becomes ppduPayloadSize. More... | |
| bool | StartTransmission (Ptr< Txop > edca, uint16_t allowedWidth) override |
| Request the FrameExchangeManager to start a frame exchange sequence. More... | |
| bool | TryAddMpdu (Ptr< const WifiMpdu > mpdu, WifiTxParameters &txParams, Time availableTime) const |
| Recompute the protection and acknowledgment methods to use if the given MPDU is added to the frame being built (as described by the given TX parameters) and check whether the duration of the frame exchange sequence (including protection and acknowledgment) does not exceed the given available time. More... | |
Public Member Functions inherited from ns3::FrameExchangeManager | |
| FrameExchangeManager () | |
| ~FrameExchangeManager () override | |
| virtual void | CalculateProtectionTime (WifiProtection *protection) const |
| Calculate the time required to protect a frame according to the given protection method. More... | |
| Ptr< WifiAckManager > | GetAckManager () const |
| Get the Acknowledgment Manager used by this node. More... | |
| Mac48Address | GetAddress () const |
| Get the MAC address. More... | |
| Mac48Address | GetBssid () const |
| Get the Basic Service Set Identification. More... | |
| const std::set< Mac48Address > & | GetProtectedStas () const |
| Ptr< WifiProtectionManager > | GetProtectionManager () const |
| Get the Protection Manager used by this node. More... | |
| const WifiTxTimer & | GetWifiTxTimer () const |
| Get a const reference to the WifiTxTimer object. More... | |
| bool | IsPromisc () const |
| Check if the device is operating in promiscuous mode. More... | |
| virtual void | NotifyInternalCollision (Ptr< Txop > txop) |
| Notify that an internal collision has occurred for the given Txop. More... | |
| void | NotifyOffNow () |
| This method is typically invoked by the PhyListener to notify the MAC layer that the device has been put into off mode. More... | |
| void | NotifySleepNow () |
| This method is typically invoked by the PhyListener to notify the MAC layer that the device has been put into sleep mode. More... | |
| virtual void | NotifySwitchingStartNow (Time duration) |
| void | Receive (Ptr< const WifiPsdu > psdu, RxSignalInfo rxSignalInfo, WifiTxVector txVector, std::vector< bool > perMpduStatus) |
| This method is intended to be called by the PHY layer every time an MPDU is received and also when the reception of an A-MPDU is completed. More... | |
| virtual void | ResetPhy () |
| Remove WifiPhy associated with this FrameExchangeManager. More... | |
| void | SetAckedMpduCallback (AckedMpdu callback) |
| Set the callback to invoke when an MPDU is successfully acked. More... | |
| virtual void | SetAckManager (Ptr< WifiAckManager > ackManager) |
| Set the Acknowledgment Manager to use. More... | |
| virtual void | SetAddress (Mac48Address address) |
| Set the MAC address. More... | |
| virtual void | SetBssid (Mac48Address bssid) |
| Set the Basic Service Set Identification. More... | |
| virtual void | SetChannelAccessManager (const Ptr< ChannelAccessManager > channelAccessManager) |
| Set the channel access manager to use. More... | |
| virtual void | SetDroppedMpduCallback (DroppedMpdu callback) |
| Set the callback to invoke when an MPDU is dropped. More... | |
| virtual void | SetLinkId (uint8_t linkId) |
| Set the ID of the link this Frame Exchange Manager is associated with. More... | |
| virtual void | SetMacRxMiddle (const Ptr< MacRxMiddle > rxMiddle) |
| Set the MAC RX Middle to use. More... | |
| virtual void | SetMacTxMiddle (const Ptr< MacTxMiddle > txMiddle) |
| Set the MAC TX Middle to use. More... | |
| void | SetPromisc () |
| Enable promiscuous mode. More... | |
| virtual void | SetProtectionManager (Ptr< WifiProtectionManager > protectionManager) |
| Set the Protection Manager to use. More... | |
| virtual void | SetWifiPhy (const Ptr< WifiPhy > phy) |
| Set the PHY layer to use. More... | |
| virtual bool | VirtualCsMediumIdle () const |
Public Member Functions inherited from ns3::Object | |
| Object () | |
| Constructor. More... | |
| ~Object () override | |
| Destructor. More... | |
| void | AggregateObject (Ptr< Object > other) |
| Aggregate two Objects together. More... | |
| void | Dispose () |
| Dispose of this Object. More... | |
| AggregateIterator | GetAggregateIterator () const |
| Get an iterator to the Objects aggregated to this one. More... | |
| TypeId | GetInstanceTypeId () const override |
| Get the most derived TypeId for this Object. More... | |
| template<typename T > | |
| Ptr< T > | GetObject () const |
| Get a pointer to the requested aggregated Object. More... | |
| template<> | |
| Ptr< Object > | GetObject () const |
| Specialization of () for objects of type ns3::Object. More... | |
| template<typename T > | |
| Ptr< T > | GetObject (TypeId tid) const |
| Get a pointer to the requested aggregated Object by TypeId. More... | |
| template<> | |
| Ptr< Object > | GetObject (TypeId tid) const |
| Specialization of (TypeId tid) for objects of type ns3::Object. More... | |
| void | Initialize () |
| Invoke DoInitialize on all Objects aggregated to this one. More... | |
| bool | IsInitialized () const |
| Check if the object has been initialized. More... | |
Public Member Functions inherited from ns3::SimpleRefCount< Object, ObjectBase, ObjectDeleter > | |
| SimpleRefCount () | |
| Default constructor. More... | |
| SimpleRefCount (const SimpleRefCount &o[[maybe_unused]]) | |
| Copy constructor. More... | |
| uint32_t | GetReferenceCount () const |
| Get the reference count of the object. More... | |
| SimpleRefCount & | operator= (const SimpleRefCount &o[[maybe_unused]]) |
| Assignment operator. More... | |
| void | Ref () const |
| Increment the reference count. More... | |
| void | Unref () const |
| Decrement the reference count. More... | |
Public Member Functions inherited from ns3::ObjectBase | |
| virtual | ~ObjectBase () |
| Virtual destructor. More... | |
| void | GetAttribute (std::string name, AttributeValue &value) const |
| Get the value of an attribute, raising fatal errors if unsuccessful. More... | |
| bool | GetAttributeFailSafe (std::string name, AttributeValue &value) const |
| Get the value of an attribute without raising errors. More... | |
| void | SetAttribute (std::string name, const AttributeValue &value) |
| Set a single attribute, raising fatal errors if unsuccessful. More... | |
| bool | SetAttributeFailSafe (std::string name, const AttributeValue &value) |
| Set a single attribute without raising errors. More... | |
| bool | TraceConnect (std::string name, std::string context, const CallbackBase &cb) |
| Connect a TraceSource to a Callback with a context. More... | |
| bool | TraceConnectWithoutContext (std::string name, const CallbackBase &cb) |
| Connect a TraceSource to a Callback without a context. More... | |
| bool | TraceDisconnect (std::string name, std::string context, const CallbackBase &cb) |
| Disconnect from a TraceSource a Callback previously connected with a context. More... | |
| bool | TraceDisconnectWithoutContext (std::string name, const CallbackBase &cb) |
| Disconnect from a TraceSource a Callback previously connected without a context. More... | |
Static Public Member Functions | |
| static TypeId | GetTypeId () |
| Get the type ID. More... | |
Static Public Member Functions inherited from ns3::QosFrameExchangeManager | |
| static TypeId | GetTypeId () |
| Get the type ID. More... | |
Static Public Member Functions inherited from ns3::FrameExchangeManager | |
| static TypeId | GetTypeId () |
| Get the type ID. More... | |
Static Public Member Functions inherited from ns3::Object | |
| static TypeId | GetTypeId () |
| Register this type. More... | |
Static Public Member Functions inherited from ns3::ObjectBase | |
| static TypeId | GetTypeId () |
| Get the type ID. More... | |
Protected Types | |
| typedef std::pair< Mac48Address, uint8_t > | AgreementKey |
| agreement key typedef (MAC address and TID) More... | |
Protected Member Functions | |
| virtual void | BlockAckTimeout (Ptr< WifiPsdu > psdu, const WifiTxVector &txVector) |
| Called when the BlockAck timeout expires. More... | |
| void | CtsTimeout (Ptr< WifiMpdu > rts, const WifiTxVector &txVector) override |
| Called when the CTS timeout expires. More... | |
| void | DequeuePsdu (Ptr< const WifiPsdu > psdu) |
| Dequeue the MPDUs of the given PSDU from the queue in which they are stored. More... | |
| void | DoDispose () override |
| Destructor implementation. More... | |
| void | EndReceiveAmpdu (Ptr< const WifiPsdu > psdu, const RxSignalInfo &rxSignalInfo, const WifiTxVector &txVector, const std::vector< bool > &perMpduStatus) override |
| This method is called when the reception of an A-MPDU including multiple MPDUs is completed. More... | |
| void | FinalizeMacHeader (Ptr< const WifiPsdu > psdu) override |
| Finalize the MAC header of the MPDUs in the given PSDU before transmission. More... | |
| void | ForwardMpduDown (Ptr< WifiMpdu > mpdu, WifiTxVector &txVector) override |
| Forward an MPDU down to the PHY layer. More... | |
| virtual void | ForwardPsduDown (Ptr< const WifiPsdu > psdu, WifiTxVector &txVector) |
| Forward a PSDU down to the PHY layer. More... | |
| Ptr< BlockAckManager > | GetBaManager (uint8_t tid) const |
| Get the Block Ack Manager handling the given TID. More... | |
| virtual Time | GetPsduDurationId (Time txDuration, const WifiTxParameters &txParams) const |
| Compute how to set the Duration/ID field of PSDUs that do not include fragments. More... | |
| virtual Ptr< WifiPsdu > | GetWifiPsdu (Ptr< WifiMpdu > mpdu, const WifiTxVector &txVector) const |
| Get a PSDU containing the given MPDU. More... | |
| virtual void | MissedBlockAck (Ptr< WifiPsdu > psdu, const WifiTxVector &txVector, bool &resetCw) |
| Take necessary actions when a BlockAck is missed, such as scheduling a BlockAckReq frame or the retransmission of the unacknowledged frames. More... | |
| virtual bool | NeedSetupBlockAck (Mac48Address recipient, uint8_t tid) |
| A Block Ack agreement needs to be established with the given recipient for the given TID if it does not already exist (or exists and is in state RESET) and: More... | |
| void | NotifyPacketDiscarded (Ptr< const WifiMpdu > mpdu) override |
| Pass the given MPDU, discarded because of the max retry limit was reached, to the MPDU dropped callback. More... | |
| void | NotifyReceivedNormalAck (Ptr< WifiMpdu > mpdu) override |
| Notify other components that an MPDU was acknowledged. More... | |
| virtual void | NotifyTxToEdca (Ptr< const WifiPsdu > psdu) const |
| Notify the transmission of the given PSDU to the EDCAF associated with the AC the PSDU belongs to. More... | |
| void | ProtectionCompleted () override |
| Transmit prepared frame upon successful protection mechanism. More... | |
| void | ReceiveMpdu (Ptr< const WifiMpdu > mpdu, RxSignalInfo rxSignalInfo, const WifiTxVector &txVector, bool inAmpdu) override |
| This method handles the reception of an MPDU (possibly included in an A-MPDU) More... | |
| void | ReleaseSequenceNumbers (Ptr< const WifiPsdu > psdu) const override |
| Make the sequence numbers of MPDUs included in the given PSDU available again if the MPDUs have never been transmitted. More... | |
| void | RetransmitMpduAfterMissedAck (Ptr< WifiMpdu > mpdu) const override |
| Retransmit an MPDU that was not acknowledged. More... | |
| bool | SendAddBaRequest (Mac48Address recipient, uint8_t tid, uint16_t startingSeq, uint16_t timeout, bool immediateBAck, Time availableTime) |
| Sends an ADDBA Request to establish a block ack agreement with STA addressed by recipient for TID tid. More... | |
| void | SendBlockAck (const RecipientBlockAckAgreement &agreement, Time durationId, WifiTxVector &blockAckTxVector, double rxSnr) |
| Create a BlockAck frame with header equal to blockAck and start its transmission. More... | |
| virtual bool | SendDataFrame (Ptr< WifiMpdu > peekedItem, Time availableTime, bool initialFrame) |
| Given a non-broadcast QoS data frame, prepare the PSDU to transmit by attempting A-MSDU and A-MPDU aggregation (if enabled), while making sure that the frame exchange (possibly including protection and acknowledgment) is completed within the given available time. More... | |
| virtual bool | SendMpduFromBaManager (Ptr< WifiMpdu > mpdu, Time availableTime, bool initialFrame) |
| If the given MPDU contains a BlockAckReq frame (the duration of which plus the response fits within the given available time, if the latter is not Time::Min() and this is not the initial frame of a TXOP), transmit the frame and return true. More... | |
| void | SendPsduWithProtection (Ptr< WifiPsdu > psdu, WifiTxParameters &txParams) |
| Send a PSDU (A-MPDU or BlockAckReq frame) requesting a BlockAck frame or a BlockAckReq frame followed by a BlockAck frame for the acknowledgment. More... | |
| void | TransmissionSucceeded () override |
| Take necessary actions upon a transmission success. More... | |
Protected Member Functions inherited from ns3::QosFrameExchangeManager | |
| virtual void | ClearTxopHolderIfNeeded () |
| Clear the TXOP holder if the NAV counted down to zero (includes the case of NAV reset). More... | |
| void | DoDispose () override |
| Destructor implementation. More... | |
| void | ForwardMpduDown (Ptr< WifiMpdu > mpdu, WifiTxVector &txVector) override |
| Forward an MPDU down to the PHY layer. More... | |
| Time | GetCtsToSelfDurationId (const WifiTxVector &ctsTxVector, Time txDuration, Time response) const override |
| Compute how to set the Duration/ID field of a CTS-to-self frame to send to protect a frame transmitted with the given TX vector. More... | |
| Time | GetFrameDurationId (const WifiMacHeader &header, uint32_t size, const WifiTxParameters &txParams, Ptr< Packet > fragmentedPacket) const override |
| Compute how to set the Duration/ID field of a frame being transmitted with the given TX parameters. More... | |
| Time | GetRtsDurationId (const WifiTxVector &rtsTxVector, Time txDuration, Time response) const override |
| Compute how to set the Duration/ID field of an RTS frame to send to protect a frame transmitted with the given TX vector. More... | |
| void | NavResetTimeout () override |
| Reset the NAV upon expiration of the NAV reset timer. More... | |
| void | PifsRecovery () |
| Perform a PIFS recovery as a response to transmission failure within a TXOP. More... | |
| void | PostProcessFrame (Ptr< const WifiPsdu > psdu, const WifiTxVector &txVector) override |
| Perform actions that are possibly needed after receiving any frame, independently of whether the frame is addressed to this station (e.g., setting the NAV or the TXOP holder). More... | |
| void | PreProcessFrame (Ptr< const WifiPsdu > psdu, const WifiTxVector &txVector) override |
| Perform actions that are possibly needed when receiving any frame, independently of whether the frame is addressed to this station (e.g., storing buffer status reports). More... | |
| void | ReceiveMpdu (Ptr< const WifiMpdu > mpdu, RxSignalInfo rxSignalInfo, const WifiTxVector &txVector, bool inAmpdu) override |
| This method handles the reception of an MPDU (possibly included in an A-MPDU) More... | |
| virtual bool | SendCfEndIfNeeded () |
| Send a CF-End frame to indicate the completion of the TXOP, provided that the remaining duration is long enough to transmit this frame. More... | |
| virtual void | SetTxopHolder (Ptr< const WifiPsdu > psdu, const WifiTxVector &txVector) |
| Set the TXOP holder, if needed, based on the received frame. More... | |
| virtual bool | StartTransmission (Ptr< QosTxop > edca, Time txopDuration) |
| Request the FrameExchangeManager to start a frame exchange sequence. More... | |
| void | TransmissionFailed () override |
| Take necessary actions upon a transmission failure. More... | |
| void | TransmissionSucceeded () override |
| Take necessary actions upon a transmission success. More... | |
| void | UpdateNav (Ptr< const WifiPsdu > psdu, const WifiTxVector &txVector) override |
| Update the NAV, if needed, based on the Duration/ID of the given psdu. More... | |
Protected Member Functions inherited from ns3::FrameExchangeManager | |
| virtual void | DequeueMpdu (Ptr< const WifiMpdu > mpdu) |
| Dequeue the given MPDU from the queue in which it is stored. More... | |
| void | DoCtsTimeout (Ptr< WifiPsdu > psdu) |
| Take required actions when the CTS timer fired after sending an RTS to protect the given PSDU expires. More... | |
| void | DoSendCtsAfterRts (const WifiMacHeader &rtsHdr, WifiTxVector &ctsTxVector, double rtsSnr) |
| Send CTS after receiving RTS. More... | |
| Ptr< WifiMpdu > | GetFirstFragmentIfNeeded (Ptr< WifiMpdu > mpdu) |
| Fragment the given MPDU if needed. More... | |
| Ptr< WifiMpdu > | GetNextFragment () |
| Get the next fragment of the current MSDU. More... | |
| virtual uint32_t | GetPsduSize (Ptr< const WifiMpdu > mpdu, const WifiTxVector &txVector) const |
| Get the size in bytes of the given MPDU, which is to be transmitted with the given TXVECTOR. More... | |
| virtual Time | GetTxDuration (uint32_t ppduPayloadSize, Mac48Address receiver, const WifiTxParameters &txParams) const |
| Get the updated TX duration of the frame associated with the given TX parameters if the size of the PSDU addressed to the given receiver becomes ppduPayloadSize. More... | |
| Ptr< WifiRemoteStationManager > | GetWifiRemoteStationManager () const |
| virtual void | NormalAckTimeout (Ptr< WifiMpdu > mpdu, const WifiTxVector &txVector) |
| Called when the Ack timeout expires. More... | |
| virtual void | NotifyChannelReleased (Ptr< Txop > txop) |
| Notify the given Txop that channel has been released. More... | |
| virtual void | ReceivedNormalAck (Ptr< WifiMpdu > mpdu, const WifiTxVector &txVector, const WifiTxVector &ackTxVector, const RxSignalInfo &rxInfo, double snr) |
| Perform the actions needed when a Normal Ack is received. More... | |
| virtual void | Reset () |
| Reset this frame exchange manager. More... | |
| virtual void | RxStartIndication (WifiTxVector txVector, Time psduDuration) |
| void | SendCtsAfterRts (const WifiMacHeader &rtsHdr, WifiMode rtsTxMode, double rtsSnr) |
| Send CTS after receiving RTS. More... | |
| void | SendCtsToSelf (const WifiTxParameters &txParams) |
| Send CTS for a CTS-to-self mechanism. More... | |
| void | SendMpduWithProtection (Ptr< WifiMpdu > mpdu, WifiTxParameters &txParams) |
| Send an MPDU with the given TX parameters (with the specified protection). More... | |
| void | SendNormalAck (const WifiMacHeader &hdr, const WifiTxVector &dataTxVector, double dataSnr) |
| Send Normal Ack. More... | |
| void | SendRts (const WifiTxParameters &txParams) |
| Send RTS to begin RTS-CTS-Data-Ack transaction. More... | |
| virtual void | StartProtection (const WifiTxParameters &txParams) |
| Start the protection mechanism indicated by the given TX parameters. More... | |
| void | UpdateTxDuration (Mac48Address receiver, WifiTxParameters &txParams) const |
| Update the TX duration field of the given TX parameters after that the PSDU addressed to the given receiver has changed. More... | |
Protected Member Functions inherited from ns3::Object | |
| Object (const Object &o) | |
| Copy an Object. More... | |
| virtual void | DoInitialize () |
| Initialize() implementation. More... | |
| virtual void | NotifyNewAggregate () |
| Notify all Objects aggregated to this one of a new Object being aggregated. More... | |
Protected Member Functions inherited from ns3::ObjectBase | |
| void | ConstructSelf (const AttributeConstructionList &attributes) |
| Complete construction of ObjectBase; invoked by derived classes. More... | |
| virtual void | NotifyConstructionCompleted () |
| Notifier called once the ObjectBase is fully constructed. More... | |
Protected Attributes | |
| Ptr< MpduAggregator > | m_mpduAggregator |
| A-MPDU aggregator. More... | |
| Ptr< MsduAggregator > | m_msduAggregator |
| A-MSDU aggregator. More... | |
| std::map< AgreementKey, Ptr< WifiMpdu > > | m_pendingAddBaResp |
| pending ADDBA_RESPONSE frames indexed by agreement key More... | |
Protected Attributes inherited from ns3::QosFrameExchangeManager | |
| Ptr< QosTxop > | m_edca |
| the EDCAF that gained channel access More... | |
| bool | m_setQosQueueSize |
| whether to set the Queue Size subfield of the QoS Control field of QoS data frames More... | |
| std::optional< Mac48Address > | m_txopHolder |
| MAC address of the TXOP holder. More... | |
Protected Attributes inherited from ns3::FrameExchangeManager | |
| AckedMpdu | m_ackedMpduCallback |
| the acknowledged MPDU callback More... | |
| uint16_t | m_allowedWidth |
| the allowed width in MHz for the current transmission More... | |
| Mac48Address | m_bssid |
| BSSID address (Mac48Address) More... | |
| Ptr< ChannelAccessManager > | m_channelAccessManager |
| the channel access manager More... | |
| Ptr< Txop > | m_dcf |
| the DCF/EDCAF that gained channel access More... | |
| DroppedMpdu | m_droppedMpduCallback |
| the dropped MPDU callback More... | |
| uint8_t | m_linkId |
| the ID of the link this object is associated with More... | |
| Ptr< WifiMac > | m_mac |
| the MAC layer on this station More... | |
| Time | m_navEnd |
| NAV expiration time. More... | |
| EventId | m_navResetEvent |
| the event to reset the NAV after an RTS More... | |
| Ptr< WifiPhy > | m_phy |
| the PHY layer on this station More... | |
| bool | m_promisc |
| Flag if the device is operating in promiscuous mode. More... | |
| std::set< Mac48Address > | m_protectedStas |
| STAs that have replied to an RTS in this TXOP. More... | |
| Ptr< MacRxMiddle > | m_rxMiddle |
| the MAC RX Middle on this station More... | |
| Mac48Address | m_self |
| the MAC address of this device More... | |
| std::set< Mac48Address > | m_sentRtsTo |
| the STA(s) which we sent an RTS to (waiting for CTS) More... | |
| Ptr< MacTxMiddle > | m_txMiddle |
| the MAC TX Middle on this station More... | |
| WifiTxTimer | m_txTimer |
| the timer set upon frame transmission More... | |
Private Member Functions | |
| void | SendPsdu () |
| Send the current PSDU, which can be acknowledged by a BlockAck frame or followed by a BlockAckReq frame and a BlockAck frame. More... | |
Private Attributes | |
| Ptr< WifiPsdu > | m_psdu |
| the A-MPDU being transmitted More... | |
| WifiTxParameters | m_txParams |
| the TX parameters for the current frame More... | |
Friends | |
| class | ::AmpduAggregationTest |
| allow AmpduAggregationTest class access More... | |
Additional Inherited Members | |
Public Types inherited from ns3::FrameExchangeManager | |
| typedef Callback< void, Ptr< const WifiMpdu > > | AckedMpdu |
| typedef for a callback to invoke when an MPDU is successfully acknowledged. More... | |
| typedef Callback< void, WifiMacDropReason, Ptr< const WifiMpdu > > | DroppedMpdu |
| typedef for a callback to invoke when an MPDU is dropped. More... | |
Related Functions inherited from ns3::ObjectBase | |
| static TypeId | GetObjectIid () |
| Ensure the TypeId for ObjectBase gets fully configured to anchor the inheritance tree properly. More... | |
HtFrameExchangeManager handles the frame exchange sequences for HT stations.
Definition at line 42 of file ht-frame-exchange-manager.h.
|
protected |
agreement key typedef (MAC address and TID)
Definition at line 350 of file ht-frame-exchange-manager.h.
| ns3::HtFrameExchangeManager::HtFrameExchangeManager | ( | ) |
Definition at line 57 of file ht-frame-exchange-manager.cc.
References m_mpduAggregator, m_msduAggregator, and NS_LOG_FUNCTION.
|
override |
Definition at line 64 of file ht-frame-exchange-manager.cc.
References NS_LOG_FUNCTION_NOARGS.
|
protectedvirtual |
Called when the BlockAck timeout expires.
| psdu | the PSDU (BlockAckReq or A-MPDU) that solicited a BlockAck response |
| txVector | the TXVECTOR used to send the PSDU that solicited a BlockAck response |
Reimplemented in ns3::HeFrameExchangeManager.
Definition at line 1327 of file ht-frame-exchange-manager.cc.
References ns3::WifiPsdu::begin(), ns3::FrameExchangeManager::GetWifiRemoteStationManager(), ns3::QosFrameExchangeManager::m_edca, ns3::FrameExchangeManager::m_linkId, m_psdu, MissedBlockAck(), NS_ASSERT, NS_LOG_FUNCTION, ns3::Txop::ResetCw(), ns3::QosFrameExchangeManager::TransmissionFailed(), and ns3::Txop::UpdateFailedCw().
Referenced by SendPsdu().
Here is the call graph for this function:
Here is the caller graph for this function:
|
overridevirtual |
Calculate the time required to acknowledge a frame according to the given acknowledgment method.
The acknowledgment time is stored in the acknowledgment object itself.
| acknowledgment | the acknowledgment method |
Reimplemented from ns3::FrameExchangeManager.
Definition at line 632 of file ht-frame-exchange-manager.cc.
References ns3::WifiAcknowledgment::BAR_BLOCK_ACK, ns3::WifiAcknowledgment::BLOCK_ACK, ns3::FrameExchangeManager::CalculateAcknowledgmentTime(), ns3::WifiPhy::CalculateTxDuration(), ns3::GetBlockAckRequestSize(), ns3::GetBlockAckSize(), ns3::WifiPhy::GetPhyBand(), ns3::WifiPhy::GetSifs(), ns3::FrameExchangeManager::m_phy, ns3::WifiAcknowledgment::method, NS_ASSERT, and NS_LOG_FUNCTION.
Referenced by SendPsduWithProtection(), and TryAggregateMsdu().
Here is the call graph for this function:
Here is the caller graph for this function:
|
overrideprotectedvirtual |
Called when the CTS timeout expires.
| rts | the RTS that solicited a CTS response |
| txVector | the TXVECTOR used to transmit the RTS frame |
Reimplemented from ns3::FrameExchangeManager.
Definition at line 957 of file ht-frame-exchange-manager.cc.
References ns3::FrameExchangeManager::CtsTimeout(), ns3::FrameExchangeManager::DoCtsTimeout(), m_psdu, and NS_LOG_FUNCTION.
Referenced by ns3::HeFrameExchangeManager::CtsAfterMuRtsTimeout(), and ns3::HeFrameExchangeManager::CtsTimeout().
Here is the call graph for this function:
Here is the caller graph for this function:Dequeue the MPDUs of the given PSDU from the queue in which they are stored.
| psdu | the given PSDU |
Definition at line 1109 of file ht-frame-exchange-manager.cc.
References ns3::FrameExchangeManager::DequeueMpdu(), NS_LOG_DEBUG, and ns3::PeekPointer().
Referenced by ns3::HeFrameExchangeManager::CtsAfterMuRtsTimeout(), MissedBlockAck(), ReceiveMpdu(), and SendPsdu().
Here is the call graph for this function:
Here is the caller graph for this function:
|
overrideprotectedvirtual |
Destructor implementation.
This method is called by Dispose() or by the Object's destructor, whichever comes first.
Subclasses are expected to implement their real destruction code in an overridden version of this method and chain up to their parent's implementation once they are done. i.e, for simplicity, the destructor of every subclass should be empty and its content should be moved to the associated DoDispose() method.
It is safe to call GetObject() from within this method.
Reimplemented from ns3::FrameExchangeManager.
Definition at line 70 of file ht-frame-exchange-manager.cc.
References ns3::WifiTxParameters::Clear(), ns3::QosFrameExchangeManager::DoDispose(), m_mpduAggregator, m_msduAggregator, m_pendingAddBaResp, m_psdu, m_txParams, and NS_LOG_FUNCTION.
Referenced by ns3::HeFrameExchangeManager::DoDispose().
Here is the call graph for this function:
Here is the caller graph for this function:
|
overrideprotectedvirtual |
This method is called when the reception of an A-MPDU including multiple MPDUs is completed.
| psdu | the received PSDU |
| rxSignalInfo | the info on the received signal ( |
| txVector | TxVector of the received PSDU |
| perMpduStatus | per MPDU reception status |
Reimplemented from ns3::FrameExchangeManager.
Definition at line 1656 of file ht-frame-exchange-manager.cc.
References ns3::WifiPsdu::GetAckPolicyForTid(), ns3::WifiPsdu::GetAddr2(), ns3::WifiMac::GetBaAgreementEstablishedAsRecipient(), ns3::WifiPsdu::GetDuration(), ns3::WifiPsdu::GetNMpdus(), ns3::WifiPhy::GetSifs(), ns3::WifiPsdu::GetTids(), ns3::FrameExchangeManager::GetWifiRemoteStationManager(), ns3::FrameExchangeManager::m_mac, ns3::FrameExchangeManager::m_phy, ns3::WifiMacHeader::NORMAL_ACK, NS_ASSERT, NS_LOG_DEBUG, ns3::Simulator::Schedule(), SendBlockAck(), and ns3::RxSignalInfo::snr.
Here is the call graph for this function:
|
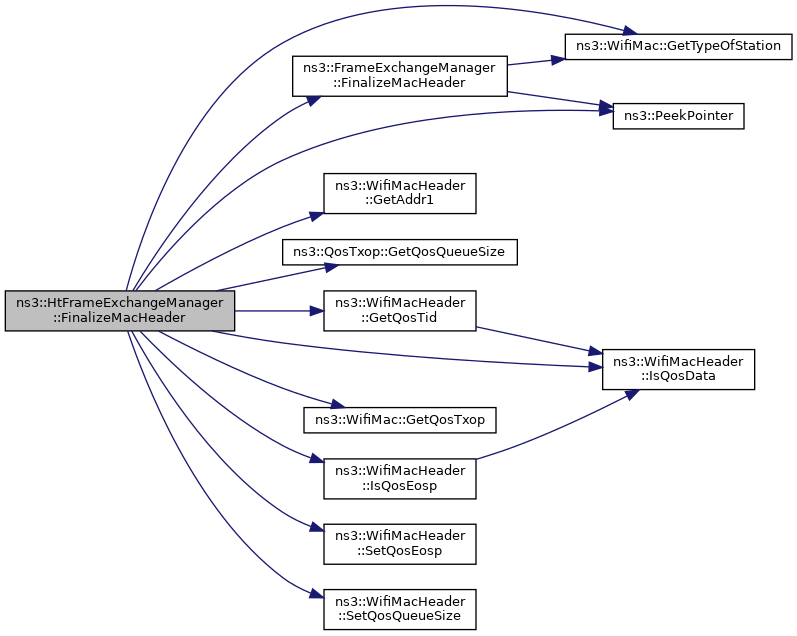
overrideprotectedvirtual |
Finalize the MAC header of the MPDUs in the given PSDU before transmission.
Tasks performed by this method include setting the Power Management flag in the MAC header.
| psdu | the given PSDU |
Reimplemented from ns3::FrameExchangeManager.
Definition at line 1075 of file ht-frame-exchange-manager.cc.
References ns3::FrameExchangeManager::FinalizeMacHeader(), ns3::WifiMacHeader::GetAddr1(), ns3::QosTxop::GetQosQueueSize(), ns3::WifiMacHeader::GetQosTid(), ns3::WifiMac::GetQosTxop(), ns3::WifiMac::GetTypeOfStation(), ns3::WifiMacHeader::IsQosData(), ns3::WifiMacHeader::IsQosEosp(), ns3::FrameExchangeManager::m_mac, ns3::QosFrameExchangeManager::m_setQosQueueSize, NS_LOG_FUNCTION, ns3::PeekPointer(), ns3::WifiMacHeader::SetQosEosp(), ns3::WifiMacHeader::SetQosQueueSize(), and ns3::STA.
Referenced by ForwardPsduDown().
Here is the call graph for this function:
Here is the caller graph for this function:
|
overrideprotectedvirtual |
Forward an MPDU down to the PHY layer.
| mpdu | the MPDU to forward down |
| txVector | the TXVECTOR used to transmit the MPDU |
Reimplemented from ns3::FrameExchangeManager.
Definition at line 666 of file ht-frame-exchange-manager.cc.
References ForwardPsduDown(), and GetWifiPsdu().
Referenced by ns3::HeFrameExchangeManager::SendMuRts(), and SendPsdu().
Here is the call graph for this function:
Here is the caller graph for this function:
|
protectedvirtual |
Forward a PSDU down to the PHY layer.
Also, notify the Block Ack Manager of the transmission of the constituent MPDUs.
| psdu | the PSDU to forward down |
| txVector | the TXVECTOR used to transmit the MPDU |
Reimplemented in ns3::EhtFrameExchangeManager.
Definition at line 1120 of file ht-frame-exchange-manager.cc.
References FinalizeMacHeader(), ns3::WifiTxVector::GetChannelWidth(), ns3::WifiPsdu::IsAggregate(), ns3::FrameExchangeManager::m_allowedWidth, ns3::FrameExchangeManager::m_phy, min, NotifyTxToEdca(), NS_LOG_DEBUG, NS_LOG_FUNCTION, ns3::WifiPhy::Send(), and ns3::WifiTxVector::SetAggregation().
Referenced by ForwardMpduDown(), ns3::EhtFrameExchangeManager::ForwardPsduDown(), SendBlockAck(), SendPsdu(), and ns3::HeFrameExchangeManager::SendPsduMap().
Here is the call graph for this function:
Here is the caller graph for this function:
|
protected |
Get the Block Ack Manager handling the given TID.
| tid | the given TID |
Definition at line 102 of file ht-frame-exchange-manager.cc.
References ns3::QosTxop::GetBaManager(), ns3::WifiMac::GetQosTxop(), and ns3::FrameExchangeManager::m_mac.
Referenced by MissedBlockAck(), NotifyPacketDiscarded(), NotifyReceivedNormalAck(), ReceiveMpdu(), SendAddBaRequest(), SendAddBaResponse(), and SendPsdu().
Here is the call graph for this function:
Here is the caller graph for this function:| Ptr< WifiMpdu > ns3::HtFrameExchangeManager::GetBar | ( | AcIndex | ac, |
| std::optional< uint8_t > | optTid = std::nullopt, |
||
| std::optional< Mac48Address > | optAddress = std::nullopt |
||
| ) |
Get the next BlockAckRequest or MU-BAR Trigger Frame to send, if any.
If TID and recipient address are given, then only return a BlockAckRequest, if any, addressed to that recipient and for the given TID.
| ac | the AC whose queue is searched for BlockAckRequest or Trigger Frames |
| optTid | the TID (optional) |
| optAddress | the recipient of the BAR (optional) |
Definition at line 402 of file ht-frame-exchange-manager.cc.
References ns3::Packet::AddHeader(), ns3::FrameExchangeManager::DequeueMpdu(), ns3::WifiMac::GetAddress(), ns3::WifiMac::GetBaAgreementEstablishedAsOriginator(), ns3::QosTxop::GetBaManager(), ns3::WifiMac::GetMldAddress(), ns3::WifiMac::GetQosTxop(), ns3::CtrlBAckRequestHeader::GetStartingSequence(), ns3::CtrlBAckRequestHeader::GetTidInfo(), ns3::WifiMac::GetTxopQueue(), ns3::FrameExchangeManager::GetWifiRemoteStationManager(), ns3::FrameExchangeManager::m_linkId, ns3::FrameExchangeManager::m_mac, ns3::FrameExchangeManager::m_self, NS_ASSERT, NS_ASSERT_MSG, NS_LOG_DEBUG, NS_LOG_FUNCTION, ns3::QosTxop::PrepareBlockAckRequest(), ns3::CtrlBAckRequestHeader::SetStartingSequence(), ns3::WIFI_CTL_QUEUE, and ns3::WIFI_UNICAST.
Referenced by ns3::HeFrameExchangeManager::StartFrameExchange(), StartFrameExchange(), and TransmissionSucceeded().
Here is the call graph for this function:
Here is the caller graph for this function:| Ptr< MpduAggregator > ns3::HtFrameExchangeManager::GetMpduAggregator | ( | ) | const |
Returns the aggregator used to construct A-MPDU subframes.
Definition at line 96 of file ht-frame-exchange-manager.cc.
References m_mpduAggregator.
| Ptr< MsduAggregator > ns3::HtFrameExchangeManager::GetMsduAggregator | ( | ) | const |
Returns the aggregator used to construct A-MSDU subframes.
Definition at line 90 of file ht-frame-exchange-manager.cc.
References m_msduAggregator.
|
protectedvirtual |
Compute how to set the Duration/ID field of PSDUs that do not include fragments.
| txDuration | the duration of the PSDU transmission |
| txParams | the TX parameters used to send the PSDU |
Definition at line 879 of file ht-frame-exchange-manager.cc.
References ns3::QosTxop::GetRemainingTxop(), ns3::Txop::GetTxopLimit(), ns3::Time::IsZero(), ns3::WifiTxParameters::m_acknowledgment, ns3::QosFrameExchangeManager::m_edca, ns3::FrameExchangeManager::m_linkId, max, ns3::Time::Min(), NS_ASSERT, NS_LOG_FUNCTION, and ns3::Seconds().
Referenced by SendPsdu(), and ns3::HeFrameExchangeManager::SendPsduMap().
Here is the call graph for this function:
Here is the caller graph for this function:
|
static |
Get the type ID.
Definition at line 48 of file ht-frame-exchange-manager.cc.
References ns3::TypeId::SetParent().
Here is the call graph for this function:
|
protectedvirtual |
Get a PSDU containing the given MPDU.
| mpdu | the given MPDU |
| txVector | the TXVECTOR to use to send the MPDU |
Reimplemented in ns3::VhtFrameExchangeManager.
Definition at line 672 of file ht-frame-exchange-manager.cc.
Referenced by ForwardMpduDown(), SendBlockAck(), and SendMpduFromBaManager().
Here is the caller graph for this function:
|
virtual |
Check whether an A-MPDU of the given size meets the constraint on the maximum size for A-MPDUs sent to the given receiver, belonging to the given TID and transmitted using the given modulation class.
| ampduSize | the size in bytes of the A-MPDU. |
| receiver | the address of the station that is the receiver of the A-MPDU |
| tid | the TID of the A-MPDU |
| modulation | the modulation class used to transmit the A-MPDU |
Definition at line 1181 of file ht-frame-exchange-manager.cc.
References m_mpduAggregator, NS_LOG_DEBUG, and NS_LOG_FUNCTION.
Referenced by IsWithinLimitsIfAddMpdu(), and IsWithinLimitsIfAggregateMsdu().
Here is the caller graph for this function:
|
overridevirtual |
Check if the PSDU obtained by aggregating the given MPDU to the PSDU specified by the given TX parameters meets the constraints on the maximum A-MPDU size and its transmission time does not exceed the given PPDU duration limit (if different than Time::Min()).
| mpdu | the given MPDU |
| txParams | the TX parameters |
| ppduDurationLimit | the constraint on the PPDU transmission time |
Reimplemented from ns3::QosFrameExchangeManager.
Definition at line 1138 of file ht-frame-exchange-manager.cc.
References ns3::WifiTxVector::GetModulationClass(), ns3::WifiTxParameters::GetPsduInfo(), ns3::WifiTxParameters::GetSize(), ns3::WifiTxParameters::GetSizeIfAddMpdu(), IsWithinAmpduSizeLimit(), ns3::QosFrameExchangeManager::IsWithinSizeAndTimeLimits(), ns3::WifiTxParameters::m_txVector, NS_ABORT_MSG, NS_ASSERT, NS_LOG_FUNCTION, and ns3::WifiTxParameters::PsduInfo::seqNumbers.
Here is the call graph for this function:
|
virtual |
Check if the PSDU obtained by aggregating the given MSDU to the PSDU specified by the given TX parameters meets the constraints on the maximum A-MSDU size and its transmission time does not exceed the given PPDU duration limit (if different than Time::Min()).
| msdu | the given MSDU |
| txParams | the TX parameters |
| ppduDurationLimit | the constraint on the PPDU transmission time |
Definition at line 1282 of file ht-frame-exchange-manager.cc.
References ns3::WifiTxParameters::PsduInfo::ampduSize, ns3::WifiTxVector::GetModulationClass(), ns3::WifiTxParameters::GetPsduInfo(), ns3::WifiTxParameters::GetSizeIfAggregateMsdu(), IsWithinAmpduSizeLimit(), ns3::QosFrameExchangeManager::IsWithinSizeAndTimeLimits(), m_msduAggregator, ns3::WifiTxParameters::m_txVector, NS_ASSERT, NS_LOG_DEBUG, and NS_LOG_FUNCTION.
Referenced by TryAggregateMsdu().
Here is the call graph for this function:
Here is the caller graph for this function:
|
protectedvirtual |
Take necessary actions when a BlockAck is missed, such as scheduling a BlockAckReq frame or the retransmission of the unacknowledged frames.
| psdu | the PSDU (BlockAckReq or A-MPDU) that solicited a BlockAck response | |
| txVector | the TXVECTOR used to send the PSDU that solicited a BlockAck response | |
| [out] | resetCw | true if we shall stop retransmitting the PSDU |
The BlockAckReq must be sent on the same link as the data frames to avoid issues. As an example, assume that an A-MPDU is sent on link 0, the BlockAck timer expires and the BlockAckReq is sent on another link (e.g., on link 1). When the originator processes the BlockAck response, it will not interpret a '0' in the bitmap corresponding to the transmitted MPDUs as a negative acknowledgment, because the BlockAck is received on a different link than the one on which the MPDUs are (still) inflight. Hence, such MPDUs stay inflight and are not retransmitted.
Definition at line 1352 of file ht-frame-exchange-manager.cc.
References ns3::WifiPsdu::begin(), ns3::FrameExchangeManager::DequeueMpdu(), DequeuePsdu(), ns3::WifiPsdu::GetAddr1(), ns3::WifiMac::GetBaAgreementEstablishedAsOriginator(), GetBaManager(), ns3::WifiPsdu::GetHeader(), ns3::WifiPsdu::GetNMpdus(), ns3::WifiPsdu::GetPayload(), ns3::WifiMac::GetQosTxop(), ns3::CtrlBAckRequestHeader::GetTidInfo(), ns3::WifiPsdu::GetTids(), ns3::FrameExchangeManager::GetWifiRemoteStationManager(), ns3::WifiMacHeader::IsBlockAckReq(), ns3::FrameExchangeManager::m_linkId, ns3::FrameExchangeManager::m_mac, NotifyPacketDiscarded(), NS_ABORT_MSG_IF, NS_ASSERT, NS_LOG_DEBUG, NS_LOG_FUNCTION, ns3::Packet::PeekHeader(), ns3::PeekPointer(), ns3::QosTxop::PrepareBlockAckRequest(), ns3::WifiMacHeader::SetRetry(), and ns3::QosTxop::UseExplicitBarAfterMissedBlockAck().
Referenced by BlockAckTimeout().
Here is the call graph for this function:
Here is the caller graph for this function:
|
protectedvirtual |
A Block Ack agreement needs to be established with the given recipient for the given TID if it does not already exist (or exists and is in state RESET) and:
| recipient | address of the recipient. |
| tid | traffic ID. |
Definition at line 108 of file ht-frame-exchange-manager.cc.
References ns3::QosTxop::GetBaManager(), ns3::QosTxop::GetBlockAckThreshold(), ns3::WifiMac::GetHtSupported(), ns3::WifiMac::GetQosTxop(), ns3::WifiMac::GetVhtConfiguration(), ns3::Txop::GetWifiMacQueue(), ns3::FrameExchangeManager::m_mac, m_mpduAggregator, NS_LOG_FUNCTION, ns3::WIFI_MOD_CLASS_HT, ns3::WIFI_QOSDATA_QUEUE, and ns3::WIFI_UNICAST.
Referenced by StartFrameExchange().
Here is the call graph for this function:
Here is the caller graph for this function:
|
overrideprotectedvirtual |
Pass the given MPDU, discarded because of the max retry limit was reached, to the MPDU dropped callback.
| mpdu | the discarded MPDU |
Reimplemented from ns3::FrameExchangeManager.
Definition at line 769 of file ht-frame-exchange-manager.cc.
References ns3::WifiActionHeader::BLOCK_ACK, ns3::WifiActionHeader::BLOCK_ACK_ADDBA_REQUEST, ns3::WifiActionHeader::ActionValue::blockAck, ns3::WifiActionHeader::GetAction(), GetBaManager(), ns3::WifiActionHeader::GetCategory(), ns3::QosTxop::GetFailedAddBaTimeout(), ns3::WifiMac::GetQosTxop(), ns3::GetTid(), ns3::FrameExchangeManager::GetWifiRemoteStationManager(), ns3::FrameExchangeManager::m_mac, ns3::QosTxop::NotifyOriginatorAgreementNoReply(), ns3::FrameExchangeManager::NotifyPacketDiscarded(), NS_LOG_DEBUG, NS_LOG_FUNCTION, ns3::QosTxop::ResetBa(), and ns3::Simulator::Schedule().
Referenced by ns3::HeFrameExchangeManager::CtsAfterMuRtsTimeout(), and MissedBlockAck().
Here is the call graph for this function:
Here is the caller graph for this function:
|
overrideprotectedvirtual |
Notify other components that an MPDU was acknowledged.
| mpdu | the MPDU that was acknowledged |
Reimplemented from ns3::FrameExchangeManager.
Definition at line 678 of file ht-frame-exchange-manager.cc.
References ns3::QosTxop::AddBaResponseTimeout(), first::address, ns3::WifiActionHeader::BLOCK_ACK, ns3::WifiActionHeader::BLOCK_ACK_ADDBA_REQUEST, ns3::WifiActionHeader::BLOCK_ACK_ADDBA_RESPONSE, ns3::WifiActionHeader::BLOCK_ACK_DELBA, ns3::WifiActionHeader::ActionValue::blockAck, ns3::WifiActionHeader::GetAction(), ns3::QosTxop::GetAddBaResponseTimeout(), ns3::WifiMac::GetBaAgreementEstablishedAsOriginator(), ns3::QosTxop::GetBaManager(), GetBaManager(), ns3::WifiActionHeader::GetCategory(), ns3::WifiMac::GetQosTxop(), ns3::MgtAddBaRequestHeader::GetTid(), ns3::MgtAddBaResponseHeader::GetTid(), ns3::MgtDelBaHeader::GetTid(), ns3::FrameExchangeManager::GetWifiRemoteStationManager(), ns3::MgtDelBaHeader::IsByOriginator(), ns3::FrameExchangeManager::m_linkId, ns3::FrameExchangeManager::m_mac, m_pendingAddBaResp, ns3::FrameExchangeManager::NotifyReceivedNormalAck(), NS_ASSERT_MSG, NS_LOG_FUNCTION, ns3::Packet::PeekHeader(), ns3::Packet::RemoveHeader(), and ns3::Simulator::Schedule().
Here is the call graph for this function:
|
protectedvirtual |
Notify the transmission of the given PSDU to the EDCAF associated with the AC the PSDU belongs to.
| psdu | the PSDU to transmit |
Definition at line 1058 of file ht-frame-exchange-manager.cc.
References ns3::QosTxop::CompleteMpduTx(), ns3::WifiMac::GetQosTxop(), ns3::FrameExchangeManager::m_mac, NS_LOG_FUNCTION, and ns3::PeekPointer().
Referenced by ForwardPsduDown().
Here is the call graph for this function:
Here is the caller graph for this function:
|
overrideprotectedvirtual |
Transmit prepared frame upon successful protection mechanism.
Reimplemented from ns3::FrameExchangeManager.
Definition at line 943 of file ht-frame-exchange-manager.cc.
References ns3::FrameExchangeManager::m_protectedStas, m_psdu, ns3::FrameExchangeManager::m_sentRtsTo, NS_LOG_FUNCTION, ns3::FrameExchangeManager::ProtectionCompleted(), and SendPsdu().
Referenced by ns3::HeFrameExchangeManager::ProtectionCompleted(), and ReceiveMpdu().
Here is the call graph for this function:
Here is the caller graph for this function:
|
overrideprotectedvirtual |
This method handles the reception of an MPDU (possibly included in an A-MPDU)
| mpdu | the received MPDU |
| rxSignalInfo | the info on the received signal ( |
| txVector | TxVector of the received PSDU |
| inAmpdu | true if the MPDU is part of an A-MPDU |
Reimplemented from ns3::FrameExchangeManager.
Definition at line 1505 of file ht-frame-exchange-manager.cc.
References ns3::WifiTxTimer::Cancel(), DequeuePsdu(), ns3::SnrTag::Get(), ns3::WifiMacHeader::GetAddr1(), ns3::WifiPsdu::GetAddr1(), ns3::WifiMacHeader::GetAddr2(), ns3::WifiMac::GetBaAgreementEstablishedAsRecipient(), GetBaManager(), ns3::WifiMacHeader::GetDuration(), ns3::WifiPsdu::GetHeader(), ns3::WifiMac::GetMldAddress(), ns3::WifiTxVector::GetMode(), ns3::WifiPsdu::GetNMpdus(), ns3::WifiMacHeader::GetQosAckPolicy(), ns3::WifiMacHeader::GetQosTid(), ns3::WifiTxTimer::GetReason(), ns3::WifiPhy::GetSifs(), ns3::CtrlBAckRequestHeader::GetStartingSequence(), ns3::CtrlBAckRequestHeader::GetTidInfo(), ns3::CtrlBAckResponseHeader::GetTidInfo(), ns3::FrameExchangeManager::GetWifiRemoteStationManager(), ns3::WifiMacHeader::HasData(), ns3::WifiMacHeader::IsBlockAck(), ns3::WifiMacHeader::IsBlockAckReq(), ns3::WifiMacHeader::IsCtl(), ns3::WifiMacHeader::IsCts(), ns3::CtrlBAckRequestHeader::IsMultiTid(), ns3::WifiMacHeader::IsQosData(), ns3::WifiTxTimer::IsRunning(), ns3::FrameExchangeManager::m_channelAccessManager, ns3::QosFrameExchangeManager::m_edca, ns3::FrameExchangeManager::m_linkId, ns3::FrameExchangeManager::m_mac, ns3::FrameExchangeManager::m_phy, m_psdu, ns3::FrameExchangeManager::m_self, m_txParams, ns3::FrameExchangeManager::m_txTimer, ns3::WifiTxParameters::m_txVector, ns3::WifiMacHeader::NORMAL_ACK, ns3::ChannelAccessManager::NotifyAckTimeoutResetNow(), ns3::ChannelAccessManager::NotifyCtsTimeoutResetNow(), NS_ABORT_MSG_IF, NS_ASSERT, NS_LOG_DEBUG, ProtectionCompleted(), ns3::QosFrameExchangeManager::ReceiveMpdu(), ns3::Txop::ResetCw(), ns3::Simulator::Schedule(), SendBlockAck(), ns3::FrameExchangeManager::SendNormalAck(), ns3::RxSignalInfo::snr, TransmissionSucceeded(), ns3::WifiTxTimer::WAIT_BLOCK_ACK, and ns3::WifiTxTimer::WAIT_CTS.
Here is the call graph for this function:
|
overrideprotectedvirtual |
Make the sequence numbers of MPDUs included in the given PSDU available again if the MPDUs have never been transmitted.
| psdu | the given PSDU |
Reimplemented from ns3::FrameExchangeManager.
Definition at line 829 of file ht-frame-exchange-manager.cc.
References ns3::WifiPsdu::begin(), ns3::WifiPsdu::end(), ns3::WifiMacHeader::GetAddr1(), ns3::WifiPsdu::GetAddr1(), ns3::WifiMac::GetBaAgreementEstablishedAsOriginator(), ns3::WifiMacHeader::GetQosTid(), ns3::WifiMacHeader::GetSequenceNumber(), ns3::WifiPsdu::GetTids(), ns3::WifiMacHeader::IsQosData(), ns3::WifiMacHeader::IsRetry(), ns3::FrameExchangeManager::m_mac, ns3::FrameExchangeManager::m_txMiddle, NS_ASSERT, NS_LOG_DEBUG, NS_LOG_FUNCTION, ns3::FrameExchangeManager::ReleaseSequenceNumbers(), and ns3::SEQNO_SPACE_SIZE.
Referenced by ns3::HeFrameExchangeManager::CtsAfterMuRtsTimeout().
Here is the call graph for this function:
Here is the caller graph for this function:
|
overrideprotectedvirtual |
Retransmit an MPDU that was not acknowledged.
| mpdu | the MPDU to retransmit |
Reimplemented from ns3::FrameExchangeManager.
Definition at line 809 of file ht-frame-exchange-manager.cc.
References ns3::WifiMac::GetBaAgreementEstablishedAsOriginator(), ns3::QosTxop::GetBaManager(), ns3::WifiMac::GetQosTxop(), ns3::FrameExchangeManager::m_linkId, ns3::FrameExchangeManager::m_mac, NS_LOG_FUNCTION, and ns3::FrameExchangeManager::RetransmitMpduAfterMissedAck().
Here is the call graph for this function:
|
protected |
Sends an ADDBA Request to establish a block ack agreement with STA addressed by recipient for TID tid.
| recipient | address of the recipient. |
| tid | traffic ID. |
| startingSeq | the BA agreement starting sequence number |
| timeout | timeout value. |
| immediateBAck | flag to indicate whether immediate BlockAck is used. |
| availableTime | the amount of time allowed for the frame exchange. Equals Time::Min() in case the TXOP limit is null |
Definition at line 138 of file ht-frame-exchange-manager.cc.
References check-style-clang-format::action, ns3::Packet::AddHeader(), ns3::WifiActionHeader::BLOCK_ACK, ns3::WifiActionHeader::BLOCK_ACK_ADDBA_REQUEST, GetBaManager(), ns3::WifiMac::GetQosTxop(), ns3::Txop::GetWifiMacQueue(), ns3::FrameExchangeManager::GetWifiRemoteStationManager(), ns3::FrameExchangeManager::m_allowedWidth, ns3::FrameExchangeManager::m_bssid, ns3::FrameExchangeManager::m_mac, ns3::FrameExchangeManager::m_self, ns3::FrameExchangeManager::m_txMiddle, ns3::WifiTxParameters::m_txVector, NS_LOG_DEBUG, NS_LOG_FUNCTION, ns3::FrameExchangeManager::SendMpduWithProtection(), ns3::WifiActionHeader::SetAction(), ns3::WifiMacHeader::SetAddr1(), ns3::WifiMacHeader::SetAddr2(), ns3::WifiMacHeader::SetAddr3(), ns3::MgtAddBaRequestHeader::SetAmsduSupport(), ns3::MgtAddBaRequestHeader::SetBufferSize(), ns3::MgtAddBaRequestHeader::SetDelayedBlockAck(), ns3::WifiMacHeader::SetDsNotFrom(), ns3::WifiMacHeader::SetDsNotTo(), ns3::MgtAddBaRequestHeader::SetImmediateBlockAck(), ns3::MgtAddBaRequestHeader::SetStartingSequence(), ns3::MgtAddBaRequestHeader::SetTid(), ns3::MgtAddBaRequestHeader::SetTimeout(), ns3::WifiMacHeader::SetType(), timeout, ns3::QosFrameExchangeManager::TryAddMpdu(), and ns3::WIFI_MAC_MGT_ACTION.
Referenced by StartFrameExchange().
Here is the call graph for this function:
Here is the caller graph for this function:| void ns3::HtFrameExchangeManager::SendAddBaResponse | ( | const MgtAddBaRequestHeader * | reqHdr, |
| Mac48Address | originator | ||
| ) |
This method can be called to accept a received ADDBA Request.
An ADDBA Response will be constructed and queued for transmission.
| reqHdr | a pointer to the received ADDBA Request header. |
| originator | the MAC address of the originator. |
Definition at line 212 of file ht-frame-exchange-manager.cc.
References check-style-clang-format::action, ns3::Packet::AddHeader(), ns3::WifiActionHeader::BLOCK_ACK, ns3::WifiActionHeader::BLOCK_ACK_ADDBA_RESPONSE, ns3::FrameExchangeManager::DequeueMpdu(), GetBaManager(), ns3::WifiMac::GetMaxBaBufferSize(), ns3::WifiMac::GetMpduBufferSize(), ns3::WifiMac::GetQosTxop(), ns3::MgtAddBaRequestHeader::GetStartingSequence(), ns3::MgtAddBaRequestHeader::GetTid(), ns3::MgtAddBaRequestHeader::GetTimeout(), ns3::MgtAddBaResponseHeader::GetTimeout(), ns3::FrameExchangeManager::GetWifiRemoteStationManager(), ns3::MgtAddBaRequestHeader::IsAmsduSupported(), ns3::MgtAddBaRequestHeader::IsImmediateBlockAck(), ns3::FrameExchangeManager::m_bssid, ns3::FrameExchangeManager::m_mac, m_pendingAddBaResp, ns3::FrameExchangeManager::m_rxMiddle, ns3::FrameExchangeManager::m_self, ns3::MicroSeconds(), min, NS_ASSERT, NS_ASSERT_MSG, NS_LOG_FUNCTION, ns3::Txop::Queue(), ns3::Simulator::Schedule(), SendDelbaFrame(), ns3::WifiActionHeader::SetAction(), ns3::WifiMacHeader::SetAddr1(), ns3::WifiMacHeader::SetAddr2(), ns3::WifiMacHeader::SetAddr3(), ns3::MgtAddBaResponseHeader::SetAmsduSupport(), ns3::MgtAddBaResponseHeader::SetBufferSize(), ns3::MgtAddBaResponseHeader::SetDelayedBlockAck(), ns3::WifiMacHeader::SetDsNotFrom(), ns3::WifiMacHeader::SetDsNotTo(), ns3::MgtAddBaResponseHeader::SetImmediateBlockAck(), ns3::MgtAddBaResponseHeader::SetStatusCode(), ns3::StatusCode::SetSuccess(), ns3::MgtAddBaResponseHeader::SetTid(), ns3::MgtAddBaResponseHeader::SetTimeout(), ns3::WifiMacHeader::SetType(), timeout, and ns3::WIFI_MAC_MGT_ACTION.
Here is the call graph for this function:
|
protected |
Create a BlockAck frame with header equal to blockAck and start its transmission.
| agreement | the agreement the Block Ack response belongs to |
| durationId | the Duration/ID of the frame soliciting this Block Ack response |
| blockAckTxVector | the transmit vector for the Block Ack response |
| rxSnr | the receive SNR |
Definition at line 1454 of file ht-frame-exchange-manager.cc.
References ns3::Packet::AddHeader(), ns3::Packet::AddPacketTag(), ns3::WifiPhy::CalculateTxDuration(), ns3::RecipientBlockAckAgreement::FillBlockAckBitmap(), ForwardPsduDown(), ns3::BlockAckAgreement::GetBlockAckType(), ns3::WifiPsdu::GetHeader(), ns3::WifiPsdu::GetPayload(), ns3::BlockAckAgreement::GetPeer(), ns3::WifiPhy::GetPhyBand(), ns3::WifiPhy::GetSifs(), ns3::BlockAckAgreement::GetTid(), GetWifiPsdu(), ns3::FrameExchangeManager::GetWifiRemoteStationManager(), ns3::Time::IsStrictlyNegative(), ns3::FrameExchangeManager::m_phy, ns3::FrameExchangeManager::m_self, NS_LOG_FUNCTION, ns3::Seconds(), ns3::SnrTag::Set(), ns3::WifiMacHeader::SetAddr1(), ns3::WifiMacHeader::SetAddr2(), ns3::WifiMacHeader::SetDsNotFrom(), ns3::WifiMacHeader::SetDsNotTo(), ns3::WifiMacHeader::SetDuration(), ns3::CtrlBAckResponseHeader::SetTidInfo(), ns3::CtrlBAckResponseHeader::SetType(), ns3::WifiMacHeader::SetType(), and ns3::WIFI_MAC_CTL_BACKRESP.
Referenced by EndReceiveAmpdu(), and ReceiveMpdu().
Here is the call graph for this function:
Here is the caller graph for this function:
|
protectedvirtual |
Given a non-broadcast QoS data frame, prepare the PSDU to transmit by attempting A-MSDU and A-MPDU aggregation (if enabled), while making sure that the frame exchange (possibly including protection and acknowledgment) is completed within the given available time.
| peekedItem | the given non-broadcast QoS data frame |
| availableTime | the amount of time allowed for the frame exchange. Equals Time::Min() in case the TXOP limit is null |
| initialFrame | true if the frame being transmitted is the initial frame of the TXOP. This is used to determine whether the TXOP limit can be exceeded |
Definition at line 585 of file ht-frame-exchange-manager.cc.
References ns3::WifiAcknowledgment::BAR_BLOCK_ACK, ns3::QosTxop::GetNextMpdu(), ns3::WifiMac::GetQosTxop(), ns3::FrameExchangeManager::GetWifiRemoteStationManager(), ns3::WifiTxParameters::m_acknowledgment, ns3::FrameExchangeManager::m_allowedWidth, ns3::FrameExchangeManager::m_linkId, ns3::FrameExchangeManager::m_mac, m_mpduAggregator, ns3::WifiTxParameters::m_txVector, NS_ASSERT, NS_LOG_DEBUG, NS_LOG_FUNCTION, ns3::FrameExchangeManager::SendMpduWithProtection(), and SendPsduWithProtection().
Referenced by StartFrameExchange().
Here is the call graph for this function:
Here is the caller graph for this function:| void ns3::HtFrameExchangeManager::SendDelbaFrame | ( | Mac48Address | addr, |
| uint8_t | tid, | ||
| bool | byOriginator | ||
| ) |
Sends DELBA frame to cancel a block ack agreement with STA addressed by addr for TID tid.
| addr | address of the recipient. |
| tid | traffic ID. |
| byOriginator | flag to indicate whether this is set by the originator. |
Definition at line 314 of file ht-frame-exchange-manager.cc.
References check-style-clang-format::action, ns3::Packet::AddHeader(), ns3::WifiActionHeader::BLOCK_ACK, ns3::WifiActionHeader::BLOCK_ACK_DELBA, ns3::WifiMac::GetQosTxop(), ns3::FrameExchangeManager::GetWifiRemoteStationManager(), ns3::FrameExchangeManager::m_bssid, ns3::FrameExchangeManager::m_mac, ns3::FrameExchangeManager::m_self, NS_LOG_FUNCTION, ns3::Txop::Queue(), ns3::WifiActionHeader::SetAction(), ns3::WifiMacHeader::SetAddr1(), ns3::WifiMacHeader::SetAddr2(), ns3::WifiMacHeader::SetAddr3(), ns3::MgtDelBaHeader::SetByOriginator(), ns3::MgtDelBaHeader::SetByRecipient(), ns3::WifiMacHeader::SetDsNotFrom(), ns3::WifiMacHeader::SetDsNotTo(), ns3::MgtDelBaHeader::SetTid(), ns3::WifiMacHeader::SetType(), and ns3::WIFI_MAC_MGT_ACTION.
Referenced by ns3::WifiMac::Receive(), and SendAddBaResponse().
Here is the call graph for this function:
Here is the caller graph for this function:
|
protectedvirtual |
If the given MPDU contains a BlockAckReq frame (the duration of which plus the response fits within the given available time, if the latter is not Time::Min() and this is not the initial frame of a TXOP), transmit the frame and return true.
Otherwise, return false.
| mpdu | the given MPDU |
| availableTime | the amount of time allowed for the frame exchange. Equals Time::Min() in case the TXOP limit is null |
| initialFrame | true if the frame being transmitted is the initial frame of the TXOP. This is used to determine whether the TXOP limit can be exceeded |
Definition at line 546 of file ht-frame-exchange-manager.cc.
References ns3::WifiAcknowledgment::BLOCK_ACK, GetWifiPsdu(), ns3::FrameExchangeManager::GetWifiRemoteStationManager(), ns3::WifiTxParameters::m_acknowledgment, ns3::FrameExchangeManager::m_allowedWidth, ns3::WifiTxParameters::m_txVector, NS_ABORT_IF, NS_LOG_DEBUG, NS_LOG_FUNCTION, SendPsduWithProtection(), and ns3::QosFrameExchangeManager::TryAddMpdu().
Referenced by StartFrameExchange().
Here is the call graph for this function:
Here is the caller graph for this function:
|
private |
Send the current PSDU, which can be acknowledged by a BlockAck frame or followed by a BlockAckReq frame and a BlockAck frame.
Definition at line 974 of file ht-frame-exchange-manager.cc.
References ns3::WifiAcknowledgment::BAR_BLOCK_ACK, ns3::WifiPsdu::begin(), ns3::WifiAcknowledgment::BLOCK_ACK, BlockAckTimeout(), ns3::WifiPhy::CalculatePhyPreambleAndHeaderDuration(), ns3::WifiPhy::CalculateTxDuration(), DequeuePsdu(), ForwardMpduDown(), ForwardPsduDown(), ns3::WifiPsdu::GetAckPolicyForTid(), ns3::WifiPsdu::GetAddr1(), GetBaManager(), ns3::WifiPsdu::GetNMpdus(), ns3::WifiPhy::GetPhyBand(), GetPsduDurationId(), ns3::WifiMac::GetQosTxop(), ns3::WifiPhy::GetSifs(), ns3::WifiPsdu::GetSize(), ns3::WifiPhy::GetSlot(), ns3::WifiPsdu::GetTids(), ns3::WifiTxTimer::IsRunning(), ns3::WifiTxParameters::m_acknowledgment, ns3::FrameExchangeManager::m_channelAccessManager, ns3::FrameExchangeManager::m_mac, ns3::FrameExchangeManager::m_phy, m_psdu, m_txParams, ns3::FrameExchangeManager::m_txTimer, ns3::WifiTxParameters::m_txVector, ns3::WifiMacHeader::NO_ACK, ns3::WifiAcknowledgment::NONE, ns3::ChannelAccessManager::NotifyAckTimeoutStartNow(), NS_ABORT_MSG, NS_ABORT_MSG_IF, NS_ASSERT, NS_ASSERT_MSG, NS_LOG_FUNCTION, ns3::QosTxop::PrepareBlockAckRequest(), ns3::Simulator::Schedule(), ns3::WifiTxTimer::Set(), ns3::WifiPsdu::SetDuration(), timeout, TransmissionSucceeded(), and ns3::WifiTxTimer::WAIT_BLOCK_ACK.
Referenced by ProtectionCompleted().
Here is the call graph for this function:
Here is the caller graph for this function:
|
protected |
Send a PSDU (A-MPDU or BlockAckReq frame) requesting a BlockAck frame or a BlockAckReq frame followed by a BlockAck frame for the acknowledgment.
Note that txParams is moved to m_txParams and hence is left in an undefined state.
| psdu | the PSDU to send |
| txParams | the TX parameters to use to transmit the PSDU |
Definition at line 900 of file ht-frame-exchange-manager.cc.
References CalculateAcknowledgmentTime(), ns3::WifiTxParameters::m_acknowledgment, ns3::FrameExchangeManager::m_linkId, ns3::WifiTxParameters::m_protection, m_psdu, m_txParams, ns3::Time::Min(), ns3::WifiProtection::NONE, NS_ASSERT, NS_LOG_FUNCTION, ns3::PeekPointer(), ns3::WifiAckManager::SetQosAckPolicy(), and ns3::FrameExchangeManager::StartProtection().
Referenced by SendDataFrame(), and SendMpduFromBaManager().
Here is the call graph for this function:
Here is the caller graph for this function:Set the MAC layer to use.
| mac | the MAC layer to use |
Reimplemented from ns3::FrameExchangeManager.
Definition at line 82 of file ht-frame-exchange-manager.cc.
References m_mpduAggregator, m_msduAggregator, third::mac, and ns3::FrameExchangeManager::SetWifiMac().
Referenced by ns3::HeFrameExchangeManager::SetWifiMac().
Here is the call graph for this function:
Here is the caller graph for this function:
|
overridevirtual |
Start a frame exchange (including protection frames and acknowledgment frames as needed) that fits within the given availableTime (if different than Time::Min()).
| edca | the EDCAF which has been granted the opportunity to transmit |
| availableTime | the amount of time allowed for the frame exchange. Pass Time::Min() in case the TXOP limit is null |
| initialFrame | true if the frame being transmitted is the initial frame of the TXOP. This is used to determine whether the TXOP limit can be exceeded |
Reimplemented from ns3::QosFrameExchangeManager.
Definition at line 343 of file ht-frame-exchange-manager.cc.
References ns3::QosFrameExchangeManager::CreateAliasIfNeeded(), ns3::QosTxop::GetAccessCategory(), ns3::WifiMacHeader::GetAddr1(), GetBar(), ns3::QosTxop::GetBlockAckInactivityTimeout(), ns3::WifiMacHeader::GetQosTid(), ns3::WifiMacHeader::GetSequenceNumber(), ns3::FrameExchangeManager::GetWifiRemoteStationManager(), ns3::Mac48Address::IsGroup(), ns3::WifiMacHeader::IsQosData(), ns3::WifiMacHeader::IsRetry(), ns3::FrameExchangeManager::m_linkId, ns3::FrameExchangeManager::m_txMiddle, NeedSetupBlockAck(), NS_LOG_DEBUG, NS_LOG_FUNCTION, ns3::QosTxop::PeekNextMpdu(), SendAddBaRequest(), SendDataFrame(), SendMpduFromBaManager(), and ns3::QosFrameExchangeManager::StartFrameExchange().
Referenced by ns3::HeFrameExchangeManager::StartFrameExchange().
Here is the call graph for this function:
Here is the caller graph for this function:
|
overrideprotectedvirtual |
Take necessary actions upon a transmission success.
A non-QoS station transmits the next fragment, if any, or releases the channel, otherwise.
Reimplemented from ns3::FrameExchangeManager.
Definition at line 745 of file ht-frame-exchange-manager.cc.
References ns3::QosTxop::GetAccessCategory(), GetBar(), ns3::WifiPhy::GetSifs(), ns3::Txop::GetTxopLimit(), ns3::Time::IsZero(), ns3::QosFrameExchangeManager::m_edca, ns3::FrameExchangeManager::m_linkId, ns3::FrameExchangeManager::m_phy, NS_LOG_DEBUG, ns3::Simulator::Schedule(), ns3::Seconds(), ns3::QosFrameExchangeManager::StartTransmission(), and ns3::QosFrameExchangeManager::TransmissionSucceeded().
Referenced by ReceiveMpdu(), SendPsdu(), and ns3::HeFrameExchangeManager::TransmissionSucceeded().
Here is the call graph for this function:
Here is the caller graph for this function:
|
virtual |
Check if aggregating an MSDU to the current MPDU (as specified by the given TX parameters) does not violate the size and time constraints, while taking into account the possibly updated protection and acknowledgment methods.
If size and time constraints are met, the TX parameters are modified with the updated protection and acknowledgment methods.
| msdu | the given MSDU |
| txParams | the TX parameters |
| availableTime | the constraint on the TX time of the PSDU, if different than Time::Min() |
Definition at line 1206 of file ht-frame-exchange-manager.cc.
References ns3::WifiTxParameters::AggregateMsdu(), CalculateAcknowledgmentTime(), ns3::FrameExchangeManager::CalculateProtectionTime(), ns3::FrameExchangeManager::GetAckManager(), ns3::FrameExchangeManager::GetProtectionManager(), IsWithinLimitsIfAggregateMsdu(), ns3::WifiTxParameters::m_acknowledgment, ns3::WifiTxParameters::m_protection, ns3::Time::Min(), NS_ASSERT, NS_LOG_FUNCTION, and ns3::FrameExchangeManager::UpdateTxDuration().
Here is the call graph for this function:
|
friend |
allow AmpduAggregationTest class access
Definition at line 46 of file ht-frame-exchange-manager.h.
|
protected |
A-MPDU aggregator.
Definition at line 353 of file ht-frame-exchange-manager.h.
Referenced by HtFrameExchangeManager(), DoDispose(), GetMpduAggregator(), IsWithinAmpduSizeLimit(), NeedSetupBlockAck(), SendDataFrame(), ns3::EhtFrameExchangeManager::SetLinkId(), and SetWifiMac().
|
protected |
A-MSDU aggregator.
Definition at line 352 of file ht-frame-exchange-manager.h.
Referenced by HtFrameExchangeManager(), DoDispose(), GetMsduAggregator(), IsWithinLimitsIfAggregateMsdu(), ns3::EhtFrameExchangeManager::SetLinkId(), and SetWifiMac().
|
protected |
pending ADDBA_RESPONSE frames indexed by agreement key
Definition at line 356 of file ht-frame-exchange-manager.h.
Referenced by DoDispose(), NotifyReceivedNormalAck(), and SendAddBaResponse().
the A-MPDU being transmitted
Definition at line 365 of file ht-frame-exchange-manager.h.
Referenced by BlockAckTimeout(), CtsTimeout(), DoDispose(), ProtectionCompleted(), ReceiveMpdu(), SendPsdu(), and SendPsduWithProtection().
|
private |
the TX parameters for the current frame
Definition at line 366 of file ht-frame-exchange-manager.h.
Referenced by DoDispose(), ReceiveMpdu(), SendPsdu(), and SendPsduWithProtection().