A Discrete-Event Network Simulator
API
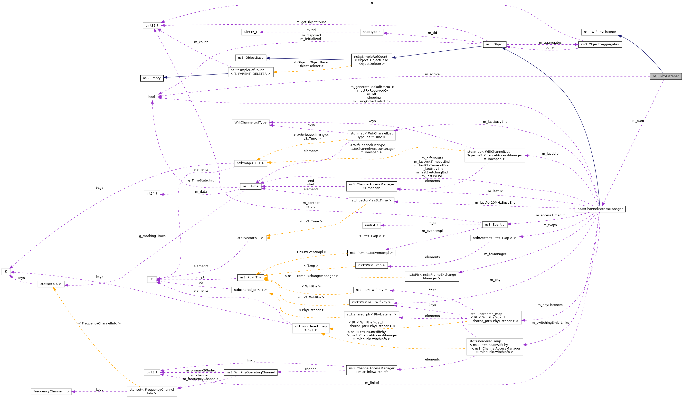
ns3::PhyListener Class Reference

Listener for PHY events. More...

+ Inheritance diagram for ns3::PhyListener:
+ Collaboration diagram for ns3::PhyListener:

Public Member Functions

 PhyListener (ns3::ChannelAccessManager *cam)
 Create a PhyListener for the given ChannelAccessManager. More...
 
 ~PhyListener () override
 
bool IsActive () const
 
void NotifyCcaBusyStart (Time duration, WifiChannelListType channelType, const std::vector< Time > &per20MhzDurations) override
 
void NotifyOff () override
 Notify listeners that we went to switch off. More...
 
void NotifyOn () override
 Notify listeners that we went to switch on. More...
 
void NotifyRxEndError () override
 We have received the last bit of a packet for which NotifyRxStart was invoked first and, the packet has not been successfully received. More...
 
void NotifyRxEndOk () override
 We have received the last bit of a packet for which NotifyRxStart was invoked first and, the packet has been successfully received. More...
 
void NotifyRxStart (Time duration) override
 
void NotifySleep () override
 Notify listeners that we went to sleep. More...
 
void NotifySwitchingStart (Time duration) override
 
void NotifyTxStart (Time duration, double txPowerDbm) override
 
void NotifyWakeup () override
 Notify listeners that we woke up. More...
 
void SetActive (bool active)
 Set this listener to be active or not. More...
 
- Public Member Functions inherited from ns3::WifiPhyListener
virtual ~WifiPhyListener ()
 

Private Attributes

bool m_active
 whether this PHY listener is active More...
 
ns3::ChannelAccessManagerm_cam
 ChannelAccessManager to forward events to. More...
 

Detailed Description

Listener for PHY events.

Forwards to ChannelAccessManager. The ChannelAccessManager may handle multiple PHY listeners connected to distinct PHYs, but only one listener at a time can be active. Notifications from inactive listeners are ignored by the ChannelAccessManager, except for the channel switch notification. Inactive PHY listeners are typically configured by 11be EMLSR clients.

Definition at line 50 of file channel-access-manager.cc.

Constructor & Destructor Documentation

◆ PhyListener()

ns3::PhyListener::PhyListener ( ns3::ChannelAccessManager cam)
inline

Create a PhyListener for the given ChannelAccessManager.

Parameters
camthe ChannelAccessManager

Definition at line 58 of file channel-access-manager.cc.

◆ ~PhyListener()

ns3::PhyListener::~PhyListener ( )
inlineoverride

Definition at line 64 of file channel-access-manager.cc.

Member Function Documentation

◆ IsActive()

bool ns3::PhyListener::IsActive ( ) const
inline
Returns
whether this listener is active or not

Definition at line 81 of file channel-access-manager.cc.

References m_active.

◆ NotifyCcaBusyStart()

void ns3::PhyListener::NotifyCcaBusyStart ( Time  duration,
WifiChannelListType  channelType,
const std::vector< Time > &  per20MhzDurations 
)
inlineoverridevirtual
Parameters
durationthe expected busy duration.
channelTypethe channel type for which the CCA busy state is reported.
per20MhzDurationsvector that indicates for how long each 20 MHz subchannel (corresponding to the index of the element in the vector) is busy and where a zero duration indicates that the subchannel is idle. The vector is non-empty if the PHY supports 802.11ax or later and if the operational channel width is larger than 20 MHz.

This method does not really report a real state change as opposed to the other methods in this class. It merely reports that, unless the medium is reported busy through NotifyTxStart or NotifyRxStart/End, it will be busy as defined by the currently selected CCA mode.

Typical client code which wants to have a clear picture of the CCA state will need to keep track of the time at which the last NotifyCcaBusyStart method is called and what duration it reported.

Implements ns3::WifiPhyListener.

Definition at line 118 of file channel-access-manager.cc.

References m_active, m_cam, and ns3::ChannelAccessManager::NotifyCcaBusyStartNow().

+ Here is the call graph for this function:

◆ NotifyOff()

void ns3::PhyListener::NotifyOff ( )
inlineoverridevirtual

Notify listeners that we went to switch off.

Implements ns3::WifiPhyListener.

Definition at line 141 of file channel-access-manager.cc.

References m_active, m_cam, and ns3::ChannelAccessManager::NotifyOffNow().

+ Here is the call graph for this function:

◆ NotifyOn()

void ns3::PhyListener::NotifyOn ( )
inlineoverridevirtual

Notify listeners that we went to switch on.

Implements ns3::WifiPhyListener.

Definition at line 157 of file channel-access-manager.cc.

References m_active, m_cam, and ns3::ChannelAccessManager::NotifyOnNow().

+ Here is the call graph for this function:

◆ NotifyRxEndError()

void ns3::PhyListener::NotifyRxEndError ( )
inlineoverridevirtual

We have received the last bit of a packet for which NotifyRxStart was invoked first and, the packet has not been successfully received.

Implements ns3::WifiPhyListener.

Definition at line 102 of file channel-access-manager.cc.

References m_active, m_cam, and ns3::ChannelAccessManager::NotifyRxEndErrorNow().

+ Here is the call graph for this function:

◆ NotifyRxEndOk()

void ns3::PhyListener::NotifyRxEndOk ( )
inlineoverridevirtual

We have received the last bit of a packet for which NotifyRxStart was invoked first and, the packet has been successfully received.

Implements ns3::WifiPhyListener.

Definition at line 94 of file channel-access-manager.cc.

References m_active, m_cam, and ns3::ChannelAccessManager::NotifyRxEndOkNow().

+ Here is the call graph for this function:

◆ NotifyRxStart()

void ns3::PhyListener::NotifyRxStart ( Time  duration)
inlineoverridevirtual
Parameters
durationthe expected duration of the packet reception.

We have received the first bit of a packet. We decided that we could synchronize on this packet. It does not mean we will be able to successfully receive completely the whole packet. It means that we will report a BUSY status until one of the following happens:

  • NotifyRxEndOk
  • NotifyRxEndError
  • NotifyTxStart

Implements ns3::WifiPhyListener.

Definition at line 86 of file channel-access-manager.cc.

References m_active, m_cam, and ns3::ChannelAccessManager::NotifyRxStartNow().

+ Here is the call graph for this function:

◆ NotifySleep()

void ns3::PhyListener::NotifySleep ( )
inlineoverridevirtual

Notify listeners that we went to sleep.

Implements ns3::WifiPhyListener.

Definition at line 133 of file channel-access-manager.cc.

References m_active, m_cam, and ns3::ChannelAccessManager::NotifySleepNow().

+ Here is the call graph for this function:

◆ NotifySwitchingStart()

void ns3::PhyListener::NotifySwitchingStart ( Time  duration)
inlineoverridevirtual
Parameters
durationthe expected channel switching duration.

We do not send any event to notify the end of channel switching. Listeners should assume that the channel implicitly reverts to the idle or busy states.

Implements ns3::WifiPhyListener.

Definition at line 128 of file channel-access-manager.cc.

References m_cam, and ns3::ChannelAccessManager::NotifySwitchingStartNow().

+ Here is the call graph for this function:

◆ NotifyTxStart()

void ns3::PhyListener::NotifyTxStart ( Time  duration,
double  txPowerDbm 
)
inlineoverridevirtual
Parameters
durationthe expected transmission duration.
txPowerDbmthe nominal TX power in dBm

We are about to send the first bit of the packet. We do not send any event to notify the end of transmission. Listeners should assume that the channel implicitly reverts to the idle state unless they have received a CCA busy report.

Implements ns3::WifiPhyListener.

Definition at line 110 of file channel-access-manager.cc.

References m_active, m_cam, and ns3::ChannelAccessManager::NotifyTxStartNow().

+ Here is the call graph for this function:

◆ NotifyWakeup()

void ns3::PhyListener::NotifyWakeup ( )
inlineoverridevirtual

Notify listeners that we woke up.

Implements ns3::WifiPhyListener.

Definition at line 149 of file channel-access-manager.cc.

References m_active, m_cam, and ns3::ChannelAccessManager::NotifyWakeupNow().

+ Here is the call graph for this function:

◆ SetActive()

void ns3::PhyListener::SetActive ( bool  active)
inline

Set this listener to be active or not.

Parameters
activewhether this listener is active or not

Definition at line 73 of file channel-access-manager.cc.

References m_active.

Member Data Documentation

◆ m_active

bool ns3::PhyListener::m_active
private

◆ m_cam


The documentation for this class was generated from the following file: