QosFrameExchangeManager handles the frame exchange sequences for QoS stations. More...
#include "qos-frame-exchange-manager.h"
Inheritance diagram for ns3::QosFrameExchangeManager:
Collaboration diagram for ns3::QosFrameExchangeManager:Public Member Functions | |
| QosFrameExchangeManager () | |
| ~QosFrameExchangeManager () override | |
| virtual Ptr< WifiMpdu > | CreateAliasIfNeeded (Ptr< WifiMpdu > mpdu) const |
| Create an alias of the given MPDU for transmission by this Frame Exchange Manager. | |
| std::optional< Mac48Address > | GetTxopHolder () const |
| virtual bool | IsWithinLimitsIfAddMpdu (Ptr< const WifiMpdu > mpdu, const WifiTxParameters &txParams, Time ppduDurationLimit) const |
| Check whether the given MPDU can be added to the frame being built (as described by the given TX parameters) without violating the given constraint on the PPDU transmission duration. | |
| virtual bool | IsWithinSizeAndTimeLimits (uint32_t ppduPayloadSize, Mac48Address receiver, const WifiTxParameters &txParams, Time ppduDurationLimit) const |
| Check whether the transmission time of the frame being built (as described by the given TX parameters) does not exceed the given PPDU duration limit if the size of the PSDU addressed to the given receiver becomes ppduPayloadSize. | |
| bool | StartTransmission (Ptr< Txop > edca, MHz_u allowedWidth) override |
| Request the FrameExchangeManager to start a frame exchange sequence. | |
| bool | TryAddMpdu (Ptr< const WifiMpdu > mpdu, WifiTxParameters &txParams, Time availableTime) const |
| Recompute the protection and acknowledgment methods to use if the given MPDU is added to the frame being built (as described by the given TX parameters) and check whether the duration of the frame exchange sequence (including protection and acknowledgment) does not exceed the given available time. | |
Public Member Functions inherited from ns3::FrameExchangeManager | |
| FrameExchangeManager () | |
| ~FrameExchangeManager () override | |
| virtual void | CalculateAcknowledgmentTime (WifiAcknowledgment *acknowledgment) const |
| Calculate the time required to acknowledge a frame according to the given acknowledgment method. | |
| virtual void | CalculateProtectionTime (WifiProtection *protection) const |
| Calculate the time required to protect a frame according to the given protection method. | |
| Ptr< WifiAckManager > | GetAckManager () const |
| Get the Acknowledgment Manager used by this node. | |
| Mac48Address | GetAddress () const |
| Get the MAC address. | |
| MHz_u | GetAllowedWidth () const |
| Mac48Address | GetBssid () const |
| Get the Basic Service Set Identification. | |
| std::optional< std::reference_wrapper< const OngoingRxInfo > > | GetOngoingRxInfo () const |
| const std::set< Mac48Address > & | GetProtectedStas () const |
| Ptr< WifiProtectionManager > | GetProtectionManager () const |
| Get the Protection Manager used by this node. | |
| std::optional< std::reference_wrapper< const WifiMacHeader > > | GetReceivedMacHdr () const |
| const WifiTxTimer & | GetWifiTxTimer () const |
| Get a const reference to the WifiTxTimer object. | |
| bool | IsPromisc () const |
| Check if the device is operating in promiscuous mode. | |
| virtual void | NotifyInternalCollision (Ptr< Txop > txop) |
| Notify that an internal collision has occurred for the given Txop. | |
| void | NotifyOffNow () |
| This method is typically invoked by the PhyListener to notify the MAC layer that the device has been put into off mode. | |
| void | NotifySleepNow () |
| This method is typically invoked by the PhyListener to notify the MAC layer that the device has been put into sleep mode. | |
| virtual void | NotifySwitchingStartNow (Time duration) |
| void | Receive (Ptr< const WifiPsdu > psdu, RxSignalInfo rxSignalInfo, const WifiTxVector &txVector, const std::vector< bool > &perMpduStatus) |
| This method is intended to be called by the PHY layer every time an MPDU is received and also when the reception of an A-MPDU is completed. | |
| virtual void | ResetPhy () |
| Remove WifiPhy associated with this FrameExchangeManager. | |
| void | SetAckedMpduCallback (AckedMpdu callback) |
| Set the callback to invoke when an MPDU is successfully acked. | |
| virtual void | SetAckManager (Ptr< WifiAckManager > ackManager) |
| Set the Acknowledgment Manager to use. | |
| virtual void | SetAddress (Mac48Address address) |
| Set the MAC address. | |
| virtual void | SetBssid (Mac48Address bssid) |
| Set the Basic Service Set Identification. | |
| virtual void | SetChannelAccessManager (const Ptr< ChannelAccessManager > channelAccessManager) |
| Set the channel access manager to use. | |
| virtual void | SetDroppedMpduCallback (DroppedMpdu callback) |
| Set the callback to invoke when an MPDU is dropped. | |
| virtual void | SetLinkId (uint8_t linkId) |
| Set the ID of the link this Frame Exchange Manager is associated with. | |
| virtual void | SetMacRxMiddle (const Ptr< MacRxMiddle > rxMiddle) |
| Set the MAC RX Middle to use. | |
| virtual void | SetMacTxMiddle (const Ptr< MacTxMiddle > txMiddle) |
| Set the MAC TX Middle to use. | |
| void | SetPromisc () |
| Enable promiscuous mode. | |
| virtual void | SetProtectionManager (Ptr< WifiProtectionManager > protectionManager) |
| Set the Protection Manager to use. | |
| virtual void | SetWifiMac (const Ptr< WifiMac > mac) |
| Set the MAC layer to use. | |
| virtual void | SetWifiPhy (const Ptr< WifiPhy > phy) |
| Set the PHY layer to use. | |
| virtual bool | VirtualCsMediumIdle () const |
Public Member Functions inherited from ns3::Object | |
| Object () | |
| Constructor. | |
| ~Object () override | |
| Destructor. | |
| void | AggregateObject (Ptr< Object > other) |
| Aggregate two Objects together. | |
| void | Dispose () |
| Dispose of this Object. | |
| AggregateIterator | GetAggregateIterator () const |
| Get an iterator to the Objects aggregated to this one. | |
| TypeId | GetInstanceTypeId () const override |
| Get the most derived TypeId for this Object. | |
| template<typename T > | |
| Ptr< T > | GetObject () const |
| Get a pointer to the requested aggregated Object. | |
| template<> | |
| Ptr< Object > | GetObject () const |
| Specialization of () for objects of type ns3::Object. | |
| template<typename T > | |
| Ptr< T > | GetObject (TypeId tid) const |
| Get a pointer to the requested aggregated Object by TypeId. | |
| template<> | |
| Ptr< Object > | GetObject (TypeId tid) const |
| Specialization of (TypeId tid) for objects of type ns3::Object. | |
| void | Initialize () |
| Invoke DoInitialize on all Objects aggregated to this one. | |
| bool | IsInitialized () const |
| Check if the object has been initialized. | |
| void | UnidirectionalAggregateObject (Ptr< Object > other) |
| Aggregate an Object to another Object. | |
Public Member Functions inherited from ns3::SimpleRefCount< Object, ObjectBase, ObjectDeleter > | |
| SimpleRefCount () | |
| Default constructor. | |
| SimpleRefCount (const SimpleRefCount &o) | |
| Copy constructor. | |
| uint32_t | GetReferenceCount () const |
| Get the reference count of the object. | |
| SimpleRefCount & | operator= (const SimpleRefCount &o) |
| Assignment operator. | |
| void | Ref () const |
| Increment the reference count. | |
| void | Unref () const |
| Decrement the reference count. | |
Public Member Functions inherited from ns3::ObjectBase | |
| virtual | ~ObjectBase () |
| Virtual destructor. | |
| void | GetAttribute (std::string name, AttributeValue &value, bool permissive=false) const |
| Get the value of an attribute, raising fatal errors if unsuccessful. | |
| bool | GetAttributeFailSafe (std::string name, AttributeValue &value) const |
| Get the value of an attribute without raising errors. | |
| void | SetAttribute (std::string name, const AttributeValue &value) |
| Set a single attribute, raising fatal errors if unsuccessful. | |
| bool | SetAttributeFailSafe (std::string name, const AttributeValue &value) |
| Set a single attribute without raising errors. | |
| bool | TraceConnect (std::string name, std::string context, const CallbackBase &cb) |
| Connect a TraceSource to a Callback with a context. | |
| bool | TraceConnectWithoutContext (std::string name, const CallbackBase &cb) |
| Connect a TraceSource to a Callback without a context. | |
| bool | TraceDisconnect (std::string name, std::string context, const CallbackBase &cb) |
| Disconnect from a TraceSource a Callback previously connected with a context. | |
| bool | TraceDisconnectWithoutContext (std::string name, const CallbackBase &cb) |
| Disconnect from a TraceSource a Callback previously connected without a context. | |
Static Public Member Functions | |
| static TypeId | GetTypeId () |
| Get the type ID. | |
Static Public Member Functions inherited from ns3::FrameExchangeManager | |
| static TypeId | GetTypeId () |
| Get the type ID. | |
Static Public Member Functions inherited from ns3::Object | |
| static TypeId | GetTypeId () |
| Register this type. | |
Static Public Member Functions inherited from ns3::ObjectBase | |
| static TypeId | GetTypeId () |
| Get the type ID. | |
Protected Member Functions | |
| virtual void | ClearTxopHolderIfNeeded () |
| Clear the TXOP holder if the NAV counted down to zero (includes the case of NAV reset). | |
| void | DoDispose () override |
| Destructor implementation. | |
| virtual std::optional< Mac48Address > | FindTxopHolder (const WifiMacHeader &hdr, const WifiTxVector &txVector) |
| Determine the holder of the TXOP, if possible, based on the received frame. | |
| void | ForwardMpduDown (Ptr< WifiMpdu > mpdu, WifiTxVector &txVector) override |
| Forward an MPDU down to the PHY layer. | |
| Time | GetCtsToSelfDurationId (const WifiTxVector &ctsTxVector, Time txDuration, Time response) const override |
| Compute how to set the Duration/ID field of a CTS-to-self frame to send to protect a frame transmitted with the given TX vector. | |
| Time | GetFrameDurationId (const WifiMacHeader &header, uint32_t size, const WifiTxParameters &txParams, Ptr< Packet > fragmentedPacket) const override |
| Compute how to set the Duration/ID field of a frame being transmitted with the given TX parameters. | |
| Time | GetRtsDurationId (const WifiTxVector &rtsTxVector, Time txDuration, Time response) const override |
| Compute how to set the Duration/ID field of an RTS frame to send to protect a frame transmitted with the given TX vector. | |
| void | NavResetTimeout () override |
| Reset the NAV upon expiration of the NAV reset timer. | |
| void | PifsRecovery (bool forceCurrentCw) |
| Perform a PIFS recovery as a response to transmission failure within a TXOP. | |
| void | PostProcessFrame (Ptr< const WifiPsdu > psdu, const WifiTxVector &txVector) override |
| Perform actions that are possibly needed after receiving any frame, independently of whether the frame is addressed to this station (e.g., setting the NAV or the TXOP holder). | |
| void | PreProcessFrame (Ptr< const WifiPsdu > psdu, const WifiTxVector &txVector) override |
| Perform actions that are possibly needed when receiving any frame, independently of whether the frame is addressed to this station (e.g., storing buffer status reports). | |
| void | ReceiveMpdu (Ptr< const WifiMpdu > mpdu, RxSignalInfo rxSignalInfo, const WifiTxVector &txVector, bool inAmpdu) override |
| This method handles the reception of an MPDU (possibly included in an A-MPDU) | |
| virtual bool | SendCfEndIfNeeded () |
| Send a CF-End frame to indicate the completion of the TXOP, provided that the remaining duration is long enough to transmit this frame. | |
| virtual bool | StartFrameExchange (Ptr< QosTxop > edca, Time availableTime, bool initialFrame) |
| Start a frame exchange (including protection frames and acknowledgment frames as needed) that fits within the given availableTime (if different than Time::Min()). | |
| virtual bool | StartTransmission (Ptr< QosTxop > edca, Time txopDuration) |
| Request the FrameExchangeManager to start a frame exchange sequence. | |
| void | TransmissionFailed (bool forceCurrentCw=false) override |
| Take necessary actions upon a transmission failure. | |
| void | TransmissionSucceeded () override |
| Take necessary actions upon a transmission success. | |
| void | UpdateNav (Ptr< const WifiPsdu > psdu, const WifiTxVector &txVector) override |
| Update the NAV, if needed, based on the Duration/ID of the given psdu. | |
Protected Member Functions inherited from ns3::FrameExchangeManager | |
| virtual void | CtsTimeout (Ptr< WifiMpdu > rts, const WifiTxVector &txVector) |
| Called when the CTS timeout expires. | |
| virtual void | DequeueMpdu (Ptr< const WifiMpdu > mpdu) |
| Dequeue the given MPDU from the queue in which it is stored. | |
| void | DoCtsTimeout (Ptr< WifiPsdu > psdu) |
| Take required actions when the CTS timer fired after sending an RTS to protect the given PSDU expires. | |
| void | DoSendCtsAfterRts (const WifiMacHeader &rtsHdr, WifiTxVector &ctsTxVector, double rtsSnr) |
| Send CTS after receiving RTS. | |
| Ptr< WifiMpdu > | DropMpduIfRetryLimitReached (Ptr< WifiPsdu > psdu) |
| Wrapper for the GetMpdusToDropOnTxFailure function of the remote station manager that additionally drops the MPDUs in the given PSDU that the remote station manager requested to drop. | |
| virtual void | EndReceiveAmpdu (Ptr< const WifiPsdu > psdu, const RxSignalInfo &rxSignalInfo, const WifiTxVector &txVector, const std::vector< bool > &perMpduStatus) |
| This method is called when the reception of an A-MPDU including multiple MPDUs is completed. | |
| virtual void | FinalizeMacHeader (Ptr< const WifiPsdu > psdu) |
| Finalize the MAC header of the MPDUs in the given PSDU before transmission. | |
| Ptr< WifiMpdu > | GetFirstFragmentIfNeeded (Ptr< WifiMpdu > mpdu) |
| Fragment the given MPDU if needed. | |
| Ptr< WifiMpdu > | GetNextFragment () |
| Get the next fragment of the current MSDU. | |
| virtual uint32_t | GetPsduSize (Ptr< const WifiMpdu > mpdu, const WifiTxVector &txVector) const |
| Get the size in bytes of the given MPDU, which is to be transmitted with the given TXVECTOR. | |
| virtual Time | GetTxDuration (uint32_t ppduPayloadSize, Mac48Address receiver, const WifiTxParameters &txParams) const |
| Get the updated TX duration of the frame associated with the given TX parameters if the size of the PSDU addressed to the given receiver becomes ppduPayloadSize. | |
| virtual bool | GetUpdateCwOnCtsTimeout () const |
| Ptr< WifiRemoteStationManager > | GetWifiRemoteStationManager () const |
| virtual void | NormalAckTimeout (Ptr< WifiMpdu > mpdu, const WifiTxVector &txVector) |
| Called when the Ack timeout expires. | |
| virtual void | NotifyChannelReleased (Ptr< Txop > txop) |
| Notify the given Txop that channel has been released. | |
| virtual void | NotifyLastGcrUrTx (Ptr< const WifiMpdu > mpdu) |
| Notify the last (re)transmission of a groupcast MPDU using the GCR-UR service. | |
| virtual void | NotifyPacketDiscarded (Ptr< const WifiMpdu > mpdu) |
| Pass the given MPDU, discarded because of the max retry limit was reached, to the MPDU dropped callback. | |
| virtual void | NotifyReceivedNormalAck (Ptr< WifiMpdu > mpdu) |
| Notify other components that an MPDU was acknowledged. | |
| virtual void | ProtectionCompleted () |
| Transmit prepared frame immediately, if no protection was used, or in a SIFS, if protection was completed successfully. | |
| virtual void | PsduRxError (Ptr< const WifiPsdu > psdu) |
| This method is called when the reception of a PSDU fails. | |
| virtual void | ReceivedMacHdr (const WifiMacHeader &macHdr, const WifiTxVector &txVector, Time psduDuration) |
| Store information about the MAC header of the MPDU being received. | |
| virtual void | ReceivedNormalAck (Ptr< WifiMpdu > mpdu, const WifiTxVector &txVector, const WifiTxVector &ackTxVector, const RxSignalInfo &rxInfo, double snr) |
| Perform the actions needed when a Normal Ack is received. | |
| virtual void | ReleaseSequenceNumbers (Ptr< const WifiPsdu > psdu) const |
| Make the sequence numbers of MPDUs included in the given PSDU available again if the MPDUs have never been transmitted. | |
| virtual void | Reset () |
| Reset this frame exchange manager. | |
| virtual void | RetransmitMpduAfterMissedAck (Ptr< WifiMpdu > mpdu) const |
| Retransmit an MPDU that was not acknowledged. | |
| virtual void | RxStartIndication (WifiTxVector txVector, Time psduDuration) |
| virtual void | SendCtsAfterRts (const WifiMacHeader &rtsHdr, WifiMode rtsTxMode, double rtsSnr) |
| Send CTS after receiving RTS. | |
| void | SendCtsToSelf (const WifiTxParameters &txParams) |
| Send CTS for a CTS-to-self mechanism. | |
| void | SendMpduWithProtection (Ptr< WifiMpdu > mpdu, WifiTxParameters &txParams) |
| Send an MPDU with the given TX parameters (with the specified protection). | |
| void | SendNormalAck (const WifiMacHeader &hdr, const WifiTxVector &dataTxVector, double dataSnr) |
| Send Normal Ack. | |
| void | SendRts (const WifiTxParameters &txParams) |
| Send RTS to begin RTS-CTS-Data-Ack transaction. | |
| virtual void | StartProtection (const WifiTxParameters &txParams) |
| Start the protection mechanism indicated by the given TX parameters. | |
| void | UpdateTxDuration (Mac48Address receiver, WifiTxParameters &txParams) const |
| Update the TX duration field of the given TX parameters after that the PSDU addressed to the given receiver has changed. | |
Protected Member Functions inherited from ns3::Object | |
| Object (const Object &o) | |
| Copy an Object. | |
| virtual void | DoInitialize () |
| Initialize() implementation. | |
| virtual void | NotifyNewAggregate () |
| Notify all Objects aggregated to this one of a new Object being aggregated. | |
Protected Member Functions inherited from ns3::ObjectBase | |
| void | ConstructSelf (const AttributeConstructionList &attributes) |
| Complete construction of ObjectBase; invoked by derived classes. | |
| virtual void | NotifyConstructionCompleted () |
| Notifier called once the ObjectBase is fully constructed. | |
Protected Attributes | |
| Ptr< QosTxop > | m_edca |
| the EDCAF that gained channel access | |
| bool | m_setQosQueueSize |
| whether to set the Queue Size subfield of the QoS Control field of QoS data frames | |
| std::optional< Mac48Address > | m_txopHolder |
| MAC address of the TXOP holder. | |
Protected Attributes inherited from ns3::FrameExchangeManager | |
| AckedMpdu | m_ackedMpduCallback |
| the acknowledged MPDU callback | |
| MHz_u | m_allowedWidth |
| the allowed width for the current transmission | |
| Ptr< ApWifiMac > | m_apMac |
| AP MAC layer pointer (null if not an AP) | |
| Mac48Address | m_bssid |
| BSSID address (Mac48Address) | |
| Ptr< ChannelAccessManager > | m_channelAccessManager |
| the channel access manager | |
| Ptr< Txop > | m_dcf |
| the DCF/EDCAF that gained channel access | |
| DroppedMpdu | m_droppedMpduCallback |
| the dropped MPDU callback | |
| uint8_t | m_linkId |
| the ID of the link this object is associated with | |
| Ptr< WifiMac > | m_mac |
| the MAC layer on this station | |
| Time | m_navEnd |
| NAV expiration time. | |
| EventId | m_navResetEvent |
| the event to reset the NAV after an RTS | |
| Ptr< WifiPhy > | m_phy |
| the PHY layer on this station | |
| bool | m_promisc |
| Flag if the device is operating in promiscuous mode. | |
| bool | m_protectedIfResponded |
| whether a STA is assumed to be protected if replied to a frame requiring acknowledgment | |
| std::set< Mac48Address > | m_protectedStas |
| STAs that have replied to an RTS in this TXOP. | |
| Ptr< MacRxMiddle > | m_rxMiddle |
| the MAC RX Middle on this station | |
| Mac48Address | m_self |
| the MAC address of this device | |
| EventId | m_sendCtsEvent |
| the event to send a CTS after an (MU-)RTS | |
| std::set< Mac48Address > | m_sentFrameTo |
| the STA(s) to which we sent a frame requesting a response | |
| std::set< Mac48Address > | m_sentRtsTo |
| the STA(s) which we sent an RTS to (waiting for CTS) | |
| Ptr< StaWifiMac > | m_staMac |
| STA MAC layer pointer (null if not a STA) | |
| Ptr< MacTxMiddle > | m_txMiddle |
| the MAC TX Middle on this station | |
| Time | m_txNav |
| the TXNAV timer | |
| WifiTxTimer | m_txTimer |
| the timer set upon frame transmission | |
Private Member Functions | |
| void | CancelPifsRecovery () |
| Cancel the PIFS recovery event and have the EDCAF attempting PIFS recovery release the channel. | |
| void | SetTxopHolder (Ptr< const WifiPsdu > psdu, const WifiTxVector &txVector) |
| Set the TXOP holder, if needed, based on the received frame. | |
Private Attributes | |
| Ptr< Txop > | m_edcaBackingOff |
| channel access function that invoked backoff during TXOP | |
| bool | m_initialFrame |
| true if transmitting the initial frame of a TXOP | |
| bool | m_pifsRecovery |
| true if performing a PIFS recovery after failure | |
| EventId | m_pifsRecoveryEvent |
| event associated with an attempt of PIFS recovery | |
Additional Inherited Members | |
Public Types inherited from ns3::FrameExchangeManager | |
| typedef Callback< void, Ptr< const WifiMpdu > > | AckedMpdu |
| typedef for a callback to invoke when an MPDU is successfully acknowledged. | |
| typedef Callback< void, WifiMacDropReason, Ptr< const WifiMpdu > > | DroppedMpdu |
| typedef for a callback to invoke when an MPDU is dropped. | |
Related Symbols inherited from ns3::ObjectBase | |
| static TypeId | GetObjectIid () |
| Ensure the TypeId for ObjectBase gets fully configured to anchor the inheritance tree properly. | |
QosFrameExchangeManager handles the frame exchange sequences for QoS stations.
Note that Basic Block Ack is not supported.
ns3::QosFrameExchangeManager is accessible through the following paths with Config::Set and Config::Connect:
No TraceSources are defined for this type.
Group: Wifi
Size of this type is 1240 bytes (on a 64-bit architecture).
Definition at line 26 of file qos-frame-exchange-manager.h.
| ns3::QosFrameExchangeManager::QosFrameExchangeManager | ( | ) |
Definition at line 51 of file qos-frame-exchange-manager.cc.
References NS_LOG_FUNCTION.
|
override |
Definition at line 57 of file qos-frame-exchange-manager.cc.
References NS_LOG_FUNCTION_NOARGS.
|
private |
Cancel the PIFS recovery event and have the EDCAF attempting PIFS recovery release the channel.
Definition at line 142 of file qos-frame-exchange-manager.cc.
References ns3::EventId::Cancel(), ns3::EventId::IsPending(), m_edca, m_pifsRecoveryEvent, ns3::FrameExchangeManager::NotifyChannelReleased(), NS_ASSERT, NS_LOG_DEBUG, and NS_LOG_FUNCTION.
Referenced by StartTransmission(), and StartTransmission().
Here is the call graph for this function:
Here is the caller graph for this function:
|
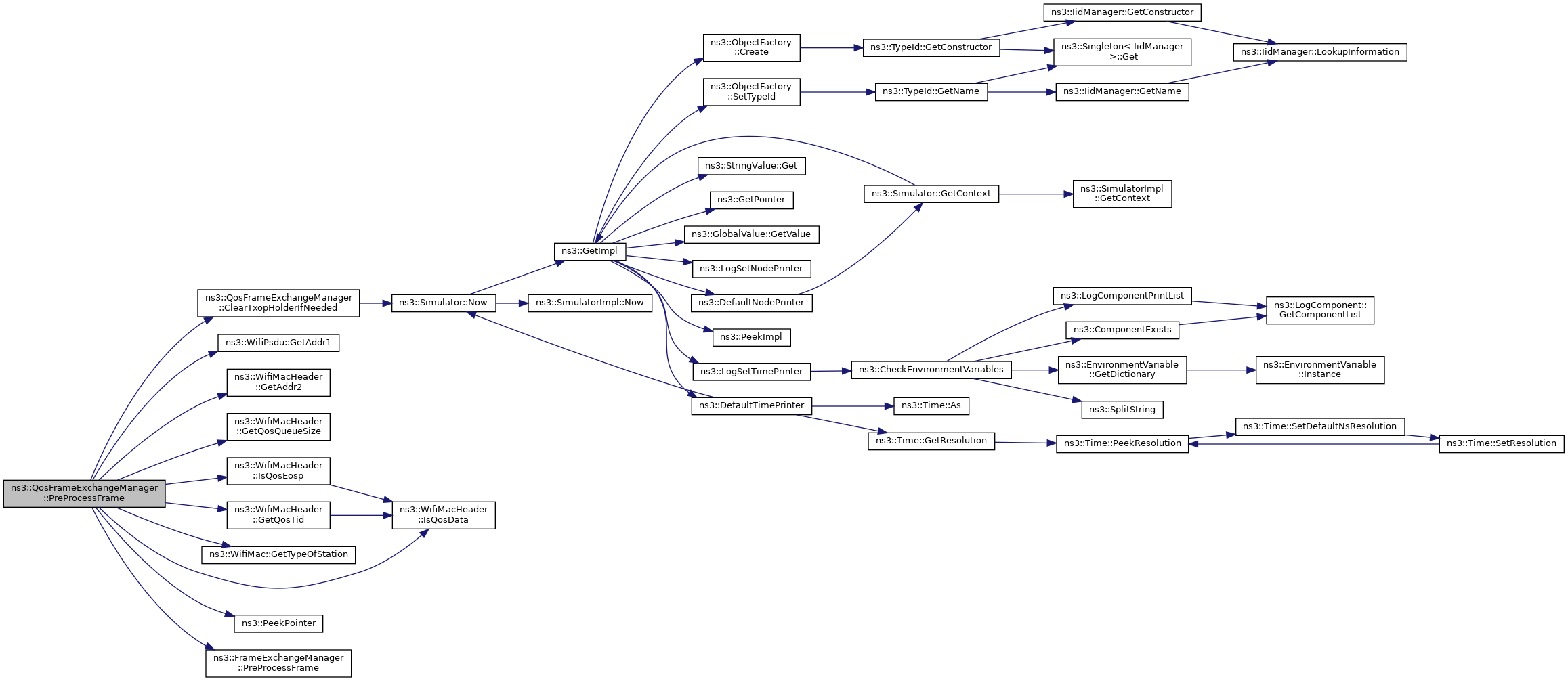
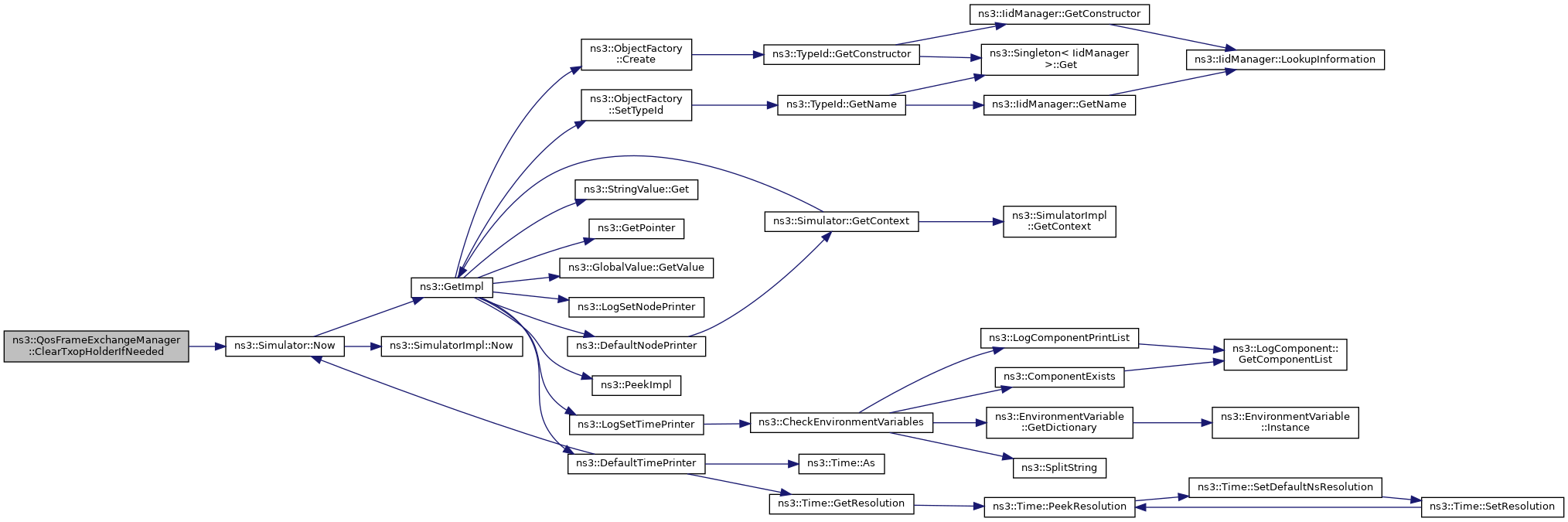
protectedvirtual |
Clear the TXOP holder if the NAV counted down to zero (includes the case of NAV reset).
Reimplemented in ns3::HeFrameExchangeManager.
Definition at line 758 of file qos-frame-exchange-manager.cc.
References ns3::FrameExchangeManager::m_navEnd, m_txopHolder, ns3::Simulator::Now(), and NS_LOG_FUNCTION.
Referenced by NavResetTimeout(), and PreProcessFrame().
Here is the call graph for this function:
Here is the caller graph for this function:
|
virtual |
Create an alias of the given MPDU for transmission by this Frame Exchange Manager.
This is required by 11be MLDs to support translation of MAC addresses. For single link devices, the given MPDU is simply returned.
| mpdu | the given MPDU |
Reimplemented in ns3::EhtFrameExchangeManager.
Definition at line 319 of file qos-frame-exchange-manager.cc.
Referenced by ns3::EhtFrameExchangeManager::CreateAliasIfNeeded(), StartFrameExchange(), and ns3::HtFrameExchangeManager::StartFrameExchange().
Here is the caller graph for this function:
|
overrideprotectedvirtual |
Destructor implementation.
This method is called by Dispose() or by the Object's destructor, whichever comes first.
Subclasses are expected to implement their real destruction code in an overridden version of this method and chain up to their parent's implementation once they are done. i.e, for simplicity, the destructor of every subclass should be empty and its content should be moved to the associated DoDispose() method.
It is safe to call GetObject() from within this method.
Reimplemented from ns3::FrameExchangeManager.
Definition at line 63 of file qos-frame-exchange-manager.cc.
References ns3::EventId::Cancel(), ns3::FrameExchangeManager::DoDispose(), m_edca, m_edcaBackingOff, m_pifsRecoveryEvent, and NS_LOG_FUNCTION.
Referenced by ns3::HtFrameExchangeManager::DoDispose().
Here is the call graph for this function:
Here is the caller graph for this function:
|
protectedvirtual |
Determine the holder of the TXOP, if possible, based on the received frame.
| hdr | the MAC header of an MPDU included in the received PSDU |
| txVector | TX vector of the received PSDU |
Reimplemented in ns3::HeFrameExchangeManager.
Definition at line 737 of file qos-frame-exchange-manager.cc.
References ns3::Create(), ns3::FrameExchangeManager::m_bssid, and NS_LOG_FUNCTION.
Referenced by SetTxopHolder().
Here is the call graph for this function:
Here is the caller graph for this function:
|
overrideprotectedvirtual |
Forward an MPDU down to the PHY layer.
| mpdu | the MPDU to forward down |
| txVector | the TXVECTOR used to transmit the MPDU |
Reimplemented from ns3::FrameExchangeManager.
Definition at line 554 of file qos-frame-exchange-manager.cc.
References ns3::Create(), ns3::FrameExchangeManager::ForwardMpduDown(), ns3::FrameExchangeManager::m_mac, m_setQosQueueSize, NS_LOG_FUNCTION, and ns3::STA.
Referenced by SendCfEndIfNeeded().
Here is the call graph for this function:
Here is the caller graph for this function:
|
overrideprotectedvirtual |
Compute how to set the Duration/ID field of a CTS-to-self frame to send to protect a frame transmitted with the given TX vector.
| ctsTxVector | the TX vector used to send the CTS-to-self frame |
| txDuration | the TX duration of the data frame |
| response | the time taken by the response (acknowledgment) to the data frame |
Reimplemented from ns3::FrameExchangeManager.
Definition at line 526 of file qos-frame-exchange-manager.cc.
References ns3::WifiPhy::CalculateTxDuration(), ns3::Create(), ns3::GetCtsSize(), ns3::FrameExchangeManager::GetCtsToSelfDurationId(), ns3::WifiPhy::GetPhyBand(), ns3::QosTxop::GetRemainingTxop(), ns3::Txop::GetTxopLimit(), ns3::Time::IsZero(), m_edca, ns3::FrameExchangeManager::m_linkId, ns3::FrameExchangeManager::m_phy, NS_LOG_FUNCTION, and ns3::Seconds().
Here is the call graph for this function:
|
overrideprotectedvirtual |
Compute how to set the Duration/ID field of a frame being transmitted with the given TX parameters.
| header | the MAC header of the frame |
| size | the size of the frame in bytes |
| txParams | the TX parameters used to send the frame |
| fragmentedPacket | the packet that originated the frame to transmit, in case the latter is a fragment |
Reimplemented from ns3::FrameExchangeManager.
Definition at line 466 of file qos-frame-exchange-manager.cc.
References ns3::WifiPhy::CalculateTxDuration(), ns3::Create(), ns3::FrameExchangeManager::GetFrameDurationId(), ns3::WifiPhy::GetPhyBand(), ns3::QosTxop::GetRemainingTxop(), ns3::Txop::GetTxopLimit(), ns3::Time::IsZero(), ns3::WifiTxParameters::m_acknowledgment, m_edca, ns3::FrameExchangeManager::m_linkId, ns3::FrameExchangeManager::m_phy, ns3::WifiTxParameters::m_txVector, NS_ASSERT, and NS_LOG_FUNCTION.
Here is the call graph for this function:
|
overrideprotectedvirtual |
Compute how to set the Duration/ID field of an RTS frame to send to protect a frame transmitted with the given TX vector.
| rtsTxVector | the TX vector used to send the RTS frame |
| txDuration | the TX duration of the data frame |
| response | the time taken by the response (acknowledgment) to the data frame |
Reimplemented from ns3::FrameExchangeManager.
Definition at line 498 of file qos-frame-exchange-manager.cc.
References ns3::WifiPhy::CalculateTxDuration(), ns3::Create(), ns3::WifiPhy::GetPhyBand(), ns3::QosTxop::GetRemainingTxop(), ns3::FrameExchangeManager::GetRtsDurationId(), ns3::GetRtsSize(), ns3::Txop::GetTxopLimit(), ns3::Time::IsZero(), m_edca, ns3::FrameExchangeManager::m_linkId, ns3::FrameExchangeManager::m_phy, NS_LOG_FUNCTION, and ns3::Seconds().
Here is the call graph for this function:| std::optional< Mac48Address > ns3::QosFrameExchangeManager::GetTxopHolder | ( | ) | const |
Definition at line 731 of file qos-frame-exchange-manager.cc.
References m_txopHolder.
|
static |
Get the type ID.
Definition at line 29 of file qos-frame-exchange-manager.cc.
References ns3::Create(), m_pifsRecovery, m_setQosQueueSize, ns3::MakeBooleanAccessor(), ns3::MakeBooleanChecker(), and ns3::TypeId::SetParent().
Here is the call graph for this function:
|
virtual |
Check whether the given MPDU can be added to the frame being built (as described by the given TX parameters) without violating the given constraint on the PPDU transmission duration.
| mpdu | the MPDU to add to the frame being built |
| txParams | the TX parameters describing the frame being built |
| ppduDurationLimit | the time limit on the PPDU transmission duration |
Reimplemented in ns3::HtFrameExchangeManager.
Definition at line 412 of file qos-frame-exchange-manager.cc.
References ns3::Create(), IsWithinSizeAndTimeLimits(), NS_ASSERT, and NS_LOG_FUNCTION.
Referenced by TryAddMpdu().
Here is the call graph for this function:
Here is the caller graph for this function:
|
virtual |
Check whether the transmission time of the frame being built (as described by the given TX parameters) does not exceed the given PPDU duration limit if the size of the PSDU addressed to the given receiver becomes ppduPayloadSize.
Also check that the PSDU size does not exceed the max PSDU size for the modulation class being used.
| ppduPayloadSize | the new PSDU size |
| receiver | the MAC address of the receiver of the PSDU |
| txParams | the TX parameters describing the frame being built |
| ppduDurationLimit | the limit on the PPDU duration |
Definition at line 428 of file qos-frame-exchange-manager.cc.
References ns3::Create(), ns3::WifiPhy::GetMaxPsduSize(), ns3::WifiTxVector::GetModulationClass(), ns3::GetPpduMaxTime(), ns3::WifiTxVector::GetPreambleType(), ns3::Time::IsNegative(), ns3::WifiTxParameters::m_txDuration, ns3::WifiTxParameters::m_txVector, ns3::Time::Min(), ns3::Time::MS, NS_ASSERT_MSG, NS_LOG_DEBUG, and NS_LOG_FUNCTION.
Referenced by IsWithinLimitsIfAddMpdu().
Here is the call graph for this function:
Here is the caller graph for this function:
|
overrideprotectedvirtual |
Reset the NAV upon expiration of the NAV reset timer.
Reimplemented from ns3::FrameExchangeManager.
Definition at line 782 of file qos-frame-exchange-manager.cc.
References ClearTxopHolderIfNeeded(), ns3::FrameExchangeManager::NavResetTimeout(), and NS_LOG_FUNCTION.
Referenced by UpdateNav().
Here is the call graph for this function:
Here is the caller graph for this function:
|
protected |
Perform a PIFS recovery as a response to transmission failure within a TXOP.
If the carrier sense indicates that the medium is idle, continue the TXOP. Otherwise, release the channel.
| forceCurrentCw | whether to force the contention window to stay equal to the current value if PIFs recovery fails (normally, contention window is updated) |
Definition at line 113 of file qos-frame-exchange-manager.cc.
References ns3::Create(), ns3::WifiPhy::GetPifs(), ns3::QosTxop::GetTxopStartTime(), ns3::FrameExchangeManager::m_allowedWidth, ns3::FrameExchangeManager::m_channelAccessManager, m_edca, ns3::FrameExchangeManager::m_linkId, ns3::FrameExchangeManager::m_phy, ns3::FrameExchangeManager::NotifyChannelReleased(), ns3::Simulator::Now(), NS_ASSERT, NS_LOG_FUNCTION, ns3::Seconds(), StartTransmission(), and ns3::Txop::UpdateFailedCw().
Referenced by TransmissionFailed().
Here is the call graph for this function:
Here is the caller graph for this function:
|
overrideprotectedvirtual |
Perform actions that are possibly needed after receiving any frame, independently of whether the frame is addressed to this station (e.g., setting the NAV or the TXOP holder).
| psdu | the received PSDU |
| txVector | TX vector of the received PSDU |
Reimplemented from ns3::FrameExchangeManager.
Definition at line 712 of file qos-frame-exchange-manager.cc.
References NS_LOG_FUNCTION, ns3::FrameExchangeManager::PostProcessFrame(), and SetTxopHolder().
Here is the call graph for this function:
|
overrideprotectedvirtual |
Perform actions that are possibly needed when receiving any frame, independently of whether the frame is addressed to this station (e.g., storing buffer status reports).
| psdu | the received PSDU |
| txVector | TX vector of the received PSDU |
Reimplemented from ns3::FrameExchangeManager.
Definition at line 681 of file qos-frame-exchange-manager.cc.
References ns3::AP, ClearTxopHolderIfNeeded(), ns3::Create(), ns3::FrameExchangeManager::m_apMac, ns3::FrameExchangeManager::m_mac, ns3::FrameExchangeManager::m_self, NS_LOG_DEBUG, NS_LOG_FUNCTION, ns3::PeekPointer(), and ns3::FrameExchangeManager::PreProcessFrame().
Here is the call graph for this function:
|
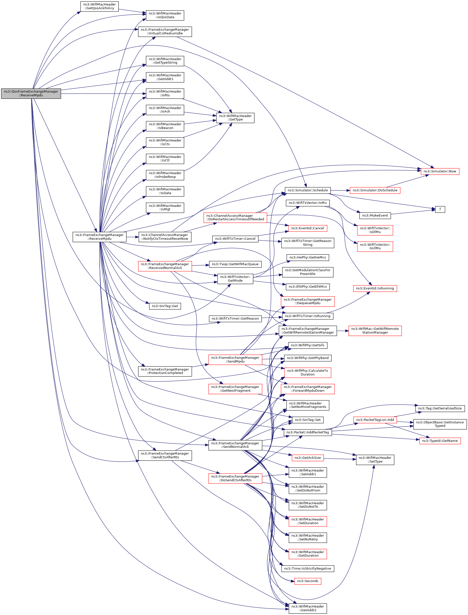
overrideprotectedvirtual |
This method handles the reception of an MPDU (possibly included in an A-MPDU)
| mpdu | the received MPDU |
| rxSignalInfo | the info on the received signal ( |
| txVector | TxVector of the received PSDU |
| inAmpdu | true if the MPDU is part of an A-MPDU |
Reimplemented from ns3::FrameExchangeManager.
Definition at line 790 of file qos-frame-exchange-manager.cc.
References ns3::Create(), ns3::WifiTxVector::GetMode(), ns3::WifiPhy::GetSifs(), ns3::FrameExchangeManager::m_linkId, ns3::FrameExchangeManager::m_phy, ns3::FrameExchangeManager::m_rxMiddle, ns3::FrameExchangeManager::m_self, ns3::FrameExchangeManager::m_sendCtsEvent, m_txopHolder, ns3::WifiMacHeader::NORMAL_ACK, NS_ABORT_MSG_IF, NS_ASSERT, NS_LOG_DEBUG, NS_LOG_FUNCTION, ns3::FrameExchangeManager::ReceiveMpdu(), ns3::Simulator::Schedule(), ns3::FrameExchangeManager::SendCtsAfterRts(), ns3::FrameExchangeManager::SendNormalAck(), and ns3::FrameExchangeManager::VirtualCsMediumIdle().
Here is the call graph for this function:
|
protectedvirtual |
Send a CF-End frame to indicate the completion of the TXOP, provided that the remaining duration is long enough to transmit this frame.
Definition at line 73 of file qos-frame-exchange-manager.cc.
References ns3::WifiPhy::CalculateTxDuration(), ns3::Create(), ForwardMpduDown(), ns3::Mac48Address::GetBroadcast(), ns3::WifiPhy::GetPhyBand(), ns3::FrameExchangeManager::GetWifiRemoteStationManager(), ns3::FrameExchangeManager::m_allowedWidth, m_edca, ns3::FrameExchangeManager::m_phy, ns3::FrameExchangeManager::m_self, ns3::FrameExchangeManager::m_txNav, ns3::FrameExchangeManager::NotifyChannelReleased(), ns3::Simulator::Now(), NS_ASSERT, NS_LOG_DEBUG, NS_LOG_FUNCTION, ns3::Simulator::Schedule(), ns3::Seconds(), ns3::WifiMacHeader::SetType(), and ns3::WIFI_MAC_CTL_END.
Referenced by ns3::HeFrameExchangeManager::ProtectionCompleted(), and StartTransmission().
Here is the call graph for this function:
Here is the caller graph for this function:
|
private |
Set the TXOP holder, if needed, based on the received frame.
| psdu | the received PSDU |
| txVector | TX vector of the received PSDU |
Definition at line 721 of file qos-frame-exchange-manager.cc.
References ns3::Create(), FindTxopHolder(), m_txopHolder, and NS_LOG_FUNCTION.
Referenced by PostProcessFrame().
Here is the call graph for this function:
Here is the caller graph for this function:
|
protectedvirtual |
Start a frame exchange (including protection frames and acknowledgment frames as needed) that fits within the given availableTime (if different than Time::Min()).
| edca | the EDCAF which has been granted the opportunity to transmit |
| availableTime | the amount of time allowed for the frame exchange. Pass Time::Min() in case the TXOP limit is null |
| initialFrame | true if the frame being transmitted is the initial frame of the TXOP. This is used to determine whether the TXOP limit can be exceeded |
Reimplemented in ns3::HeFrameExchangeManager, and ns3::HtFrameExchangeManager.
Definition at line 266 of file qos-frame-exchange-manager.cc.
References ns3::Create(), CreateAliasIfNeeded(), ns3::FrameExchangeManager::GetFirstFragmentIfNeeded(), ns3::FrameExchangeManager::GetProtectionManager(), ns3::FrameExchangeManager::GetWifiRemoteStationManager(), ns3::FrameExchangeManager::m_allowedWidth, ns3::FrameExchangeManager::m_linkId, ns3::WifiTxParameters::m_protection, ns3::WifiTxParameters::m_txVector, NS_ASSERT, NS_ASSERT_MSG, NS_LOG_DEBUG, NS_LOG_FUNCTION, ns3::FrameExchangeManager::SendMpduWithProtection(), and ns3::FrameExchangeManager::UpdateTxDuration().
Referenced by ns3::HtFrameExchangeManager::StartFrameExchange(), and StartTransmission().
Here is the call graph for this function:
Here is the caller graph for this function:
|
protectedvirtual |
Request the FrameExchangeManager to start a frame exchange sequence.
| edca | the EDCA that gained channel access |
| txopDuration | the duration of a TXOP. This value is only used when a new TXOP is started (and hence the TXOP limit for the given EDCAF is non-zero) |
Definition at line 178 of file qos-frame-exchange-manager.cc.
References ns3::WifiTxTimer::Cancel(), CancelPifsRecovery(), ns3::Create(), ns3::QosTxop::GetRemainingTxop(), ns3::Txop::GetTxopLimit(), ns3::QosTxop::GetTxopStartTime(), ns3::EventId::IsPending(), ns3::WifiTxTimer::IsRunning(), ns3::Time::IsStrictlyPositive(), ns3::Time::IsZero(), ns3::FrameExchangeManager::m_dcf, m_edca, m_edcaBackingOff, m_initialFrame, ns3::FrameExchangeManager::m_linkId, m_pifsRecovery, m_pifsRecoveryEvent, ns3::FrameExchangeManager::m_txTimer, ns3::Time::Min(), ns3::QosTxop::NotifyChannelAccessed(), ns3::FrameExchangeManager::NotifyChannelReleased(), NS_ASSERT, NS_LOG_DEBUG, NS_LOG_FUNCTION, ns3::Seconds(), SendCfEndIfNeeded(), and StartFrameExchange().
Here is the call graph for this function:
|
overridevirtual |
Request the FrameExchangeManager to start a frame exchange sequence.
| dcf | the channel access function that gained channel access. It is the DCF on non-QoS stations and an EDCA on QoS stations. |
| allowedWidth | the allowed width for the frame exchange sequence |
Reimplemented from ns3::FrameExchangeManager.
Definition at line 154 of file qos-frame-exchange-manager.cc.
References CancelPifsRecovery(), ns3::Create(), ns3::EventId::IsPending(), ns3::FrameExchangeManager::m_allowedWidth, m_edca, ns3::FrameExchangeManager::m_linkId, m_pifsRecoveryEvent, NS_LOG_FUNCTION, ns3::FrameExchangeManager::StartTransmission(), and StartTransmission().
Referenced by PifsRecovery(), StartTransmission(), and TransmissionSucceeded().
Here is the call graph for this function:
Here is the caller graph for this function:
|
overrideprotectedvirtual |
Take necessary actions upon a transmission failure.
A non-QoS station releases the channel when this method is called.
| forceCurrentCw | whether to force the contention window to stay equal to the current value (normally, contention window is updated upon TX failure) |
Reimplemented from ns3::FrameExchangeManager.
Definition at line 609 of file qos-frame-exchange-manager.cc.
References ns3::Create(), ns3::WifiPhy::GetPifs(), ns3::WifiTxTimer::GetStasExpectedToRespond(), ns3::Txop::GetTxopLimit(), ns3::EventId::IsPending(), ns3::Time::IsStrictlyPositive(), m_edca, m_edcaBackingOff, m_initialFrame, ns3::FrameExchangeManager::m_linkId, ns3::FrameExchangeManager::m_phy, m_pifsRecovery, m_pifsRecoveryEvent, ns3::FrameExchangeManager::m_protectedStas, ns3::FrameExchangeManager::m_sentFrameTo, ns3::FrameExchangeManager::m_txNav, ns3::FrameExchangeManager::m_txTimer, ns3::FrameExchangeManager::NotifyChannelReleased(), ns3::Simulator::Now(), NS_ASSERT, NS_ASSERT_MSG, NS_LOG_DEBUG, NS_LOG_FUNCTION, PifsRecovery(), ns3::Simulator::Schedule(), ns3::FrameExchangeManager::TransmissionFailed(), and ns3::Txop::UpdateFailedCw().
Referenced by ns3::HeFrameExchangeManager::DoCtsAfterMuRtsTimeout().
Here is the call graph for this function:
Here is the caller graph for this function:
|
overrideprotectedvirtual |
Take necessary actions upon a transmission success.
A non-QoS station transmits the next fragment, if any, or releases the channel, otherwise.
Reimplemented from ns3::FrameExchangeManager.
Definition at line 573 of file qos-frame-exchange-manager.cc.
References ns3::Create(), ns3::QosTxop::GetRemainingTxop(), ns3::WifiPhy::GetSifs(), ns3::Txop::GetTxopLimit(), ns3::Time::IsStrictlyPositive(), m_edca, m_initialFrame, ns3::FrameExchangeManager::m_linkId, ns3::FrameExchangeManager::m_phy, ns3::FrameExchangeManager::m_protectedIfResponded, ns3::FrameExchangeManager::m_protectedStas, ns3::FrameExchangeManager::m_sentFrameTo, ns3::FrameExchangeManager::NotifyChannelReleased(), NS_LOG_DEBUG, ns3::Simulator::Schedule(), ns3::Seconds(), StartTransmission(), and ns3::FrameExchangeManager::TransmissionSucceeded().
Referenced by ns3::HtFrameExchangeManager::TransmissionSucceeded().
Here is the call graph for this function:
Here is the caller graph for this function:| bool ns3::QosFrameExchangeManager::TryAddMpdu | ( | Ptr< const WifiMpdu > | mpdu, |
| WifiTxParameters & | txParams, | ||
| Time | availableTime | ||
| ) | const |
Recompute the protection and acknowledgment methods to use if the given MPDU is added to the frame being built (as described by the given TX parameters) and check whether the duration of the frame exchange sequence (including protection and acknowledgment) does not exceed the given available time.
The protection and acknowledgment methods held by the given TX parameters are only updated if the given MPDU can be added.
| mpdu | the MPDU to add to the frame being built |
| txParams | the TX parameters describing the frame being built |
| availableTime | the time limit on the frame exchange sequence |
Definition at line 325 of file qos-frame-exchange-manager.cc.
References ns3::WifiTxParameters::AddMpdu(), ns3::FrameExchangeManager::CalculateAcknowledgmentTime(), ns3::FrameExchangeManager::CalculateProtectionTime(), ns3::Create(), ns3::FrameExchangeManager::GetAckManager(), ns3::FrameExchangeManager::GetProtectionManager(), IsWithinLimitsIfAddMpdu(), ns3::WifiTxParameters::m_acknowledgment, ns3::WifiTxParameters::m_protection, ns3::WifiTxParameters::m_txDuration, ns3::Time::Min(), NS_ASSERT, NS_LOG_DEBUG, NS_LOG_FUNCTION, ns3::WifiTxParameters::UndoAddMpdu(), and ns3::FrameExchangeManager::UpdateTxDuration().
Referenced by ns3::HtFrameExchangeManager::SendAddBaRequest(), and ns3::HtFrameExchangeManager::SendMpduFromBaManager().
Here is the call graph for this function:
Here is the caller graph for this function:
|
overrideprotectedvirtual |
Update the NAV, if needed, based on the Duration/ID of the given psdu.
| psdu | the received PSDU |
| txVector | TxVector of the received PSDU |
Reimplemented from ns3::FrameExchangeManager.
Definition at line 768 of file qos-frame-exchange-manager.cc.
References NavResetTimeout(), NS_LOG_DEBUG, NS_LOG_FUNCTION, and ns3::FrameExchangeManager::UpdateNav().
Here is the call graph for this function:the EDCAF that gained channel access
Definition at line 185 of file qos-frame-exchange-manager.h.
Referenced by CancelPifsRecovery(), DoDispose(), GetCtsToSelfDurationId(), GetFrameDurationId(), ns3::HeFrameExchangeManager::GetMuRtsDurationId(), ns3::HtFrameExchangeManager::GetPsduDurationId(), GetRtsDurationId(), PifsRecovery(), ns3::HeFrameExchangeManager::ProtectionCompleted(), SendCfEndIfNeeded(), StartTransmission(), StartTransmission(), TransmissionFailed(), ns3::HeFrameExchangeManager::TransmissionSucceeded(), ns3::HtFrameExchangeManager::TransmissionSucceeded(), and TransmissionSucceeded().
channel access function that invoked backoff during TXOP
Definition at line 208 of file qos-frame-exchange-manager.h.
Referenced by DoDispose(), StartTransmission(), and TransmissionFailed().
|
private |
true if transmitting the initial frame of a TXOP
Definition at line 205 of file qos-frame-exchange-manager.h.
Referenced by StartTransmission(), TransmissionFailed(), and TransmissionSucceeded().
|
private |
true if performing a PIFS recovery after failure
Definition at line 206 of file qos-frame-exchange-manager.h.
Referenced by GetTypeId(), StartTransmission(), and TransmissionFailed().
|
private |
event associated with an attempt of PIFS recovery
Definition at line 207 of file qos-frame-exchange-manager.h.
Referenced by CancelPifsRecovery(), DoDispose(), StartTransmission(), StartTransmission(), and TransmissionFailed().
|
protected |
whether to set the Queue Size subfield of the QoS Control field of QoS data frames
Definition at line 187 of file qos-frame-exchange-manager.h.
Referenced by ForwardMpduDown(), and GetTypeId().
|
protected |
MAC address of the TXOP holder.
Definition at line 186 of file qos-frame-exchange-manager.h.
Referenced by ClearTxopHolderIfNeeded(), GetTxopHolder(), ns3::EhtFrameExchangeManager::PostProcessFrame(), ReceiveMpdu(), SetTxopHolder(), ns3::EhtFrameExchangeManager::UpdateTxopEndOnRxEnd(), ns3::EhtFrameExchangeManager::UpdateTxopEndOnRxStartIndication(), and ns3::EhtFrameExchangeManager::UpdateTxopEndOnTxStart().