A Discrete-Event Network Simulator
API
Loading...
Searching...
No Matches
ns3::WifiRemoteStationManager Class Referenceabstract

hold a list of per-remote-station state. More...

#include "wifi-remote-station-manager.h"

+ Inheritance diagram for ns3::WifiRemoteStationManager:
+ Collaboration diagram for ns3::WifiRemoteStationManager:

Public Types

typedef void(* PowerChangeTracedCallback) (double oldPower, double newPower, Mac48Address remoteAddress)
 TracedCallback signature for power change events.
 
enum  ProtectionMode { RTS_CTS , CTS_TO_SELF }
 ProtectionMode enumeration. More...
 
typedef void(* RateChangeTracedCallback) (DataRate oldRate, DataRate newRate, Mac48Address remoteAddress)
 TracedCallback signature for rate change events.
 
using Stations = std::unordered_map< Mac48Address, WifiRemoteStation *, WifiAddressHash >
 A map of WifiRemoteStations with Mac48Address as key.
 
using StationStates = std::unordered_map< Mac48Address, std::shared_ptr< WifiRemoteStationState >, WifiAddressHash >
 A map of WifiRemoteStationStates with Mac48Address as key.
 

Public Member Functions

 WifiRemoteStationManager ()
 
 ~WifiRemoteStationManager () override
 
void AddAllSupportedMcs (Mac48Address address)
 Invoked in a STA or AP to store all of the MCS supported by a destination which is also supported locally.
 
void AddAllSupportedModes (Mac48Address address)
 Invoked in a STA or AP to store all of the modes supported by a destination which is also supported locally.
 
void AddBasicMcs (WifiMode mcs)
 Add a given Modulation and Coding Scheme (MCS) index to the set of basic MCS.
 
void AddBasicMode (WifiMode mode)
 Invoked in a STA upon association to store the set of rates which belong to the BSSBasicRateSet of the associated AP and which are supported locally.
 
void AddStationEhtCapabilities (Mac48Address from, const EhtCapabilities &ehtCapabilities)
 Records EHT capabilities of the remote station.
 
void AddStationExtendedCapabilities (Mac48Address from, const ExtendedCapabilities &extendedCapabilities)
 Records extended capabilities of the remote station.
 
void AddStationHe6GhzCapabilities (const Mac48Address &from, const He6GhzBandCapabilities &he6GhzCapabilities)
 Records HE 6 GHz Band Capabilities of a remote station.
 
void AddStationHeCapabilities (Mac48Address from, const HeCapabilities &heCapabilities)
 Records HE capabilities of the remote station.
 
void AddStationHtCapabilities (Mac48Address from, const HtCapabilities &htCapabilities)
 Records HT capabilities of the remote station.
 
void AddStationMleCommonInfo (Mac48Address from, const std::shared_ptr< CommonInfoBasicMle > &mleCommonInfo)
 Records the Common Info field advertised by the given remote station in a Multi-Link Element.
 
void AddStationVhtCapabilities (Mac48Address from, const VhtCapabilities &vhtCapabilities)
 Records VHT capabilities of the remote station.
 
void AddSupportedErpSlotTime (Mac48Address address, bool isShortSlotTimeSupported)
 Record whether the short ERP slot time is supported by the station.
 
void AddSupportedMcs (Mac48Address address, WifiMode mcs)
 Record the MCS index supported by the station.
 
void AddSupportedMode (Mac48Address address, WifiMode mode)
 Invoked in a STA or AP to store the set of modes supported by a destination which is also supported locally.
 
void AddSupportedPhyPreamble (Mac48Address address, bool isShortPreambleSupported)
 Record whether the short PHY preamble is supported by the station.
 
void AdjustTxVectorForIcf (WifiTxVector &txVector) const
 Adjust the TXVECTOR for an initial Control frame to ensure that the modulation class is non-HT and the rate is 6 Mbps, 12 Mbps or 24 Mbps.
 
virtual int64_t AssignStreams (int64_t stream)
 Assign a fixed random variable stream number to the random variables used by this model.
 
WifiTxVector GetAckTxVector (Mac48Address to, const WifiTxVector &dataTxVector) const
 Return a TXVECTOR for the Ack frame given the destination and the mode of the Data used by the sender.
 
std::optional< Mac48AddressGetAffiliatedStaAddress (const Mac48Address &mldAddress) const
 Get the address of the remote station operating on this link and affiliated with the MLD having the given MAC address, if any.
 
uint16_t GetAssociationId (Mac48Address remoteAddress) const
 Get the AID of a remote station.
 
WifiMode GetBasicMcs (uint8_t i) const
 Return the MCS at the given list index.
 
WifiMode GetBasicMode (uint8_t i) const
 Return a basic mode from the set of basic modes.
 
WifiTxVector GetBlockAckTxVector (Mac48Address to, const WifiTxVector &dataTxVector) const
 Return a TXVECTOR for the BlockAck frame given the destination and the mode of the Data used by the sender.
 
MHz_u GetChannelWidthSupported (Mac48Address address) const
 Return the channel width supported by the station.
 
WifiMode GetControlAnswerMode (WifiMode reqMode) const
 Get control answer mode function.
 
WifiTxVector GetCtsToSelfTxVector ()
 Since CTS-to-self parameters are not dependent on the station, it is implemented in wifi remote station manager.
 
WifiTxVector GetCtsTxVector (Mac48Address to, WifiMode rtsTxMode) const
 Return a TXVECTOR for the CTS frame given the destination and the mode of the RTS used by the sender.
 
WifiTxVector GetDataTxVector (const WifiMacHeader &header, MHz_u allowedWidth)
 
WifiMode GetDefaultMcs () const
 Return the default Modulation and Coding Scheme (MCS) index.
 
WifiMode GetDefaultMode () const
 Return the default transmission mode.
 
WifiMode GetDefaultModeForSta (const WifiRemoteStation *st) const
 Return the default MCS to use to transmit frames to the given station.
 
uint8_t GetDefaultTxPowerLevel () const
 
bool GetDsssSupported (const Mac48Address &address) const
 Return whether the station supports DSSS or not.
 
bool GetEhtSupported () const
 Return whether the device has EHT capability support enabled.
 
bool GetEhtSupported (Mac48Address address) const
 Return whether the station supports EHT or not.
 
bool GetEmlsrEnabled (const Mac48Address &address) const
 
bool GetEmlsrSupported (const Mac48Address &address) const
 
bool GetErpOfdmSupported (const Mac48Address &address) const
 Return whether the station supports ERP OFDM or not.
 
uint32_t GetFragmentationThreshold () const
 Return the fragmentation threshold.
 
uint32_t GetFragmentOffset (Ptr< const WifiMpdu > mpdu, uint32_t fragmentNumber)
 
uint32_t GetFragmentSize (Ptr< const WifiMpdu > mpdu, uint32_t fragmentNumber)
 
WifiTxVector GetGroupcastTxVector (const WifiMacHeader &header, MHz_u allowedWidth)
 Return the TXVECTOR to use for a groupcast packet.
 
Time GetGuardInterval () const
 Return the shortest supported HE guard interval duration.
 
bool GetHeSupported () const
 Return whether the device has HE capability support enabled.
 
bool GetHeSupported (Mac48Address address) const
 Return whether the station supports HE or not.
 
bool GetHtSupported () const
 Return whether the device has HT capability support enabled on the link this manager is associated with.
 
bool GetHtSupported (Mac48Address address) const
 Return whether the station supports HT or not.
 
WifiRemoteStationInfo GetInfo (Mac48Address address)
 
bool GetLdpcSupported () const
 Return whether the device has LDPC support enabled.
 
bool GetLdpcSupported (Mac48Address address) const
 Return whether the station supports LDPC or not.
 
Ptr< WifiMacGetMac () const
 Return the WifiMac.
 
uint8_t GetMaxNumberOfTransmitStreams () const
 
std::optional< Mac48AddressGetMldAddress (const Mac48Address &address) const
 Get the address of the MLD the given station is affiliated with, if any.
 
std::optional< dBm_uGetMostRecentRssi (Mac48Address address) const
 
std::list< Ptr< WifiMpdu > > GetMpdusToDropOnTxFailure (Ptr< WifiPsdu > psdu)
 Increment the retry count for all the MPDUs (if needed) in the given PSDU and find the MPDUs to drop based on the frame retry count.
 
uint8_t GetNBasicMcs () const
 Return the number of basic MCS index.
 
uint8_t GetNBasicModes () const
 Return the number of basic modes we support.
 
uint8_t GetNMcsSupported (Mac48Address address) const
 Return the number of MCS supported by the station.
 
uint32_t GetNNonErpBasicModes () const
 Return the number of non-ERP basic modes we support.
 
WifiMode GetNonErpBasicMode (uint8_t i) const
 Return a basic mode from the set of basic modes that is not an ERP mode.
 
WifiMode GetNonUnicastMode () const
 Return a mode for non-unicast packets.
 
uint8_t GetNumberOfAntennas () const
 
uint8_t GetNumberOfSupportedStreams (Mac48Address address) const
 Return the number of spatial streams supported by the station.
 
bool GetOfdmSupported (const Mac48Address &address) const
 Return whether the station supports OFDM or not.
 
Ptr< WifiPhyGetPhy () const
 Return the WifiPhy.
 
bool GetQosSupported (Mac48Address address) const
 Return whether the given station is QoS capable.
 
WifiTxVector GetRtsTxVector (Mac48Address address, MHz_u allowedWidth)
 
bool GetShortGuardIntervalSupported () const
 Return whether the device has SGI support enabled.
 
bool GetShortGuardIntervalSupported (Mac48Address address) const
 Return whether the station supports HT/VHT short guard interval.
 
bool GetShortPreambleEnabled () const
 Return whether the device uses short PHY preambles.
 
bool GetShortPreambleSupported (Mac48Address address) const
 Return whether the station supports short PHY preamble or not.
 
bool GetShortSlotTimeEnabled () const
 Return whether the device uses short slot time.
 
bool GetShortSlotTimeSupported (Mac48Address address) const
 Return whether the station supports short ERP slot time or not.
 
Ptr< const EhtCapabilitiesGetStationEhtCapabilities (Mac48Address from)
 Return the EHT capabilities sent by the remote station.
 
std::optional< std::reference_wrapper< CommonInfoBasicMle::EmlCapabilities > > GetStationEmlCapabilities (const Mac48Address &from)
 
Ptr< const ExtendedCapabilitiesGetStationExtendedCapabilities (const Mac48Address &from)
 Return the extended capabilities sent by the remote station.
 
Ptr< const He6GhzBandCapabilitiesGetStationHe6GhzCapabilities (const Mac48Address &from) const
 Return the HE 6 GHz Band Capabilities sent by a remote station.
 
Ptr< const HeCapabilitiesGetStationHeCapabilities (Mac48Address from)
 Return the HE capabilities sent by the remote station.
 
Ptr< const HtCapabilitiesGetStationHtCapabilities (Mac48Address from)
 Return the HT capabilities sent by the remote station.
 
std::optional< std::reference_wrapper< CommonInfoBasicMle::MldCapabilities > > GetStationMldCapabilities (const Mac48Address &from)
 
Ptr< const VhtCapabilitiesGetStationVhtCapabilities (Mac48Address from)
 Return the VHT capabilities sent by the remote station.
 
bool GetUseNonErpProtection () const
 Return whether the device supports protection of non-ERP stations.
 
bool GetUseNonHtProtection () const
 Return whether the device supports protection of non-HT stations.
 
bool GetVhtSupported () const
 Return whether the device has VHT capability support enabled on the link this manager is associated with.
 
bool GetVhtSupported (Mac48Address address) const
 Return whether the station supports VHT or not.
 
bool IsAssociated (Mac48Address address) const
 Return whether the station associated.
 
bool IsAssocRefused (Mac48Address address) const
 Return whether we refused an association request from the given station.
 
bool IsBrandNew (Mac48Address address) const
 Return whether the station state is brand new.
 
bool IsInPsMode (const Mac48Address &address) const
 Return whether the STA is currently in Power Save mode.
 
bool IsLastFragment (Ptr< const WifiMpdu > mpdu, uint32_t fragmentNumber)
 
bool IsWaitAssocTxOk (Mac48Address address) const
 Return whether we are waiting for an ACK for the association response we sent.
 
bool NeedCtsToSelf (const WifiTxVector &txVector, const WifiMacHeader &header)
 Return if we need to do CTS-to-self before sending a DATA.
 
bool NeedFragmentation (Ptr< const WifiMpdu > mpdu)
 
bool NeedRts (const WifiMacHeader &header, const WifiTxParameters &txParams)
 
void RecordAssocRefused (Mac48Address address)
 Records that association request was refused.
 
void RecordDisassociated (Mac48Address address)
 Records that the STA was disassociated.
 
void RecordGotAssocTxFailed (Mac48Address address)
 Records that we missed an ACK for the association response we sent.
 
void RecordGotAssocTxOk (Mac48Address address)
 Records that we got an ACK for the association response we sent.
 
void RecordWaitAssocTxOk (Mac48Address address)
 Records that we are waiting for an ACK for the association response we sent.
 
void RemoveAllSupportedMcs (Mac48Address address)
 Invoked in a STA or AP to delete all of the supported MCS by a destination.
 
void ReportAmpduTxStatus (Mac48Address address, uint16_t nSuccessfulMpdus, uint16_t nFailedMpdus, double rxSnr, double dataSnr, WifiTxVector dataTxVector)
 Typically called per A-MPDU, either when a Block ACK was successfully received or when a BlockAckTimeout has elapsed.
 
void ReportDataFailed (Ptr< const WifiMpdu > mpdu)
 Should be invoked whenever the AckTimeout associated to a transmission attempt expires.
 
void ReportDataOk (Ptr< const WifiMpdu > mpdu, double ackSnr, WifiMode ackMode, double dataSnr, WifiTxVector dataTxVector)
 Should be invoked whenever we receive the ACK associated to a data packet we just sent.
 
void ReportFinalDataFailed (Ptr< const WifiMpdu > mpdu)
 Should be invoked after calling ReportDataFailed if frames are dropped.
 
void ReportFinalRtsFailed (const WifiMacHeader &header)
 Should be invoked after calling ReportRtsFailed if frames are dropped.
 
void ReportRtsFailed (const WifiMacHeader &header)
 Should be invoked whenever the RtsTimeout associated to a transmission attempt expires.
 
void ReportRtsOk (const WifiMacHeader &header, double ctsSnr, WifiMode ctsMode, double rtsSnr)
 Should be invoked whenever we receive the CTS associated to an RTS we just sent.
 
void ReportRxOk (Mac48Address address, RxSignalInfo rxSignalInfo, const WifiTxVector &txVector)
 
void Reset ()
 Reset the station, invoked in a STA upon dis-association or in an AP upon reboot.
 
void SetAssociationId (Mac48Address remoteAddress, uint16_t aid)
 Record the AID of a remote station.
 
void SetDefaultTxPowerLevel (uint8_t txPower)
 Set the default transmission power level.
 
void SetEmlsrEnabled (const Mac48Address &from, bool emlsrEnabled)
 
void SetFragmentationThreshold (uint32_t threshold)
 Sets a fragmentation threshold.
 
void SetLinkId (uint8_t linkId)
 Set the ID of the link this Remote Station Manager is associated with.
 
void SetMaxSlrc (uint32_t maxSlrc)
 Sets the maximum STA long retry count (SLRC).
 
void SetMaxSsrc (uint32_t maxSsrc)
 Sets the maximum STA short retry count (SSRC).
 
void SetPsMode (const Mac48Address &address, bool isInPsMode)
 Register whether the STA is in Power Save mode or not.
 
void SetQosSupport (Mac48Address from, bool qosSupported)
 Records QoS support of the remote station.
 
void SetRtsCtsThreshold (uint32_t threshold)
 Sets the RTS threshold.
 
void SetShortPreambleEnabled (bool enable)
 Enable or disable short PHY preambles.
 
void SetShortSlotTimeEnabled (bool enable)
 Enable or disable short slot time.
 
virtual void SetupMac (const Ptr< WifiMac > mac)
 Set up MAC associated with this device since it is the object that knows the full set of timing parameters (e.g.
 
virtual void SetupPhy (const Ptr< WifiPhy > phy)
 Set up PHY associated with this device since it is the object that knows the full set of transmit rates that are supported.
 
void SetUseNonErpProtection (bool enable)
 Enable or disable protection for non-ERP stations.
 
void SetUseNonHtProtection (bool enable)
 Enable or disable protection for non-HT stations.
 
bool UseLdpcForDestination (Mac48Address dest) const
 
- Public Member Functions inherited from ns3::Object
 Object ()
 Constructor.
 
 ~Object () override
 Destructor.
 
void AggregateObject (Ptr< Object > other)
 Aggregate two Objects together.
 
void Dispose ()
 Dispose of this Object.
 
AggregateIterator GetAggregateIterator () const
 Get an iterator to the Objects aggregated to this one.
 
TypeId GetInstanceTypeId () const override
 Get the most derived TypeId for this Object.
 
template<typename T >
Ptr< T > GetObject () const
 Get a pointer to the requested aggregated Object.
 
template<>
Ptr< ObjectGetObject () const
 Specialization of () for objects of type ns3::Object.
 
template<typename T >
Ptr< T > GetObject (TypeId tid) const
 Get a pointer to the requested aggregated Object by TypeId.
 
template<>
Ptr< ObjectGetObject (TypeId tid) const
 Specialization of (TypeId tid) for objects of type ns3::Object.
 
void Initialize ()
 Invoke DoInitialize on all Objects aggregated to this one.
 
bool IsInitialized () const
 Check if the object has been initialized.
 
void UnidirectionalAggregateObject (Ptr< Object > other)
 Aggregate an Object to another Object.
 
- Public Member Functions inherited from ns3::SimpleRefCount< Object, ObjectBase, ObjectDeleter >
 SimpleRefCount ()
 Default constructor.
 
 SimpleRefCount (const SimpleRefCount &o)
 Copy constructor.
 
uint32_t GetReferenceCount () const
 Get the reference count of the object.
 
SimpleRefCountoperator= (const SimpleRefCount &o)
 Assignment operator.
 
void Ref () const
 Increment the reference count.
 
void Unref () const
 Decrement the reference count.
 
- Public Member Functions inherited from ns3::ObjectBase
virtual ~ObjectBase ()
 Virtual destructor.
 
void GetAttribute (std::string name, AttributeValue &value, bool permissive=false) const
 Get the value of an attribute, raising fatal errors if unsuccessful.
 
bool GetAttributeFailSafe (std::string name, AttributeValue &value) const
 Get the value of an attribute without raising errors.
 
void SetAttribute (std::string name, const AttributeValue &value)
 Set a single attribute, raising fatal errors if unsuccessful.
 
bool SetAttributeFailSafe (std::string name, const AttributeValue &value)
 Set a single attribute without raising errors.
 
bool TraceConnect (std::string name, std::string context, const CallbackBase &cb)
 Connect a TraceSource to a Callback with a context.
 
bool TraceConnectWithoutContext (std::string name, const CallbackBase &cb)
 Connect a TraceSource to a Callback without a context.
 
bool TraceDisconnect (std::string name, std::string context, const CallbackBase &cb)
 Disconnect from a TraceSource a Callback previously connected with a context.
 
bool TraceDisconnectWithoutContext (std::string name, const CallbackBase &cb)
 Disconnect from a TraceSource a Callback previously connected without a context.
 

Static Public Member Functions

static TypeId GetTypeId ()
 Get the type ID.
 
- Static Public Member Functions inherited from ns3::Object
static TypeId GetTypeId ()
 Register this type.
 
- Static Public Member Functions inherited from ns3::ObjectBase
static TypeId GetTypeId ()
 Get the type ID.
 

Protected Member Functions

void DoDispose () override
 Destructor implementation.
 
Mac48Address GetAddress (const WifiRemoteStation *station) const
 Return the address of the station.
 
bool GetAggregation (const WifiRemoteStation *station) const
 Return whether the given station supports A-MPDU.
 
MHz_u GetChannelWidth (const WifiRemoteStation *station) const
 Return the channel width supported by the station.
 
bool GetEhtSupported (const WifiRemoteStation *station) const
 Return whether the given station is EHT capable.
 
bool GetEmlsrEnabled (const WifiRemoteStation *station) const
 
bool GetEmlsrSupported (const WifiRemoteStation *station) const
 
Time GetGuardInterval (const WifiRemoteStation *station) const
 Return the shortest HE guard interval duration supported by the station.
 
bool GetHeSupported (const WifiRemoteStation *station) const
 Return whether the given station is HE capable.
 
bool GetHtSupported (const WifiRemoteStation *station) const
 Return whether the given station is HT capable.
 
WifiMode GetMcsSupported (const WifiRemoteStation *station, uint8_t i) const
 Return the WifiMode supported by the specified station at the specified index.
 
uint8_t GetNess (const WifiRemoteStation *station) const
 
uint8_t GetNMcsSupported (const WifiRemoteStation *station) const
 Return the number of MCS supported by the given station.
 
uint32_t GetNNonErpSupported (const WifiRemoteStation *station) const
 Return the number of non-ERP modes supported by the given station.
 
WifiMode GetNonErpSupported (const WifiRemoteStation *station, uint8_t i) const
 Return whether non-ERP mode associated with the specified station at the specified index.
 
uint8_t GetNSupported (const WifiRemoteStation *station) const
 Return the number of modes supported by the given station.
 
uint8_t GetNumberOfSupportedStreams (const WifiRemoteStation *station) const
 Return the number of supported streams the station has.
 
bool GetQosSupported (const WifiRemoteStation *station) const
 Return whether the given station is QoS capable.
 
bool GetShortGuardIntervalSupported (const WifiRemoteStation *station) const
 Return whether the given station supports HT/VHT short guard interval.
 
WifiMode GetSupported (const WifiRemoteStation *station, uint8_t i) const
 Return whether mode associated with the specified station at the specified index.
 
bool GetVhtSupported (const WifiRemoteStation *station) const
 Return whether the given station is VHT capable.
 
- Protected Member Functions inherited from ns3::Object
 Object (const Object &o)
 Copy an Object.
 
virtual void DoInitialize ()
 Initialize() implementation.
 
virtual void NotifyNewAggregate ()
 Notify all Objects aggregated to this one of a new Object being aggregated.
 
- Protected Member Functions inherited from ns3::ObjectBase
void ConstructSelf (const AttributeConstructionList &attributes)
 Complete construction of ObjectBase; invoked by derived classes.
 
virtual void NotifyConstructionCompleted ()
 Notifier called once the ObjectBase is fully constructed.
 

Protected Attributes

bool m_incrRetryCountUnderBa
 whether to increment the retry count of frames that are part of a Block Ack agreement
 
uint8_t m_linkId
 the ID of the link this object is associated with
 

Private Member Functions

virtual WifiRemoteStationDoCreateStation () const =0
 
virtual WifiTxVector DoGetDataTxVector (WifiRemoteStation *station, MHz_u allowedWidth)=0
 
uint32_t DoGetFragmentationThreshold () const
 Return the current fragmentation threshold.
 
virtual std::list< Ptr< WifiMpdu > > DoGetMpdusToDropOnTxFailure (WifiRemoteStation *station, Ptr< WifiPsdu > psdu)
 Find the MPDUs to drop (possibly based on their frame retry count) in the given PSDU, whose transmission failed.
 
virtual WifiTxVector DoGetRtsTxVector (WifiRemoteStation *station)=0
 
virtual void DoIncrementRetryCountOnTxFailure (WifiRemoteStation *station, Ptr< WifiPsdu > psdu)
 Increment the retry count (if needed) for the given PSDU, whose transmission failed.
 
virtual bool DoNeedFragmentation (WifiRemoteStation *station, Ptr< const Packet > packet, bool normally)
 
virtual bool DoNeedRts (WifiRemoteStation *station, uint32_t size, bool normally)
 
virtual void DoReportAmpduTxStatus (WifiRemoteStation *station, uint16_t nSuccessfulMpdus, uint16_t nFailedMpdus, double rxSnr, double dataSnr, MHz_u dataChannelWidth, uint8_t dataNss)
 Typically called per A-MPDU, either when a Block ACK was successfully received or when a BlockAckTimeout has elapsed.
 
virtual void DoReportDataFailed (WifiRemoteStation *station)=0
 This method is a pure virtual method that must be implemented by the sub-class.
 
virtual void DoReportDataOk (WifiRemoteStation *station, double ackSnr, WifiMode ackMode, double dataSnr, MHz_u dataChannelWidth, uint8_t dataNss)=0
 This method is a pure virtual method that must be implemented by the sub-class.
 
virtual void DoReportFinalDataFailed (WifiRemoteStation *station)=0
 This method is a pure virtual method that must be implemented by the sub-class.
 
virtual void DoReportFinalRtsFailed (WifiRemoteStation *station)=0
 This method is a pure virtual method that must be implemented by the sub-class.
 
virtual void DoReportRtsFailed (WifiRemoteStation *station)=0
 This method is a pure virtual method that must be implemented by the sub-class.
 
virtual void DoReportRtsOk (WifiRemoteStation *station, double ctsSnr, WifiMode ctsMode, double rtsSnr)=0
 This method is a pure virtual method that must be implemented by the sub-class.
 
virtual void DoReportRxOk (WifiRemoteStation *station, double rxSnr, WifiMode txMode)=0
 This method is a pure virtual method that must be implemented by the sub-class.
 
void DoSetFragmentationThreshold (uint32_t threshold)
 Actually sets the fragmentation threshold, it also checks the validity of the given threshold.
 
uint32_t GetNFragments (Ptr< const WifiMpdu > mpdu)
 Return the number of fragments needed for the given packet.
 
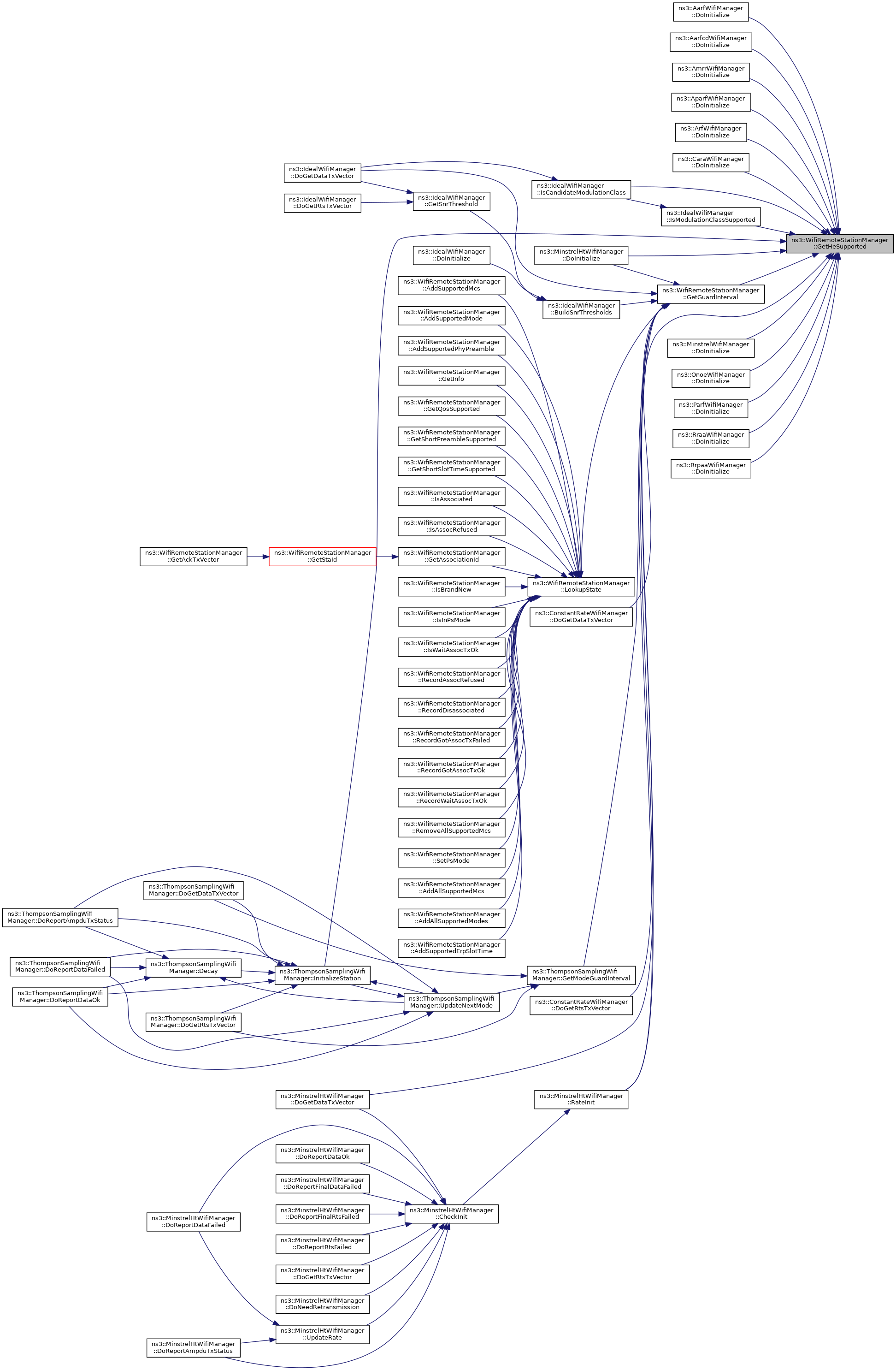
uint16_t GetStaId (Mac48Address address, const WifiTxVector &txVector) const
 If the given TXVECTOR is used for a MU transmission, return the STAID of the station with the given address if we are an AP or our own STAID if we are a STA associated with some AP.
 
WifiRemoteStationLookup (Mac48Address address) const
 Return the station associated with the given address.
 
std::shared_ptr< WifiRemoteStationStateLookupState (Mac48Address address) const
 Return the state of the station associated with the given address.
 

Private Attributes

WifiModeList m_bssBasicMcsSet
 basic MCS set
 
WifiModeList m_bssBasicRateSet
 This member is the list of WifiMode objects that comprise the BSSBasicRateSet parameter.
 
uint8_t m_defaultTxPowerLevel
 Default transmission power level.
 
ProtectionMode m_erpProtectionMode
 Protection mode for ERP stations when non-ERP stations are detected.
 
uint32_t m_fragmentationThreshold
 Current threshold for fragmentation.
 
ProtectionMode m_htProtectionMode
 Protection mode for HT stations when non-HT stations are detected.
 
TracedCallback< Mac48Addressm_macTxDataFailed
 The trace source fired when the transmission of a single data packet has failed.
 
TracedCallback< Mac48Addressm_macTxFinalDataFailed
 The trace source fired when the transmission of a data packet has exceeded the maximum number of attempts.
 
TracedCallback< Mac48Addressm_macTxFinalRtsFailed
 The trace source fired when the transmission of a RTS has exceeded the maximum number of attempts.
 
TracedCallback< Mac48Addressm_macTxRtsFailed
 The trace source fired when the transmission of a single RTS has failed.
 
uint32_t m_maxSlrc
 Maximum STA long retry count (SLRC)
 
uint32_t m_maxSsrc
 Maximum STA short retry count (SSRC)
 
WifiMode m_nonUnicastMode
 Transmission mode for non-unicast Data frames.
 
uint32_t m_rtsCtsThreshold
 Threshold for RTS/CTS.
 
Time m_rtsCtsTxDurationThresh
 TX duration threshold for RTS/CTS.
 
bool m_shortPreambleEnabled
 flag if short PHY preamble is enabled
 
bool m_shortSlotTimeEnabled
 flag if short slot time is enabled
 
std::array< uint32_t, AC_BE_NQOSm_slrc
 long retry count per AC
 
std::array< uint32_t, AC_BE_NQOSm_ssrc
 short retry count per AC
 
StationStates m_states
 States of known stations.
 
Stations m_stations
 Information for each known stations.
 
bool m_useNonErpProtection
 flag if protection for non-ERP stations against ERP transmissions is enabled
 
bool m_useNonHtProtection
 flag if protection for non-HT stations against HT transmissions is enabled
 
Ptr< WifiMacm_wifiMac
 This is a pointer to the WifiMac associated with this WifiRemoteStationManager that is set on call to WifiRemoteStationManager::SetupMac().
 
Ptr< WifiPhym_wifiPhy
 This is a pointer to the WifiPhy associated with this WifiRemoteStationManager that is set on call to WifiRemoteStationManager::SetupPhy().
 

Additional Inherited Members

Detailed Description

hold a list of per-remote-station state.

See also
ns3::WifiRemoteStation.

Config Paths

ns3::WifiRemoteStationManager is accessible through the following paths with Config::Set and Config::Connect:

  • "/NodeList/[i]/DeviceList/[i]/$ns3::WifiNetDevice/RemoteStationManager"
  • "/NodeList/[i]/DeviceList/[i]/$ns3::WifiNetDevice/RemoteStationManagers/[i]"

Attributes

  • DefaultTxPowerLevel: Default power level to be used for transmissions. This is the power level that is used by all those WifiManagers that do not implement TX power control.
    • Set with class: ns3::UintegerValue
    • Underlying type: uint8_t 0:255
    • Initial value: 0
    • Flags: constructwriteread
    • Support level: SUPPORTED
  • ErpProtectionMode: Protection mode used when non-ERP STAs are connected to an ERP AP: Rts-Cts or Cts-To-Self
  • FragmentationThreshold: If the size of the PSDU is bigger than this value, we fragment it such that the size of the fragments are equal or smaller. This value does not apply when it is carried in an A-MPDU. This value will not have any effect on some rate control algorithms.
    • Set with class: ns3::UintegerValue
    • Underlying type: uint32_t 0:4294967295
    • Initial value: 65535
    • Flags: constructwriteread
    • Support level: SUPPORTED
  • HtProtectionMode: Protection mode used when non-HT STAs are connected to a HT AP: Rts-Cts or Cts-To-Self
  • IncrementRetryCountUnderBa: The 802.11-2020 standard states that the retry count for frames that are part of a Block Ack agreement shall not be incremented when a transmission fails. As a consequence, frames that are part of a Block Ack agreement are not dropped based on the number of retries. Set this attribute to true to override the standard behavior and increment the retry count (and eventually drop) frames that are part of a Block Ack agreement.
    • Set with class: ns3::BooleanValue
    • Underlying type: bool
    • Initial value: false
    • Flags: constructwriteread
    • Support level: SUPPORTED
  • MaxSlrc: The maximum number of retransmission attempts for any packet with size > RtsCtsThreshold. This value will not have any effect on some rate control algorithms.
    • Set with class: ns3::UintegerValue
    • Underlying type: uint32_t 0:4294967295
    • Initial value: 4
    • Flags: constructwrite
    • Support level: OBSOLETE: Use WifiMac::FrameRetryLimit instead
  • MaxSsrc: The maximum number of retransmission attempts for any packet with size <= RtsCtsThreshold. This value will not have any effect on some rate control algorithms.
    • Set with class: ns3::UintegerValue
    • Underlying type: uint32_t 0:4294967295
    • Initial value: 7
    • Flags: constructwrite
    • Support level: OBSOLETE: Use WifiMac::FrameRetryLimit instead
  • NonUnicastMode: Wifi mode used for non-unicast transmissions.
    • Set with class: ns3::WifiModeValue
    • Underlying type: WifiMode
    • Initial value: Invalid-WifiMode
    • Flags: constructwriteread
    • Support level: SUPPORTED
  • RtsCtsThreshold: If the size of the PSDU is bigger than this value, we use an RTS/CTS handshake before sending the data frame.This value will not have any effect on some rate control algorithms.
    • Set with class: ns3::UintegerValue
    • Underlying type: uint32_t 0:4692480
    • Initial value: 4692480
    • Flags: constructwrite
    • Support level: SUPPORTED
  • RtsCtsTxDurationThresh: If this threshold is a strictly positive value and the TX duration of the PSDU is greater than or equal to this threshold, we use an RTS/CTS handshake before sending the data frame.
    • Set with class: ns3::TimeValue
    • Underlying type: Time -9.22337e+18ns:+9.22337e+18ns
    • Initial value: +0ns
    • Flags: constructwriteread
    • Support level: SUPPORTED

TraceSources

Group: Wifi

Size of this type is 408 bytes (on a 64-bit architecture).

Definition at line 136 of file wifi-remote-station-manager.h.

Member Typedef Documentation

◆ PowerChangeTracedCallback

typedef void(* ns3::WifiRemoteStationManager::PowerChangeTracedCallback) (double oldPower, double newPower, Mac48Address remoteAddress)

TracedCallback signature for power change events.

Parameters
[in]oldPowerThe previous power (in dBm).
[in]newPowerThe new power (in dBm).
[in]addressThe remote station MAC address.

Definition at line 1112 of file wifi-remote-station-manager.h.

◆ RateChangeTracedCallback

typedef void(* ns3::WifiRemoteStationManager::RateChangeTracedCallback) (DataRate oldRate, DataRate newRate, Mac48Address remoteAddress)

TracedCallback signature for rate change events.

Parameters
[in]oldRateThe previous data rate.
[in]newRateThe new data rate.
[in]addressThe remote station MAC address.

Definition at line 1123 of file wifi-remote-station-manager.h.

◆ Stations

A map of WifiRemoteStations with Mac48Address as key.

Definition at line 158 of file wifi-remote-station-manager.h.

◆ StationStates

A map of WifiRemoteStationStates with Mac48Address as key.

Definition at line 162 of file wifi-remote-station-manager.h.

Member Enumeration Documentation

◆ ProtectionMode

ProtectionMode enumeration.

Enumerator
RTS_CTS 
CTS_TO_SELF 

Definition at line 149 of file wifi-remote-station-manager.h.

Constructor & Destructor Documentation

◆ WifiRemoteStationManager()

ns3::WifiRemoteStationManager::WifiRemoteStationManager ( )

Definition at line 154 of file wifi-remote-station-manager.cc.

References m_slrc, m_ssrc, and NS_LOG_FUNCTION.

◆ ~WifiRemoteStationManager()

ns3::WifiRemoteStationManager::~WifiRemoteStationManager ( )
override

Definition at line 166 of file wifi-remote-station-manager.cc.

References NS_LOG_FUNCTION.

Member Function Documentation

◆ AddAllSupportedMcs()

void ns3::WifiRemoteStationManager::AddAllSupportedMcs ( Mac48Address  address)

Invoked in a STA or AP to store all of the MCS supported by a destination which is also supported locally.

Parameters
addressthe address of the station being recorded

Definition at line 399 of file wifi-remote-station-manager.cc.

References ns3::Create(), ns3::WifiPhy::GetMcsList(), LookupState(), m_wifiPhy, NS_ASSERT, and NS_LOG_FUNCTION.

+ Here is the call graph for this function:

◆ AddAllSupportedModes()

void ns3::WifiRemoteStationManager::AddAllSupportedModes ( Mac48Address  address)

Invoked in a STA or AP to store all of the modes supported by a destination which is also supported locally.

The set of supported modes includes the BSSBasicRateSet.

Parameters
addressthe address of the station being recorded

Definition at line 382 of file wifi-remote-station-manager.cc.

References AddBasicMode(), ns3::WifiPhy::GetModeList(), LookupState(), m_wifiPhy, NS_ASSERT, and NS_LOG_FUNCTION.

+ Here is the call graph for this function:

◆ AddBasicMcs()

void ns3::WifiRemoteStationManager::AddBasicMcs ( WifiMode  mcs)

Add a given Modulation and Coding Scheme (MCS) index to the set of basic MCS.

Parameters
mcsthe WifiMode to be added to the basic MCS set

Definition at line 1918 of file wifi-remote-station-manager.cc.

References ns3::WifiMode::GetMcsValue(), and NS_LOG_FUNCTION.

+ Here is the call graph for this function:

◆ AddBasicMode()

void ns3::WifiRemoteStationManager::AddBasicMode ( WifiMode  mode)

Invoked in a STA upon association to store the set of rates which belong to the BSSBasicRateSet of the associated AP and which are supported locally.

Invoked in an AP to configure the BSSBasicRateSet.

Parameters
modethe WifiMode to be added to the basic mode set

Definition at line 1847 of file wifi-remote-station-manager.cc.

References ns3::WifiMode::GetModulationClass(), NS_FATAL_ERROR, NS_LOG_FUNCTION, and ns3::WIFI_MOD_CLASS_HT.

Referenced by AddAllSupportedModes().

+ Here is the call graph for this function:
+ Here is the caller graph for this function:

◆ AddStationEhtCapabilities()

void ns3::WifiRemoteStationManager::AddStationEhtCapabilities ( Mac48Address  from,
const EhtCapabilities ehtCapabilities 
)

Records EHT capabilities of the remote station.

Parameters
fromthe address of the station being recorded
ehtCapabilitiesthe EHT capabilities of the station

Definition at line 1675 of file wifi-remote-station-manager.cc.

References ns3::EhtCapabilities::GetHighestSupportedRxMcs(), NS_LOG_FUNCTION, and ns3::WIFI_MOD_CLASS_EHT.

+ Here is the call graph for this function:

◆ AddStationExtendedCapabilities()

void ns3::WifiRemoteStationManager::AddStationExtendedCapabilities ( Mac48Address  from,
const ExtendedCapabilities extendedCapabilities 
)

Records extended capabilities of the remote station.

Parameters
fromthe address of the station being recorded
extendedCapabilitiesthe extended capabilities of the station

Definition at line 1574 of file wifi-remote-station-manager.cc.

References NS_LOG_FUNCTION.

◆ AddStationHe6GhzCapabilities()

void ns3::WifiRemoteStationManager::AddStationHe6GhzCapabilities ( const Mac48Address from,
const He6GhzBandCapabilities he6GhzCapabilities 
)

Records HE 6 GHz Band Capabilities of a remote station.

Parameters
fromthe address of the remote station
he6GhzCapabilitiesthe HE 6 GHz Band Capabilities of the remote station

Definition at line 1663 of file wifi-remote-station-manager.cc.

References NS_LOG_FUNCTION.

◆ AddStationHeCapabilities()

void ns3::WifiRemoteStationManager::AddStationHeCapabilities ( Mac48Address  from,
const HeCapabilities heCapabilities 
)

Records HE capabilities of the remote station.

Parameters
fromthe address of the station being recorded
heCapabilitiesthe HE capabilities of the station

Definition at line 1612 of file wifi-remote-station-manager.cc.

References ns3::HeCapabilities::GetChannelWidthSet(), ns3::HeCapabilities::GetHeSuPpdu1xHeLtf800nsGi(), ns3::HeCapabilities::GetHighestMcsSupported(), ns3::NanoSeconds(), NS_LOG_FUNCTION, ns3::WIFI_MOD_CLASS_HE, ns3::WIFI_PHY_BAND_2_4GHZ, ns3::WIFI_PHY_BAND_5GHZ, and ns3::WIFI_PHY_BAND_6GHZ.

+ Here is the call graph for this function:

◆ AddStationHtCapabilities()

void ns3::WifiRemoteStationManager::AddStationHtCapabilities ( Mac48Address  from,
const HtCapabilities htCapabilities 
)

Records HT capabilities of the remote station.

Parameters
fromthe address of the station being recorded
htCapabilitiesthe HT capabilities of the station

Definition at line 1548 of file wifi-remote-station-manager.cc.

References ns3::HtCapabilities::GetSupportedChannelWidth(), ns3::HtCapabilities::IsSupportedMcs(), NS_LOG_FUNCTION, and ns3::WIFI_MOD_CLASS_HT.

+ Here is the call graph for this function:

◆ AddStationMleCommonInfo()

void ns3::WifiRemoteStationManager::AddStationMleCommonInfo ( Mac48Address  from,
const std::shared_ptr< CommonInfoBasicMle > &  mleCommonInfo 
)

Records the Common Info field advertised by the given remote station in a Multi-Link Element.

It includes the MLD address of the remote station.

Parameters
fromthe address of the station being recorded
mleCommonInfothe MLE Common Info advertised by the station

Definition at line 1697 of file wifi-remote-station-manager.cc.

References NS_LOG_FUNCTION.

◆ AddStationVhtCapabilities()

void ns3::WifiRemoteStationManager::AddStationVhtCapabilities ( Mac48Address  from,
const VhtCapabilities vhtCapabilities 
)

Records VHT capabilities of the remote station.

Parameters
fromthe address of the station being recorded
vhtCapabilitiesthe VHT capabilities of the station

Definition at line 1584 of file wifi-remote-station-manager.cc.

References ns3::VhtCapabilities::GetSupportedChannelWidthSet(), ns3::VhtCapabilities::IsSupportedMcs(), NS_LOG_FUNCTION, and ns3::WIFI_MOD_CLASS_VHT.

+ Here is the call graph for this function:

◆ AddSupportedErpSlotTime()

void ns3::WifiRemoteStationManager::AddSupportedErpSlotTime ( Mac48Address  address,
bool  isShortSlotTimeSupported 
)

Record whether the short ERP slot time is supported by the station.

Parameters
addressthe address of the station
isShortSlotTimeSupportedwhether or not short ERP slot time is supported by the station

Definition at line 344 of file wifi-remote-station-manager.cc.

References ns3::Create(), LookupState(), NS_ASSERT, and NS_LOG_FUNCTION.

+ Here is the call graph for this function:

◆ AddSupportedMcs()

void ns3::WifiRemoteStationManager::AddSupportedMcs ( Mac48Address  address,
WifiMode  mcs 
)

Record the MCS index supported by the station.

Parameters
addressthe address of the station
mcsthe WifiMode supported by the station

Definition at line 418 of file wifi-remote-station-manager.cc.

References ns3::Create(), LookupState(), NS_ASSERT, and NS_LOG_FUNCTION.

+ Here is the call graph for this function:

◆ AddSupportedMode()

void ns3::WifiRemoteStationManager::AddSupportedMode ( Mac48Address  address,
WifiMode  mode 
)

Invoked in a STA or AP to store the set of modes supported by a destination which is also supported locally.

The set of supported modes includes the BSSBasicRateSet.

Parameters
addressthe address of the station being recorded
modethe WifiMode supports by the station

Definition at line 353 of file wifi-remote-station-manager.cc.

References ns3::Create(), ns3::WifiMode::GetModulationClass(), LookupState(), NS_ASSERT, NS_LOG_FUNCTION, ns3::WIFI_MOD_CLASS_DSSS, ns3::WIFI_MOD_CLASS_ERP_OFDM, ns3::WIFI_MOD_CLASS_HR_DSSS, and ns3::WIFI_MOD_CLASS_OFDM.

+ Here is the call graph for this function:

◆ AddSupportedPhyPreamble()

void ns3::WifiRemoteStationManager::AddSupportedPhyPreamble ( Mac48Address  address,
bool  isShortPreambleSupported 
)

Record whether the short PHY preamble is supported by the station.

Parameters
addressthe address of the station
isShortPreambleSupportedwhether or not short PHY preamble is supported by the station

Definition at line 335 of file wifi-remote-station-manager.cc.

References ns3::Create(), LookupState(), NS_ASSERT, and NS_LOG_FUNCTION.

+ Here is the call graph for this function:

◆ AdjustTxVectorForIcf()

void ns3::WifiRemoteStationManager::AdjustTxVectorForIcf ( WifiTxVector txVector) const

Adjust the TXVECTOR for an initial Control frame to ensure that the modulation class is non-HT and the rate is 6 Mbps, 12 Mbps or 24 Mbps.

Parameters
txVectorthe TXVECTOR to adjust

Definition at line 766 of file wifi-remote-station-manager.cc.

References ns3::Create(), ns3::WifiMode::GetDataRate(), ns3::ErpOfdmPhy::GetErpOfdmRate(), ns3::WifiTxVector::GetMode(), ns3::OfdmPhy::GetOfdmRate(), ns3::WifiPhy::GetPhyBand(), m_wifiPhy, NS_LOG_FUNCTION, ns3::WifiTxVector::SetMode(), ns3::WifiTxVector::SetPreambleType(), ns3::WIFI_MOD_CLASS_HT, ns3::WIFI_PHY_BAND_2_4GHZ, and ns3::WIFI_PREAMBLE_LONG.

+ Here is the call graph for this function:

◆ AssignStreams()

int64_t ns3::WifiRemoteStationManager::AssignStreams ( int64_t  stream)
virtual

Assign a fixed random variable stream number to the random variables used by this model.

Return the number of streams (possibly zero) that have been assigned.

Parameters
streamfirst stream index to use
Returns
the number of stream indices assigned by this model

Reimplemented in ns3::MinstrelHtWifiManager, ns3::MinstrelWifiManager, ns3::RrpaaWifiManager, and ns3::ThompsonSamplingWifiManager.

Definition at line 207 of file wifi-remote-station-manager.cc.

References NS_LOG_FUNCTION.

◆ DoCreateStation()

◆ DoDispose()

void ns3::WifiRemoteStationManager::DoDispose ( )
overrideprotectedvirtual

Destructor implementation.

This method is called by Dispose() or by the Object's destructor, whichever comes first.

Subclasses are expected to implement their real destruction code in an overridden version of this method and chain up to their parent's implementation once they are done. i.e, for simplicity, the destructor of every subclass should be empty and its content should be moved to the associated DoDispose() method.

It is safe to call GetObject() from within this method.

Reimplemented from ns3::Object.

Definition at line 172 of file wifi-remote-station-manager.cc.

References NS_LOG_FUNCTION, and Reset().

+ Here is the call graph for this function:

◆ DoGetDataTxVector()

virtual WifiTxVector ns3::WifiRemoteStationManager::DoGetDataTxVector ( WifiRemoteStation station,
MHz_u  allowedWidth 
)
privatepure virtual
Parameters
stationthe station that we need to communicate
allowedWidththe allowed width to send a packet to the station
Returns
the TXVECTOR to use to send a packet to the station

Note: This method is called before sending a unicast packet or a fragment of a unicast packet to decide which transmission mode to use.

Implemented in ns3::AarfWifiManager, ns3::AarfcdWifiManager, ns3::AmrrWifiManager, ns3::AparfWifiManager, ns3::ArfWifiManager, ns3::CaraWifiManager, ns3::ConstantRateWifiManager, ns3::IdealWifiManager, ns3::MinstrelHtWifiManager, ns3::MinstrelWifiManager, ns3::OnoeWifiManager, ns3::ParfWifiManager, ns3::RraaWifiManager, ns3::RrpaaWifiManager, and ns3::ThompsonSamplingWifiManager.

Referenced by GetDataTxVector().

+ Here is the caller graph for this function:

◆ DoGetFragmentationThreshold()

uint32_t ns3::WifiRemoteStationManager::DoGetFragmentationThreshold ( ) const
private

Return the current fragmentation threshold.

Returns
the fragmentation threshold

Definition at line 1366 of file wifi-remote-station-manager.cc.

References m_fragmentationThreshold.

Referenced by GetFragmentationThreshold(), and GetTypeId().

+ Here is the caller graph for this function:

◆ DoGetMpdusToDropOnTxFailure()

std::list< Ptr< WifiMpdu > > ns3::WifiRemoteStationManager::DoGetMpdusToDropOnTxFailure ( WifiRemoteStation station,
Ptr< WifiPsdu psdu 
)
privatevirtual

Find the MPDUs to drop (possibly based on their frame retry count) in the given PSDU, whose transmission failed.

Parameters
stationthe station the PSDU is addressed to
psduthe given PSDU
Returns
the MPDUs in the PSDU to drop

Reimplemented in ns3::MinstrelHtWifiManager, and ns3::MinstrelWifiManager.

Definition at line 1161 of file wifi-remote-station-manager.cc.

References ns3::Create(), m_wifiMac, NS_LOG_FUNCTION, and ns3::PeekPointer().

Referenced by GetMpdusToDropOnTxFailure().

+ Here is the call graph for this function:
+ Here is the caller graph for this function:

◆ DoGetRtsTxVector()

virtual WifiTxVector ns3::WifiRemoteStationManager::DoGetRtsTxVector ( WifiRemoteStation station)
privatepure virtual
Parameters
stationthe station that we need to communicate
Returns
the transmission mode to use to send an RTS to the station

Note: This method is called before sending an RTS to a station to decide which transmission mode to use for the RTS.

Implemented in ns3::AarfWifiManager, ns3::AarfcdWifiManager, ns3::AmrrWifiManager, ns3::AparfWifiManager, ns3::ArfWifiManager, ns3::CaraWifiManager, ns3::ConstantRateWifiManager, ns3::IdealWifiManager, ns3::MinstrelHtWifiManager, ns3::MinstrelWifiManager, ns3::OnoeWifiManager, ns3::ParfWifiManager, ns3::RraaWifiManager, ns3::RrpaaWifiManager, and ns3::ThompsonSamplingWifiManager.

Referenced by GetRtsTxVector().

+ Here is the caller graph for this function:

◆ DoIncrementRetryCountOnTxFailure()

void ns3::WifiRemoteStationManager::DoIncrementRetryCountOnTxFailure ( WifiRemoteStation station,
Ptr< WifiPsdu psdu 
)
privatevirtual

Increment the retry count (if needed) for the given PSDU, whose transmission failed.

Parameters
stationthe station the PSDU is addressed to
psduthe given PSDU

Definition at line 1135 of file wifi-remote-station-manager.cc.

References ns3::Create(), m_incrRetryCountUnderBa, m_wifiMac, and NS_LOG_FUNCTION.

Referenced by GetMpdusToDropOnTxFailure().

+ Here is the call graph for this function:
+ Here is the caller graph for this function:

◆ DoNeedFragmentation()

bool ns3::WifiRemoteStationManager::DoNeedFragmentation ( WifiRemoteStation station,
Ptr< const Packet packet,
bool  normally 
)
privatevirtual
Parameters
stationthe station that we need to communicate
packetthe packet to send
normallyindicates whether the normal 802.11 data fragmentation mechanism would request that the data packet is fragmented or not.
Returns
true if this packet should be fragmented, false otherwise.

Note: This method is called before sending a unicast packet.

Definition at line 2082 of file wifi-remote-station-manager.cc.

Referenced by NeedFragmentation().

+ Here is the caller graph for this function:

◆ DoNeedRts()

bool ns3::WifiRemoteStationManager::DoNeedRts ( WifiRemoteStation station,
uint32_t  size,
bool  normally 
)
privatevirtual
Parameters
stationthe station that we need to communicate
sizethe size of the frame to send in bytes
normallyindicates whether the normal 802.11 RTS enable mechanism would request that the RTS is sent or not.
Returns
true if we want to use an RTS/CTS handshake for this frame before sending it, false otherwise.

Note: This method is called before a unicast packet is sent on the medium.

Reimplemented in ns3::RraaWifiManager, ns3::RrpaaWifiManager, ns3::AarfcdWifiManager, and ns3::CaraWifiManager.

Definition at line 2076 of file wifi-remote-station-manager.cc.

Referenced by NeedRts().

+ Here is the caller graph for this function:

◆ DoReportAmpduTxStatus()

void ns3::WifiRemoteStationManager::DoReportAmpduTxStatus ( WifiRemoteStation station,
uint16_t  nSuccessfulMpdus,
uint16_t  nFailedMpdus,
double  rxSnr,
double  dataSnr,
MHz_u  dataChannelWidth,
uint8_t  dataNss 
)
privatevirtual

Typically called per A-MPDU, either when a Block ACK was successfully received or when a BlockAckTimeout has elapsed.

This method is a virtual method that must be implemented by the sub-class intended to handle A-MPDUs. This allows different types of WifiRemoteStationManager to respond differently.

Parameters
stationthe station that sent the DATA to us
nSuccessfulMpdusnumber of successfully transmitted MPDUs. A value of 0 means that the Block ACK was missed.
nFailedMpdusnumber of unsuccessfuly transmitted MPDUs.
rxSnrreceived SNR of the block ack frame itself
dataSnrdata SNR reported by remote station
dataChannelWidththe channel width of the A-MPDU we sent
dataNssthe number of spatial streams used to send the A-MPDU

Reimplemented in ns3::IdealWifiManager, ns3::MinstrelHtWifiManager, ns3::ThompsonSamplingWifiManager, and IdealWifiManagerForGcrTest.

Definition at line 2090 of file wifi-remote-station-manager.cc.

References NS_LOG_DEBUG.

Referenced by ReportAmpduTxStatus().

+ Here is the caller graph for this function:

◆ DoReportDataFailed()

virtual void ns3::WifiRemoteStationManager::DoReportDataFailed ( WifiRemoteStation station)
privatepure virtual

This method is a pure virtual method that must be implemented by the sub-class.

This allows different types of WifiRemoteStationManager to respond differently,

Parameters
stationthe station that we failed to send DATA

Implemented in ns3::AarfWifiManager, ns3::AarfcdWifiManager, ns3::AmrrWifiManager, ns3::AparfWifiManager, ns3::ArfWifiManager, ns3::CaraWifiManager, ns3::ConstantRateWifiManager, ns3::IdealWifiManager, ns3::MinstrelHtWifiManager, ns3::MinstrelWifiManager, ns3::OnoeWifiManager, ns3::ParfWifiManager, ns3::RraaWifiManager, ns3::RrpaaWifiManager, and ns3::ThompsonSamplingWifiManager.

Referenced by ReportDataFailed().

+ Here is the caller graph for this function:

◆ DoReportDataOk()

virtual void ns3::WifiRemoteStationManager::DoReportDataOk ( WifiRemoteStation station,
double  ackSnr,
WifiMode  ackMode,
double  dataSnr,
MHz_u  dataChannelWidth,
uint8_t  dataNss 
)
privatepure virtual

This method is a pure virtual method that must be implemented by the sub-class.

This allows different types of WifiRemoteStationManager to respond differently,

Parameters
stationthe station that we successfully sent RTS
ackSnrthe SNR of the ACK we received
ackModethe WifiMode the receiver used to send the ACK
dataSnrthe SNR of the DATA we sent
dataChannelWidththe channel width of the DATA we sent
dataNssthe number of spatial streams used to send the DATA

Implemented in ns3::AarfWifiManager, ns3::AarfcdWifiManager, ns3::AmrrWifiManager, ns3::AparfWifiManager, ns3::ArfWifiManager, ns3::CaraWifiManager, ns3::ConstantRateWifiManager, ns3::IdealWifiManager, ns3::MinstrelHtWifiManager, ns3::MinstrelWifiManager, ns3::OnoeWifiManager, ns3::ParfWifiManager, ns3::RraaWifiManager, ns3::RrpaaWifiManager, and ns3::ThompsonSamplingWifiManager.

Referenced by ReportDataOk().

+ Here is the caller graph for this function:

◆ DoReportFinalDataFailed()

virtual void ns3::WifiRemoteStationManager::DoReportFinalDataFailed ( WifiRemoteStation station)
privatepure virtual

This method is a pure virtual method that must be implemented by the sub-class.

This allows different types of WifiRemoteStationManager to respond differently,

Parameters
stationthe station that we failed to send DATA

Implemented in ns3::AarfWifiManager, ns3::AarfcdWifiManager, ns3::AmrrWifiManager, ns3::AparfWifiManager, ns3::ArfWifiManager, ns3::CaraWifiManager, ns3::ConstantRateWifiManager, ns3::IdealWifiManager, ns3::MinstrelHtWifiManager, ns3::MinstrelWifiManager, ns3::OnoeWifiManager, ns3::ParfWifiManager, ns3::RraaWifiManager, ns3::RrpaaWifiManager, and ns3::ThompsonSamplingWifiManager.

Referenced by ReportFinalDataFailed().

+ Here is the caller graph for this function:

◆ DoReportFinalRtsFailed()

virtual void ns3::WifiRemoteStationManager::DoReportFinalRtsFailed ( WifiRemoteStation station)
privatepure virtual

This method is a pure virtual method that must be implemented by the sub-class.

This allows different types of WifiRemoteStationManager to respond differently,

Parameters
stationthe station that we failed to send RTS

Implemented in ns3::AarfWifiManager, ns3::AarfcdWifiManager, ns3::AmrrWifiManager, ns3::AparfWifiManager, ns3::ArfWifiManager, ns3::CaraWifiManager, ns3::ConstantRateWifiManager, ns3::IdealWifiManager, ns3::MinstrelHtWifiManager, ns3::MinstrelWifiManager, ns3::OnoeWifiManager, ns3::ParfWifiManager, ns3::RraaWifiManager, ns3::RrpaaWifiManager, and ns3::ThompsonSamplingWifiManager.

Referenced by ReportFinalRtsFailed().

+ Here is the caller graph for this function:

◆ DoReportRtsFailed()

virtual void ns3::WifiRemoteStationManager::DoReportRtsFailed ( WifiRemoteStation station)
privatepure virtual

This method is a pure virtual method that must be implemented by the sub-class.

This allows different types of WifiRemoteStationManager to respond differently,

Parameters
stationthe station that we failed to send RTS

Implemented in ns3::AarfWifiManager, ns3::AarfcdWifiManager, ns3::AmrrWifiManager, ns3::AparfWifiManager, ns3::ArfWifiManager, ns3::CaraWifiManager, ns3::ConstantRateWifiManager, ns3::IdealWifiManager, ns3::MinstrelHtWifiManager, ns3::MinstrelWifiManager, ns3::OnoeWifiManager, ns3::ParfWifiManager, ns3::RraaWifiManager, ns3::RrpaaWifiManager, and ns3::ThompsonSamplingWifiManager.

Referenced by ReportRtsFailed().

+ Here is the caller graph for this function:

◆ DoReportRtsOk()

virtual void ns3::WifiRemoteStationManager::DoReportRtsOk ( WifiRemoteStation station,
double  ctsSnr,
WifiMode  ctsMode,
double  rtsSnr 
)
privatepure virtual

This method is a pure virtual method that must be implemented by the sub-class.

This allows different types of WifiRemoteStationManager to respond differently,

Parameters
stationthe station that we successfully sent RTS
ctsSnrthe SNR of the CTS we received
ctsModethe WifiMode the receiver used to send the CTS
rtsSnrthe SNR of the RTS we sent

Implemented in ns3::AarfWifiManager, ns3::AarfcdWifiManager, ns3::AmrrWifiManager, ns3::AparfWifiManager, ns3::ArfWifiManager, ns3::CaraWifiManager, ns3::ConstantRateWifiManager, ns3::IdealWifiManager, ns3::MinstrelHtWifiManager, ns3::MinstrelWifiManager, ns3::OnoeWifiManager, ns3::ParfWifiManager, ns3::RraaWifiManager, ns3::RrpaaWifiManager, and ns3::ThompsonSamplingWifiManager.

Referenced by ReportRtsOk().

+ Here is the caller graph for this function:

◆ DoReportRxOk()

virtual void ns3::WifiRemoteStationManager::DoReportRxOk ( WifiRemoteStation station,
double  rxSnr,
WifiMode  txMode 
)
privatepure virtual

This method is a pure virtual method that must be implemented by the sub-class.

This allows different types of WifiRemoteStationManager to respond differently,

Parameters
stationthe station that sent the DATA to us
rxSnrthe SNR of the DATA we received
txModethe WifiMode the sender used to send the DATA

Implemented in ns3::AarfWifiManager, ns3::AarfcdWifiManager, ns3::AmrrWifiManager, ns3::AparfWifiManager, ns3::ArfWifiManager, ns3::CaraWifiManager, ns3::ConstantRateWifiManager, ns3::IdealWifiManager, ns3::MinstrelHtWifiManager, ns3::MinstrelWifiManager, ns3::OnoeWifiManager, ns3::ParfWifiManager, ns3::RraaWifiManager, ns3::RrpaaWifiManager, and ns3::ThompsonSamplingWifiManager.

Referenced by ReportRxOk().

+ Here is the caller graph for this function:

◆ DoSetFragmentationThreshold()

void ns3::WifiRemoteStationManager::DoSetFragmentationThreshold ( uint32_t  threshold)
private

Actually sets the fragmentation threshold, it also checks the validity of the given threshold.

Parameters
thresholdthe fragmentation threshold

Definition at line 1335 of file wifi-remote-station-manager.cc.

References ns3::Create(), m_fragmentationThreshold, NS_LOG_FUNCTION, and NS_LOG_WARN.

Referenced by GetTypeId(), and SetFragmentationThreshold().

+ Here is the call graph for this function:
+ Here is the caller graph for this function:

◆ GetAckTxVector()

WifiTxVector ns3::WifiRemoteStationManager::GetAckTxVector ( Mac48Address  to,
const WifiTxVector dataTxVector 
) const

Return a TXVECTOR for the Ack frame given the destination and the mode of the Data used by the sender.

Parameters
tothe MAC address of the Ack receiver
dataTxVectorthe TXVECTOR of the Data used by the sender
Returns
TXVECTOR for the Ack

Definition at line 799 of file wifi-remote-station-manager.cc.

References ns3::Create(), GetControlAnswerMode(), GetDefaultTxPowerLevel(), ns3::WifiPhy::GetDevice(), ns3::GetGuardIntervalForMode(), ns3::GetPreambleForTransmission(), GetShortPreambleEnabled(), GetStaId(), ns3::WifiPhy::GetTxBandwidth(), ns3::Mac48Address::IsGroup(), m_wifiPhy, NS_ASSERT, ns3::WifiTxVector::SetChannelWidth(), ns3::WifiTxVector::SetGuardInterval(), ns3::WifiTxVector::SetMode(), ns3::WifiTxVector::SetNss(), ns3::WifiTxVector::SetPreambleType(), and ns3::WifiTxVector::SetTxPowerLevel().

+ Here is the call graph for this function:

◆ GetAddress()

Mac48Address ns3::WifiRemoteStationManager::GetAddress ( const WifiRemoteStation station) const
protected

Return the address of the station.

Parameters
stationthe station being queried
Returns
the address of the station

Definition at line 2146 of file wifi-remote-station-manager.cc.

References ns3::WifiRemoteStationState::m_address, and ns3::WifiRemoteStation::m_state.

◆ GetAffiliatedStaAddress()

std::optional< Mac48Address > ns3::WifiRemoteStationManager::GetAffiliatedStaAddress ( const Mac48Address mldAddress) const

Get the address of the remote station operating on this link and affiliated with the MLD having the given MAC address, if any.

Parameters
mldAddressthe MLD MAC address
Returns
the address of the remote station operating on this link and affiliated with the MLD, if any

Definition at line 590 of file wifi-remote-station-manager.cc.

References ns3::Create(), m_states, and NS_ASSERT.

+ Here is the call graph for this function:

◆ GetAggregation()

bool ns3::WifiRemoteStationManager::GetAggregation ( const WifiRemoteStation station) const
protected

Return whether the given station supports A-MPDU.

Parameters
stationthe station being queried
Returns
true if the station supports MPDU aggregation, false otherwise

Definition at line 2176 of file wifi-remote-station-manager.cc.

References ns3::WifiRemoteStationState::m_aggregation, and ns3::WifiRemoteStation::m_state.

Referenced by ns3::AarfWifiManager::DoGetDataTxVector(), ns3::AarfcdWifiManager::DoGetDataTxVector(), ns3::AmrrWifiManager::DoGetDataTxVector(), ns3::AparfWifiManager::DoGetDataTxVector(), ns3::ArfWifiManager::DoGetDataTxVector(), ns3::CaraWifiManager::DoGetDataTxVector(), ns3::ConstantRateWifiManager::DoGetDataTxVector(), ns3::IdealWifiManager::DoGetDataTxVector(), ns3::MinstrelHtWifiManager::DoGetDataTxVector(), ns3::OnoeWifiManager::DoGetDataTxVector(), ns3::ParfWifiManager::DoGetDataTxVector(), ns3::RraaWifiManager::DoGetDataTxVector(), ns3::RrpaaWifiManager::DoGetDataTxVector(), ns3::ThompsonSamplingWifiManager::DoGetDataTxVector(), ns3::AarfWifiManager::DoGetRtsTxVector(), ns3::AarfcdWifiManager::DoGetRtsTxVector(), ns3::AmrrWifiManager::DoGetRtsTxVector(), ns3::AparfWifiManager::DoGetRtsTxVector(), ns3::ArfWifiManager::DoGetRtsTxVector(), ns3::CaraWifiManager::DoGetRtsTxVector(), ns3::ConstantRateWifiManager::DoGetRtsTxVector(), ns3::IdealWifiManager::DoGetRtsTxVector(), ns3::MinstrelHtWifiManager::DoGetRtsTxVector(), ns3::OnoeWifiManager::DoGetRtsTxVector(), ns3::ParfWifiManager::DoGetRtsTxVector(), ns3::RraaWifiManager::DoGetRtsTxVector(), ns3::RrpaaWifiManager::DoGetRtsTxVector(), ns3::ThompsonSamplingWifiManager::DoGetRtsTxVector(), ns3::MinstrelWifiManager::GetDataTxVector(), and ns3::MinstrelWifiManager::GetRtsTxVector().

+ Here is the caller graph for this function:

◆ GetAssociationId()

uint16_t ns3::WifiRemoteStationManager::GetAssociationId ( Mac48Address  remoteAddress) const

Get the AID of a remote station.

Should only be called by APs.

Parameters
remoteAddressthe MAC address of the remote station
Returns
the Association ID if the station is associated, SU_STA_ID otherwise

Definition at line 527 of file wifi-remote-station-manager.cc.

References ns3::WifiRemoteStationState::GOT_ASSOC_TX_OK, LookupState(), and ns3::SU_STA_ID.

Referenced by GetStaId().

+ Here is the call graph for this function:
+ Here is the caller graph for this function:

◆ GetBasicMcs()

WifiMode ns3::WifiRemoteStationManager::GetBasicMcs ( uint8_t  i) const

Return the MCS at the given list index.

Parameters
ithe position in the list
Returns
the basic MCS at the given list index

Definition at line 1938 of file wifi-remote-station-manager.cc.

References NS_ASSERT.

Referenced by GetControlAnswerMode().

+ Here is the caller graph for this function:

◆ GetBasicMode()

WifiMode ns3::WifiRemoteStationManager::GetBasicMode ( uint8_t  i) const

Return a basic mode from the set of basic modes.

Parameters
iindex of the basic mode in the basic mode set
Returns
the basic mode at the given index

Definition at line 1871 of file wifi-remote-station-manager.cc.

References NS_ASSERT.

Referenced by ns3::IdealWifiManager::DoGetRtsTxVector(), ns3::MinstrelHtWifiManager::DoGetRtsTxVector(), GetControlAnswerMode(), and GetDataTxVector().

+ Here is the caller graph for this function:

◆ GetBlockAckTxVector()

WifiTxVector ns3::WifiRemoteStationManager::GetBlockAckTxVector ( Mac48Address  to,
const WifiTxVector dataTxVector 
) const

Return a TXVECTOR for the BlockAck frame given the destination and the mode of the Data used by the sender.

Parameters
tothe MAC address of the BlockAck receiver
dataTxVectorthe TXVECTOR of the Data used by the sender
Returns
TXVECTOR for the BlockAck

Definition at line 815 of file wifi-remote-station-manager.cc.

References ns3::Create(), GetControlAnswerMode(), GetDefaultTxPowerLevel(), ns3::WifiPhy::GetDevice(), ns3::GetGuardIntervalForMode(), ns3::GetPreambleForTransmission(), GetShortPreambleEnabled(), GetStaId(), ns3::WifiPhy::GetTxBandwidth(), ns3::Mac48Address::IsGroup(), m_wifiPhy, NS_ASSERT, ns3::WifiTxVector::SetChannelWidth(), ns3::WifiTxVector::SetGuardInterval(), ns3::WifiTxVector::SetMode(), ns3::WifiTxVector::SetNss(), ns3::WifiTxVector::SetPreambleType(), and ns3::WifiTxVector::SetTxPowerLevel().

+ Here is the call graph for this function:

◆ GetChannelWidth()

MHz_u ns3::WifiRemoteStationManager::GetChannelWidth ( const WifiRemoteStation station) const
protected

Return the channel width supported by the station.

Parameters
stationthe station being queried
Returns
the channel width supported by the station

Definition at line 2152 of file wifi-remote-station-manager.cc.

References ns3::WifiRemoteStationState::m_channelWidth, and ns3::WifiRemoteStation::m_state.

Referenced by ns3::AparfWifiManager::CheckInit(), ns3::ParfWifiManager::CheckInit(), ns3::RrpaaWifiManager::CheckInit(), ns3::AarfWifiManager::DoGetDataTxVector(), ns3::AarfcdWifiManager::DoGetDataTxVector(), ns3::AmrrWifiManager::DoGetDataTxVector(), ns3::AparfWifiManager::DoGetDataTxVector(), ns3::ArfWifiManager::DoGetDataTxVector(), ns3::CaraWifiManager::DoGetDataTxVector(), ns3::ConstantRateWifiManager::DoGetDataTxVector(), ns3::IdealWifiManager::DoGetDataTxVector(), ns3::MinstrelHtWifiManager::DoGetDataTxVector(), ns3::OnoeWifiManager::DoGetDataTxVector(), ns3::ParfWifiManager::DoGetDataTxVector(), ns3::RraaWifiManager::DoGetDataTxVector(), ns3::RrpaaWifiManager::DoGetDataTxVector(), ns3::AarfWifiManager::DoGetRtsTxVector(), ns3::AarfcdWifiManager::DoGetRtsTxVector(), ns3::AmrrWifiManager::DoGetRtsTxVector(), ns3::AparfWifiManager::DoGetRtsTxVector(), ns3::ArfWifiManager::DoGetRtsTxVector(), ns3::CaraWifiManager::DoGetRtsTxVector(), ns3::ConstantRateWifiManager::DoGetRtsTxVector(), ns3::MinstrelHtWifiManager::DoGetRtsTxVector(), ns3::OnoeWifiManager::DoGetRtsTxVector(), ns3::ParfWifiManager::DoGetRtsTxVector(), ns3::RraaWifiManager::DoGetRtsTxVector(), ns3::RrpaaWifiManager::DoGetRtsTxVector(), ns3::MinstrelWifiManager::GetDataTxVector(), ns3::MinstrelWifiManager::GetRtsTxVector(), ns3::MinstrelHtWifiManager::InitializeGroups(), and ns3::MinstrelHtWifiManager::RateInit().

+ Here is the caller graph for this function:

◆ GetChannelWidthSupported()

MHz_u ns3::WifiRemoteStationManager::GetChannelWidthSupported ( Mac48Address  address) const

Return the channel width supported by the station.

Parameters
addressthe address of the station
Returns
the channel width supported by the station

Definition at line 2289 of file wifi-remote-station-manager.cc.

Referenced by GetDataTxVector().

+ Here is the caller graph for this function:

◆ GetControlAnswerMode()

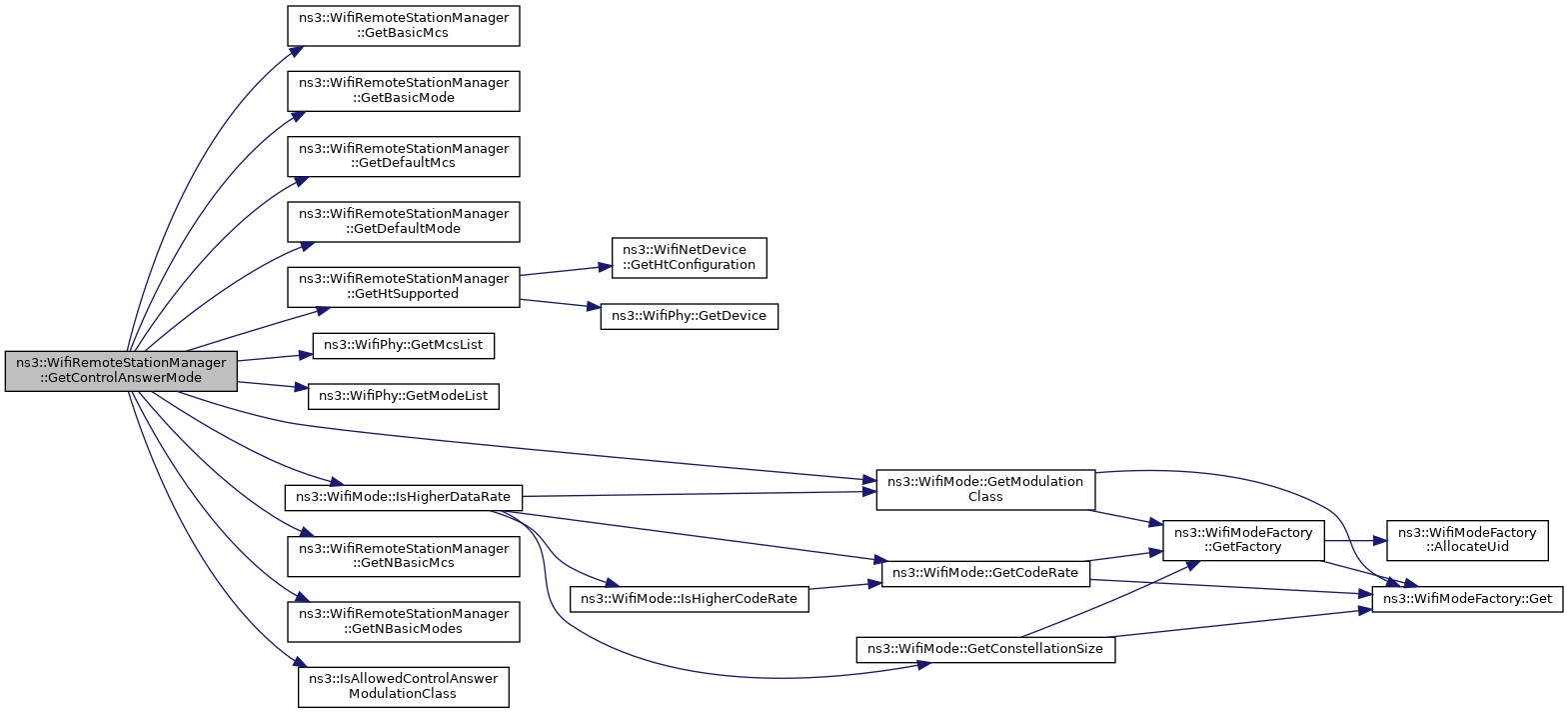
WifiMode ns3::WifiRemoteStationManager::GetControlAnswerMode ( WifiMode  reqMode) const

Get control answer mode function.

Parameters
reqModerequest mode
Returns
control answer mode

The standard has relatively unambiguous rules for selecting a control response rate (the below is quoted from IEEE 802.11-2012, Section 9.7):

To allow the transmitting STA to calculate the contents of the Duration/ID field, a STA responding to a received frame shall transmit its Control Response frame (either CTS or Ack), other than the BlockAck control frame, at the highest rate in the BSSBasicRateSet parameter that is less than or equal to the rate of the immediately previous frame in the frame exchange sequence (as defined in Annex G) and that is of the same modulation class (see Section 9.7.8) as the received frame...

If no suitable basic rate was found, we search the mandatory rates. The standard (IEEE 802.11-2007, Section 9.6) says:

...If no rate contained in the BSSBasicRateSet parameter meets these conditions, then the control frame sent in response to a received frame shall be transmitted at the highest mandatory rate of the PHY that is less than or equal to the rate of the received frame, and that is of the same modulation class as the received frame. In addition, the Control Response frame shall be sent using the same PHY options as the received frame, unless they conflict with the requirement to use the BSSBasicRateSet parameter.

Todo:
Note that we're ignoring the last sentence for now, because there is not yet any manipulation here of PHY options.

If we still haven't found a suitable rate for the response then someone has messed up the simulation configuration. This probably means that the WifiPhyStandard is not set correctly, or that a rate that is not supported by the PHY has been explicitly requested.

Either way, it is serious - we can either disobey the standard or fail, and I have chosen to do the latter...

Definition at line 832 of file wifi-remote-station-manager.cc.

References ns3::Create(), GetBasicMcs(), GetBasicMode(), GetDefaultMcs(), GetDefaultMode(), ns3::WifiPhy::GetDevice(), ns3::WifiPhy::GetMcsList(), ns3::WifiPhy::GetModeList(), GetNBasicMcs(), GetNBasicModes(), ns3::IsAllowedControlAnswerModulationClass(), m_wifiPhy, NS_FATAL_ERROR, NS_LOG_DEBUG, and NS_LOG_FUNCTION.

Referenced by GetAckTxVector(), GetBlockAckTxVector(), and GetCtsTxVector().

+ Here is the call graph for this function:
+ Here is the caller graph for this function:

◆ GetCtsToSelfTxVector()

WifiTxVector ns3::WifiRemoteStationManager::GetCtsToSelfTxVector ( )

Since CTS-to-self parameters are not dependent on the station, it is implemented in wifi remote station manager.

Returns
the transmission mode to use to send the CTS-to-self prior to the transmission of the data packet itself.

Definition at line 667 of file wifi-remote-station-manager.cc.

References ns3::Create(), GetDefaultMode(), GetDefaultTxPowerLevel(), ns3::WifiPhy::GetDevice(), ns3::GetGuardIntervalForMode(), GetNumberOfAntennas(), ns3::WifiPhy::GetTxBandwidth(), m_wifiPhy, ns3::WIFI_MOD_CLASS_EHT, ns3::WIFI_MOD_CLASS_HE, ns3::WIFI_MOD_CLASS_HT, ns3::WIFI_MOD_CLASS_VHT, ns3::WIFI_PREAMBLE_EHT_MU, ns3::WIFI_PREAMBLE_HE_SU, ns3::WIFI_PREAMBLE_HT_MF, ns3::WIFI_PREAMBLE_LONG, and ns3::WIFI_PREAMBLE_VHT_SU.

+ Here is the call graph for this function:

◆ GetCtsTxVector()

WifiTxVector ns3::WifiRemoteStationManager::GetCtsTxVector ( Mac48Address  to,
WifiMode  rtsTxMode 
) const

Return a TXVECTOR for the CTS frame given the destination and the mode of the RTS used by the sender.

Parameters
tothe MAC address of the CTS receiver
rtsTxModethe mode of the RTS used by the sender
Returns
TXVECTOR for the CTS

Definition at line 748 of file wifi-remote-station-manager.cc.

References ns3::AP, ns3::Create(), GetControlAnswerMode(), GetDefaultTxPowerLevel(), ns3::WifiPhy::GetDevice(), ns3::GetGuardIntervalForMode(), ns3::GetPreambleForTransmission(), GetShortPreambleEnabled(), ns3::WifiPhy::GetTxBandwidth(), ns3::Mac48Address::IsGroup(), m_wifiMac, m_wifiPhy, NS_ASSERT, ns3::WifiTxVector::SetChannelWidth(), ns3::WifiTxVector::SetGuardInterval(), ns3::WifiTxVector::SetMode(), ns3::WifiTxVector::SetNss(), ns3::WifiTxVector::SetPreambleType(), and ns3::WifiTxVector::SetTxPowerLevel().

+ Here is the call graph for this function:

◆ GetDataTxVector()

◆ GetDefaultMcs()

WifiMode ns3::WifiRemoteStationManager::GetDefaultMcs ( ) const

Return the default Modulation and Coding Scheme (MCS) index.

Returns
the default WifiMode

Definition at line 1799 of file wifi-remote-station-manager.cc.

Referenced by GetControlAnswerMode(), and LookupState().

+ Here is the caller graph for this function:

◆ GetDefaultMode()

WifiMode ns3::WifiRemoteStationManager::GetDefaultMode ( ) const

Return the default transmission mode.

Returns
WifiMode the default transmission mode

Definition at line 1790 of file wifi-remote-station-manager.cc.

References NS_ASSERT.

Referenced by ns3::IdealWifiManager::DoGetRtsTxVector(), GetControlAnswerMode(), GetCtsToSelfTxVector(), GetDataTxVector(), LookupState(), and ns3::IdealWifiManager::Reset().

+ Here is the caller graph for this function:

◆ GetDefaultModeForSta()

WifiMode ns3::WifiRemoteStationManager::GetDefaultModeForSta ( const WifiRemoteStation st) const

Return the default MCS to use to transmit frames to the given station.

Parameters
stthe given station
Returns
the default MCS to use to transmit frames to the given station

Definition at line 1805 of file wifi-remote-station-manager.cc.

References ns3::WifiRemoteStationState::m_address, ns3::WifiRemoteStation::m_state, NS_LOG_FUNCTION, ns3::WIFI_MOD_CLASS_HE, ns3::WIFI_MOD_CLASS_HT, and ns3::WIFI_MOD_CLASS_VHT.

Referenced by ns3::IdealWifiManager::DoGetDataTxVector().

+ Here is the caller graph for this function:

◆ GetDefaultTxPowerLevel()

uint8_t ns3::WifiRemoteStationManager::GetDefaultTxPowerLevel ( ) const

◆ GetDsssSupported()

bool ns3::WifiRemoteStationManager::GetDsssSupported ( const Mac48Address address) const

Return whether the station supports DSSS or not.

Parameters
addressthe address of the station
Returns
true if DSSS is supported by the station, false otherwise

Definition at line 2325 of file wifi-remote-station-manager.cc.

◆ GetEhtSupported() [1/3]

bool ns3::WifiRemoteStationManager::GetEhtSupported ( ) const

Return whether the device has EHT capability support enabled.

Returns
true if EHT capability support is enabled, false otherwise

Definition at line 289 of file wifi-remote-station-manager.cc.

References ns3::WifiPhy::GetDevice(), and m_wifiPhy.

Referenced by ns3::IdealWifiManager::IsCandidateModulationClass(), and ns3::IdealWifiManager::IsModulationClassSupported().

+ Here is the call graph for this function:
+ Here is the caller graph for this function:

◆ GetEhtSupported() [2/3]

bool ns3::WifiRemoteStationManager::GetEhtSupported ( const WifiRemoteStation station) const
protected

Return whether the given station is EHT capable.

Parameters
stationthe station being queried
Returns
true if the station has EHT capabilities, false otherwise

Definition at line 2246 of file wifi-remote-station-manager.cc.

References ns3::WifiRemoteStationState::m_ehtCapabilities, and ns3::WifiRemoteStation::m_state.

◆ GetEhtSupported() [3/3]

bool ns3::WifiRemoteStationManager::GetEhtSupported ( Mac48Address  address) const

Return whether the station supports EHT or not.

Parameters
addressthe address of the station
Returns
true if EHT is supported by the station, false otherwise

Definition at line 2361 of file wifi-remote-station-manager.cc.

◆ GetEmlsrEnabled() [1/2]

bool ns3::WifiRemoteStationManager::GetEmlsrEnabled ( const Mac48Address address) const
Parameters
addressthe (MLD or link) address of the non-AP MLD
Returns
whether EMLSR mode is enabled for the non-AP MLD on this link

Definition at line 2375 of file wifi-remote-station-manager.cc.

◆ GetEmlsrEnabled() [2/2]

bool ns3::WifiRemoteStationManager::GetEmlsrEnabled ( const WifiRemoteStation station) const
protected
Parameters
stationthe station of a non-AP MLD
Returns
whether EMLSR mode is enabled for the non-AP MLD on this link

Definition at line 2260 of file wifi-remote-station-manager.cc.

References ns3::WifiRemoteStationState::m_emlsrEnabled, and ns3::WifiRemoteStation::m_state.

◆ GetEmlsrSupported() [1/2]

bool ns3::WifiRemoteStationManager::GetEmlsrSupported ( const Mac48Address address) const
Parameters
addressthe (MLD or link) address of the non-AP MLD
Returns
whether the non-AP MLD supports EMLSR

Definition at line 2367 of file wifi-remote-station-manager.cc.

◆ GetEmlsrSupported() [2/2]

bool ns3::WifiRemoteStationManager::GetEmlsrSupported ( const WifiRemoteStation station) const
protected
Parameters
stationthe station of a non-AP MLD
Returns
whether the non-AP MLD supports EMLSR

Definition at line 2252 of file wifi-remote-station-manager.cc.

References ns3::WifiRemoteStationState::m_mleCommonInfo, and ns3::WifiRemoteStation::m_state.

◆ GetErpOfdmSupported()

bool ns3::WifiRemoteStationManager::GetErpOfdmSupported ( const Mac48Address address) const

Return whether the station supports ERP OFDM or not.

Parameters
addressthe address of the station
Returns
true if ERP OFDM is supported by the station, false otherwise

Definition at line 2331 of file wifi-remote-station-manager.cc.

◆ GetFragmentationThreshold()

uint32_t ns3::WifiRemoteStationManager::GetFragmentationThreshold ( ) const

Return the fragmentation threshold.

Returns
the fragmentation threshold

Definition at line 329 of file wifi-remote-station-manager.cc.

References DoGetFragmentationThreshold().

Referenced by GetFragmentOffset(), GetFragmentSize(), GetNFragments(), and NeedFragmentation().

+ Here is the call graph for this function:
+ Here is the caller graph for this function:

◆ GetFragmentOffset()

uint32_t ns3::WifiRemoteStationManager::GetFragmentOffset ( Ptr< const WifiMpdu mpdu,
uint32_t  fragmentNumber 
)
Parameters
mpduthe packet to send
fragmentNumberthe fragment index of the next fragment to send (starts at zero).
Returns
the offset within the original packet where this fragment starts.

Definition at line 1422 of file wifi-remote-station-manager.cc.

References ns3::Create(), GetFragmentationThreshold(), GetNFragments(), NS_ASSERT, NS_LOG_DEBUG, NS_LOG_FUNCTION, and ns3::WIFI_MAC_FCS_LENGTH.

+ Here is the call graph for this function:

◆ GetFragmentSize()

uint32_t ns3::WifiRemoteStationManager::GetFragmentSize ( Ptr< const WifiMpdu mpdu,
uint32_t  fragmentNumber 
)
Parameters
mpduthe MPDU to send
fragmentNumberthe fragment index of the next fragment to send (starts at zero).
Returns
the size of the corresponding fragment.

Definition at line 1391 of file wifi-remote-station-manager.cc.

References ns3::Create(), GetFragmentationThreshold(), GetNFragments(), NS_ASSERT, NS_LOG_DEBUG, NS_LOG_FUNCTION, and ns3::WIFI_MAC_FCS_LENGTH.

+ Here is the call graph for this function:

◆ GetGroupcastTxVector()

WifiTxVector ns3::WifiRemoteStationManager::GetGroupcastTxVector ( const WifiMacHeader header,
MHz_u  allowedWidth 
)

Return the TXVECTOR to use for a groupcast packet.

Parameters
headerthe MAC header of the groupcast packet
allowedWidththe allowed width in MHz to send this packet
Returns
the TXVECTOR to use to send the groupcast packet

Definition at line 1965 of file wifi-remote-station-manager.cc.

References ns3::WifiMacHeader::GetAddr1(), ns3::GetPreambleForTransmission(), ns3::NanoSeconds(), NS_ASSERT, ns3::WifiMacHeader::SetAddr1(), ns3::WIFI_MAC_QOSDATA, ns3::WIFI_MOD_CLASS_EHT, ns3::WIFI_MOD_CLASS_HE, ns3::WIFI_MOD_CLASS_HT, and ns3::WIFI_MOD_CLASS_VHT.

Referenced by GetDataTxVector().

+ Here is the call graph for this function:
+ Here is the caller graph for this function:

◆ GetGuardInterval() [1/2]

Time ns3::WifiRemoteStationManager::GetGuardInterval ( ) const

◆ GetGuardInterval() [2/2]

Time ns3::WifiRemoteStationManager::GetGuardInterval ( const WifiRemoteStation station) const
protected

Return the shortest HE guard interval duration supported by the station.

Parameters
stationthe station being queried
Returns
the shortest HE guard interval duration supported by the station

Definition at line 2170 of file wifi-remote-station-manager.cc.

References ns3::WifiRemoteStationState::m_guardInterval, and ns3::WifiRemoteStation::m_state.

◆ GetHeSupported() [1/3]

◆ GetHeSupported() [2/3]

bool ns3::WifiRemoteStationManager::GetHeSupported ( const WifiRemoteStation station) const
protected

Return whether the given station is HE capable.

Parameters
stationthe station being queried
Returns
true if the station has HE capabilities, false otherwise

Definition at line 2240 of file wifi-remote-station-manager.cc.

References ns3::WifiRemoteStationState::m_heCapabilities, and ns3::WifiRemoteStation::m_state.

◆ GetHeSupported() [3/3]

bool ns3::WifiRemoteStationManager::GetHeSupported ( Mac48Address  address) const

Return whether the station supports HE or not.

Parameters
addressthe address of the station
Returns
true if HE is supported by the station, false otherwise

Definition at line 2355 of file wifi-remote-station-manager.cc.

◆ GetHtSupported() [1/3]

bool ns3::WifiRemoteStationManager::GetHtSupported ( ) const

◆ GetHtSupported() [2/3]

bool ns3::WifiRemoteStationManager::GetHtSupported ( const WifiRemoteStation station) const
protected

Return whether the given station is HT capable.

Parameters
stationthe station being queried
Returns
true if the station has HT capabilities, false otherwise

Definition at line 2228 of file wifi-remote-station-manager.cc.

References ns3::WifiRemoteStationState::m_htCapabilities, and ns3::WifiRemoteStation::m_state.

◆ GetHtSupported() [3/3]

bool ns3::WifiRemoteStationManager::GetHtSupported ( Mac48Address  address) const

Return whether the station supports HT or not.

Parameters
addressthe address of the station
Returns
true if HT is supported by the station, false otherwise

Definition at line 2343 of file wifi-remote-station-manager.cc.

◆ GetInfo()

WifiRemoteStationInfo ns3::WifiRemoteStationManager::GetInfo ( Mac48Address  address)
Parameters
addressof the remote station
Returns
information regarding the remote station associated with the given address

Definition at line 1450 of file wifi-remote-station-manager.cc.

References LookupState().

+ Here is the call graph for this function:

◆ GetLdpcSupported() [1/2]

bool ns3::WifiRemoteStationManager::GetLdpcSupported ( ) const

Return whether the device has LDPC support enabled.

Returns
true if LDPC support is enabled, false otherwise

Definition at line 295 of file wifi-remote-station-manager.cc.

References ns3::Create(), ns3::WifiPhy::GetDevice(), and m_wifiPhy.

+ Here is the call graph for this function:

◆ GetLdpcSupported() [2/2]

bool ns3::WifiRemoteStationManager::GetLdpcSupported ( Mac48Address  address) const

Return whether the station supports LDPC or not.

Parameters
addressthe address of the station
Returns
true if LDPC is supported by the station, false otherwise

Definition at line 1768 of file wifi-remote-station-manager.cc.

◆ GetMac()

Ptr< WifiMac > ns3::WifiRemoteStationManager::GetMac ( ) const

Return the WifiMac.

Returns
a pointer to the WifiMac

Definition at line 2210 of file wifi-remote-station-manager.cc.

Referenced by ns3::MinstrelHtWifiManager::DoGetMpdusToDropOnTxFailure(), and ns3::MinstrelWifiManager::DoGetMpdusToDropOnTxFailure().

+ Here is the caller graph for this function:

◆ GetMaxNumberOfTransmitStreams()

uint8_t ns3::WifiRemoteStationManager::GetMaxNumberOfTransmitStreams ( ) const
Returns
the maximum number of spatial streams supported by the PHY layer

Definition at line 2397 of file wifi-remote-station-manager.cc.

Referenced by ns3::ConstantRateWifiManager::DoGetDataTxVector(), and ns3::IdealWifiManager::DoGetDataTxVector().

+ Here is the caller graph for this function:

◆ GetMcsSupported()

WifiMode ns3::WifiRemoteStationManager::GetMcsSupported ( const WifiRemoteStation station,
uint8_t  i 
) const
protected

Return the WifiMode supported by the specified station at the specified index.

Parameters
stationthe station being queried
ithe index
Returns
the WifiMode at the given index of the specified station

Definition at line 2109 of file wifi-remote-station-manager.cc.

References ns3::WifiRemoteStationState::m_operationalMcsSet, ns3::WifiRemoteStation::m_state, and NS_ASSERT.

Referenced by ns3::MinstrelHtWifiManager::CalculateRetransmits(), ns3::IdealWifiManager::DoGetDataTxVector(), ns3::MinstrelHtWifiManager::DoGetDataTxVector(), ns3::MinstrelHtWifiManager::DoGetRtsTxVector(), ns3::MinstrelHtWifiManager::RateInit(), ns3::MinstrelHtWifiManager::StatsDump(), and ns3::MinstrelHtWifiManager::UpdateStats().

+ Here is the caller graph for this function:

◆ GetMldAddress()

std::optional< Mac48Address > ns3::WifiRemoteStationManager::GetMldAddress ( const Mac48Address address) const

Get the address of the MLD the given station is affiliated with, if any.

Note that an MLD address is only present if an ML discovery/setup was performed with the given station (which requires both this station and the given station to be MLDs).

Parameters
addressthe MAC address of the remote station
Returns
the address of the MLD the given station is affiliated with, if any

Definition at line 578 of file wifi-remote-station-manager.cc.

References ns3::Create(), and m_states.

+ Here is the call graph for this function:

◆ GetMostRecentRssi()

std::optional< dBm_u > ns3::WifiRemoteStationManager::GetMostRecentRssi ( Mac48Address  address) const
Parameters
addressof the remote station
Returns
the RSSI of the most recent packet received from the remote station (irrespective of TID)

This method is typically used when the device needs to estimate the target UL RSSI info to put in the Trigger frame to send to the remote station.

Definition at line 1456 of file wifi-remote-station-manager.cc.

References ns3::Create(), and Lookup().

+ Here is the call graph for this function:

◆ GetMpdusToDropOnTxFailure()

std::list< Ptr< WifiMpdu > > ns3::WifiRemoteStationManager::GetMpdusToDropOnTxFailure ( Ptr< WifiPsdu psdu)

Increment the retry count for all the MPDUs (if needed) in the given PSDU and find the MPDUs to drop based on the frame retry count.

Parameters
psduthe given PSDU, whose transmission failed
Returns
the list of MPDUs that have to be dropped

Definition at line 1124 of file wifi-remote-station-manager.cc.

References ns3::Create(), DoGetMpdusToDropOnTxFailure(), DoIncrementRetryCountOnTxFailure(), ns3::GetIndividuallyAddressedRecipient(), Lookup(), m_wifiMac, and NS_LOG_FUNCTION.

+ Here is the call graph for this function:

◆ GetNBasicMcs()

uint8_t ns3::WifiRemoteStationManager::GetNBasicMcs ( ) const

Return the number of basic MCS index.

Returns
the number of basic MCS index

Definition at line 1932 of file wifi-remote-station-manager.cc.

Referenced by GetControlAnswerMode().

+ Here is the caller graph for this function:

◆ GetNBasicModes()

uint8_t ns3::WifiRemoteStationManager::GetNBasicModes ( ) const

Return the number of basic modes we support.

Returns
the number of basic modes we support

Definition at line 1865 of file wifi-remote-station-manager.cc.

Referenced by ns3::IdealWifiManager::DoGetRtsTxVector(), ns3::MinstrelHtWifiManager::DoGetRtsTxVector(), GetControlAnswerMode(), and GetDataTxVector().

+ Here is the caller graph for this function:

◆ GetNess()

uint8_t ns3::WifiRemoteStationManager::GetNess ( const WifiRemoteStation station) const
protected
Returns
the number of Ness the station has.
Parameters
stationthe station being queried
Returns
the number of Ness the station has

Definition at line 2198 of file wifi-remote-station-manager.cc.

References ns3::WifiRemoteStationState::m_ness, and ns3::WifiRemoteStation::m_state.

Referenced by ns3::MinstrelHtWifiManager::DoGetDataTxVector().

+ Here is the caller graph for this function:

◆ GetNFragments()

uint32_t ns3::WifiRemoteStationManager::GetNFragments ( Ptr< const WifiMpdu mpdu)
private

Return the number of fragments needed for the given packet.

Parameters
mpduthe packet to be fragmented
Returns
the number of fragments needed

Definition at line 1372 of file wifi-remote-station-manager.cc.

References ns3::Create(), GetFragmentationThreshold(), NS_LOG_DEBUG, NS_LOG_FUNCTION, and ns3::WIFI_MAC_FCS_LENGTH.

Referenced by GetFragmentOffset(), GetFragmentSize(), and IsLastFragment().

+ Here is the call graph for this function:
+ Here is the caller graph for this function:

◆ GetNMcsSupported() [1/2]

uint8_t ns3::WifiRemoteStationManager::GetNMcsSupported ( const WifiRemoteStation station) const
protected

Return the number of MCS supported by the given station.

Parameters
stationthe station being queried
Returns
the number of MCS supported by the given station

Definition at line 2266 of file wifi-remote-station-manager.cc.

References ns3::WifiRemoteStationState::m_operationalMcsSet, and ns3::WifiRemoteStation::m_state.

◆ GetNMcsSupported() [2/2]

uint8_t ns3::WifiRemoteStationManager::GetNMcsSupported ( Mac48Address  address) const

Return the number of MCS supported by the station.

Parameters
addressthe address of the station
Returns
the number of MCS supported by the station

Definition at line 2319 of file wifi-remote-station-manager.cc.

Referenced by ns3::MinstrelHtWifiManager::CheckInit(), and ns3::IdealWifiManager::DoGetDataTxVector().

+ Here is the caller graph for this function:

◆ GetNNonErpBasicModes()

uint32_t ns3::WifiRemoteStationManager::GetNNonErpBasicModes ( ) const

Return the number of non-ERP basic modes we support.

Returns
the number of basic modes we support

Definition at line 1878 of file wifi-remote-station-manager.cc.

References ns3::WIFI_MOD_CLASS_ERP_OFDM.

◆ GetNNonErpSupported()

uint32_t ns3::WifiRemoteStationManager::GetNNonErpSupported ( const WifiRemoteStation station) const
protected

Return the number of non-ERP modes supported by the given station.

Parameters
stationthe station being queried
Returns
the number of non-ERP modes supported by the given station

Definition at line 2272 of file wifi-remote-station-manager.cc.

References ns3::WifiRemoteStationState::m_operationalRateSet, ns3::WifiRemoteStation::m_state, and ns3::WIFI_MOD_CLASS_ERP_OFDM.

◆ GetNonErpBasicMode()

WifiMode ns3::WifiRemoteStationManager::GetNonErpBasicMode ( uint8_t  i) const

Return a basic mode from the set of basic modes that is not an ERP mode.

Parameters
iindex of the basic mode in the basic mode set
Returns
the basic mode at the given index

Definition at line 1893 of file wifi-remote-station-manager.cc.

References NS_ASSERT, and ns3::WIFI_MOD_CLASS_ERP_OFDM.

◆ GetNonErpSupported()

WifiMode ns3::WifiRemoteStationManager::GetNonErpSupported ( const WifiRemoteStation station,
uint8_t  i 
) const
protected

◆ GetNonUnicastMode()

WifiMode ns3::WifiRemoteStationManager::GetNonUnicastMode ( ) const

Return a mode for non-unicast packets.

Returns
WifiMode for non-unicast packets

Definition at line 1945 of file wifi-remote-station-manager.cc.

Referenced by GetRtsTxVector().

+ Here is the caller graph for this function:

◆ GetNSupported()

◆ GetNumberOfAntennas()

◆ GetNumberOfSupportedStreams() [1/2]

uint8_t ns3::WifiRemoteStationManager::GetNumberOfSupportedStreams ( const WifiRemoteStation station) const
protected

Return the number of supported streams the station has.

Parameters
stationthe station being queried
Returns
the number of supported streams the station has

Definition at line 2182 of file wifi-remote-station-manager.cc.

References ns3::WifiRemoteStationState::m_heCapabilities, ns3::WifiRemoteStationState::m_htCapabilities, and ns3::WifiRemoteStation::m_state.

◆ GetNumberOfSupportedStreams() [2/2]

uint8_t ns3::WifiRemoteStationManager::GetNumberOfSupportedStreams ( Mac48Address  address) const

Return the number of spatial streams supported by the station.

Parameters
addressthe address of the station
Returns
the number of spatial streams supported by the station

Definition at line 2307 of file wifi-remote-station-manager.cc.

Referenced by ns3::ConstantRateWifiManager::DoGetDataTxVector(), ns3::IdealWifiManager::DoGetDataTxVector(), ns3::MinstrelHtWifiManager::DoGetDataTxVector(), and ns3::MinstrelHtWifiManager::RateInit().

+ Here is the caller graph for this function:

◆ GetOfdmSupported()

bool ns3::WifiRemoteStationManager::GetOfdmSupported ( const Mac48Address address) const

Return whether the station supports OFDM or not.

Parameters
addressthe address of the station
Returns
true if OFDM is supported by the station, false otherwise

Definition at line 2337 of file wifi-remote-station-manager.cc.

◆ GetPhy()

◆ GetQosSupported() [1/2]

bool ns3::WifiRemoteStationManager::GetQosSupported ( const WifiRemoteStation station) const
protected

Return whether the given station is QoS capable.

Parameters
stationthe station being queried
Returns
true if the station has QoS capabilities, false otherwise

Definition at line 2222 of file wifi-remote-station-manager.cc.

References ns3::WifiRemoteStationState::m_qosSupported, and ns3::WifiRemoteStation::m_state.

◆ GetQosSupported() [2/2]

bool ns3::WifiRemoteStationManager::GetQosSupported ( Mac48Address  address) const

Return whether the given station is QoS capable.

Parameters
addressthe address of the station
Returns
true if the station has QoS capabilities, false otherwise

Definition at line 446 of file wifi-remote-station-manager.cc.

References LookupState().

+ Here is the call graph for this function:

◆ GetRtsTxVector()

◆ GetShortGuardIntervalSupported() [1/3]

bool ns3::WifiRemoteStationManager::GetShortGuardIntervalSupported ( ) const

◆ GetShortGuardIntervalSupported() [2/3]

bool ns3::WifiRemoteStationManager::GetShortGuardIntervalSupported ( const WifiRemoteStation station) const
protected

Return whether the given station supports HT/VHT short guard interval.

Parameters
stationthe station being queried
Returns
true if the station supports HT/VHT short guard interval, false otherwise

Definition at line 2158 of file wifi-remote-station-manager.cc.

References ns3::WifiRemoteStationState::m_htCapabilities, and ns3::WifiRemoteStation::m_state.

◆ GetShortGuardIntervalSupported() [3/3]

bool ns3::WifiRemoteStationManager::GetShortGuardIntervalSupported ( Mac48Address  address) const

Return whether the station supports HT/VHT short guard interval.

Parameters
addressthe address of the station
Returns
true if the station supports HT/VHT short guard interval, false otherwise

Definition at line 2295 of file wifi-remote-station-manager.cc.

◆ GetShortPreambleEnabled()

bool ns3::WifiRemoteStationManager::GetShortPreambleEnabled ( ) const

Return whether the device uses short PHY preambles.

Returns
true if short PHY preambles are enabled, false otherwise

Definition at line 262 of file wifi-remote-station-manager.cc.

References m_shortPreambleEnabled.

Referenced by ns3::AarfWifiManager::DoGetDataTxVector(), ns3::AarfcdWifiManager::DoGetDataTxVector(), ns3::AmrrWifiManager::DoGetDataTxVector(), ns3::AparfWifiManager::DoGetDataTxVector(), ns3::ArfWifiManager::DoGetDataTxVector(), ns3::CaraWifiManager::DoGetDataTxVector(), ns3::ConstantRateWifiManager::DoGetDataTxVector(), ns3::IdealWifiManager::DoGetDataTxVector(), ns3::MinstrelHtWifiManager::DoGetDataTxVector(), ns3::OnoeWifiManager::DoGetDataTxVector(), ns3::ParfWifiManager::DoGetDataTxVector(), ns3::RraaWifiManager::DoGetDataTxVector(), ns3::RrpaaWifiManager::DoGetDataTxVector(), ns3::ThompsonSamplingWifiManager::DoGetDataTxVector(), ns3::AarfWifiManager::DoGetRtsTxVector(), ns3::AarfcdWifiManager::DoGetRtsTxVector(), ns3::AmrrWifiManager::DoGetRtsTxVector(), ns3::AparfWifiManager::DoGetRtsTxVector(), ns3::ArfWifiManager::DoGetRtsTxVector(), ns3::CaraWifiManager::DoGetRtsTxVector(), ns3::ConstantRateWifiManager::DoGetRtsTxVector(), ns3::IdealWifiManager::DoGetRtsTxVector(), ns3::MinstrelHtWifiManager::DoGetRtsTxVector(), ns3::OnoeWifiManager::DoGetRtsTxVector(), ns3::ParfWifiManager::DoGetRtsTxVector(), ns3::RraaWifiManager::DoGetRtsTxVector(), ns3::RrpaaWifiManager::DoGetRtsTxVector(), ns3::ThompsonSamplingWifiManager::DoGetRtsTxVector(), GetAckTxVector(), GetBlockAckTxVector(), GetCtsTxVector(), GetDataTxVector(), ns3::MinstrelWifiManager::GetDataTxVector(), GetRtsTxVector(), and ns3::MinstrelWifiManager::GetRtsTxVector().

+ Here is the caller graph for this function:

◆ GetShortPreambleSupported()

bool ns3::WifiRemoteStationManager::GetShortPreambleSupported ( Mac48Address  address) const

Return whether the station supports short PHY preamble or not.

Parameters
addressthe address of the station
Returns
true if short PHY preamble is supported by the station, false otherwise

Definition at line 434 of file wifi-remote-station-manager.cc.

References LookupState().

+ Here is the call graph for this function:

◆ GetShortSlotTimeEnabled()

bool ns3::WifiRemoteStationManager::GetShortSlotTimeEnabled ( ) const

Return whether the device uses short slot time.

Returns
true if short slot time is enabled, false otherwise

Definition at line 256 of file wifi-remote-station-manager.cc.

References m_shortSlotTimeEnabled.

◆ GetShortSlotTimeSupported()

bool ns3::WifiRemoteStationManager::GetShortSlotTimeSupported ( Mac48Address  address) const

Return whether the station supports short ERP slot time or not.

Parameters
addressthe address of the station
Returns
true if short ERP slot time is supported by the station, false otherwise

Definition at line 440 of file wifi-remote-station-manager.cc.

References LookupState().

+ Here is the call graph for this function:

◆ GetStaId()

uint16_t ns3::WifiRemoteStationManager::GetStaId ( Mac48Address  address,
const WifiTxVector txVector 
) const
private

If the given TXVECTOR is used for a MU transmission, return the STAID of the station with the given address if we are an AP or our own STAID if we are a STA associated with some AP.

Otherwise, return SU_STA_ID.

Parameters
addressthe address of the station
txVectorthe TXVECTOR used for a MU transmission
Returns
the STA-ID of the station

Definition at line 539 of file wifi-remote-station-manager.cc.

References ns3::AP, ns3::Create(), GetAssociationId(), ns3::WifiTxVector::IsMu(), m_wifiMac, NS_LOG_DEBUG, NS_LOG_FUNCTION, ns3::STA, and ns3::SU_STA_ID.

Referenced by GetAckTxVector(), GetBlockAckTxVector(), ReportAmpduTxStatus(), ReportDataOk(), and ReportRxOk().

+ Here is the call graph for this function:
+ Here is the caller graph for this function:

◆ GetStationEhtCapabilities()

Ptr< const EhtCapabilities > ns3::WifiRemoteStationManager::GetStationEhtCapabilities ( Mac48Address  from)

Return the EHT capabilities sent by the remote station.

Parameters
fromthe address of the remote station
Returns
the EHT capabilities sent by the remote station

Definition at line 1740 of file wifi-remote-station-manager.cc.

◆ GetStationEmlCapabilities()

std::optional< std::reference_wrapper< CommonInfoBasicMle::EmlCapabilities > > ns3::WifiRemoteStationManager::GetStationEmlCapabilities ( const Mac48Address from)
Parameters
fromthe (MLD or link) address of the remote non-AP MLD
Returns
the EML Capabilities advertised by the remote non-AP MLD

Definition at line 1746 of file wifi-remote-station-manager.cc.

◆ GetStationExtendedCapabilities()

Ptr< const ExtendedCapabilities > ns3::WifiRemoteStationManager::GetStationExtendedCapabilities ( const Mac48Address from)

Return the extended capabilities sent by the remote station.

Parameters
fromthe address of the remote station
Returns
the extended capabilities sent by the remote station

Definition at line 1716 of file wifi-remote-station-manager.cc.

◆ GetStationHe6GhzCapabilities()

Ptr< const He6GhzBandCapabilities > ns3::WifiRemoteStationManager::GetStationHe6GhzCapabilities ( const Mac48Address from) const

Return the HE 6 GHz Band Capabilities sent by a remote station.

Parameters
fromthe address of the remote station
Returns
the HE 6 GHz Band capabilities sent by the remote station

Definition at line 1734 of file wifi-remote-station-manager.cc.

Referenced by ns3::MinstrelHtWifiManager::CheckInit(), and ns3::IdealWifiManager::DoGetDataTxVector().

+ Here is the caller graph for this function:

◆ GetStationHeCapabilities()

Ptr< const HeCapabilities > ns3::WifiRemoteStationManager::GetStationHeCapabilities ( Mac48Address  from)

Return the HE capabilities sent by the remote station.

Parameters
fromthe address of the remote station
Returns
the HE capabilities sent by the remote station

Definition at line 1728 of file wifi-remote-station-manager.cc.

◆ GetStationHtCapabilities()

Ptr< const HtCapabilities > ns3::WifiRemoteStationManager::GetStationHtCapabilities ( Mac48Address  from)

Return the HT capabilities sent by the remote station.

Parameters
fromthe address of the remote station
Returns
the HT capabilities sent by the remote station

Definition at line 1710 of file wifi-remote-station-manager.cc.

◆ GetStationMldCapabilities()

std::optional< std::reference_wrapper< CommonInfoBasicMle::MldCapabilities > > ns3::WifiRemoteStationManager::GetStationMldCapabilities ( const Mac48Address from)
Parameters
fromthe (MLD or link) address of the remote non-AP MLD
Returns
the MLD Capabilities advertised by the remote non-AP MLD

Definition at line 1757 of file wifi-remote-station-manager.cc.

◆ GetStationVhtCapabilities()

Ptr< const VhtCapabilities > ns3::WifiRemoteStationManager::GetStationVhtCapabilities ( Mac48Address  from)

Return the VHT capabilities sent by the remote station.

Parameters
fromthe address of the remote station
Returns
the VHT capabilities sent by the remote station

Definition at line 1722 of file wifi-remote-station-manager.cc.

◆ GetSupported()

WifiMode ns3::WifiRemoteStationManager::GetSupported ( const WifiRemoteStation station,
uint8_t  i 
) const
protected

Return whether mode associated with the specified station at the specified index.

Parameters
stationthe station being queried
ithe index
Returns
WifiMode at the given index of the specified station

Definition at line 2102 of file wifi-remote-station-manager.cc.

References ns3::WifiRemoteStationState::m_operationalRateSet, ns3::WifiRemoteStation::m_state, and NS_ASSERT.

Referenced by ns3::AparfWifiManager::CheckInit(), ns3::ParfWifiManager::CheckInit(), ns3::RrpaaWifiManager::CheckInit(), ns3::AarfWifiManager::DoGetDataTxVector(), ns3::AarfcdWifiManager::DoGetDataTxVector(), ns3::AmrrWifiManager::DoGetDataTxVector(), ns3::AparfWifiManager::DoGetDataTxVector(), ns3::ArfWifiManager::DoGetDataTxVector(), ns3::CaraWifiManager::DoGetDataTxVector(), ns3::IdealWifiManager::DoGetDataTxVector(), ns3::OnoeWifiManager::DoGetDataTxVector(), ns3::ParfWifiManager::DoGetDataTxVector(), ns3::RraaWifiManager::DoGetDataTxVector(), ns3::RrpaaWifiManager::DoGetDataTxVector(), ns3::AarfWifiManager::DoGetRtsTxVector(), ns3::AarfcdWifiManager::DoGetRtsTxVector(), ns3::AmrrWifiManager::DoGetRtsTxVector(), ns3::AparfWifiManager::DoGetRtsTxVector(), ns3::ArfWifiManager::DoGetRtsTxVector(), ns3::CaraWifiManager::DoGetRtsTxVector(), ns3::OnoeWifiManager::DoGetRtsTxVector(), ns3::ParfWifiManager::DoGetRtsTxVector(), ns3::RraaWifiManager::DoGetRtsTxVector(), ns3::RrpaaWifiManager::DoGetRtsTxVector(), ns3::MinstrelWifiManager::FindRate(), ns3::MinstrelWifiManager::GetDataTxVector(), ns3::MinstrelWifiManager::GetRtsTxVector(), ns3::RraaWifiManager::GetThresholds(), ns3::RrpaaWifiManager::GetThresholds(), ns3::ThompsonSamplingWifiManager::InitializeStation(), ns3::RraaWifiManager::InitThresholds(), ns3::RrpaaWifiManager::InitThresholds(), ns3::MinstrelWifiManager::PrintTable(), ns3::MinstrelWifiManager::RateInit(), and ns3::MinstrelWifiManager::UpdateStats().

+ Here is the caller graph for this function:

◆ GetTypeId()

◆ GetUseNonErpProtection()

bool ns3::WifiRemoteStationManager::GetUseNonErpProtection ( ) const

◆ GetUseNonHtProtection()

bool ns3::WifiRemoteStationManager::GetUseNonHtProtection ( ) const

Return whether the device supports protection of non-HT stations.

Returns
true if protection for non-HT stations is enabled, false otherwise

Definition at line 1315 of file wifi-remote-station-manager.cc.

References m_useNonHtProtection.

◆ GetVhtSupported() [1/3]

◆ GetVhtSupported() [2/3]

bool ns3::WifiRemoteStationManager::GetVhtSupported ( const WifiRemoteStation station) const
protected

Return whether the given station is VHT capable.

Parameters
stationthe station being queried
Returns
true if the station has VHT capabilities, false otherwise

Definition at line 2234 of file wifi-remote-station-manager.cc.

References ns3::WifiRemoteStation::m_state, and ns3::WifiRemoteStationState::m_vhtCapabilities.

◆ GetVhtSupported() [3/3]

bool ns3::WifiRemoteStationManager::GetVhtSupported ( Mac48Address  address) const

Return whether the station supports VHT or not.

Parameters
addressthe address of the station
Returns
true if VHT is supported by the station, false otherwise

Definition at line 2349 of file wifi-remote-station-manager.cc.

◆ IsAssociated()

bool ns3::WifiRemoteStationManager::IsAssociated ( Mac48Address  address) const

Return whether the station associated.

Parameters
addressthe address of the station
Returns
true if the station is associated, false otherwise

Definition at line 462 of file wifi-remote-station-manager.cc.

References ns3::WifiRemoteStationState::GOT_ASSOC_TX_OK, and LookupState().

+ Here is the call graph for this function:

◆ IsAssocRefused()

bool ns3::WifiRemoteStationManager::IsAssocRefused ( Mac48Address  address) const

Return whether we refused an association request from the given station.

Parameters
addressthe address of the station
Returns
true if we refused an association request, false otherwise

Definition at line 510 of file wifi-remote-station-manager.cc.

References ns3::WifiRemoteStationState::ASSOC_REFUSED, and LookupState().

+ Here is the call graph for this function:

◆ IsBrandNew()

bool ns3::WifiRemoteStationManager::IsBrandNew ( Mac48Address  address) const

Return whether the station state is brand new.

Parameters
addressthe address of the station
Returns
true if the state of the station is brand new, false otherwise

Definition at line 452 of file wifi-remote-station-manager.cc.

References ns3::WifiRemoteStationState::BRAND_NEW, and LookupState().

+ Here is the call graph for this function:

◆ IsInPsMode()

bool ns3::WifiRemoteStationManager::IsInPsMode ( const Mac48Address address) const

Return whether the STA is currently in Power Save mode.

Parameters
addressthe address of the station
Returns
true if the station is in Power Save mode, false otherwise

Definition at line 566 of file wifi-remote-station-manager.cc.

References LookupState().

+ Here is the call graph for this function:

◆ IsLastFragment()

bool ns3::WifiRemoteStationManager::IsLastFragment ( Ptr< const WifiMpdu mpdu,
uint32_t  fragmentNumber 
)
Parameters
mpduthe packet to send
fragmentNumberthe fragment index of the next fragment to send (starts at zero).
Returns
true if this is the last fragment, false otherwise.

Definition at line 1434 of file wifi-remote-station-manager.cc.

References ns3::Create(), GetNFragments(), NS_ASSERT, NS_LOG_DEBUG, and NS_LOG_FUNCTION.

+ Here is the call graph for this function:

◆ IsWaitAssocTxOk()

bool ns3::WifiRemoteStationManager::IsWaitAssocTxOk ( Mac48Address  address) const

Return whether we are waiting for an ACK for the association response we sent.

Parameters
addressthe address of the station
Returns
true if the station is associated, false otherwise

Definition at line 472 of file wifi-remote-station-manager.cc.

References LookupState(), and ns3::WifiRemoteStationState::WAIT_ASSOC_TX_OK.

+ Here is the call graph for this function:

◆ Lookup()

WifiRemoteStation * ns3::WifiRemoteStationManager::Lookup ( Mac48Address  address) const
private

Return the station associated with the given address.

Parameters
addressthe address of the station
Returns
WifiRemoteStation corresponding to the address

Definition at line 1507 of file wifi-remote-station-manager.cc.

References ns3::WifiRemoteStation::m_rssiAndUpdateTimePair, ns3::WifiRemoteStation::m_state, NS_ASSERT, NS_LOG_FUNCTION, and ns3::Seconds().

Referenced by GetDataTxVector(), GetMostRecentRssi(), GetMpdusToDropOnTxFailure(), GetRtsTxVector(), NeedFragmentation(), NeedRts(), ReportAmpduTxStatus(), ReportDataFailed(), ReportDataOk(), ReportFinalDataFailed(), ReportFinalRtsFailed(), ReportRtsFailed(), ReportRtsOk(), and ReportRxOk().

+ Here is the call graph for this function:
+ Here is the caller graph for this function:

◆ LookupState()

◆ NeedCtsToSelf()

bool ns3::WifiRemoteStationManager::NeedCtsToSelf ( const WifiTxVector txVector,
const WifiMacHeader header 
)

Return if we need to do CTS-to-self before sending a DATA.

Parameters
txVectorthe TXVECTOR of the DATA
headerthe MAC header of the DATA
Returns
true if CTS-to-self is needed, false otherwise

Definition at line 1228 of file wifi-remote-station-manager.cc.

References ns3::Create(), ns3::CTS_TO_SELF, CTS_TO_SELF, ns3::WifiTxVector::GetModulationClass(), ns3::IsGcr(), m_erpProtectionMode, m_htProtectionMode, m_useNonErpProtection, m_useNonHtProtection, m_wifiMac, NS_LOG_DEBUG, NS_LOG_FUNCTION, ns3::WIFI_MOD_CLASS_EHT, ns3::WIFI_MOD_CLASS_ERP_OFDM, ns3::WIFI_MOD_CLASS_HE, ns3::WIFI_MOD_CLASS_HT, and ns3::WIFI_MOD_CLASS_VHT.

+ Here is the call graph for this function:

◆ NeedFragmentation()

bool ns3::WifiRemoteStationManager::NeedFragmentation ( Ptr< const WifiMpdu mpdu)
Parameters
mpduthe MPDU to send
Returns
true if this packet should be fragmented, false otherwise.

Definition at line 1321 of file wifi-remote-station-manager.cc.

References ns3::Create(), DoNeedFragmentation(), GetFragmentationThreshold(), Lookup(), NS_LOG_DEBUG, and NS_LOG_FUNCTION.

+ Here is the call graph for this function:

◆ NeedRts()

bool ns3::WifiRemoteStationManager::NeedRts ( const WifiMacHeader header,
const WifiTxParameters txParams 
)

◆ RecordAssocRefused()

void ns3::WifiRemoteStationManager::RecordAssocRefused ( Mac48Address  address)

Records that association request was refused.

Parameters
addressthe address of the station

Definition at line 520 of file wifi-remote-station-manager.cc.

References ns3::WifiRemoteStationState::ASSOC_REFUSED, LookupState(), and NS_ASSERT.

+ Here is the call graph for this function:

◆ RecordDisassociated()

void ns3::WifiRemoteStationManager::RecordDisassociated ( Mac48Address  address)

Records that the STA was disassociated.

Parameters
addressthe address of the station

Definition at line 503 of file wifi-remote-station-manager.cc.

References ns3::WifiRemoteStationState::DISASSOC, LookupState(), and NS_ASSERT.

+ Here is the call graph for this function:

◆ RecordGotAssocTxFailed()

void ns3::WifiRemoteStationManager::RecordGotAssocTxFailed ( Mac48Address  address)

Records that we missed an ACK for the association response we sent.

Parameters
addressthe address of the station

Definition at line 496 of file wifi-remote-station-manager.cc.

References ns3::WifiRemoteStationState::DISASSOC, LookupState(), and NS_ASSERT.

+ Here is the call graph for this function:

◆ RecordGotAssocTxOk()

void ns3::WifiRemoteStationManager::RecordGotAssocTxOk ( Mac48Address  address)

Records that we got an ACK for the association response we sent.

Parameters
addressthe address of the station

Definition at line 489 of file wifi-remote-station-manager.cc.

References ns3::WifiRemoteStationState::GOT_ASSOC_TX_OK, LookupState(), and NS_ASSERT.

+ Here is the call graph for this function:

◆ RecordWaitAssocTxOk()

void ns3::WifiRemoteStationManager::RecordWaitAssocTxOk ( Mac48Address  address)

Records that we are waiting for an ACK for the association response we sent.

Parameters
addressthe address of the station

Definition at line 482 of file wifi-remote-station-manager.cc.

References LookupState(), NS_ASSERT, and ns3::WifiRemoteStationState::WAIT_ASSOC_TX_OK.

+ Here is the call graph for this function:

◆ RemoveAllSupportedMcs()

void ns3::WifiRemoteStationManager::RemoveAllSupportedMcs ( Mac48Address  address)

Invoked in a STA or AP to delete all of the supported MCS by a destination.

Parameters
addressthe address of the station being recorded

Definition at line 410 of file wifi-remote-station-manager.cc.

References LookupState(), NS_ASSERT, and NS_LOG_FUNCTION.

+ Here is the call graph for this function:

◆ ReportAmpduTxStatus()

void ns3::WifiRemoteStationManager::ReportAmpduTxStatus ( Mac48Address  address,
uint16_t  nSuccessfulMpdus,
uint16_t  nFailedMpdus,
double  rxSnr,
double  dataSnr,
WifiTxVector  dataTxVector 
)

Typically called per A-MPDU, either when a Block ACK was successfully received or when a BlockAckTimeout has elapsed.

Parameters
addressthe address of the receiver
nSuccessfulMpdusnumber of successfully transmitted MPDUs A value of 0 means that the Block ACK was missed.
nFailedMpdusnumber of unsuccessfuly transmitted MPDUs
rxSnrreceived SNR of the block ack frame itself
dataSnrdata SNR reported by remote station
dataTxVectorthe TXVECTOR of the MPDUs we sent

Definition at line 1100 of file wifi-remote-station-manager.cc.

References ns3::Create(), DoReportAmpduTxStatus(), GetStaId(), Lookup(), m_macTxDataFailed, NS_ASSERT, and NS_LOG_FUNCTION.

+ Here is the call graph for this function:

◆ ReportDataFailed()

void ns3::WifiRemoteStationManager::ReportDataFailed ( Ptr< const WifiMpdu mpdu)

Should be invoked whenever the AckTimeout associated to a transmission attempt expires.

Parameters
mpduthe MPDU whose transmission failed

Definition at line 983 of file wifi-remote-station-manager.cc.

References ns3::Create(), DoReportDataFailed(), Lookup(), m_macTxDataFailed, m_rtsCtsThreshold, m_slrc, m_ssrc, NS_ASSERT, NS_LOG_FUNCTION, and ns3::QosUtilsMapTidToAc().

+ Here is the call graph for this function:

◆ ReportDataOk()

void ns3::WifiRemoteStationManager::ReportDataOk ( Ptr< const WifiMpdu mpdu,
double  ackSnr,
WifiMode  ackMode,
double  dataSnr,
WifiTxVector  dataTxVector 
)

Should be invoked whenever we receive the ACK associated to a data packet we just sent.

Parameters
mpduthe MPDU
ackSnrthe SNR of the ACK we received
ackModethe WifiMode the receiver used to send the ACK
dataSnrthe SNR of the DATA we sent
dataTxVectorthe TXVECTOR of the DATA we sent

Definition at line 1019 of file wifi-remote-station-manager.cc.

References ns3::Create(), DoReportDataOk(), GetStaId(), Lookup(), m_rtsCtsThreshold, m_slrc, m_ssrc, NS_ASSERT, NS_LOG_FUNCTION, and ns3::QosUtilsMapTidToAc().

+ Here is the call graph for this function:

◆ ReportFinalDataFailed()

void ns3::WifiRemoteStationManager::ReportFinalDataFailed ( Ptr< const WifiMpdu mpdu)

Should be invoked after calling ReportDataFailed if frames are dropped.

Parameters
mpduthe MPDU which was discarded

Definition at line 1063 of file wifi-remote-station-manager.cc.

References ns3::Create(), DoReportFinalDataFailed(), Lookup(), m_macTxFinalDataFailed, m_rtsCtsThreshold, m_slrc, m_ssrc, NS_ASSERT, NS_LOG_FUNCTION, and ns3::QosUtilsMapTidToAc().

+ Here is the call graph for this function:

◆ ReportFinalRtsFailed()

void ns3::WifiRemoteStationManager::ReportFinalRtsFailed ( const WifiMacHeader header)

Should be invoked after calling ReportRtsFailed if frames are dropped.

Parameters
headerMAC header of the DATA packet

Definition at line 1050 of file wifi-remote-station-manager.cc.

References ns3::Create(), DoReportFinalRtsFailed(), ns3::WifiMacHeader::GetAddr1(), ns3::WifiMacHeader::GetQosTid(), ns3::Mac48Address::IsGroup(), ns3::WifiMacHeader::IsQosData(), Lookup(), m_macTxFinalRtsFailed, m_ssrc, NS_ASSERT, NS_LOG_FUNCTION, and ns3::QosUtilsMapTidToAc().

+ Here is the call graph for this function:

◆ ReportRtsFailed()

void ns3::WifiRemoteStationManager::ReportRtsFailed ( const WifiMacHeader header)

Should be invoked whenever the RtsTimeout associated to a transmission attempt expires.

Parameters
headerMAC header of the DATA packet

Definition at line 971 of file wifi-remote-station-manager.cc.

References ns3::Create(), DoReportRtsFailed(), ns3::GetIndividuallyAddressedRecipient(), ns3::WifiMacHeader::GetQosTid(), ns3::WifiMacHeader::IsQosData(), Lookup(), m_macTxRtsFailed, m_ssrc, m_wifiMac, NS_ASSERT, NS_LOG_FUNCTION, and ns3::QosUtilsMapTidToAc().

+ Here is the call graph for this function:

◆ ReportRtsOk()

void ns3::WifiRemoteStationManager::ReportRtsOk ( const WifiMacHeader header,
double  ctsSnr,
WifiMode  ctsMode,
double  rtsSnr 
)

Should be invoked whenever we receive the CTS associated to an RTS we just sent.

Note that we also get the SNR of the RTS we sent since the receiver put a SnrTag in the CTS.

Parameters
headerMAC header of the DATA packet
ctsSnrthe SNR of the CTS we received
ctsModethe WifiMode the receiver used to send the CTS
rtsSnrthe SNR of the RTS we sent

Definition at line 1003 of file wifi-remote-station-manager.cc.

References ns3::Create(), DoReportRtsOk(), ns3::GetIndividuallyAddressedRecipient(), ns3::WifiMacHeader::GetQosTid(), ns3::WifiMacHeader::IsQosData(), Lookup(), m_ssrc, m_wifiMac, NS_ASSERT, NS_LOG_FUNCTION, and ns3::QosUtilsMapTidToAc().

+ Here is the call graph for this function:

◆ ReportRxOk()

void ns3::WifiRemoteStationManager::ReportRxOk ( Mac48Address  address,
RxSignalInfo  rxSignalInfo,
const WifiTxVector txVector 
)
Parameters
addressremote address
rxSignalInfothe info on the received signal (
See also
RxSignalInfo)
Parameters
txVectorthe TXVECTOR used for the packet received

Should be invoked whenever a packet is successfully received.

Definition at line 1085 of file wifi-remote-station-manager.cc.

References ns3::Create(), DoReportRxOk(), ns3::WifiTxVector::GetMode(), GetStaId(), Lookup(), ns3::Simulator::Now(), and NS_LOG_FUNCTION.

+ Here is the call graph for this function:

◆ Reset()

void ns3::WifiRemoteStationManager::Reset ( )

Reset the station, invoked in a STA upon dis-association or in an AP upon reboot.

Definition at line 1831 of file wifi-remote-station-manager.cc.

References NS_LOG_FUNCTION.

Referenced by ns3::IdealWifiManager::DoCreateStation(), DoDispose(), ns3::IdealWifiManager::DoReportFinalDataFailed(), and ns3::IdealWifiManager::DoReportFinalRtsFailed().

+ Here is the caller graph for this function:

◆ SetAssociationId()

void ns3::WifiRemoteStationManager::SetAssociationId ( Mac48Address  remoteAddress,
uint16_t  aid 
)

Record the AID of a remote station.

Should only be called by APs.

Parameters
remoteAddressthe MAC address of the remote station
aidthe Association ID

Definition at line 1527 of file wifi-remote-station-manager.cc.

References NS_LOG_FUNCTION.

◆ SetDefaultTxPowerLevel()

void ns3::WifiRemoteStationManager::SetDefaultTxPowerLevel ( uint8_t  txPower)

Set the default transmission power level.

Parameters
txPowerthe default transmission power level

Definition at line 2385 of file wifi-remote-station-manager.cc.

◆ SetEmlsrEnabled()

void ns3::WifiRemoteStationManager::SetEmlsrEnabled ( const Mac48Address from,
bool  emlsrEnabled 
)
Parameters
fromthe address of the station being recorded
emlsrEnabledwhether EMLSR mode is enabled for the station on this link

Definition at line 1541 of file wifi-remote-station-manager.cc.

References NS_LOG_FUNCTION.

◆ SetFragmentationThreshold()

void ns3::WifiRemoteStationManager::SetFragmentationThreshold ( uint32_t  threshold)

Sets a fragmentation threshold.

The method calls a private method DoSetFragmentationThreshold that checks the validity of the value given.

Parameters
thresholdthe fragmentation threshold

Definition at line 235 of file wifi-remote-station-manager.cc.

References ns3::Create(), DoSetFragmentationThreshold(), and NS_LOG_FUNCTION.

+ Here is the call graph for this function:

◆ SetLinkId()

void ns3::WifiRemoteStationManager::SetLinkId ( uint8_t  linkId)

Set the ID of the link this Remote Station Manager is associated with.

Parameters
linkIdthe ID of the link this Remote Station Manager is associated with

Definition at line 200 of file wifi-remote-station-manager.cc.

References m_linkId, and NS_LOG_FUNCTION.

◆ SetMaxSlrc()

void ns3::WifiRemoteStationManager::SetMaxSlrc ( uint32_t  maxSlrc)

Sets the maximum STA long retry count (SLRC).

Parameters
maxSlrcthe maximum SLRC

Definition at line 221 of file wifi-remote-station-manager.cc.

References ns3::Create(), m_maxSlrc, and NS_LOG_FUNCTION.

Referenced by GetTypeId().

+ Here is the call graph for this function:
+ Here is the caller graph for this function:

◆ SetMaxSsrc()

void ns3::WifiRemoteStationManager::SetMaxSsrc ( uint32_t  maxSsrc)

Sets the maximum STA short retry count (SSRC).

Parameters
maxSsrcthe maximum SSRC

Definition at line 214 of file wifi-remote-station-manager.cc.

References ns3::Create(), m_maxSsrc, and NS_LOG_FUNCTION.

Referenced by GetTypeId().

+ Here is the call graph for this function:
+ Here is the caller graph for this function:

◆ SetPsMode()

void ns3::WifiRemoteStationManager::SetPsMode ( const Mac48Address address,
bool  isInPsMode 
)

Register whether the STA is in Power Save mode or not.

Parameters
addressthe address of the station
isInPsModewhether the STA is in PS mode or not

Definition at line 572 of file wifi-remote-station-manager.cc.

References ns3::Create(), and LookupState().

+ Here is the call graph for this function:

◆ SetQosSupport()

void ns3::WifiRemoteStationManager::SetQosSupport ( Mac48Address  from,
bool  qosSupported 
)

Records QoS support of the remote station.

Parameters
fromthe address of the station being recorded
qosSupportedwhether the station supports QoS

Definition at line 1534 of file wifi-remote-station-manager.cc.

References NS_LOG_FUNCTION.

◆ SetRtsCtsThreshold()

void ns3::WifiRemoteStationManager::SetRtsCtsThreshold ( uint32_t  threshold)

Sets the RTS threshold.

Parameters
thresholdthe RTS threshold

Definition at line 228 of file wifi-remote-station-manager.cc.

References ns3::Create(), m_rtsCtsThreshold, and NS_LOG_FUNCTION.

Referenced by GetTypeId().

+ Here is the call graph for this function:
+ Here is the caller graph for this function:

◆ SetShortPreambleEnabled()

void ns3::WifiRemoteStationManager::SetShortPreambleEnabled ( bool  enable)

Enable or disable short PHY preambles.

Parameters
enableenable or disable short PHY preambles

Definition at line 242 of file wifi-remote-station-manager.cc.

References ns3::Create(), m_shortPreambleEnabled, and NS_LOG_FUNCTION.

+ Here is the call graph for this function:

◆ SetShortSlotTimeEnabled()

void ns3::WifiRemoteStationManager::SetShortSlotTimeEnabled ( bool  enable)

Enable or disable short slot time.

Parameters
enableenable or disable short slot time

Definition at line 249 of file wifi-remote-station-manager.cc.

References ns3::Create(), m_shortSlotTimeEnabled, and NS_LOG_FUNCTION.

+ Here is the call graph for this function:

◆ SetupMac()

void ns3::WifiRemoteStationManager::SetupMac ( const Ptr< WifiMac mac)
virtual

Set up MAC associated with this device since it is the object that knows the full set of timing parameters (e.g.

IFS).

Parameters
macthe MAC of this device

Reimplemented in ns3::MinstrelHtWifiManager, ns3::MinstrelWifiManager, ns3::RraaWifiManager, and ns3::RrpaaWifiManager.

Definition at line 191 of file wifi-remote-station-manager.cc.

References m_wifiMac, and NS_LOG_FUNCTION.

Referenced by ns3::MinstrelHtWifiManager::SetupMac(), ns3::MinstrelWifiManager::SetupMac(), ns3::RraaWifiManager::SetupMac(), and ns3::RrpaaWifiManager::SetupMac().

+ Here is the caller graph for this function:

◆ SetupPhy()

void ns3::WifiRemoteStationManager::SetupPhy ( const Ptr< WifiPhy phy)
virtual

Set up PHY associated with this device since it is the object that knows the full set of transmit rates that are supported.

Parameters
phythe PHY of this device

Reimplemented in ns3::AparfWifiManager, ns3::IdealWifiManager, ns3::MinstrelHtWifiManager, ns3::MinstrelWifiManager, ns3::ParfWifiManager, ns3::RraaWifiManager, and ns3::RrpaaWifiManager.

Definition at line 179 of file wifi-remote-station-manager.cc.

References m_wifiPhy, and NS_LOG_FUNCTION.

Referenced by ns3::AparfWifiManager::SetupPhy(), ns3::IdealWifiManager::SetupPhy(), ns3::MinstrelHtWifiManager::SetupPhy(), ns3::MinstrelWifiManager::SetupPhy(), ns3::ParfWifiManager::SetupPhy(), ns3::RraaWifiManager::SetupPhy(), and ns3::RrpaaWifiManager::SetupPhy().

+ Here is the caller graph for this function:

◆ SetUseNonErpProtection()

void ns3::WifiRemoteStationManager::SetUseNonErpProtection ( bool  enable)

Enable or disable protection for non-ERP stations.

Parameters
enableenable or disable protection for non-ERP stations

Definition at line 1295 of file wifi-remote-station-manager.cc.

References ns3::Create(), m_useNonErpProtection, and NS_LOG_FUNCTION.

+ Here is the call graph for this function:

◆ SetUseNonHtProtection()

void ns3::WifiRemoteStationManager::SetUseNonHtProtection ( bool  enable)

Enable or disable protection for non-HT stations.

Parameters
enableenable or disable protection for non-HT stations

Definition at line 1308 of file wifi-remote-station-manager.cc.

References ns3::Create(), m_useNonHtProtection, and NS_LOG_FUNCTION.

+ Here is the call graph for this function:

◆ UseLdpcForDestination()

bool ns3::WifiRemoteStationManager::UseLdpcForDestination ( Mac48Address  dest) const
Returns
whether LDPC should be used for a given destination address.
Parameters
destthe destination address
Returns
whether LDPC should be used for a given destination address

Definition at line 2403 of file wifi-remote-station-manager.cc.

Referenced by GetDataTxVector().

+ Here is the caller graph for this function:

Member Data Documentation

◆ m_bssBasicMcsSet

WifiModeList ns3::WifiRemoteStationManager::m_bssBasicMcsSet
private

basic MCS set

Definition at line 1548 of file wifi-remote-station-manager.h.

◆ m_bssBasicRateSet

WifiModeList ns3::WifiRemoteStationManager::m_bssBasicRateSet
private

This member is the list of WifiMode objects that comprise the BSSBasicRateSet parameter.

This list is constructed through calls to WifiRemoteStationManager::AddBasicMode(), and an API that allows external access to it is available through WifiRemoteStationManager::GetNBasicModes() and WifiRemoteStationManager::GetBasicMode(). basic rate set

Definition at line 1547 of file wifi-remote-station-manager.h.

◆ m_defaultTxPowerLevel

uint8_t ns3::WifiRemoteStationManager::m_defaultTxPowerLevel
private

Default transmission power level.

Definition at line 1558 of file wifi-remote-station-manager.h.

Referenced by GetDataTxVector(), GetDefaultTxPowerLevel(), GetRtsTxVector(), and GetTypeId().

◆ m_erpProtectionMode

ProtectionMode ns3::WifiRemoteStationManager::m_erpProtectionMode
private

Protection mode for ERP stations when non-ERP stations are detected.

Definition at line 1566 of file wifi-remote-station-manager.h.

Referenced by GetTypeId(), NeedCtsToSelf(), and NeedRts().

◆ m_fragmentationThreshold

uint32_t ns3::WifiRemoteStationManager::m_fragmentationThreshold
private

Current threshold for fragmentation.

Definition at line 1557 of file wifi-remote-station-manager.h.

Referenced by DoGetFragmentationThreshold(), and DoSetFragmentationThreshold().

◆ m_htProtectionMode

ProtectionMode ns3::WifiRemoteStationManager::m_htProtectionMode
private

Protection mode for HT stations when non-HT stations are detected.

Definition at line 1569 of file wifi-remote-station-manager.h.

Referenced by GetTypeId(), NeedCtsToSelf(), and NeedRts().

◆ m_incrRetryCountUnderBa

bool ns3::WifiRemoteStationManager::m_incrRetryCountUnderBa
protected

whether to increment the retry count of frames that are part of a Block Ack agreement

Definition at line 1310 of file wifi-remote-station-manager.h.

Referenced by DoIncrementRetryCountOnTxFailure(), and GetTypeId().

◆ m_linkId

uint8_t ns3::WifiRemoteStationManager::m_linkId
protected

the ID of the link this object is associated with

Definition at line 1309 of file wifi-remote-station-manager.h.

Referenced by MldSwapLinksTest::TestRemoteStationManager::GetLinkId(), and SetLinkId().

◆ m_macTxDataFailed

TracedCallback<Mac48Address> ns3::WifiRemoteStationManager::m_macTxDataFailed
private

The trace source fired when the transmission of a single data packet has failed.

Definition at line 1581 of file wifi-remote-station-manager.h.

Referenced by GetTypeId(), ReportAmpduTxStatus(), and ReportDataFailed().

◆ m_macTxFinalDataFailed

TracedCallback<Mac48Address> ns3::WifiRemoteStationManager::m_macTxFinalDataFailed
private

The trace source fired when the transmission of a data packet has exceeded the maximum number of attempts.

Definition at line 1591 of file wifi-remote-station-manager.h.

Referenced by GetTypeId(), and ReportFinalDataFailed().

◆ m_macTxFinalRtsFailed

TracedCallback<Mac48Address> ns3::WifiRemoteStationManager::m_macTxFinalRtsFailed
private

The trace source fired when the transmission of a RTS has exceeded the maximum number of attempts.

Definition at line 1586 of file wifi-remote-station-manager.h.

Referenced by GetTypeId(), and ReportFinalRtsFailed().

◆ m_macTxRtsFailed

TracedCallback<Mac48Address> ns3::WifiRemoteStationManager::m_macTxRtsFailed
private

The trace source fired when the transmission of a single RTS has failed.

Definition at line 1577 of file wifi-remote-station-manager.h.

Referenced by GetTypeId(), and ReportRtsFailed().

◆ m_maxSlrc

uint32_t ns3::WifiRemoteStationManager::m_maxSlrc
private

Maximum STA long retry count (SLRC)

Definition at line 1554 of file wifi-remote-station-manager.h.

Referenced by SetMaxSlrc().

◆ m_maxSsrc

uint32_t ns3::WifiRemoteStationManager::m_maxSsrc
private

Maximum STA short retry count (SSRC)

Definition at line 1553 of file wifi-remote-station-manager.h.

Referenced by SetMaxSsrc().

◆ m_nonUnicastMode

WifiMode ns3::WifiRemoteStationManager::m_nonUnicastMode
private

Transmission mode for non-unicast Data frames.

Definition at line 1559 of file wifi-remote-station-manager.h.

Referenced by GetTypeId().

◆ m_rtsCtsThreshold

uint32_t ns3::WifiRemoteStationManager::m_rtsCtsThreshold
private

Threshold for RTS/CTS.

Definition at line 1555 of file wifi-remote-station-manager.h.

Referenced by NeedRts(), ReportDataFailed(), ReportDataOk(), ReportFinalDataFailed(), and SetRtsCtsThreshold().

◆ m_rtsCtsTxDurationThresh

Time ns3::WifiRemoteStationManager::m_rtsCtsTxDurationThresh
private

TX duration threshold for RTS/CTS.

Definition at line 1556 of file wifi-remote-station-manager.h.

Referenced by GetTypeId(), and NeedRts().

◆ m_shortPreambleEnabled

bool ns3::WifiRemoteStationManager::m_shortPreambleEnabled
private

flag if short PHY preamble is enabled

Definition at line 1564 of file wifi-remote-station-manager.h.

Referenced by GetShortPreambleEnabled(), and SetShortPreambleEnabled().

◆ m_shortSlotTimeEnabled

bool ns3::WifiRemoteStationManager::m_shortSlotTimeEnabled
private

flag if short slot time is enabled

Definition at line 1565 of file wifi-remote-station-manager.h.

Referenced by GetShortSlotTimeEnabled(), and SetShortSlotTimeEnabled().

◆ m_slrc

std::array<uint32_t, AC_BE_NQOS> ns3::WifiRemoteStationManager::m_slrc
private

long retry count per AC

Definition at line 1572 of file wifi-remote-station-manager.h.

Referenced by WifiRemoteStationManager(), ReportDataFailed(), ReportDataOk(), and ReportFinalDataFailed().

◆ m_ssrc

std::array<uint32_t, AC_BE_NQOS> ns3::WifiRemoteStationManager::m_ssrc
private

◆ m_states

StationStates ns3::WifiRemoteStationManager::m_states
private

States of known stations.

Definition at line 1550 of file wifi-remote-station-manager.h.

Referenced by GetAffiliatedStaAddress(), GetMldAddress(), and LookupState().

◆ m_stations

Stations ns3::WifiRemoteStationManager::m_stations
private

Information for each known stations.

Definition at line 1551 of file wifi-remote-station-manager.h.

◆ m_useNonErpProtection

bool ns3::WifiRemoteStationManager::m_useNonErpProtection
private

flag if protection for non-ERP stations against ERP transmissions is enabled

Definition at line 1560 of file wifi-remote-station-manager.h.

Referenced by GetUseNonErpProtection(), NeedCtsToSelf(), NeedRts(), and SetUseNonErpProtection().

◆ m_useNonHtProtection

bool ns3::WifiRemoteStationManager::m_useNonHtProtection
private

flag if protection for non-HT stations against HT transmissions is enabled

Definition at line 1562 of file wifi-remote-station-manager.h.

Referenced by GetUseNonHtProtection(), NeedCtsToSelf(), NeedRts(), and SetUseNonHtProtection().

◆ m_wifiMac

Ptr<WifiMac> ns3::WifiRemoteStationManager::m_wifiMac
private

This is a pointer to the WifiMac associated with this WifiRemoteStationManager that is set on call to WifiRemoteStationManager::SetupMac().

Through this pointer the station manager can determine MAC characteristics, such as the interframe spaces.

Definition at line 1537 of file wifi-remote-station-manager.h.

Referenced by DoGetMpdusToDropOnTxFailure(), DoIncrementRetryCountOnTxFailure(), GetCtsTxVector(), GetMpdusToDropOnTxFailure(), GetStaId(), NeedCtsToSelf(), NeedRts(), ReportRtsFailed(), ReportRtsOk(), and SetupMac().

◆ m_wifiPhy

Ptr<WifiPhy> ns3::WifiRemoteStationManager::m_wifiPhy
private

This is a pointer to the WifiPhy associated with this WifiRemoteStationManager that is set on call to WifiRemoteStationManager::SetupPhy().

Through this pointer the station manager can determine PHY characteristics, such as the set of all transmission rates that may be supported (the "DeviceRateSet").

Definition at line 1529 of file wifi-remote-station-manager.h.

Referenced by AddAllSupportedMcs(), AddAllSupportedModes(), AdjustTxVectorForIcf(), GetAckTxVector(), GetBlockAckTxVector(), GetControlAnswerMode(), GetCtsToSelfTxVector(), GetCtsTxVector(), GetDataTxVector(), GetEhtSupported(), GetGuardInterval(), GetHeSupported(), GetHtSupported(), GetLdpcSupported(), GetRtsTxVector(), GetShortGuardIntervalSupported(), GetVhtSupported(), LookupState(), and SetupPhy().


The documentation for this class was generated from the following files: