Header of Dsr Routing. More...
#include "dsr-fs-header.h"
Inheritance diagram for ns3::dsr::DsrRoutingHeader:
Collaboration diagram for ns3::dsr::DsrRoutingHeader:Public Member Functions | |
| DsrRoutingHeader () | |
| Constructor. More... | |
| virtual | ~DsrRoutingHeader () |
| Destructor. More... | |
| virtual uint32_t | Deserialize (Buffer::Iterator start) |
| Deserialize the packet. More... | |
| virtual TypeId | GetInstanceTypeId () const |
| Get the instance type ID. More... | |
| virtual uint32_t | GetSerializedSize () const |
| Get the serialized size of the packet. More... | |
| virtual void | Print (std::ostream &os) const |
| Print some information about the packet. More... | |
| virtual void | Serialize (Buffer::Iterator start) const |
| Serialize the packet. More... | |
Public Member Functions inherited from ns3::dsr::DsrFsHeader | |
| DsrFsHeader () | |
| Constructor. More... | |
| virtual | ~DsrFsHeader () |
| Destructor. More... | |
| uint16_t | GetDestId () const |
| brief Get the dest ID of the header. More... | |
| uint8_t | GetMessageType () const |
| brief Get the message type of the header. More... | |
| uint8_t | GetNextHeader () const |
| Get the next header. More... | |
| uint16_t | GetPayloadLength () const |
| Get the payload length of the header. More... | |
| uint16_t | GetSourceId () const |
| brief Get the source ID of the header. More... | |
| void | SetDestId (uint16_t destId) |
| brief Set the dest ID of the header. More... | |
| void | SetMessageType (uint8_t messageType) |
| brief Set the message type of the header. More... | |
| void | SetNextHeader (uint8_t protocol) |
| Set the "Next header" field. More... | |
| void | SetPayloadLength (uint16_t length) |
| brief Set the payload length of the header. More... | |
| void | SetSourceId (uint16_t sourceId) |
| brief Set the source ID of the header. More... | |
Public Member Functions inherited from ns3::Header | |
| virtual | ~Header () |
| virtual uint32_t | Deserialize (Buffer::Iterator start)=0 |
| Deserialize the object from a buffer iterator. More... | |
| virtual uint32_t | Deserialize (Buffer::Iterator start, Buffer::Iterator end) |
| Deserialize the object from a buffer iterator. More... | |
Public Member Functions inherited from ns3::Chunk | |
| virtual uint32_t | Deserialize (Buffer::Iterator start, Buffer::Iterator end) |
| Deserialize the object from a buffer iterator. More... | |
Public Member Functions inherited from ns3::ObjectBase | |
| virtual | ~ObjectBase () |
| Virtual destructor. More... | |
| void | GetAttribute (std::string name, AttributeValue &value) const |
| Get the value of an attribute, raising fatal errors if unsuccessful. More... | |
| bool | GetAttributeFailSafe (std::string name, AttributeValue &value) const |
| Get the value of an attribute without raising erros. More... | |
| void | SetAttribute (std::string name, const AttributeValue &value) |
| Set a single attribute, raising fatal errors if unsuccessful. More... | |
| bool | SetAttributeFailSafe (std::string name, const AttributeValue &value) |
| Set a single attribute without raising errors. More... | |
| bool | TraceConnect (std::string name, std::string context, const CallbackBase &cb) |
| Connect a TraceSource to a Callback with a context. More... | |
| bool | TraceConnectWithoutContext (std::string name, const CallbackBase &cb) |
| Connect a TraceSource to a Callback without a context. More... | |
| bool | TraceDisconnect (std::string name, std::string context, const CallbackBase &cb) |
| Disconnect from a TraceSource a Callback previously connected with a context. More... | |
| bool | TraceDisconnectWithoutContext (std::string name, const CallbackBase &cb) |
| Disconnect from a TraceSource a Callback previously connected without a context. More... | |
Public Member Functions inherited from ns3::dsr::DsrOptionField | |
| DsrOptionField (uint32_t optionsOffset) | |
| Constructor. More... | |
| ~DsrOptionField () | |
| Destructor. More... | |
| void | AddDsrOption (DsrOptionHeader const &option) |
| Serialize the option, prepending pad1 or padn option as necessary. More... | |
| uint32_t | Deserialize (Buffer::Iterator start, uint32_t length) |
| Deserialize the packet. More... | |
| Buffer | GetDsrOptionBuffer () |
| Get the buffer. More... | |
| uint32_t | GetDsrOptionsOffset () |
| Get the offset where the options begin, measured from the start of the extension header. More... | |
| uint32_t | GetSerializedSize () const |
| Get the serialized size of the packet. More... | |
| void | Serialize (Buffer::Iterator start) const |
| Serialize all added options. More... | |
Static Public Member Functions | |
| static TypeId | GetTypeId () |
| Get the type identificator. More... | |
Static Public Member Functions inherited from ns3::dsr::DsrFsHeader | |
| static TypeId | GetTypeId () |
| Get the type identificator. More... | |
Static Public Member Functions inherited from ns3::Header | |
| static TypeId | GetTypeId (void) |
| Get the type ID. More... | |
Static Public Member Functions inherited from ns3::Chunk | |
| static TypeId | GetTypeId (void) |
| Get the type ID. More... | |
Static Public Member Functions inherited from ns3::ObjectBase | |
| static TypeId | GetTypeId (void) |
| Get the type ID. More... | |
Additional Inherited Members | |
Protected Member Functions inherited from ns3::ObjectBase | |
| void | ConstructSelf (const AttributeConstructionList &attributes) |
| Complete construction of ObjectBase; invoked by derived classes. More... | |
| virtual void | NotifyConstructionCompleted (void) |
| Notifier called once the ObjectBase is fully constructed. More... | |
Related Functions inherited from ns3::ObjectBase | |
| static TypeId | GetObjectIid (void) |
| Ensure the TypeId for ObjectBase gets fully configured to anchor the inheritance tree properly. More... | |
Header of Dsr Routing.
Definition at line 276 of file dsr-fs-header.h.
| ns3::dsr::DsrRoutingHeader::DsrRoutingHeader | ( | ) |
Constructor.
Definition at line 279 of file dsr-fs-header.cc.
|
virtual |
Destructor.
Definition at line 284 of file dsr-fs-header.cc.
|
virtual |
Deserialize the packet.
| start | Buffer iterator |
Reimplemented from ns3::dsr::DsrFsHeader.
Definition at line 315 of file dsr-fs-header.cc.
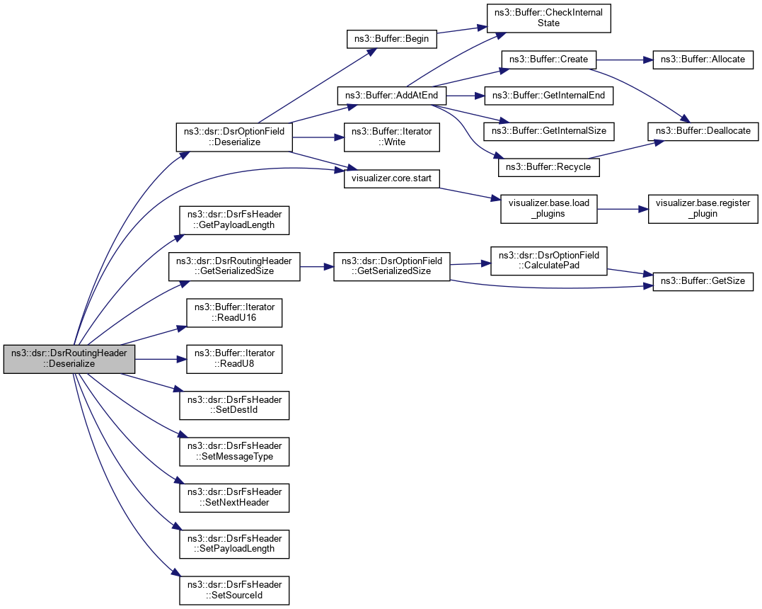
References ns3::dsr::DsrOptionField::Deserialize(), ns3::dsr::DsrFsHeader::GetPayloadLength(), GetSerializedSize(), ns3::Buffer::Iterator::ReadU16(), ns3::Buffer::Iterator::ReadU8(), ns3::dsr::DsrFsHeader::SetDestId(), ns3::dsr::DsrFsHeader::SetMessageType(), ns3::dsr::DsrFsHeader::SetNextHeader(), ns3::dsr::DsrFsHeader::SetPayloadLength(), ns3::dsr::DsrFsHeader::SetSourceId(), and visualizer.core::start().
Here is the call graph for this function:
|
virtual |
Get the instance type ID.
Reimplemented from ns3::dsr::DsrFsHeader.
Definition at line 274 of file dsr-fs-header.cc.
References GetTypeId().
Here is the call graph for this function:
|
virtual |
Get the serialized size of the packet.
Reimplemented from ns3::dsr::DsrFsHeader.
Definition at line 296 of file dsr-fs-header.cc.
References ns3::dsr::DsrOptionField::GetSerializedSize().
Referenced by Deserialize(), and DsrFsHeaderTest::DoRun().
Here is the call graph for this function:
Here is the caller graph for this function:
|
static |
Get the type identificator.
Definition at line 265 of file dsr-fs-header.cc.
References ns3::TypeId::AddConstructor().
Referenced by GetInstanceTypeId().
Here is the call graph for this function:
Here is the caller graph for this function:
|
virtual |
Print some information about the packet.
| os | output stream |
Reimplemented from ns3::dsr::DsrFsHeader.
Definition at line 288 of file dsr-fs-header.cc.
References ns3::dsr::DsrFsHeader::GetDestId(), ns3::dsr::DsrFsHeader::GetMessageType(), ns3::dsr::DsrFsHeader::GetNextHeader(), ns3::dsr::DsrFsHeader::GetPayloadLength(), and ns3::dsr::DsrFsHeader::GetSourceId().
Referenced by ns3::dsr::operator<<().
Here is the call graph for this function:
Here is the caller graph for this function:
|
virtual |
Serialize the packet.
| start | Buffer iterator |
Reimplemented from ns3::dsr::DsrFsHeader.
Definition at line 302 of file dsr-fs-header.cc.
References ns3::dsr::DsrFsHeader::GetDestId(), ns3::dsr::DsrFsHeader::GetMessageType(), ns3::dsr::DsrFsHeader::GetNextHeader(), ns3::dsr::DsrFsHeader::GetPayloadLength(), ns3::dsr::DsrFsHeader::GetSourceId(), ns3::dsr::DsrOptionField::Serialize(), visualizer.core::start(), ns3::Buffer::Iterator::WriteU16(), and ns3::Buffer::Iterator::WriteU8().
Referenced by DsrFsHeaderTest::DoRun().
Here is the call graph for this function:
Here is the caller graph for this function: