LTE RLC Transparent Mode (TM), see 3GPP TS 36.322. More...
#include "lte-rlc-tm.h"
Inheritance diagram for ns3::LteRlcTm:
Collaboration diagram for ns3::LteRlcTm:Classes | |
| struct | TxPdu |
| Store an incoming (from layer above us) PDU, waiting to transmit it. More... | |
Public Member Functions | |
| LteRlcTm () | |
| virtual | ~LteRlcTm () |
| virtual void | DoDispose () |
| Destructor implementation. More... | |
| virtual void | DoNotifyHarqDeliveryFailure () |
| Notify HARQ deliver failure. More... | |
| virtual void | DoNotifyTxOpportunity (LteMacSapUser::TxOpportunityParameters txOpParams) |
| MAC SAP. More... | |
| virtual void | DoReceivePdu (LteMacSapUser::ReceivePduParameters rxPduParams) |
| Receive PDU function. More... | |
| virtual void | DoTransmitPdcpPdu (Ptr< Packet > p) |
| RLC SAP. More... | |
Public Member Functions inherited from ns3::LteRlc | |
| LteRlc () | |
| virtual | ~LteRlc () |
| LteMacSapUser * | GetLteMacSapUser () |
| LteRlcSapProvider * | GetLteRlcSapProvider () |
| void | SetLcId (uint8_t lcId) |
| void | SetLteMacSapProvider (LteMacSapProvider *s) |
| void | SetLteRlcSapUser (LteRlcSapUser *s) |
| void | SetRnti (uint16_t rnti) |
Public Member Functions inherited from ns3::Object | |
| Object () | |
| Constructor. More... | |
| virtual | ~Object () |
| Destructor. More... | |
| void | AggregateObject (Ptr< Object > other) |
| Aggregate two Objects together. More... | |
| void | Dispose (void) |
| Dispose of this Object. More... | |
| AggregateIterator | GetAggregateIterator (void) const |
| Get an iterator to the Objects aggregated to this one. More... | |
| virtual TypeId | GetInstanceTypeId (void) const |
| Get the most derived TypeId for this Object. More... | |
| template<> | |
| Ptr< Object > | GetObject () const |
| Specialization of () for objects of type ns3::Object. More... | |
| template<typename T > | |
| Ptr< T > | GetObject (TypeId tid) const |
| Get a pointer to the requested aggregated Object by TypeId. More... | |
| template<> | |
| Ptr< Object > | GetObject (TypeId tid) const |
| Specialization of (TypeId tid) for objects of type ns3::Object. More... | |
| template<typename T > | |
| Ptr< T > | GetObject (void) const |
| Get a pointer to the requested aggregated Object. More... | |
| void | Initialize (void) |
| Invoke DoInitialize on all Objects aggregated to this one. More... | |
| bool | IsInitialized (void) const |
| Check if the object has been initialized. More... | |
Public Member Functions inherited from ns3::SimpleRefCount< Object, ObjectBase, ObjectDeleter > | |
| SimpleRefCount () | |
| Default constructor. More... | |
| SimpleRefCount (const SimpleRefCount &o[[maybe_unused]]) | |
| Copy constructor. More... | |
| uint32_t | GetReferenceCount (void) const |
| Get the reference count of the object. More... | |
| SimpleRefCount & | operator= ([[maybe_unused]] const SimpleRefCount &o) |
| Assignment operator. More... | |
| void | Ref (void) const |
| Increment the reference count. More... | |
| void | Unref (void) const |
| Decrement the reference count. More... | |
Public Member Functions inherited from ns3::ObjectBase | |
| virtual | ~ObjectBase () |
| Virtual destructor. More... | |
| void | GetAttribute (std::string name, AttributeValue &value) const |
| Get the value of an attribute, raising fatal errors if unsuccessful. More... | |
| bool | GetAttributeFailSafe (std::string name, AttributeValue &value) const |
| Get the value of an attribute without raising erros. More... | |
| void | SetAttribute (std::string name, const AttributeValue &value) |
| Set a single attribute, raising fatal errors if unsuccessful. More... | |
| bool | SetAttributeFailSafe (std::string name, const AttributeValue &value) |
| Set a single attribute without raising errors. More... | |
| bool | TraceConnect (std::string name, std::string context, const CallbackBase &cb) |
| Connect a TraceSource to a Callback with a context. More... | |
| bool | TraceConnectWithoutContext (std::string name, const CallbackBase &cb) |
| Connect a TraceSource to a Callback without a context. More... | |
| bool | TraceDisconnect (std::string name, std::string context, const CallbackBase &cb) |
| Disconnect from a TraceSource a Callback previously connected with a context. More... | |
| bool | TraceDisconnectWithoutContext (std::string name, const CallbackBase &cb) |
| Disconnect from a TraceSource a Callback previously connected without a context. More... | |
Static Public Member Functions | |
| static TypeId | GetTypeId (void) |
| Get the type ID. More... | |
Static Public Member Functions inherited from ns3::LteRlc | |
| static TypeId | GetTypeId (void) |
| Get the type ID. More... | |
Static Public Member Functions inherited from ns3::Object | |
| static TypeId | GetTypeId (void) |
| Register this type. More... | |
Static Public Member Functions inherited from ns3::ObjectBase | |
| static TypeId | GetTypeId (void) |
| Get the type ID. More... | |
Private Member Functions | |
| void | DoReportBufferStatus () |
| Report buffer status. More... | |
| void | ExpireRbsTimer (void) |
| Expire RBS timer function. More... | |
Private Attributes | |
| uint32_t | m_maxTxBufferSize |
| maximum transmit buffer size More... | |
| EventId | m_rbsTimer |
| RBS timer. More... | |
| std::vector< TxPdu > | m_txBuffer |
| Transmission buffer. More... | |
| uint32_t | m_txBufferSize |
| transmit buffer size More... | |
Additional Inherited Members | |
Public Types inherited from ns3::LteRlc | |
| typedef void(* | NotifyTxTracedCallback) (uint16_t rnti, uint8_t lcid, uint32_t bytes) |
| TracedCallback signature for NotifyTxOpportunity events. More... | |
| typedef void(* | ReceiveTracedCallback) (uint16_t rnti, uint8_t lcid, uint32_t bytes, uint64_t delay) |
| TracedCallback signature for. More... | |
Protected Member Functions inherited from ns3::Object | |
| Object (const Object &o) | |
| Copy an Object. More... | |
| virtual void | DoInitialize (void) |
| Initialize() implementation. More... | |
| virtual void | NotifyNewAggregate (void) |
| Notify all Objects aggregated to this one of a new Object being aggregated. More... | |
Protected Member Functions inherited from ns3::ObjectBase | |
| void | ConstructSelf (const AttributeConstructionList &attributes) |
| Complete construction of ObjectBase; invoked by derived classes. More... | |
| virtual void | NotifyConstructionCompleted (void) |
| Notifier called once the ObjectBase is fully constructed. More... | |
Protected Attributes inherited from ns3::LteRlc | |
| uint8_t | m_lcid |
| LCID. More... | |
| LteMacSapProvider * | m_macSapProvider |
| MAC SAP provider. More... | |
| LteMacSapUser * | m_macSapUser |
| MAC SAP user. More... | |
| LteRlcSapProvider * | m_rlcSapProvider |
| RLC SAP provider. More... | |
| LteRlcSapUser * | m_rlcSapUser |
| RLC SAP user. More... | |
| uint16_t | m_rnti |
| RNTI. More... | |
| TracedCallback< uint16_t, uint8_t, uint32_t, uint64_t > | m_rxPdu |
| Used to inform of a PDU reception from the MAC SAP user. More... | |
| TracedCallback< Ptr< const Packet > > | m_txDropTrace |
| The trace source fired when the RLC drops a packet before transmission. More... | |
| TracedCallback< uint16_t, uint8_t, uint32_t > | m_txPdu |
| Used to inform of a PDU delivery to the MAC SAP provider. More... | |
Related Functions inherited from ns3::ObjectBase | |
| static TypeId | GetObjectIid (void) |
| Ensure the TypeId for ObjectBase gets fully configured to anchor the inheritance tree properly. More... | |
LTE RLC Transparent Mode (TM), see 3GPP TS 36.322.
Please note that, as in TM it is not possible to add any header, the delay measurements gathered from the trace source "RxPDU" of LteRlc are invalid (they will be always 0)
ns3::LteRlcTm is accessible through the following paths with Config::Set and Config::Connect:
No TraceSources are defined for this type.
Size of this type is 200 bytes (on a 64-bit architecture).
Definition at line 39 of file lte-rlc-tm.h.
| ns3::LteRlcTm::LteRlcTm | ( | ) |
Definition at line 33 of file lte-rlc-tm.cc.
References NS_LOG_FUNCTION.
|
virtual |
Definition at line 40 of file lte-rlc-tm.cc.
References NS_LOG_FUNCTION.
|
virtual |
Destructor implementation.
This method is called by Dispose() or by the Object's destructor, whichever comes first.
Subclasses are expected to implement their real destruction code in an overridden version of this method and chain up to their parent's implementation once they are done. i.e, for simplicity, the destructor of every subclass should be empty and its content should be moved to the associated DoDispose() method.
It is safe to call GetObject() from within this method.
Reimplemented from ns3::LteRlc.
Definition at line 62 of file lte-rlc-tm.cc.
References ns3::EventId::Cancel(), ns3::LteRlc::DoDispose(), m_rbsTimer, m_txBuffer, and NS_LOG_FUNCTION.
Here is the call graph for this function:
|
virtual |
Notify HARQ deliver failure.
Implements ns3::LteRlc.
Definition at line 158 of file lte-rlc-tm.cc.
References NS_LOG_FUNCTION.
|
virtual |
MAC SAP.
| txOpParams | the LteMacSapUser::TxOpportunityParameters |
Implements ns3::LteRlc.
Definition at line 109 of file lte-rlc-tm.cc.
References ns3::LteMacSapUser::TxOpportunityParameters::bytes, ns3::EventId::Cancel(), ns3::LteMacSapProvider::TransmitPduParameters::componentCarrierId, ns3::LteMacSapUser::TxOpportunityParameters::componentCarrierId, ExpireRbsTimer(), ns3::Packet::GetSize(), ns3::LteMacSapUser::TxOpportunityParameters::harqId, ns3::LteMacSapProvider::TransmitPduParameters::harqProcessId, ns3::LteMacSapProvider::TransmitPduParameters::layer, ns3::LteMacSapUser::TxOpportunityParameters::layer, ns3::LteMacSapProvider::TransmitPduParameters::lcid, ns3::LteRlc::m_lcid, ns3::LteRlc::m_macSapProvider, m_rbsTimer, ns3::LteRlc::m_rnti, m_txBuffer, m_txBufferSize, ns3::LteRlc::m_txPdu, ns3::MilliSeconds(), NS_LOG_FUNCTION, NS_LOG_LOGIC, NS_LOG_WARN, ns3::LteMacSapProvider::TransmitPduParameters::pdu, ns3::LteMacSapProvider::TransmitPduParameters::rnti, ns3::Simulator::Schedule(), and ns3::LteMacSapProvider::TransmitPdu().
Here is the call graph for this function:
|
virtual |
Receive PDU function.
| params | the LteMacSapUser::ReceivePduParameters |
Implements ns3::LteRlc.
Definition at line 164 of file lte-rlc-tm.cc.
References ns3::Packet::GetSize(), ns3::LteRlc::m_lcid, ns3::LteRlc::m_rlcSapUser, ns3::LteRlc::m_rnti, ns3::LteRlc::m_rxPdu, NS_LOG_FUNCTION, ns3::LteMacSapUser::ReceivePduParameters::p, and ns3::LteRlcSapUser::ReceivePdcpPdu().
Here is the call graph for this function:
|
private |
Report buffer status.
Definition at line 180 of file lte-rlc-tm.cc.
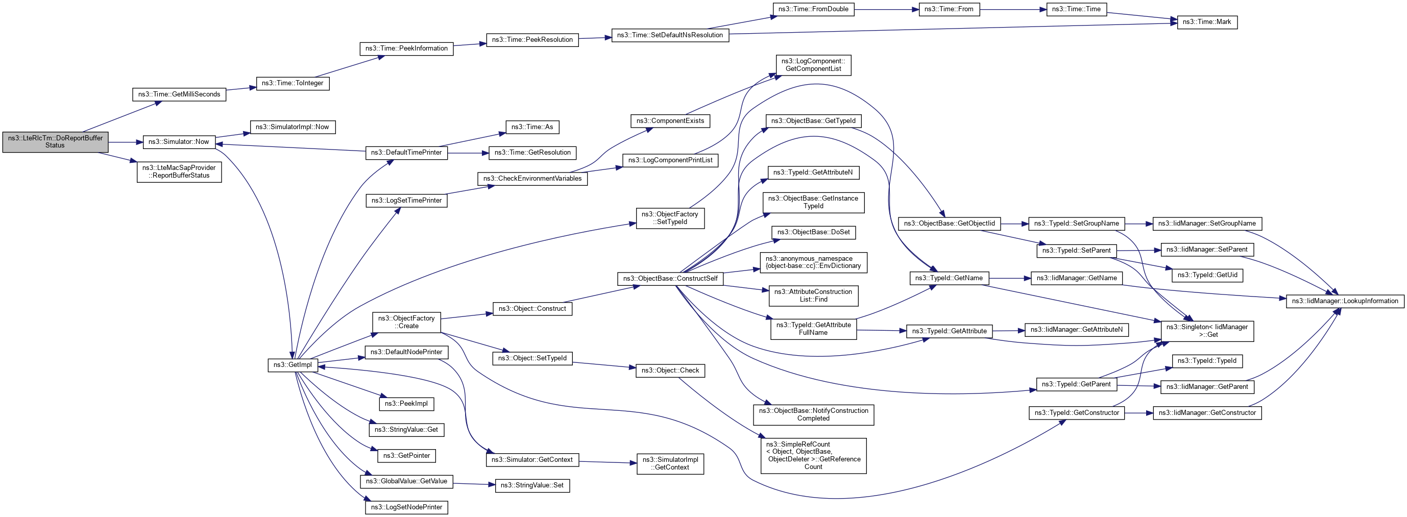
References ns3::Time::GetMilliSeconds(), ns3::LteMacSapProvider::ReportBufferStatusParameters::lcid, ns3::LteRlc::m_lcid, ns3::LteRlc::m_macSapProvider, ns3::LteRlc::m_rnti, m_txBuffer, m_txBufferSize, ns3::Simulator::Now(), NS_LOG_LOGIC, ns3::LteMacSapProvider::ReportBufferStatus(), ns3::LteMacSapProvider::ReportBufferStatusParameters::retxQueueHolDelay, ns3::LteMacSapProvider::ReportBufferStatusParameters::retxQueueSize, ns3::LteMacSapProvider::ReportBufferStatusParameters::rnti, ns3::LteMacSapProvider::ReportBufferStatusParameters::statusPduSize, ns3::LteMacSapProvider::ReportBufferStatusParameters::txQueueHolDelay, and ns3::LteMacSapProvider::ReportBufferStatusParameters::txQueueSize.
Referenced by DoTransmitPdcpPdu(), and ExpireRbsTimer().
Here is the call graph for this function:
Here is the caller graph for this function:RLC SAP.
| p | packet |
Report Buffer Status
Implements ns3::LteRlc.
Definition at line 77 of file lte-rlc-tm.cc.
References ns3::EventId::Cancel(), DoReportBufferStatus(), ns3::Packet::GetSize(), ns3::LteRlc::m_lcid, m_maxTxBufferSize, m_rbsTimer, ns3::LteRlc::m_rnti, m_txBuffer, m_txBufferSize, ns3::Simulator::Now(), NS_LOG_FUNCTION, and NS_LOG_LOGIC.
Here is the call graph for this function:
|
private |
Expire RBS timer function.
Definition at line 206 of file lte-rlc-tm.cc.
References DoReportBufferStatus(), m_rbsTimer, m_txBuffer, ns3::MilliSeconds(), NS_LOG_LOGIC, and ns3::Simulator::Schedule().
Referenced by DoNotifyTxOpportunity().
Here is the call graph for this function:
Here is the caller graph for this function:
|
static |
Get the type ID.
Definition at line 46 of file lte-rlc-tm.cc.
References m_maxTxBufferSize, ns3::MakeUintegerAccessor(), and ns3::TypeId::SetParent().
Here is the call graph for this function:
|
private |
maximum transmit buffer size
Definition at line 100 of file lte-rlc-tm.h.
Referenced by DoTransmitPdcpPdu(), and GetTypeId().
|
private |
RBS timer.
Definition at line 103 of file lte-rlc-tm.h.
Referenced by DoDispose(), DoNotifyTxOpportunity(), DoTransmitPdcpPdu(), and ExpireRbsTimer().
|
private |
Transmission buffer.
Definition at line 98 of file lte-rlc-tm.h.
Referenced by DoDispose(), DoNotifyTxOpportunity(), DoReportBufferStatus(), DoTransmitPdcpPdu(), and ExpireRbsTimer().
|
private |
transmit buffer size
Definition at line 101 of file lte-rlc-tm.h.
Referenced by DoNotifyTxOpportunity(), DoReportBufferStatus(), and DoTransmitPdcpPdu().