This abstract base class defines the API to interact with the Radio Link Control (LTE_RLC) in LTE, see 3GPP TS 36.322. More...
#include "lte-rlc.h"
Inheritance diagram for ns3::LteRlc:
Collaboration diagram for ns3::LteRlc:Public Types | |
| typedef void(* | NotifyTxTracedCallback) (uint16_t rnti, uint8_t lcid, uint32_t bytes) |
| TracedCallback signature for NotifyTxOpportunity events. More... | |
| typedef void(* | ReceiveTracedCallback) (uint16_t rnti, uint8_t lcid, uint32_t bytes, uint64_t delay) |
| TracedCallback signature for. More... | |
Public Member Functions | |
| LteRlc () | |
| virtual | ~LteRlc () |
| virtual void | DoDispose () |
| Destructor implementation. More... | |
| LteMacSapUser * | GetLteMacSapUser () |
| LteRlcSapProvider * | GetLteRlcSapProvider () |
| void | SetLcId (uint8_t lcId) |
| void | SetLteMacSapProvider (LteMacSapProvider *s) |
| void | SetLteRlcSapUser (LteRlcSapUser *s) |
| void | SetRnti (uint16_t rnti) |
Public Member Functions inherited from ns3::Object | |
| Object () | |
| Constructor. More... | |
| virtual | ~Object () |
| Destructor. More... | |
| void | AggregateObject (Ptr< Object > other) |
| Aggregate two Objects together. More... | |
| void | Dispose (void) |
| Dispose of this Object. More... | |
| AggregateIterator | GetAggregateIterator (void) const |
| Get an iterator to the Objects aggregated to this one. More... | |
| virtual TypeId | GetInstanceTypeId (void) const |
| Get the most derived TypeId for this Object. More... | |
| template<> | |
| Ptr< Object > | GetObject () const |
| Specialization of () for objects of type ns3::Object. More... | |
| template<typename T > | |
| Ptr< T > | GetObject (TypeId tid) const |
| Get a pointer to the requested aggregated Object by TypeId. More... | |
| template<> | |
| Ptr< Object > | GetObject (TypeId tid) const |
| Specialization of (TypeId tid) for objects of type ns3::Object. More... | |
| template<typename T > | |
| Ptr< T > | GetObject (void) const |
| Get a pointer to the requested aggregated Object. More... | |
| void | Initialize (void) |
| Invoke DoInitialize on all Objects aggregated to this one. More... | |
| bool | IsInitialized (void) const |
| Check if the object has been initialized. More... | |
Public Member Functions inherited from ns3::SimpleRefCount< Object, ObjectBase, ObjectDeleter > | |
| SimpleRefCount () | |
| Default constructor. More... | |
| SimpleRefCount (const SimpleRefCount &o[[maybe_unused]]) | |
| Copy constructor. More... | |
| uint32_t | GetReferenceCount (void) const |
| Get the reference count of the object. More... | |
| SimpleRefCount & | operator= ([[maybe_unused]] const SimpleRefCount &o) |
| Assignment operator. More... | |
| void | Ref (void) const |
| Increment the reference count. More... | |
| void | Unref (void) const |
| Decrement the reference count. More... | |
Public Member Functions inherited from ns3::ObjectBase | |
| virtual | ~ObjectBase () |
| Virtual destructor. More... | |
| void | GetAttribute (std::string name, AttributeValue &value) const |
| Get the value of an attribute, raising fatal errors if unsuccessful. More... | |
| bool | GetAttributeFailSafe (std::string name, AttributeValue &value) const |
| Get the value of an attribute without raising erros. More... | |
| void | SetAttribute (std::string name, const AttributeValue &value) |
| Set a single attribute, raising fatal errors if unsuccessful. More... | |
| bool | SetAttributeFailSafe (std::string name, const AttributeValue &value) |
| Set a single attribute without raising errors. More... | |
| bool | TraceConnect (std::string name, std::string context, const CallbackBase &cb) |
| Connect a TraceSource to a Callback with a context. More... | |
| bool | TraceConnectWithoutContext (std::string name, const CallbackBase &cb) |
| Connect a TraceSource to a Callback without a context. More... | |
| bool | TraceDisconnect (std::string name, std::string context, const CallbackBase &cb) |
| Disconnect from a TraceSource a Callback previously connected with a context. More... | |
| bool | TraceDisconnectWithoutContext (std::string name, const CallbackBase &cb) |
| Disconnect from a TraceSource a Callback previously connected without a context. More... | |
Static Public Member Functions | |
| static TypeId | GetTypeId (void) |
| Get the type ID. More... | |
Static Public Member Functions inherited from ns3::Object | |
| static TypeId | GetTypeId (void) |
| Register this type. More... | |
Static Public Member Functions inherited from ns3::ObjectBase | |
| static TypeId | GetTypeId (void) |
| Get the type ID. More... | |
Protected Member Functions | |
| virtual void | DoNotifyHarqDeliveryFailure ()=0 |
| Notify HARQ delivery failure. More... | |
| virtual void | DoNotifyTxOpportunity (LteMacSapUser::TxOpportunityParameters params)=0 |
| Notify transmit opportunity. More... | |
| virtual void | DoReceivePdu (LteMacSapUser::ReceivePduParameters params)=0 |
| Receive PDU function. More... | |
| virtual void | DoTransmitPdcpPdu (Ptr< Packet > p)=0 |
| Transmit PDCP PDU. More... | |
Protected Member Functions inherited from ns3::Object | |
| Object (const Object &o) | |
| Copy an Object. More... | |
| virtual void | DoInitialize (void) |
| Initialize() implementation. More... | |
| virtual void | NotifyNewAggregate (void) |
| Notify all Objects aggregated to this one of a new Object being aggregated. More... | |
Protected Member Functions inherited from ns3::ObjectBase | |
| void | ConstructSelf (const AttributeConstructionList &attributes) |
| Complete construction of ObjectBase; invoked by derived classes. More... | |
| virtual void | NotifyConstructionCompleted (void) |
| Notifier called once the ObjectBase is fully constructed. More... | |
Protected Attributes | |
| uint8_t | m_lcid |
| LCID. More... | |
| LteMacSapProvider * | m_macSapProvider |
| MAC SAP provider. More... | |
| LteMacSapUser * | m_macSapUser |
| MAC SAP user. More... | |
| LteRlcSapProvider * | m_rlcSapProvider |
| RLC SAP provider. More... | |
| LteRlcSapUser * | m_rlcSapUser |
| RLC SAP user. More... | |
| uint16_t | m_rnti |
| RNTI. More... | |
| TracedCallback< uint16_t, uint8_t, uint32_t, uint64_t > | m_rxPdu |
| Used to inform of a PDU reception from the MAC SAP user. More... | |
| TracedCallback< Ptr< const Packet > > | m_txDropTrace |
| The trace source fired when the RLC drops a packet before transmission. More... | |
| TracedCallback< uint16_t, uint8_t, uint32_t > | m_txPdu |
| Used to inform of a PDU delivery to the MAC SAP provider. More... | |
Friends | |
| class | LteRlcSpecificLteMacSapUser |
| allow LteRlcSpecificLteMacSapUser class friend access More... | |
| class | LteRlcSpecificLteRlcSapProvider< LteRlc > |
| allow LteRlcSpecificLteRlcSapProvider<LteRlc> class friend access More... | |
Additional Inherited Members | |
Related Functions inherited from ns3::ObjectBase | |
| static TypeId | GetObjectIid (void) |
| Ensure the TypeId for ObjectBase gets fully configured to anchor the inheritance tree properly. More... | |
This abstract base class defines the API to interact with the Radio Link Control (LTE_RLC) in LTE, see 3GPP TS 36.322.
ns3::LteRlc is accessible through the following paths with Config::Set and Config::Connect:
No Attributes are defined for this type.
Size of this type is 144 bytes (on a 64-bit architecture).
| typedef void(* ns3::LteRlc::NotifyTxTracedCallback) (uint16_t rnti, uint8_t lcid, uint32_t bytes) |
TracedCallback signature for NotifyTxOpportunity events.
| [in] | rnti | C-RNTI scheduled. |
| [in] | lcid | The logical channel id corresponding to the sending RLC instance. |
| [in] | bytes | The number of bytes to transmit |
| typedef void(* ns3::LteRlc::ReceiveTracedCallback) (uint16_t rnti, uint8_t lcid, uint32_t bytes, uint64_t delay) |
TracedCallback signature for.
| [in] | rnti | C-RNTI scheduled. |
| [in] | lcid | The logical channel id corresponding to the sending RLC instance. |
| [in] | bytes | The packet size. |
| [in] | delay | Delay since sender timestamp, in ns. |
| ns3::LteRlc::LteRlc | ( | ) |
Definition at line 86 of file lte-rlc.cc.
References LteRlcSpecificLteMacSapUser, LteRlcSpecificLteRlcSapProvider< LteRlc >, m_macSapUser, m_rlcSapProvider, and NS_LOG_FUNCTION.
|
virtual |
Definition at line 97 of file lte-rlc.cc.
References NS_LOG_FUNCTION.
|
virtual |
Destructor implementation.
This method is called by Dispose() or by the Object's destructor, whichever comes first.
Subclasses are expected to implement their real destruction code in an overridden version of this method and chain up to their parent's implementation once they are done. i.e, for simplicity, the destructor of every subclass should be empty and its content should be moved to the associated DoDispose() method.
It is safe to call GetObject() from within this method.
Reimplemented from ns3::Object.
Reimplemented in ns3::LteRlcSm, ns3::LteRlcUm, ns3::LteRlcTm, and ns3::LteRlcAm.
Definition at line 125 of file lte-rlc.cc.
References m_macSapUser, m_rlcSapProvider, and NS_LOG_FUNCTION.
Referenced by ns3::LteRlcAm::DoDispose(), ns3::LteRlcTm::DoDispose(), ns3::LteRlcUm::DoDispose(), and ns3::LteRlcSm::DoDispose().
Here is the caller graph for this function:
|
protectedpure virtual |
Notify HARQ delivery failure.
Implemented in ns3::LteRlcSm, ns3::LteRlcUm, ns3::LteRlcTm, and ns3::LteRlcAm.
Referenced by ns3::LteRlcSpecificLteMacSapUser::NotifyHarqDeliveryFailure().
Here is the caller graph for this function:
|
protectedpure virtual |
Notify transmit opportunity.
| params | LteMacSapUser::TxOpportunityParameters |
Implemented in ns3::LteRlcSm, ns3::LteRlcUm, ns3::LteRlcTm, and ns3::LteRlcAm.
Referenced by ns3::LteRlcSpecificLteMacSapUser::NotifyTxOpportunity().
Here is the caller graph for this function:
|
protectedpure virtual |
Receive PDU function.
| params | the LteMacSapUser::ReceivePduParameters |
Implemented in ns3::LteRlcSm, ns3::LteRlcUm, ns3::LteRlcTm, and ns3::LteRlcAm.
Referenced by ns3::LteRlcSpecificLteMacSapUser::ReceivePdu().
Here is the caller graph for this function:Transmit PDCP PDU.
| p | packet |
Implemented in ns3::LteRlcSm, ns3::LteRlcUm, ns3::LteRlcTm, and ns3::LteRlcAm.
| LteMacSapUser * ns3::LteRlc::GetLteMacSapUser | ( | ) |
Definition at line 168 of file lte-rlc.cc.
References m_macSapUser, and NS_LOG_FUNCTION.
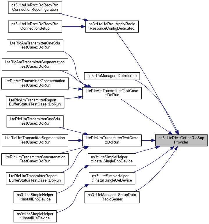
Referenced by ns3::LteUeRrc::ApplyRadioResourceConfigDedicated(), ns3::UeManager::DoInitialize(), ns3::LteUeRrc::DoInitialize(), LteRlcAmTransmitterTestCase::DoRun(), LteRlcUmTransmitterTestCase::DoRun(), ns3::LteSimpleHelper::InstallSingleEnbDevice(), ns3::LteSimpleHelper::InstallSingleUeDevice(), and ns3::UeManager::SetupDataRadioBearer().
Here is the caller graph for this function:| LteRlcSapProvider * ns3::LteRlc::GetLteRlcSapProvider | ( | ) |
Definition at line 154 of file lte-rlc.cc.
References m_rlcSapProvider, and NS_LOG_FUNCTION.
Referenced by ns3::LteUeRrc::ApplyRadioResourceConfigDedicated(), ns3::UeManager::DoInitialize(), LteRlcAmTransmitterTestCase::DoRun(), LteRlcUmTransmitterTestCase::DoRun(), ns3::LteSimpleHelper::InstallSingleEnbDevice(), ns3::LteSimpleHelper::InstallSingleUeDevice(), and ns3::UeManager::SetupDataRadioBearer().
Here is the caller graph for this function:
|
static |
Get the type ID.
Definition at line 102 of file lte-rlc.cc.
References m_rxPdu, m_txDropTrace, m_txPdu, ns3::MakeTraceSourceAccessor(), and ns3::TypeId::SetParent().
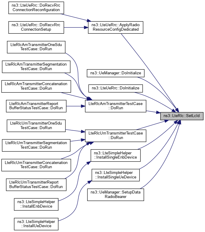
Here is the call graph for this function:| void ns3::LteRlc::SetLcId | ( | uint8_t | lcId | ) |
| lcId |
Definition at line 140 of file lte-rlc.cc.
References m_lcid, and NS_LOG_FUNCTION.
Referenced by ns3::LteUeRrc::ApplyRadioResourceConfigDedicated(), ns3::UeManager::DoInitialize(), ns3::LteUeRrc::DoInitialize(), LteRlcAmTransmitterTestCase::DoRun(), LteRlcUmTransmitterTestCase::DoRun(), ns3::LteSimpleHelper::InstallSingleEnbDevice(), ns3::LteSimpleHelper::InstallSingleUeDevice(), and ns3::UeManager::SetupDataRadioBearer().
Here is the caller graph for this function:| void ns3::LteRlc::SetLteMacSapProvider | ( | LteMacSapProvider * | s | ) |
| s | the MAC SAP Provider to be used by this LTE_RLC |
Definition at line 161 of file lte-rlc.cc.
References m_macSapProvider, and NS_LOG_FUNCTION.
Referenced by ns3::LteUeRrc::ApplyRadioResourceConfigDedicated(), ns3::UeManager::DoInitialize(), ns3::LteUeRrc::DoInitialize(), LteRlcAmTransmitterTestCase::DoRun(), LteRlcUmTransmitterTestCase::DoRun(), ns3::LteSimpleHelper::InstallSingleEnbDevice(), ns3::LteSimpleHelper::InstallSingleUeDevice(), and ns3::UeManager::SetupDataRadioBearer().
Here is the caller graph for this function:| void ns3::LteRlc::SetLteRlcSapUser | ( | LteRlcSapUser * | s | ) |
| s | the RLC SAP user to be used by this LTE_RLC |
Definition at line 147 of file lte-rlc.cc.
References m_rlcSapUser, and NS_LOG_FUNCTION.
Referenced by ns3::LteUeRrc::ApplyRadioResourceConfigDedicated(), ns3::UeManager::DoInitialize(), LteRlcAmTransmitterTestCase::DoRun(), LteRlcUmTransmitterTestCase::DoRun(), ns3::LteSimpleHelper::InstallSingleEnbDevice(), ns3::LteSimpleHelper::InstallSingleUeDevice(), and ns3::UeManager::SetupDataRadioBearer().
Here is the caller graph for this function:| void ns3::LteRlc::SetRnti | ( | uint16_t | rnti | ) |
| rnti |
Definition at line 133 of file lte-rlc.cc.
References m_rnti, and NS_LOG_FUNCTION.
Referenced by ns3::LteUeRrc::ApplyRadioResourceConfigDedicated(), ns3::UeManager::DoInitialize(), ns3::LteUeRrc::DoInitialize(), LteRlcAmTransmitterTestCase::DoRun(), LteRlcUmTransmitterTestCase::DoRun(), ns3::LteSimpleHelper::InstallSingleEnbDevice(), ns3::LteSimpleHelper::InstallSingleUeDevice(), and ns3::UeManager::SetupDataRadioBearer().
Here is the caller graph for this function:
|
friend |
allow LteRlcSpecificLteMacSapUser class friend access
Definition at line 53 of file lte-rlc.h.
Referenced by LteRlc().
|
friend |
|
protected |
LCID.
Definition at line 169 of file lte-rlc.h.
Referenced by ns3::LteRlcAm::DoNotifyTxOpportunity(), ns3::LteRlcTm::DoNotifyTxOpportunity(), ns3::LteRlcUm::DoNotifyTxOpportunity(), ns3::LteRlcSm::DoNotifyTxOpportunity(), ns3::LteRlcAm::DoReceivePdu(), ns3::LteRlcTm::DoReceivePdu(), ns3::LteRlcUm::DoReceivePdu(), ns3::LteRlcSm::DoReceivePdu(), ns3::LteRlcAm::DoReportBufferStatus(), ns3::LteRlcTm::DoReportBufferStatus(), ns3::LteRlcUm::DoReportBufferStatus(), ns3::LteRlcAm::DoTransmitPdcpPdu(), ns3::LteRlcTm::DoTransmitPdcpPdu(), ns3::LteRlcUm::DoTransmitPdcpPdu(), ns3::LteRlcUm::ExpireReorderingTimer(), ns3::LteRlcSm::ReportBufferStatus(), and SetLcId().
|
protected |
MAC SAP provider.
Definition at line 166 of file lte-rlc.h.
Referenced by ns3::LteRlcAm::DoNotifyTxOpportunity(), ns3::LteRlcTm::DoNotifyTxOpportunity(), ns3::LteRlcUm::DoNotifyTxOpportunity(), ns3::LteRlcSm::DoNotifyTxOpportunity(), ns3::LteRlcAm::DoReportBufferStatus(), ns3::LteRlcTm::DoReportBufferStatus(), ns3::LteRlcUm::DoReportBufferStatus(), ns3::LteRlcSm::ReportBufferStatus(), and SetLteMacSapProvider().
|
protected |
MAC SAP user.
Definition at line 165 of file lte-rlc.h.
Referenced by LteRlc(), DoDispose(), and GetLteMacSapUser().
|
protected |
RLC SAP provider.
Definition at line 145 of file lte-rlc.h.
Referenced by LteRlc(), DoDispose(), and GetLteRlcSapProvider().
|
protected |
RLC SAP user.
Definition at line 144 of file lte-rlc.h.
Referenced by ns3::LteRlcTm::DoReceivePdu(), ns3::LteRlcAm::ReassembleAndDeliver(), ns3::LteRlcUm::ReassembleAndDeliver(), and SetLteRlcSapUser().
|
protected |
RNTI.
Definition at line 168 of file lte-rlc.h.
Referenced by ns3::LteRlcAm::DoNotifyTxOpportunity(), ns3::LteRlcTm::DoNotifyTxOpportunity(), ns3::LteRlcUm::DoNotifyTxOpportunity(), ns3::LteRlcSm::DoNotifyTxOpportunity(), ns3::LteRlcAm::DoReceivePdu(), ns3::LteRlcTm::DoReceivePdu(), ns3::LteRlcUm::DoReceivePdu(), ns3::LteRlcSm::DoReceivePdu(), ns3::LteRlcAm::DoReportBufferStatus(), ns3::LteRlcTm::DoReportBufferStatus(), ns3::LteRlcUm::DoReportBufferStatus(), ns3::LteRlcAm::DoTransmitPdcpPdu(), ns3::LteRlcTm::DoTransmitPdcpPdu(), ns3::LteRlcUm::DoTransmitPdcpPdu(), ns3::LteRlcUm::ExpireReorderingTimer(), ns3::LteRlcSm::ReportBufferStatus(), and SetRnti().
|
protected |
Used to inform of a PDU reception from the MAC SAP user.
Definition at line 178 of file lte-rlc.h.
Referenced by ns3::LteRlcAm::DoReceivePdu(), ns3::LteRlcTm::DoReceivePdu(), ns3::LteRlcUm::DoReceivePdu(), ns3::LteRlcSm::DoReceivePdu(), and GetTypeId().
|
protected |
The trace source fired when the RLC drops a packet before transmission.
Definition at line 183 of file lte-rlc.h.
Referenced by ns3::LteRlcAm::DoTransmitPdcpPdu(), ns3::LteRlcUm::DoTransmitPdcpPdu(), and GetTypeId().
|
protected |
Used to inform of a PDU delivery to the MAC SAP provider.
Definition at line 174 of file lte-rlc.h.
Referenced by ns3::LteRlcAm::DoNotifyTxOpportunity(), ns3::LteRlcTm::DoNotifyTxOpportunity(), ns3::LteRlcUm::DoNotifyTxOpportunity(), ns3::LteRlcSm::DoNotifyTxOpportunity(), and GetTypeId().