A Discrete-Event Network Simulator
API
ns3::HybridBuildingsPropagationLossModel Class Reference

The HybridBuildingsPropagationModel is a compound of different models able to evaluate the pathloss from 200 to 2600 MHz, in different environments and with buildings (i.e., indoor and outdoor communications). More...

#include "hybrid-buildings-propagation-loss-model.h"

+ Inheritance diagram for ns3::HybridBuildingsPropagationLossModel:
+ Collaboration diagram for ns3::HybridBuildingsPropagationLossModel:

Public Member Functions

 HybridBuildingsPropagationLossModel ()
 
 ~HybridBuildingsPropagationLossModel ()
 
virtual double GetLoss (Ptr< MobilityModel > a, Ptr< MobilityModel > b) const
 Compute the path loss according to the nodes position using the appropriate model. More...
 
void SetCitySize (CitySize size)
 set the size of the city More...
 
void SetEnvironment (EnvironmentType env)
 set the environment type More...
 
void SetFrequency (double freq)
 set the propagation frequency More...
 
void SetRooftopHeight (double rooftopHeight)
 set the rooftop height More...
 
- Public Member Functions inherited from ns3::BuildingsPropagationLossModel
 BuildingsPropagationLossModel ()
 
virtual double DoCalcRxPower (double txPowerDbm, Ptr< MobilityModel > a, Ptr< MobilityModel > b) const
 PropagationLossModel. More...
 
- Public Member Functions inherited from ns3::PropagationLossModel
 PropagationLossModel ()
 
 PropagationLossModel (const PropagationLossModel &)=delete
 
virtual ~PropagationLossModel ()
 
int64_t AssignStreams (int64_t stream)
 If this loss model uses objects of type RandomVariableStream, set the stream numbers to the integers starting with the offset 'stream'. More...
 
double CalcRxPower (double txPowerDbm, Ptr< MobilityModel > a, Ptr< MobilityModel > b) const
 Returns the Rx Power taking into account all the PropagationLossModel(s) chained to the current one. More...
 
Ptr< PropagationLossModelGetNext ()
 Gets the next PropagationLossModel in the chain of loss models that act on the signal. More...
 
PropagationLossModeloperator= (const PropagationLossModel &)=delete
 
void SetNext (Ptr< PropagationLossModel > next)
 Enables a chain of loss models to act on the signal. More...
 
- Public Member Functions inherited from ns3::Object
 Object ()
 Constructor. More...
 
virtual ~Object ()
 Destructor. More...
 
void AggregateObject (Ptr< Object > other)
 Aggregate two Objects together. More...
 
void Dispose (void)
 Dispose of this Object. More...
 
AggregateIterator GetAggregateIterator (void) const
 Get an iterator to the Objects aggregated to this one. More...
 
virtual TypeId GetInstanceTypeId (void) const
 Get the most derived TypeId for this Object. More...
 
template<>
Ptr< ObjectGetObject () const
 Specialization of () for objects of type ns3::Object. More...
 
template<typename T >
Ptr< T > GetObject (TypeId tid) const
 Get a pointer to the requested aggregated Object by TypeId. More...
 
template<>
Ptr< ObjectGetObject (TypeId tid) const
 Specialization of (TypeId tid) for objects of type ns3::Object. More...
 
template<typename T >
Ptr< T > GetObject (void) const
 Get a pointer to the requested aggregated Object. More...
 
void Initialize (void)
 Invoke DoInitialize on all Objects aggregated to this one. More...
 
bool IsInitialized (void) const
 Check if the object has been initialized. More...
 
- Public Member Functions inherited from ns3::SimpleRefCount< Object, ObjectBase, ObjectDeleter >
 SimpleRefCount ()
 Default constructor. More...
 
 SimpleRefCount (const SimpleRefCount &o[[maybe_unused]])
 Copy constructor. More...
 
uint32_t GetReferenceCount (void) const
 Get the reference count of the object. More...
 
SimpleRefCountoperator= ([[maybe_unused]] const SimpleRefCount &o)
 Assignment operator. More...
 
void Ref (void) const
 Increment the reference count. More...
 
void Unref (void) const
 Decrement the reference count. More...
 
- Public Member Functions inherited from ns3::ObjectBase
virtual ~ObjectBase ()
 Virtual destructor. More...
 
void GetAttribute (std::string name, AttributeValue &value) const
 Get the value of an attribute, raising fatal errors if unsuccessful. More...
 
bool GetAttributeFailSafe (std::string name, AttributeValue &value) const
 Get the value of an attribute without raising erros. More...
 
void SetAttribute (std::string name, const AttributeValue &value)
 Set a single attribute, raising fatal errors if unsuccessful. More...
 
bool SetAttributeFailSafe (std::string name, const AttributeValue &value)
 Set a single attribute without raising errors. More...
 
bool TraceConnect (std::string name, std::string context, const CallbackBase &cb)
 Connect a TraceSource to a Callback with a context. More...
 
bool TraceConnectWithoutContext (std::string name, const CallbackBase &cb)
 Connect a TraceSource to a Callback without a context. More...
 
bool TraceDisconnect (std::string name, std::string context, const CallbackBase &cb)
 Disconnect from a TraceSource a Callback previously connected with a context. More...
 
bool TraceDisconnectWithoutContext (std::string name, const CallbackBase &cb)
 Disconnect from a TraceSource a Callback previously connected without a context. More...
 

Static Public Member Functions

static TypeId GetTypeId (void)
 Get the type ID. More...
 
- Static Public Member Functions inherited from ns3::BuildingsPropagationLossModel
static TypeId GetTypeId (void)
 Get the type ID. More...
 
- Static Public Member Functions inherited from ns3::PropagationLossModel
static TypeId GetTypeId (void)
 Get the type ID. More...
 
- Static Public Member Functions inherited from ns3::Object
static TypeId GetTypeId (void)
 Register this type. More...
 
- Static Public Member Functions inherited from ns3::ObjectBase
static TypeId GetTypeId (void)
 Get the type ID. More...
 

Private Member Functions

double ItuR1238 (Ptr< MobilityModel > a, Ptr< MobilityModel > b) const
 Compute the path loss using ItuR1238PropagationLossModel. More...
 
double ItuR1411 (Ptr< MobilityModel > a, Ptr< MobilityModel > b) const
 Compute the path loss using either ItuR1411LosPropagationLossModel or ItuR1411NlosOverRooftopPropagationLossModel. More...
 
double OkumuraHata (Ptr< MobilityModel > a, Ptr< MobilityModel > b) const
 Compute the path loss using either OkumuraHataPropagationLossModel or Kun2600MhzPropagationLossModel. More...
 

Private Attributes

double m_frequency
 Operation frequency. More...
 
double m_itu1411NlosThreshold
 in meters (switch Los -> NLoS) More...
 
Ptr< ItuR1238PropagationLossModelm_ituR1238
 ItuR1238PropagationLossModel. More...
 
Ptr< ItuR1411LosPropagationLossModelm_ituR1411Los
 ItuR1411LosPropagationLossModel. More...
 
Ptr< ItuR1411NlosOverRooftopPropagationLossModelm_ituR1411NlosOverRooftop
 ItuR1411NlosOverRooftopPropagationLossModel. More...
 
Ptr< Kun2600MhzPropagationLossModelm_kun2600Mhz
 Kun2600MhzPropagationLossModel. More...
 
Ptr< OkumuraHataPropagationLossModelm_okumuraHata
 OkumuraHataPropagationLossModel. More...
 
double m_rooftopHeight
 Roof Height (in meters) More...
 

Additional Inherited Members

- Protected Member Functions inherited from ns3::BuildingsPropagationLossModel
virtual int64_t DoAssignStreams (int64_t stream)
 Assign a fixed random variable stream number to the random variables used by this model. More...
 
double EvaluateSigma (Ptr< MobilityBuildingInfo > a, Ptr< MobilityBuildingInfo > b) const
 Calculate the Standard deviation of the normal distribution used to calculate the shadowing. More...
 
double ExternalWallLoss (Ptr< MobilityBuildingInfo > a) const
 Calculate the external wall loss. More...
 
double GetShadowing (Ptr< MobilityModel > a, Ptr< MobilityModel > b) const
 Calculate the shadowing loss. More...
 
double HeightLoss (Ptr< MobilityBuildingInfo > n) const
 Calculate the height loss. More...
 
double InternalWallsLoss (Ptr< MobilityBuildingInfo > a, Ptr< MobilityBuildingInfo > b) const
 Calculate the internal wall loss. More...
 
- Protected Member Functions inherited from ns3::Object
 Object (const Object &o)
 Copy an Object. More...
 
virtual void DoDispose (void)
 Destructor implementation. More...
 
virtual void DoInitialize (void)
 Initialize() implementation. More...
 
virtual void NotifyNewAggregate (void)
 Notify all Objects aggregated to this one of a new Object being aggregated. More...
 
- Protected Member Functions inherited from ns3::ObjectBase
void ConstructSelf (const AttributeConstructionList &attributes)
 Complete construction of ObjectBase; invoked by derived classes. More...
 
virtual void NotifyConstructionCompleted (void)
 Notifier called once the ObjectBase is fully constructed. More...
 
- Protected Attributes inherited from ns3::BuildingsPropagationLossModel
double m_lossInternalWall
 loss from internal walls (in dBm) More...
 
Ptr< NormalRandomVariablem_randVariable
 Random variable. More...
 
std::map< Ptr< MobilityModel >, std::map< Ptr< MobilityModel >, ShadowingLoss > > m_shadowingLossMap
 Map of the shadowng loss. More...
 
double m_shadowingSigmaExtWalls
 Standard deviation of the normal distribution used to calculate the shadowing due to ext walls. More...
 
double m_shadowingSigmaIndoor
 Standard deviation of the normal distribution used to calculate the shadowing for indoor nodes. More...
 
double m_shadowingSigmaOutdoor
 Standard deviation of the normal distribution used to calculate the shadowing for outdoor nodes. More...
 

Detailed Description

The HybridBuildingsPropagationModel is a compound of different models able to evaluate the pathloss from 200 to 2600 MHz, in different environments and with buildings (i.e., indoor and outdoor communications).

This model includes Hata model, COST231, ITU-R P.1411 (short range communications), ITU-R P.1238 (indoor communications), which are combined in order to be able to evaluate the pathloss under different scenarios, in detail:

  • Environments: urban, suburban, open-areas;
  • frequency: from 200 uo to 2600 MHz
  • short range communications vs long range communications
  • Node position respect to buildings: indoor, outdoor and hybrid (indoor <-> outdoor)
  • Building penetretation loss
  • floors, etc...
Warning
This model works only with MobilityBuildingInfo

Config Paths

ns3::HybridBuildingsPropagationLossModel is accessible through the following paths with Config::Set and Config::Connect:

  • "/NodeList/[i]/DeviceList/[i]/$ns3::WifiNetDevice/Channel/$ns3::SpectrumChannel/PropagationLossModel/$ns3::BuildingsPropagationLossModel/$ns3::HybridBuildingsPropagationLossModel"
  • "/NodeList/[i]/DeviceList/[i]/$ns3::WifiNetDevice/Channel/$ns3::SpectrumChannel/PropagationLossModel/$ns3::HybridBuildingsPropagationLossModel"
  • "/NodeList/[i]/DeviceList/[i]/$ns3::WifiNetDevice/Channel/$ns3::YansWifiChannel/PropagationLossModel/$ns3::BuildingsPropagationLossModel/$ns3::HybridBuildingsPropagationLossModel"
  • "/NodeList/[i]/DeviceList/[i]/$ns3::WifiNetDevice/Channel/$ns3::YansWifiChannel/PropagationLossModel/$ns3::HybridBuildingsPropagationLossModel"
  • "/NodeList/[i]/DeviceList/[i]/$ns3::WaveNetDevice/Channel/$ns3::SpectrumChannel/PropagationLossModel/$ns3::BuildingsPropagationLossModel/$ns3::HybridBuildingsPropagationLossModel"
  • "/NodeList/[i]/DeviceList/[i]/$ns3::WaveNetDevice/Channel/$ns3::SpectrumChannel/PropagationLossModel/$ns3::HybridBuildingsPropagationLossModel"
  • "/NodeList/[i]/DeviceList/[i]/$ns3::WaveNetDevice/Channel/$ns3::YansWifiChannel/PropagationLossModel/$ns3::BuildingsPropagationLossModel/$ns3::HybridBuildingsPropagationLossModel"
  • "/NodeList/[i]/DeviceList/[i]/$ns3::WaveNetDevice/Channel/$ns3::YansWifiChannel/PropagationLossModel/$ns3::HybridBuildingsPropagationLossModel"
  • "/NodeList/[i]/DeviceList/[i]/$ns3::LrWpanNetDevice/Channel/PropagationLossModel/$ns3::BuildingsPropagationLossModel/$ns3::HybridBuildingsPropagationLossModel"
  • "/NodeList/[i]/DeviceList/[i]/$ns3::LrWpanNetDevice/Channel/PropagationLossModel/$ns3::HybridBuildingsPropagationLossModel"
  • "/ChannelList/[i]/$ns3::SpectrumChannel/PropagationLossModel/$ns3::BuildingsPropagationLossModel/$ns3::HybridBuildingsPropagationLossModel"
  • "/ChannelList/[i]/$ns3::SpectrumChannel/PropagationLossModel/$ns3::HybridBuildingsPropagationLossModel"
  • "/ChannelList/[i]/$ns3::YansWifiChannel/PropagationLossModel/$ns3::BuildingsPropagationLossModel/$ns3::HybridBuildingsPropagationLossModel"
  • "/ChannelList/[i]/$ns3::YansWifiChannel/PropagationLossModel/$ns3::HybridBuildingsPropagationLossModel"

Attributes

  • Frequency: The Frequency (default is 2.106 GHz).
    • Set with class: ns3::DoubleValue
    • Underlying type: double -1.79769e+308:1.79769e+308
    • Initial value: 2.16e+09
    • Flags: construct write
  • Los2NlosThr: Threshold from LoS to NLoS in ITU 1411 [m].
    • Set with class: ns3::DoubleValue
    • Underlying type: double -1.79769e+308:1.79769e+308
    • Initial value: 200
    • Flags: construct write read
  • Environment: Environment Scenario
    • Set with class: ns3::EnumValue
    • Underlying type:
    • Initial value: Urban
    • Flags: construct write
  • CitySize: Dimension of the city
    • Set with class: ns3::EnumValue
    • Underlying type:
    • Initial value: Large
    • Flags: construct write
  • RooftopLevel: The height of the rooftop level in meters
    • Set with class: ns3::DoubleValue
    • Underlying type: double 0:90
    • Initial value: 20
    • Flags: construct write

Attributes defined in parent class ns3::BuildingsPropagationLossModel

  • ShadowSigmaOutdoor: Standard deviation of the normal distribution used for calculate the shadowing for outdoor nodes
    • Set with class: ns3::DoubleValue
    • Underlying type: double -1.79769e+308:1.79769e+308
    • Initial value: 7
    • Flags: construct write read
  • ShadowSigmaIndoor: Standard deviation of the normal distribution used for calculate the shadowing for indoor nodes
    • Set with class: ns3::DoubleValue
    • Underlying type: double -1.79769e+308:1.79769e+308
    • Initial value: 8
    • Flags: construct write read
  • ShadowSigmaExtWalls: Standard deviation of the normal distribution used for calculate the shadowing due to ext walls
    • Set with class: ns3::DoubleValue
    • Underlying type: double -1.79769e+308:1.79769e+308
    • Initial value: 5
    • Flags: construct write read
  • InternalWallLoss: Additional loss for each internal wall [dB]
    • Set with class: ns3::DoubleValue
    • Underlying type: double -1.79769e+308:1.79769e+308
    • Initial value: 5
    • Flags: construct write read

No TraceSources are defined for this type.
Size of this type is 192 bytes (on a 64-bit architecture).

Definition at line 56 of file hybrid-buildings-propagation-loss-model.h.

Constructor & Destructor Documentation

◆ HybridBuildingsPropagationLossModel()

ns3::HybridBuildingsPropagationLossModel::HybridBuildingsPropagationLossModel ( )

◆ ~HybridBuildingsPropagationLossModel()

ns3::HybridBuildingsPropagationLossModel::~HybridBuildingsPropagationLossModel ( )

Definition at line 57 of file hybrid-buildings-propagation-loss-model.cc.

Member Function Documentation

◆ GetLoss()

double ns3::HybridBuildingsPropagationLossModel::GetLoss ( Ptr< MobilityModel a,
Ptr< MobilityModel b 
) const
virtual

Compute the path loss according to the nodes position using the appropriate model.

Parameters
athe mobility model of the source
bthe mobility model of the destination
Returns
the propagation loss (in dBm)

Implements ns3::BuildingsPropagationLossModel.

Definition at line 143 of file hybrid-buildings-propagation-loss-model.cc.

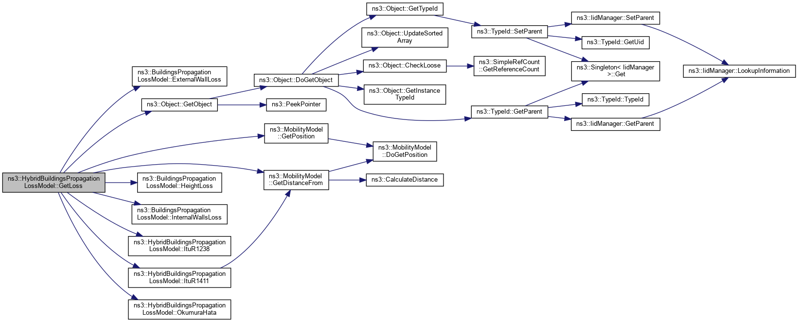
References ns3::BuildingsPropagationLossModel::ExternalWallLoss(), ns3::MobilityModel::GetDistanceFrom(), ns3::Object::GetObject(), ns3::MobilityModel::GetPosition(), ns3::BuildingsPropagationLossModel::HeightLoss(), ns3::BuildingsPropagationLossModel::InternalWallsLoss(), ItuR1238(), ItuR1411(), m_rooftopHeight, max, NS_ASSERT_MSG, NS_LOG_INFO, and OkumuraHata().

+ Here is the call graph for this function:

◆ GetTypeId()

◆ ItuR1238()

double ns3::HybridBuildingsPropagationLossModel::ItuR1238 ( Ptr< MobilityModel a,
Ptr< MobilityModel b 
) const
private

Compute the path loss using ItuR1238PropagationLossModel.

Parameters
aThe mobility model of the source.
bThe mobility model of the destination.
Returns
the propagation loss (in dBm).

Definition at line 289 of file hybrid-buildings-propagation-loss-model.cc.

References m_ituR1238.

Referenced by GetLoss().

+ Here is the caller graph for this function:

◆ ItuR1411()

double ns3::HybridBuildingsPropagationLossModel::ItuR1411 ( Ptr< MobilityModel a,
Ptr< MobilityModel b 
) const
private

Compute the path loss using either ItuR1411LosPropagationLossModel or ItuR1411NlosOverRooftopPropagationLossModel.

Parameters
aThe mobility model of the source.
bThe mobility model of the destination.
Returns
the propagation loss (in dBm).

Definition at line 276 of file hybrid-buildings-propagation-loss-model.cc.

References ns3::MobilityModel::GetDistanceFrom(), m_itu1411NlosThreshold, m_ituR1411Los, and m_ituR1411NlosOverRooftop.

Referenced by GetLoss().

+ Here is the call graph for this function:
+ Here is the caller graph for this function:

◆ OkumuraHata()

double ns3::HybridBuildingsPropagationLossModel::OkumuraHata ( Ptr< MobilityModel a,
Ptr< MobilityModel b 
) const
private

Compute the path loss using either OkumuraHataPropagationLossModel or Kun2600MhzPropagationLossModel.

Parameters
aThe mobility model of the source.
bThe mobility model of the destination.
Returns
the propagation loss (in dBm).

Definition at line 263 of file hybrid-buildings-propagation-loss-model.cc.

References m_frequency, m_kun2600Mhz, and m_okumuraHata.

Referenced by GetLoss().

+ Here is the caller graph for this function:

◆ SetCitySize()

void ns3::HybridBuildingsPropagationLossModel::SetCitySize ( CitySize  size)

set the size of the city

Parameters
size

Definition at line 118 of file hybrid-buildings-propagation-loss-model.cc.

References m_ituR1411NlosOverRooftop, and m_okumuraHata.

Referenced by GetTypeId().

+ Here is the caller graph for this function:

◆ SetEnvironment()

void ns3::HybridBuildingsPropagationLossModel::SetEnvironment ( EnvironmentType  env)

set the environment type

Parameters
env

Definition at line 111 of file hybrid-buildings-propagation-loss-model.cc.

References m_ituR1411NlosOverRooftop, and m_okumuraHata.

Referenced by GetTypeId().

+ Here is the caller graph for this function:

◆ SetFrequency()

void ns3::HybridBuildingsPropagationLossModel::SetFrequency ( double  freq)

set the propagation frequency

Parameters
freq

Definition at line 125 of file hybrid-buildings-propagation-loss-model.cc.

References m_frequency, m_ituR1238, m_ituR1411Los, m_ituR1411NlosOverRooftop, and m_okumuraHata.

Referenced by GetTypeId().

+ Here is the caller graph for this function:

◆ SetRooftopHeight()

void ns3::HybridBuildingsPropagationLossModel::SetRooftopHeight ( double  rooftopHeight)

set the rooftop height

Parameters
rooftopHeight

Definition at line 135 of file hybrid-buildings-propagation-loss-model.cc.

References m_ituR1411NlosOverRooftop, and m_rooftopHeight.

Referenced by GetTypeId().

+ Here is the caller graph for this function:

Member Data Documentation

◆ m_frequency

double ns3::HybridBuildingsPropagationLossModel::m_frequency
private

Operation frequency.

Definition at line 149 of file hybrid-buildings-propagation-loss-model.h.

Referenced by OkumuraHata(), and SetFrequency().

◆ m_itu1411NlosThreshold

double ns3::HybridBuildingsPropagationLossModel::m_itu1411NlosThreshold
private

in meters (switch Los -> NLoS)

Definition at line 147 of file hybrid-buildings-propagation-loss-model.h.

Referenced by GetTypeId(), and ItuR1411().

◆ m_ituR1238

Ptr<ItuR1238PropagationLossModel> ns3::HybridBuildingsPropagationLossModel::m_ituR1238
private

◆ m_ituR1411Los

Ptr<ItuR1411LosPropagationLossModel> ns3::HybridBuildingsPropagationLossModel::m_ituR1411Los
private

◆ m_ituR1411NlosOverRooftop

◆ m_kun2600Mhz

Ptr<Kun2600MhzPropagationLossModel> ns3::HybridBuildingsPropagationLossModel::m_kun2600Mhz
private

◆ m_okumuraHata

◆ m_rooftopHeight

double ns3::HybridBuildingsPropagationLossModel::m_rooftopHeight
private

Roof Height (in meters)

Definition at line 148 of file hybrid-buildings-propagation-loss-model.h.

Referenced by GetLoss(), and SetRooftopHeight().


The documentation for this class was generated from the following files: