Abstract Channel Base Class. More...
#include "channel.h"
Inheritance diagram for ns3::Channel:
Collaboration diagram for ns3::Channel:Public Member Functions | |
| Channel () | |
| virtual | ~Channel () |
| virtual Ptr< NetDevice > | GetDevice (std::size_t i) const =0 |
| uint32_t | GetId (void) const |
| virtual std::size_t | GetNDevices (void) const =0 |
Public Member Functions inherited from ns3::Object | |
| Object () | |
| Constructor. More... | |
| virtual | ~Object () |
| Destructor. More... | |
| void | AggregateObject (Ptr< Object > other) |
| Aggregate two Objects together. More... | |
| void | Dispose (void) |
| Dispose of this Object. More... | |
| AggregateIterator | GetAggregateIterator (void) const |
| Get an iterator to the Objects aggregated to this one. More... | |
| virtual TypeId | GetInstanceTypeId (void) const |
| Get the most derived TypeId for this Object. More... | |
| template<> | |
| Ptr< Object > | GetObject () const |
| Specialization of () for objects of type ns3::Object. More... | |
| template<typename T > | |
| Ptr< T > | GetObject (TypeId tid) const |
| Get a pointer to the requested aggregated Object by TypeId. More... | |
| template<> | |
| Ptr< Object > | GetObject (TypeId tid) const |
| Specialization of (TypeId tid) for objects of type ns3::Object. More... | |
| template<typename T > | |
| Ptr< T > | GetObject (void) const |
| Get a pointer to the requested aggregated Object. More... | |
| void | Initialize (void) |
| Invoke DoInitialize on all Objects aggregated to this one. More... | |
| bool | IsInitialized (void) const |
| Check if the object has been initialized. More... | |
Public Member Functions inherited from ns3::SimpleRefCount< Object, ObjectBase, ObjectDeleter > | |
| SimpleRefCount () | |
| Default constructor. More... | |
| SimpleRefCount (const SimpleRefCount &o[[maybe_unused]]) | |
| Copy constructor. More... | |
| uint32_t | GetReferenceCount (void) const |
| Get the reference count of the object. More... | |
| SimpleRefCount & | operator= ([[maybe_unused]] const SimpleRefCount &o) |
| Assignment operator. More... | |
| void | Ref (void) const |
| Increment the reference count. More... | |
| void | Unref (void) const |
| Decrement the reference count. More... | |
Public Member Functions inherited from ns3::ObjectBase | |
| virtual | ~ObjectBase () |
| Virtual destructor. More... | |
| void | GetAttribute (std::string name, AttributeValue &value) const |
| Get the value of an attribute, raising fatal errors if unsuccessful. More... | |
| bool | GetAttributeFailSafe (std::string name, AttributeValue &value) const |
| Get the value of an attribute without raising erros. More... | |
| void | SetAttribute (std::string name, const AttributeValue &value) |
| Set a single attribute, raising fatal errors if unsuccessful. More... | |
| bool | SetAttributeFailSafe (std::string name, const AttributeValue &value) |
| Set a single attribute without raising errors. More... | |
| bool | TraceConnect (std::string name, std::string context, const CallbackBase &cb) |
| Connect a TraceSource to a Callback with a context. More... | |
| bool | TraceConnectWithoutContext (std::string name, const CallbackBase &cb) |
| Connect a TraceSource to a Callback without a context. More... | |
| bool | TraceDisconnect (std::string name, std::string context, const CallbackBase &cb) |
| Disconnect from a TraceSource a Callback previously connected with a context. More... | |
| bool | TraceDisconnectWithoutContext (std::string name, const CallbackBase &cb) |
| Disconnect from a TraceSource a Callback previously connected without a context. More... | |
Static Public Member Functions | |
| static TypeId | GetTypeId (void) |
| Get the type ID. More... | |
Static Public Member Functions inherited from ns3::Object | |
| static TypeId | GetTypeId (void) |
| Register this type. More... | |
Static Public Member Functions inherited from ns3::ObjectBase | |
| static TypeId | GetTypeId (void) |
| Get the type ID. More... | |
Private Attributes | |
| uint32_t | m_id |
| Channel id for this channel. More... | |
Additional Inherited Members | |
Protected Member Functions inherited from ns3::Object | |
| Object (const Object &o) | |
| Copy an Object. More... | |
| virtual void | DoDispose (void) |
| Destructor implementation. More... | |
| virtual void | DoInitialize (void) |
| Initialize() implementation. More... | |
| virtual void | NotifyNewAggregate (void) |
| Notify all Objects aggregated to this one of a new Object being aggregated. More... | |
Protected Member Functions inherited from ns3::ObjectBase | |
| void | ConstructSelf (const AttributeConstructionList &attributes) |
| Complete construction of ObjectBase; invoked by derived classes. More... | |
| virtual void | NotifyConstructionCompleted (void) |
| Notifier called once the ObjectBase is fully constructed. More... | |
Related Functions inherited from ns3::ObjectBase | |
| static TypeId | GetObjectIid (void) |
| Ensure the TypeId for ObjectBase gets fully configured to anchor the inheritance tree properly. More... | |
Abstract Channel Base Class.
A channel is a logical path over which information flows. The path can be as simple as a short piece of wire, or as complicated as space-time.
Subclasses must use Simulator::ScheduleWithContext to correctly update event contexts when scheduling an event from one node to another one.
ns3::Channel is accessible through the following paths with Config::Set and Config::Connect:
No TraceSources are defined for this type.
Size of this type is 32 bytes (on a 64-bit architecture).
| ns3::Channel::Channel | ( | ) |
Definition at line 46 of file channel.cc.
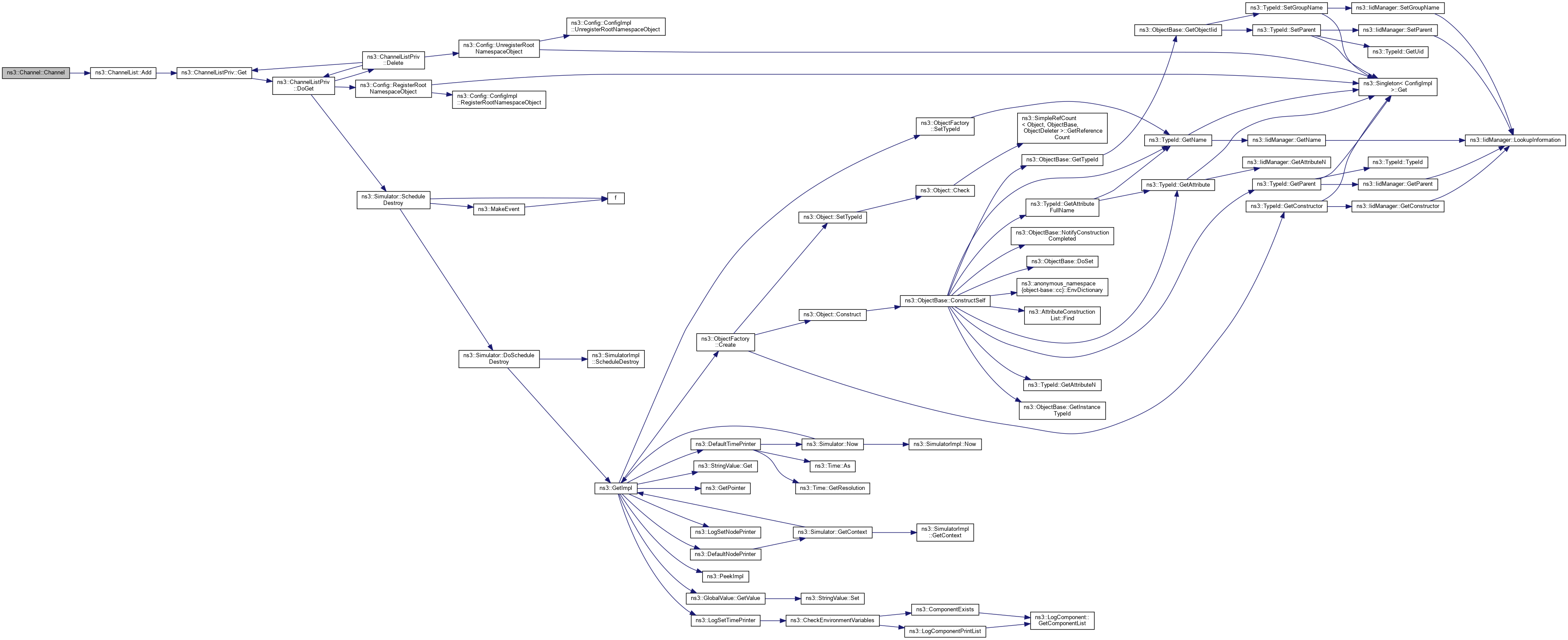
References ns3::ChannelList::Add(), m_id, and NS_LOG_FUNCTION.
Here is the call graph for this function:
|
virtual |
Definition at line 53 of file channel.cc.
References NS_LOG_FUNCTION.
| i | index of NetDevice to retrieve |
This method must be implemented by subclasses.
Implemented in ns3::YansWifiChannel, ns3::WimaxChannel, ns3::UanChannel, ns3::SingleModelSpectrumChannel, ns3::MultiModelSpectrumChannel, ns3::PointToPointChannel, ns3::SimpleChannel, ns3::ErrorChannel, ns3::CsmaChannel, and ns3::BridgeChannel.
Referenced by ns3::GlobalRouter::AnotherRouterOnLink(), ns3::GlobalRouter::FindAllNonBridgedDevicesOnLink(), ns3::GlobalRouter::FindDesignatedRouterForLink(), ns3::GlobalRouter::GetAdjacent(), and ns3::AnimationInterface::WriteLinkProperties().
Here is the caller graph for this function:| uint32_t ns3::Channel::GetId | ( | void | ) | const |
This unique id happens to be also the index of the Channel into the ChannelList.
Definition at line 59 of file channel.cc.
References m_id, and NS_LOG_FUNCTION.
|
pure virtual |
This method must be implemented by subclasses.
Implemented in ns3::YansWifiChannel, ns3::WimaxChannel, ns3::UanChannel, ns3::SingleModelSpectrumChannel, ns3::MultiModelSpectrumChannel, ns3::PointToPointChannel, ns3::SimpleChannel, ns3::ErrorChannel, ns3::CsmaChannel, and ns3::BridgeChannel.
Referenced by ns3::GlobalRouter::AnotherRouterOnLink(), ns3::GlobalRouter::BuildNetworkLSAs(), ns3::GlobalRouter::FindAllNonBridgedDevicesOnLink(), ns3::GlobalRouter::FindDesignatedRouterForLink(), ns3::GlobalRouter::GetAdjacent(), and ns3::AnimationInterface::WriteLinkProperties().
Here is the caller graph for this function:
|
static |
Get the type ID.
Definition at line 33 of file channel.cc.
References ns3::TypeId::ATTR_GET, m_id, ns3::MakeUintegerAccessor(), and ns3::TypeId::SetParent().
Here is the call graph for this function:
|
private |