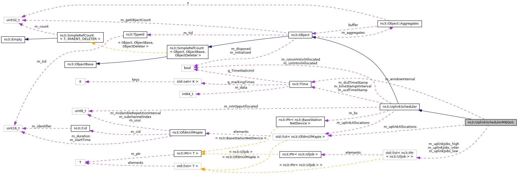
This class implements a Migration-based Quality of Service uplink scheduler(MBQoS). More...
#include "bs-uplink-scheduler-mbqos.h"
Inheritance diagram for ns3::UplinkSchedulerMBQoS:
Collaboration diagram for ns3::UplinkSchedulerMBQoS:Public Member Functions | |
| UplinkSchedulerMBQoS () | |
| UplinkSchedulerMBQoS (Time time) | |
| Constructor. More... | |
| ~UplinkSchedulerMBQoS () override | |
| void | AddUplinkAllocation (OfdmUlMapIe &ulMapIe, const uint32_t &allocationSize, uint32_t &symbolsToAllocation, uint32_t &availableSymbols) override |
| Add uplink allocation. More... | |
| void | AllocateInitialRangingInterval (uint32_t &symbolsToAllocation, uint32_t &availableSymbols) override |
| Allocate initial ranging interval. More... | |
| uint32_t | CalculateAllocationStartTime () override |
| Calculate allocation start time. More... | |
| void | CheckDeadline (uint32_t &availableSymbols) |
| Check deadline from jobs. Migrate requests if necessary. More... | |
| void | CheckMinimumBandwidth (uint32_t &availableSymbols) |
| Check if Minimum bandwidth is guarantee. Migrate requests if necessary. More... | |
| uint32_t | CountSymbolsJobs (Ptr< UlJob > job) |
| uint32_t | CountSymbolsQueue (std::list< Ptr< UlJob >> jobs) |
| Ptr< UlJob > | CreateUlJob (SSRecord *ssRecord, ServiceFlow::SchedulingType schedType, ReqType reqType) |
| Ptr< UlJob > | DequeueJob (UlJob::JobPriority priority) |
| Dequeue a job from a priority queue. More... | |
| Time | DetermineDeadline (ServiceFlow *serviceFlow) |
| Calculates deadline of a request. More... | |
| void | EnqueueJob (UlJob::JobPriority priority, Ptr< UlJob > job) |
| Enqueue a job in a priority queue. More... | |
| void | GetChannelDescriptorsToUpdate (bool &updateDcd, bool &updateUcd, bool &sendDcd, bool &sendUcd) override |
| Determines if channel descriptors sent in the current frame are required to be updated. More... | |
| uint32_t | GetPendingSize (ServiceFlow *serviceFlow) |
| std::list< OfdmUlMapIe > | GetUplinkAllocations () const override |
| Get uplink allocations. More... | |
| void | InitOnce () override |
| This method is called once to initialize window. More... | |
| void | OnSetRequestedBandwidth (ServiceFlowRecord *sfr) override |
| Set requested bandwidth. More... | |
| void | ProcessBandwidthRequest (const BandwidthRequestHeader &bwRequestHdr) override |
| Process bandwidth request function. More... | |
| void | Schedule () override |
| Schedule function. More... | |
| void | ServiceBandwidthRequests (const SSRecord *ssRecord, ServiceFlow::SchedulingType schedulingType, OfdmUlMapIe &ulMapIe, const WimaxPhy::ModulationType modulationType, uint32_t &symbolsToAllocation, uint32_t &availableSymbols) override |
| Service bandwidth requests. More... | |
| bool | ServiceBandwidthRequests (ServiceFlow *serviceFlow, ServiceFlow::SchedulingType schedulingType, OfdmUlMapIe &ulMapIe, const WimaxPhy::ModulationType modulationType, uint32_t &symbolsToAllocation, uint32_t &availableSymbols) override |
| Service bandwidth requests. More... | |
| bool | ServiceBandwidthRequestsBytes (ServiceFlow *serviceFlow, ServiceFlow::SchedulingType schedulingType, OfdmUlMapIe &ulMapIe, const WimaxPhy::ModulationType modulationType, uint32_t &symbolsToAllocation, uint32_t &availableSymbols, uint32_t allocationSizeBytes) |
| Service bandwidth requests bytes. More... | |
| void | ServiceUnsolicitedGrants (const SSRecord *ssRecord, ServiceFlow::SchedulingType schedulingType, OfdmUlMapIe &ulMapIe, const WimaxPhy::ModulationType modulationType, uint32_t &symbolsToAllocation, uint32_t &availableSymbols) override |
| Service unsolicited grants. More... | |
| void | SetupServiceFlow (SSRecord *ssRecord, ServiceFlow *serviceFlow) override |
| Setup service flow. More... | |
| void | UplinkSchedWindowTimer () |
| Reset the current window. More... | |
Public Member Functions inherited from ns3::UplinkScheduler | |
| UplinkScheduler () | |
| UplinkScheduler (Ptr< BaseStationNetDevice > bs) | |
| Constructor. More... | |
| ~UplinkScheduler () override | |
| virtual Ptr< BaseStationNetDevice > | GetBs () |
| virtual Time | GetDcdTimeStamp () const |
| virtual bool | GetIsInvIrIntrvlAllocated () const |
| virtual bool | GetIsIrIntrvlAllocated () const |
| virtual uint8_t | GetNrIrOppsAllocated () const |
| virtual Time | GetTimeStampIrInterval () |
| virtual Time | GetUcdTimeStamp () const |
| virtual void | SetBs (Ptr< BaseStationNetDevice > bs) |
| Set base station device. More... | |
| virtual void | SetDcdTimeStamp (Time dcdTimeStamp) |
| Set DCD timestamp. More... | |
| virtual void | SetIsInvIrIntrvlAllocated (bool isInvIrIntrvlAllocated) |
| Set if the Inv IR interval is allocated. More... | |
| virtual void | SetIsIrIntrvlAllocated (bool isIrIntrvlAllocated) |
| Set if the IR interval is allocated. More... | |
| virtual void | SetNrIrOppsAllocated (uint8_t nrIrOppsAllocated) |
| Set the number of IR opps allocated. More... | |
| virtual void | SetTimeStampIrInterval (Time timeStampIrInterval) |
| Set timestamp IR interval. More... | |
| virtual void | SetUcdTimeStamp (Time ucdTimeStamp) |
| Set UCD timestamp. More... | |
Public Member Functions inherited from ns3::Object | |
| Object () | |
| Constructor. More... | |
| ~Object () override | |
| Destructor. More... | |
| void | AggregateObject (Ptr< Object > other) |
| Aggregate two Objects together. More... | |
| void | Dispose () |
| Dispose of this Object. More... | |
| AggregateIterator | GetAggregateIterator () const |
| Get an iterator to the Objects aggregated to this one. More... | |
| TypeId | GetInstanceTypeId () const override |
| Get the most derived TypeId for this Object. More... | |
| template<typename T > | |
| Ptr< T > | GetObject () const |
| Get a pointer to the requested aggregated Object. More... | |
| template<> | |
| Ptr< Object > | GetObject () const |
| Specialization of () for objects of type ns3::Object. More... | |
| template<typename T > | |
| Ptr< T > | GetObject (TypeId tid) const |
| Get a pointer to the requested aggregated Object by TypeId. More... | |
| template<> | |
| Ptr< Object > | GetObject (TypeId tid) const |
| Specialization of (TypeId tid) for objects of type ns3::Object. More... | |
| void | Initialize () |
| Invoke DoInitialize on all Objects aggregated to this one. More... | |
| bool | IsInitialized () const |
| Check if the object has been initialized. More... | |
Public Member Functions inherited from ns3::SimpleRefCount< Object, ObjectBase, ObjectDeleter > | |
| SimpleRefCount () | |
| Default constructor. More... | |
| SimpleRefCount (const SimpleRefCount &o[[maybe_unused]]) | |
| Copy constructor. More... | |
| uint32_t | GetReferenceCount () const |
| Get the reference count of the object. More... | |
| SimpleRefCount & | operator= (const SimpleRefCount &o[[maybe_unused]]) |
| Assignment operator. More... | |
| void | Ref () const |
| Increment the reference count. More... | |
| void | Unref () const |
| Decrement the reference count. More... | |
Public Member Functions inherited from ns3::ObjectBase | |
| virtual | ~ObjectBase () |
| Virtual destructor. More... | |
| void | GetAttribute (std::string name, AttributeValue &value) const |
| Get the value of an attribute, raising fatal errors if unsuccessful. More... | |
| bool | GetAttributeFailSafe (std::string name, AttributeValue &value) const |
| Get the value of an attribute without raising errors. More... | |
| void | SetAttribute (std::string name, const AttributeValue &value) |
| Set a single attribute, raising fatal errors if unsuccessful. More... | |
| bool | SetAttributeFailSafe (std::string name, const AttributeValue &value) |
| Set a single attribute without raising errors. More... | |
| bool | TraceConnect (std::string name, std::string context, const CallbackBase &cb) |
| Connect a TraceSource to a Callback with a context. More... | |
| bool | TraceConnectWithoutContext (std::string name, const CallbackBase &cb) |
| Connect a TraceSource to a Callback without a context. More... | |
| bool | TraceDisconnect (std::string name, std::string context, const CallbackBase &cb) |
| Disconnect from a TraceSource a Callback previously connected with a context. More... | |
| bool | TraceDisconnectWithoutContext (std::string name, const CallbackBase &cb) |
| Disconnect from a TraceSource a Callback previously connected without a context. More... | |
Static Public Member Functions | |
| static TypeId | GetTypeId () |
| Get the type ID. More... | |
Static Public Member Functions inherited from ns3::UplinkScheduler | |
| static TypeId | GetTypeId () |
| Get the type ID. More... | |
Static Public Member Functions inherited from ns3::Object | |
| static TypeId | GetTypeId () |
| Register this type. More... | |
Static Public Member Functions inherited from ns3::ObjectBase | |
| static TypeId | GetTypeId () |
| Get the type ID. More... | |
Private Attributes | |
| std::list< OfdmUlMapIe > | m_uplinkAllocations |
| uplink allocations More... | |
| std::list< Ptr< UlJob > > | m_uplinkJobs_high |
| uplink jobs high priority More... | |
| std::list< Ptr< UlJob > > | m_uplinkJobs_inter |
| uplink jobs intermedite priority More... | |
| std::list< Ptr< UlJob > > | m_uplinkJobs_low |
| uplink jobs low priority More... | |
| Time | m_windowInterval |
| windows interval More... | |
Additional Inherited Members | |
Protected Member Functions inherited from ns3::Object | |
| Object (const Object &o) | |
| Copy an Object. More... | |
| virtual void | DoDispose () |
| Destructor implementation. More... | |
| virtual void | DoInitialize () |
| Initialize() implementation. More... | |
| virtual void | NotifyNewAggregate () |
| Notify all Objects aggregated to this one of a new Object being aggregated. More... | |
Protected Member Functions inherited from ns3::ObjectBase | |
| void | ConstructSelf (const AttributeConstructionList &attributes) |
| Complete construction of ObjectBase; invoked by derived classes. More... | |
| virtual void | NotifyConstructionCompleted () |
| Notifier called once the ObjectBase is fully constructed. More... | |
Related Functions inherited from ns3::ObjectBase | |
| static TypeId | GetObjectIid () |
| Ensure the TypeId for ObjectBase gets fully configured to anchor the inheritance tree properly. More... | |
This class implements a Migration-based Quality of Service uplink scheduler(MBQoS).
This uplink scheduler uses three queues, the low priority queue, the intermediate queue and the high priority queue. The scheduler serves the requests in strict priority order from the high priority queue to the low priority queue. The low priority queue stores the bandwidth requests of the BE service flow. The intermediate queue holds bandwidth requests sent by rtPS and by nrtPS connections. rtPS and nrtPS requests can migrate to the high priority queue to guarantee that their QoS requirements are met. Besides the requests migrated from the intermediate queue, the high priority queue stores periodic grants and unicast request opportunities that must be scheduled in the following frame. To guarantee the maximum delay requirement, the BS assigns a deadline to each rtPS bandwidth request in the intermediate queue. The minimum bandwidth requirement of both rtPS and nrtPS connections is guaranteed over a window of duration T . Implementation of uplink scheduler: Freitag, J.; da Fonseca, N.L.S., "Uplink Scheduling with Quality of Service in IEEE 802.16 Networks," Global Telecommunications Conference, 2007. GLOBECOM '07. IEEE , vol., no., pp.2503-2508, 26-30 Nov. 2007 URL: http://ieeexplore.ieee.org/stamp/stamp.jsp?arnumber=4411386&isnumber=4410910
Definition at line 72 of file bs-uplink-scheduler-mbqos.h.
| ns3::UplinkSchedulerMBQoS::UplinkSchedulerMBQoS | ( | ) |
Definition at line 40 of file bs-uplink-scheduler-mbqos.cc.
| ns3::UplinkSchedulerMBQoS::UplinkSchedulerMBQoS | ( | Time | time | ) |
|
override |
Definition at line 49 of file bs-uplink-scheduler-mbqos.cc.
References m_uplinkAllocations, and ns3::UplinkScheduler::SetBs().
Here is the call graph for this function:
|
overridevirtual |
Add uplink allocation.
| ulMapIe | the UL map IE |
| allocationSize | the allocation size |
| symbolsToAllocation | the symbols to allocation |
| availableSymbols | the available symbols |
Implements ns3::UplinkScheduler.
Definition at line 150 of file bs-uplink-scheduler-mbqos.cc.
References m_uplinkAllocations, ns3::OfdmUlMapIe::SetDuration(), and ns3::OfdmUlMapIe::SetStartTime().
Referenced by AllocateInitialRangingInterval(), Schedule(), ServiceBandwidthRequests(), ServiceBandwidthRequestsBytes(), and ServiceUnsolicitedGrants().
Here is the call graph for this function:
Here is the caller graph for this function:
|
overridevirtual |
Allocate initial ranging interval.
| symbolsToAllocation | the symbols to allocation |
| availableSymbols | the available symbols |
Implements ns3::UplinkScheduler.
Definition at line 1014 of file bs-uplink-scheduler-mbqos.cc.
References AddUplinkAllocation(), CalculateAllocationStartTime(), ns3::UplinkScheduler::GetBs(), ns3::UplinkScheduler::GetNrIrOppsAllocated(), ns3::UplinkScheduler::GetTimeStampIrInterval(), ns3::Simulator::Now(), NS_LOG_DEBUG, ns3::Seconds(), ns3::OfdmUlMapIe::SetCid(), ns3::UplinkScheduler::SetIsIrIntrvlAllocated(), ns3::UplinkScheduler::SetNrIrOppsAllocated(), ns3::OfdmUlMapIe::SetStartTime(), ns3::UplinkScheduler::SetTimeStampIrInterval(), ns3::OfdmUlMapIe::SetUiuc(), and ns3::OfdmUlBurstProfile::UIUC_INITIAL_RANGING.
Referenced by Schedule().
Here is the call graph for this function:
Here is the caller graph for this function:
|
overridevirtual |
Calculate allocation start time.
Implements ns3::UplinkScheduler.
Definition at line 144 of file bs-uplink-scheduler-mbqos.cc.
References ns3::UplinkScheduler::GetBs().
Referenced by AllocateInitialRangingInterval().
Here is the call graph for this function:
Here is the caller graph for this function:| void ns3::UplinkSchedulerMBQoS::CheckDeadline | ( | uint32_t & | availableSymbols | ) |
Check deadline from jobs. Migrate requests if necessary.
| availableSymbols | available symbols in the uplink frame |
This method verifies for each rtPS request whether it should be migrated to the high priority queue or not. The conditions for migration are: request deadline expires in the frame following the next one, and the amount of bandwidth requested is less than or equal to the amount of available bytes in the next uplink frame.
Definition at line 677 of file bs-uplink-scheduler-mbqos.cc.
References EnqueueJob(), ns3::UplinkScheduler::GetBs(), ns3::UlJob::HIGH, m_uplinkJobs_inter, ns3::Simulator::Now(), NS_LOG_DEBUG, ns3::Time::S, and ns3::ServiceFlow::SF_TYPE_RTPS.
Referenced by Schedule().
Here is the call graph for this function:
Here is the caller graph for this function:| void ns3::UplinkSchedulerMBQoS::CheckMinimumBandwidth | ( | uint32_t & | availableSymbols | ) |
Check if Minimum bandwidth is guarantee. Migrate requests if necessary.
| availableSymbols | available symbols in the uplink frame. |
This method first calculate a priority value for each request in the intermediate queue. Then, sorts the intermediate queue according to the priority values. Finally, while there is available bandwidth, the scheduler migrate the requests to the high priority queue.
Definition at line 769 of file bs-uplink-scheduler-mbqos.cc.
References CountSymbolsJobs(), EnqueueJob(), ns3::ServiceFlowRecord::GetBacklogged(), ns3::ServiceFlowRecord::GetBackloggedTemp(), ns3::UplinkScheduler::GetBs(), ns3::ServiceFlowRecord::GetBwSinceLastExpiry(), ns3::ServiceFlowRecord::GetGrantedBandwidth(), ns3::ServiceFlowRecord::GetGrantedBandwidthTemp(), ns3::ServiceFlow::GetMinReservedTrafficRate(), ns3::ServiceFlow::GetRecord(), ns3::ServiceFlowRecord::GetRequestedBandwidth(), ns3::ServiceFlow::GetSchedulingType(), ns3::ServiceFlow::GetSduSize(), ns3::SSRecord::GetServiceFlows(), ns3::UlJob::HIGH, m_uplinkJobs_inter, ns3::ServiceFlowRecord::SetBackloggedTemp(), ns3::ServiceFlowRecord::SetGrantedBandwidthTemp(), ns3::ServiceFlow::SF_TYPE_ALL, ns3::ServiceFlow::SF_TYPE_NRTPS, and ns3::ServiceFlow::SF_TYPE_RTPS.
Referenced by Schedule().
Here is the call graph for this function:
Here is the caller graph for this function:| job | job |
Count the amount of symbols of a job.
Definition at line 598 of file bs-uplink-scheduler-mbqos.cc.
References ns3::UplinkScheduler::GetBs(), ns3::ServiceFlowRecord::GetGrantedBandwidth(), ns3::ServiceFlowRecord::GetGrantTimeStamp(), ns3::SSRecord::GetModulationType(), ns3::ServiceFlow::GetRecord(), ns3::ServiceFlowRecord::GetRequestedBandwidth(), ns3::ServiceFlow::GetSduSize(), ns3::ServiceFlow::GetUnsolicitedPollingInterval(), ns3::Simulator::Now(), and ns3::UNICAST_POLLING.
Referenced by CheckMinimumBandwidth(), and CountSymbolsQueue().
Here is the call graph for this function:
Here is the caller graph for this function:| jobs | List of jobs |
Sum the amount of symbols of each job of a queue
Definition at line 571 of file bs-uplink-scheduler-mbqos.cc.
References CountSymbolsJobs().
Referenced by Schedule().
Here is the call graph for this function:
Here is the caller graph for this function:| Ptr< UlJob > ns3::UplinkSchedulerMBQoS::CreateUlJob | ( | SSRecord * | ssRecord, |
| ServiceFlow::SchedulingType | schedType, | ||
| ReqType | reqType | ||
| ) |
| ssRecord | Subscriber station record |
| schedType | Service flow type |
| reqType | Type of packet |
Create and fill information of a job.
Definition at line 585 of file bs-uplink-scheduler-mbqos.cc.
References ns3::SSRecord::GetServiceFlows().
Referenced by Schedule().
Here is the call graph for this function:
Here is the caller graph for this function:| Ptr< UlJob > ns3::UplinkSchedulerMBQoS::DequeueJob | ( | UlJob::JobPriority | priority | ) |
Dequeue a job from a priority queue.
| priority | Priority of queue |
Definition at line 656 of file bs-uplink-scheduler-mbqos.cc.
References ns3::UlJob::HIGH, ns3::UlJob::INTERMEDIATE, ns3::UlJob::LOW, m_uplinkJobs_high, m_uplinkJobs_inter, and m_uplinkJobs_low.
| Time ns3::UplinkSchedulerMBQoS::DetermineDeadline | ( | ServiceFlow * | serviceFlow | ) |
Calculates deadline of a request.
| serviceFlow | Service flow of connection |
Definition at line 1199 of file bs-uplink-scheduler-mbqos.cc.
References ns3::ServiceFlowRecord::GetLastGrantTime(), ns3::ServiceFlow::GetMaximumLatency(), ns3::ServiceFlow::GetRecord(), and ns3::MilliSeconds().
Referenced by ProcessBandwidthRequest().
Here is the call graph for this function:
Here is the caller graph for this function:| void ns3::UplinkSchedulerMBQoS::EnqueueJob | ( | UlJob::JobPriority | priority, |
| Ptr< UlJob > | job | ||
| ) |
Enqueue a job in a priority queue.
| priority | Priority of queue |
| job | job information |
Definition at line 640 of file bs-uplink-scheduler-mbqos.cc.
References ns3::UlJob::HIGH, ns3::UlJob::INTERMEDIATE, ns3::UlJob::LOW, m_uplinkJobs_high, m_uplinkJobs_inter, and m_uplinkJobs_low.
Referenced by CheckDeadline(), CheckMinimumBandwidth(), ProcessBandwidthRequest(), and Schedule().
Here is the caller graph for this function:
|
overridevirtual |
Determines if channel descriptors sent in the current frame are required to be updated.
| updateDcd | update DCD if true |
| updateUcd | update UCD if true |
| sendDcd | send DCD if true |
| sendUcd | send UCD if true |
Implements ns3::UplinkScheduler.
Definition at line 85 of file bs-uplink-scheduler-mbqos.cc.
References ns3::UplinkScheduler::GetBs(), ns3::UplinkScheduler::GetDcdTimeStamp(), ns3::UplinkScheduler::GetUcdTimeStamp(), ns3::Simulator::Now(), ns3::UplinkScheduler::SetDcdTimeStamp(), and ns3::UplinkScheduler::SetUcdTimeStamp().
Here is the call graph for this function:| uint32_t ns3::UplinkSchedulerMBQoS::GetPendingSize | ( | ServiceFlow * | serviceFlow | ) |
| serviceFlow | ServiceFlow |
Get pending size.
Definition at line 1109 of file bs-uplink-scheduler-mbqos.cc.
References m_uplinkJobs_inter.
Referenced by ProcessBandwidthRequest().
Here is the caller graph for this function:
|
static |
Get the type ID.
Definition at line 56 of file bs-uplink-scheduler-mbqos.cc.
References m_windowInterval, ns3::MakeTimeAccessor(), ns3::MakeTimeChecker(), ns3::Seconds(), and ns3::TypeId::SetParent().
Here is the call graph for this function:
|
overridevirtual |
Get uplink allocations.
Reimplemented from ns3::UplinkScheduler.
Definition at line 79 of file bs-uplink-scheduler-mbqos.cc.
References m_uplinkAllocations.
|
overridevirtual |
This method is called once to initialize window.
Implements ns3::UplinkScheduler.
Definition at line 73 of file bs-uplink-scheduler-mbqos.cc.
References UplinkSchedWindowTimer().
Here is the call graph for this function:
|
overridevirtual |
Set requested bandwidth.
| sfr | the service flow record |
Implements ns3::UplinkScheduler.
Definition at line 1208 of file bs-uplink-scheduler-mbqos.cc.
|
overridevirtual |
Process bandwidth request function.
| bwRequestHdr |
Implements ns3::UplinkScheduler.
Definition at line 1130 of file bs-uplink-scheduler-mbqos.cc.
References ns3::Time::As(), ns3::DATA, DetermineDeadline(), EnqueueJob(), ns3::BandwidthRequestHeader::GetBr(), ns3::UplinkScheduler::GetBs(), ns3::BandwidthRequestHeader::GetCid(), ns3::SSRecord::GetMacAddress(), GetPendingSize(), ns3::ServiceFlow::GetSchedulingType(), ns3::UlJob::INTERMEDIATE, ns3::UlJob::LOW, ns3::Simulator::Now(), NS_LOG_DEBUG, ns3::Time::S, ns3::ServiceFlow::SF_TYPE_BE, ns3::ServiceFlow::SF_TYPE_NRTPS, and ns3::ServiceFlow::SF_TYPE_RTPS.
Here is the call graph for this function:
|
overridevirtual |
Schedule function.
Implements ns3::UplinkScheduler.
Definition at line 221 of file bs-uplink-scheduler-mbqos.cc.
References AddUplinkAllocation(), AllocateInitialRangingInterval(), CheckDeadline(), CheckMinimumBandwidth(), CountSymbolsQueue(), CreateUlJob(), ns3::DATA, ns3::WimaxNetDevice::DIRECTION_UPLINK, EnqueueJob(), ns3::SSRecord::GetAreServiceFlowsAllocated(), ns3::SSRecord::GetBasicCid(), ns3::UplinkScheduler::GetBs(), ns3::SSRecord::GetHasServiceFlowBe(), ns3::SSRecord::GetHasServiceFlowNrtps(), ns3::SSRecord::GetHasServiceFlowRtps(), ns3::SSRecord::GetHasServiceFlowUgs(), ns3::SSRecord::GetIsBroadcastSS(), ns3::SSRecord::GetModulationType(), ns3::SSRecord::GetPollForRanging(), ns3::SSRecord::GetRangingStatus(), ns3::SSRecord::GetServiceFlows(), ns3::UlJob::HIGH, m_uplinkAllocations, m_uplinkJobs_high, m_uplinkJobs_inter, m_uplinkJobs_low, ns3::MilliSeconds(), ns3::Simulator::Now(), NS_FATAL_ERROR, NS_LOG_DEBUG, ns3::WimaxNetDevice::RANGING_STATUS_CONTINUE, ns3::WimaxNetDevice::RANGING_STATUS_SUCCESS, ns3::Time::S, ServiceBandwidthRequests(), ServiceBandwidthRequestsBytes(), ServiceUnsolicitedGrants(), ns3::OfdmUlMapIe::SetCid(), ns3::OfdmUlMapIe::SetDuration(), ns3::UplinkScheduler::SetIsInvIrIntrvlAllocated(), ns3::UplinkScheduler::SetIsIrIntrvlAllocated(), ns3::OfdmUlMapIe::SetStartTime(), ns3::OfdmUlMapIe::SetUiuc(), ns3::ServiceFlow::SF_TYPE_BE, ns3::ServiceFlow::SF_TYPE_NRTPS, ns3::ServiceFlow::SF_TYPE_RTPS, ns3::ServiceFlow::SF_TYPE_UGS, ns3::OfdmUlBurstProfile::UIUC_END_OF_MAP, ns3::OfdmUlBurstProfile::UIUC_INITIAL_RANGING, and ns3::UNICAST_POLLING.
Here is the call graph for this function:
|
overridevirtual |
Service bandwidth requests.
| ssRecord | the SS record |
| schedulingType | the scheduling type |
| ulMapIe | the UL map IE |
| modulationType | the modulation type |
| symbolsToAllocation | the symbols to allocation |
| availableSymbols | the available symbols |
Implements ns3::UplinkScheduler.
Definition at line 926 of file bs-uplink-scheduler-mbqos.cc.
References ns3::SSRecord::GetServiceFlows().
Referenced by Schedule().
Here is the call graph for this function:
Here is the caller graph for this function:
|
overridevirtual |
Service bandwidth requests.
| serviceFlow | the service flow |
| schedulingType | the scheduling type |
| ulMapIe | the UL map IE |
| modulationType | the modulation type |
| symbolsToAllocation | the symbols to allocation |
| availableSymbols | the available symbols |
Implements ns3::UplinkScheduler.
Definition at line 950 of file bs-uplink-scheduler-mbqos.cc.
References AddUplinkAllocation(), ns3::ServiceFlowRecord::GetBacklogged(), ns3::UplinkScheduler::GetBs(), ns3::ServiceFlow::GetConnection(), ns3::ServiceFlowRecord::GetGrantedBandwidth(), ns3::ServiceFlow::GetRecord(), ns3::ServiceFlowRecord::GetRequestedBandwidth(), ns3::ServiceFlow::GetSchedulingTypeStr(), ns3::ServiceFlow::GetSduSize(), ns3::ServiceFlow::GetSfid(), ns3::ServiceFlowRecord::IncreaseBacklogged(), ns3::Simulator::Now(), NS_LOG_DEBUG, ns3::ServiceFlowRecord::SetBacklogged(), ns3::ServiceFlowRecord::SetBwSinceLastExpiry(), ns3::ServiceFlowRecord::SetLastGrantTime(), and ns3::ServiceFlowRecord::UpdateGrantedBandwidth().
Here is the call graph for this function:| bool ns3::UplinkSchedulerMBQoS::ServiceBandwidthRequestsBytes | ( | ServiceFlow * | serviceFlow, |
| ServiceFlow::SchedulingType | schedulingType, | ||
| OfdmUlMapIe & | ulMapIe, | ||
| const WimaxPhy::ModulationType | modulationType, | ||
| uint32_t & | symbolsToAllocation, | ||
| uint32_t & | availableSymbols, | ||
| uint32_t | allocationSizeBytes | ||
| ) |
Service bandwidth requests bytes.
| serviceFlow | the service flow |
| schedulingType | the scheduling type |
| ulMapIe | the UL map IE |
| modulationType | the modulation type |
| symbolsToAllocation | the symbols to allocation |
| availableSymbols | the available symbols |
| allocationSizeBytes | the allocation size in bytes |
Definition at line 520 of file bs-uplink-scheduler-mbqos.cc.
References AddUplinkAllocation(), ns3::UplinkScheduler::GetBs(), ns3::ServiceFlow::GetConnection(), ns3::ServiceFlow::GetRecord(), ns3::ServiceFlowRecord::GetRequestedBandwidth(), ns3::ServiceFlow::GetSchedulingTypeStr(), ns3::ServiceFlow::GetSfid(), ns3::Simulator::Now(), NS_LOG_DEBUG, ns3::Time::S, ns3::ServiceFlowRecord::UpdateBwSinceLastExpiry(), ns3::ServiceFlowRecord::UpdateGrantedBandwidth(), ns3::ServiceFlowRecord::UpdateGrantedBandwidthTemp(), and ns3::ServiceFlowRecord::UpdateRequestedBandwidth().
Referenced by Schedule().
Here is the call graph for this function:
Here is the caller graph for this function:
|
overridevirtual |
Service unsolicited grants.
| ssRecord | the SS record |
| schedulingType | the scheduling type |
| ulMapIe | the UL map IE |
| modulationType | the modulation type |
| symbolsToAllocation | the symbols to allocation |
| availableSymbols | the available symbols |
Implements ns3::UplinkScheduler.
Definition at line 860 of file bs-uplink-scheduler-mbqos.cc.
References AddUplinkAllocation(), ns3::UplinkScheduler::GetBs(), ns3::ServiceFlow::GetConnection(), ns3::ServiceFlow::GetRecord(), ns3::ServiceFlow::GetSchedulingType(), ns3::ServiceFlow::GetSchedulingTypeStr(), ns3::SSRecord::GetServiceFlows(), ns3::ServiceFlow::GetSfid(), ns3::OfdmUlMapIe::GetUiuc(), ns3::Simulator::Now(), NS_LOG_DEBUG, ns3::ServiceFlowRecord::SetLastGrantTime(), ns3::OfdmUlMapIe::SetStartTime(), ns3::OfdmUlMapIe::SetUiuc(), ns3::ServiceFlow::SF_TYPE_UGS, and ns3::OfdmUlBurstProfile::UIUC_REQ_REGION_FULL.
Referenced by Schedule().
Here is the call graph for this function:
Here is the caller graph for this function:
|
overridevirtual |
Setup service flow.
| ssRecord | the SS record |
| serviceFlow | the service flow |
Implements ns3::UplinkScheduler.
Definition at line 1055 of file bs-uplink-scheduler-mbqos.cc.
References ns3::UplinkScheduler::GetBs(), ns3::ServiceFlow::GetIsMulticast(), ns3::ServiceFlow::GetMinReservedTrafficRate(), ns3::ServiceFlow::GetModulation(), ns3::SSRecord::GetModulationType(), ns3::ServiceFlow::GetRecord(), ns3::ServiceFlow::GetSchedulingType(), ns3::ServiceFlow::GetToleratedJitter(), NS_FATAL_ERROR, ns3::ServiceFlowRecord::SetGrantSize(), ns3::ServiceFlow::SetUnsolicitedGrantInterval(), ns3::ServiceFlow::SetUnsolicitedPollingInterval(), ns3::ServiceFlow::SF_TYPE_BE, ns3::ServiceFlow::SF_TYPE_NRTPS, ns3::ServiceFlow::SF_TYPE_RTPS, and ns3::ServiceFlow::SF_TYPE_UGS.
Here is the call graph for this function:| void ns3::UplinkSchedulerMBQoS::UplinkSchedWindowTimer | ( | ) |
Reset the current window.
According to a configured time, reset the window.
Definition at line 163 of file bs-uplink-scheduler-mbqos.cc.
References ns3::ServiceFlowRecord::GetBacklogged(), ns3::UplinkScheduler::GetBs(), ns3::ServiceFlowRecord::GetBwSinceLastExpiry(), ns3::ServiceFlow::GetMinReservedTrafficRate(), ns3::ServiceFlow::GetRecord(), ns3::ServiceFlow::GetSchedulingType(), ns3::SSRecord::GetServiceFlows(), ns3::LOG_DEBUG, m_windowInterval, ns3::Simulator::Now(), NS_LOG, ns3::Time::S, ns3::Simulator::Schedule(), ns3::ServiceFlowRecord::SetBwSinceLastExpiry(), ns3::ServiceFlow::SF_TYPE_ALL, ns3::ServiceFlow::SF_TYPE_NRTPS, ns3::ServiceFlow::SF_TYPE_RTPS, and ns3::ServiceFlowRecord::UpdateBwSinceLastExpiry().
Referenced by InitOnce().
Here is the call graph for this function:
Here is the caller graph for this function:
|
private |
uplink allocations
Definition at line 311 of file bs-uplink-scheduler-mbqos.h.
Referenced by ~UplinkSchedulerMBQoS(), AddUplinkAllocation(), GetUplinkAllocations(), and Schedule().
uplink jobs high priority
Definition at line 314 of file bs-uplink-scheduler-mbqos.h.
Referenced by DequeueJob(), EnqueueJob(), and Schedule().
uplink jobs intermedite priority
Definition at line 315 of file bs-uplink-scheduler-mbqos.h.
Referenced by CheckDeadline(), CheckMinimumBandwidth(), DequeueJob(), EnqueueJob(), GetPendingSize(), and Schedule().
uplink jobs low priority
Definition at line 316 of file bs-uplink-scheduler-mbqos.h.
Referenced by DequeueJob(), EnqueueJob(), and Schedule().
|
private |
windows interval
Definition at line 319 of file bs-uplink-scheduler-mbqos.h.
Referenced by GetTypeId(), and UplinkSchedWindowTimer().