This class implements service flows as described by the IEEE-802.16 standard. More...
#include "service-flow.h"
Collaboration diagram for ns3::ServiceFlow:Public Types | |
| enum | CsSpecification { ATM = 99 , IPV4 = 100 , IPV6 = 101 , ETHERNET = 102 , VLAN = 103 , IPV4_OVER_ETHERNET = 104 , IPV6_OVER_ETHERNET = 105 , IPV4_OVER_VLAN = 106 , IPV6_OVER_VLAN = 107 } |
| section 11.13.19.2 CS parameter encoding rules, page 707 More... | |
| enum | Direction { SF_DIRECTION_DOWN , SF_DIRECTION_UP } |
| Direction enumeration. More... | |
| enum | ModulationType { MODULATION_TYPE_BPSK_12 , MODULATION_TYPE_QPSK_12 , MODULATION_TYPE_QPSK_34 , MODULATION_TYPE_QAM16_12 , MODULATION_TYPE_QAM16_34 , MODULATION_TYPE_QAM64_23 , MODULATION_TYPE_QAM64_34 } |
| Modulation type enumeration, Table 356 and 362. More... | |
| enum | SchedulingType { SF_TYPE_NONE = 0 , SF_TYPE_UNDEF = 1 , SF_TYPE_BE = 2 , SF_TYPE_NRTPS = 3 , SF_TYPE_RTPS = 4 , SF_TYPE_UGS = 6 , SF_TYPE_ALL = 255 } |
| section 11.13.11 Service flow scheduling type, page 701 More... | |
| enum | Type { SF_TYPE_PROVISIONED , SF_TYPE_ADMITTED , SF_TYPE_ACTIVE } |
| Type enumeration. More... | |
Public Member Functions | |
| ServiceFlow () | |
| Default constructor. More... | |
| ServiceFlow (const ServiceFlow &sf) | |
| Constructor. More... | |
| ServiceFlow (Direction direction) | |
| Constructor. More... | |
| ServiceFlow (Tlv tlv) | |
| creates a service flow from a TLV More... | |
| ServiceFlow (uint32_t sfid, Direction direction, Ptr< WimaxConnection > connection) | |
| Constructor. More... | |
| ~ServiceFlow () | |
| Destructor. More... | |
| bool | CheckClassifierMatch (Ipv4Address srcAddress, Ipv4Address dstAddress, uint16_t srcPort, uint16_t dstPort, uint8_t proto) const |
| check classifier match. More... | |
| void | CleanUpQueue () |
| Shall be called only by BS. More... | |
| void | CopyParametersFrom (ServiceFlow sf) |
| Copy parameters from another service flow. More... | |
| uint16_t | GetArqBlockLifeTime () const |
| Get ARQ block lifetime. More... | |
| uint16_t | GetArqBlockSize () const |
| Get ARQ block size. More... | |
| uint8_t | GetArqDeliverInOrder () const |
| Get ARQ deliver in order. More... | |
| uint8_t | GetArqEnable () const |
| Get ARQ enable. More... | |
| uint16_t | GetArqPurgeTimeout () const |
| Get ARQ purge timeout. More... | |
| uint16_t | GetArqRetryTimeoutRx () const |
| Get ARQ retry timeout receive. More... | |
| uint16_t | GetArqRetryTimeoutTx () const |
| Get ARQ retry timeout transmit. More... | |
| uint16_t | GetArqSyncLoss () const |
| Get ARQ sync loss. More... | |
| uint16_t | GetArqWindowSize () const |
| Get ARQ retry timeout transmit. More... | |
| uint16_t | GetCid () const |
| Get CID. More... | |
| Ptr< WimaxConnection > | GetConnection () const |
| Can return a null connection is this service flow has not been associated yet to a connection. More... | |
| CsParameters | GetConvergenceSublayerParam () const |
| Get convergence sublayer. More... | |
| CsSpecification | GetCsSpecification () const |
| Get CS specification. More... | |
| Direction | GetDirection () const |
| Get direction. More... | |
| uint8_t | GetFixedversusVariableSduIndicator () const |
| Get fixed versus variable SDU indicator. More... | |
| bool | GetIsEnabled () const |
| Get is enabled flag. More... | |
| bool | GetIsMulticast () const |
| Get is multicast. More... | |
| uint32_t | GetMaximumLatency () const |
| Get maximum latency. More... | |
| uint32_t | GetMaxSustainedTrafficRate () const |
| Get max sustained traffic rate. More... | |
| uint32_t | GetMaxTrafficBurst () const |
| Get max traffic burst. More... | |
| uint32_t | GetMinReservedTrafficRate () const |
| Get minimum reserved traffic rate. More... | |
| uint32_t | GetMinTolerableTrafficRate () const |
| Get minimum tolerable traffic rate. More... | |
| WimaxPhy::ModulationType | GetModulation () const |
| Get modulation. More... | |
| uint8_t | GetQosParamSetType () const |
| Get QOS parameter set type. More... | |
| Ptr< WimaxMacQueue > | GetQueue () const |
| Get pointer to queue. More... | |
| ServiceFlowRecord * | GetRecord () const |
| Get service flow record. More... | |
| uint32_t | GetRequestTransmissionPolicy () const |
| Get request transmission policy. More... | |
| ServiceFlow::SchedulingType | GetSchedulingType () const |
| Get scheduling type. More... | |
| char * | GetSchedulingTypeStr () const |
| Get scheduling type string. More... | |
| uint8_t | GetSduSize () const |
| Get SDU size. More... | |
| std::string | GetServiceClassName () const |
| Get service class name. More... | |
| ServiceFlow::SchedulingType | GetServiceSchedulingType () const |
| Get service scheduling type. More... | |
| uint32_t | GetSfid () const |
| Get SFID. More... | |
| uint16_t | GetTargetSAID () const |
| Get target SAID. More... | |
| uint32_t | GetToleratedJitter () const |
| Get tolerated jitter. More... | |
| uint8_t | GetTrafficPriority () const |
| Get traffic priority. More... | |
| Type | GetType () const |
| Get type of service flow. More... | |
| uint16_t | GetUnsolicitedGrantInterval () const |
| Get unsolicited grant interval. More... | |
| uint16_t | GetUnsolicitedPollingInterval () const |
| Get unsolicited polling interval. More... | |
| bool | HasPackets () const |
| Check if packets are present. More... | |
| bool | HasPackets (MacHeaderType::HeaderType packetType) const |
| Check if packets of particular type are present. More... | |
| void | InitValues () |
| Initialize values. More... | |
| ServiceFlow & | operator= (const ServiceFlow &o) |
| assignment operator More... | |
| void | PrintQoSParameters () const |
| Print QoS parameters. More... | |
| void | SetArqBlockLifeTime (uint16_t lifeTime) |
| Set ARQ block lifetime. More... | |
| void | SetArqBlockSize (uint16_t size) |
| Set ARQ block size. More... | |
| void | SetArqDeliverInOrder (uint8_t inOrder) |
| Set ARQ deliver in order. More... | |
| void | SetArqEnable (uint8_t arqEnable) |
| Set ARQ enable. More... | |
| void | SetArqPurgeTimeout (uint16_t timeout) |
| Set ARQ purge timeout. More... | |
| void | SetArqRetryTimeoutRx (uint16_t timeout) |
| Set ARQ retry timeout receive. More... | |
| void | SetArqRetryTimeoutTx (uint16_t timeout) |
| Set ARQ retry timeout transmit. More... | |
| void | SetArqSyncLoss (uint16_t syncLoss) |
| Set ARQ sync loss. More... | |
| void | SetArqWindowSize (uint16_t arqWindowSize) |
| Set ARQ retry timeout transmit. More... | |
| void | SetConnection (Ptr< WimaxConnection > connection) |
| Set connection. More... | |
| void | SetConvergenceSublayerParam (CsParameters csparam) |
| Set convergence sublayer parameters. More... | |
| void | SetCsSpecification (CsSpecification spec) |
| Set CS specification. More... | |
| void | SetDirection (Direction direction) |
| Set direction. More... | |
| void | SetFixedversusVariableSduIndicator (uint8_t sduIndicator) |
| Set fixed versus variable SDU indicator. More... | |
| void | SetIsEnabled (bool isEnabled) |
| Set is enabled flag. More... | |
| void | SetIsMulticast (bool isMulticast) |
| Set is multicast. More... | |
| void | SetMaximumLatency (uint32_t MaximumLatency) |
| Set maximum latency. More... | |
| void | SetMaxSustainedTrafficRate (uint32_t maxSustainedRate) |
| Set max sustained traffic rate. More... | |
| void | SetMaxTrafficBurst (uint32_t maxTrafficBurst) |
| Set maximum traffic burst. More... | |
| void | SetMinReservedTrafficRate (uint32_t minResvRate) |
| Set minimum reserved traffic rate. More... | |
| void | SetMinTolerableTrafficRate (uint32_t minJitter) |
| Set minimum tolerable traffic rate. More... | |
| void | SetModulation (WimaxPhy::ModulationType modulationType) |
| Set modulation. More... | |
| void | SetQosParamSetType (uint8_t type) |
| Set QOS parameter set type. More... | |
| void | SetRecord (ServiceFlowRecord *record) |
| Set service flow record. More... | |
| void | SetRequestTransmissionPolicy (uint32_t policy) |
| Set request transmission policy. More... | |
| void | SetSduSize (uint8_t sduSize) |
| Set SDU size. More... | |
| void | SetServiceClassName (std::string name) |
| Set service class name. More... | |
| void | SetServiceSchedulingType (ServiceFlow::SchedulingType schedType) |
| Set service scheduling type. More... | |
| void | SetSfid (uint32_t sfid) |
| Set SFID. More... | |
| void | SetTargetSAID (uint16_t targetSaid) |
| Set target SAID. More... | |
| void | SetToleratedJitter (uint32_t jitter) |
| Set tolerated jitter. More... | |
| void | SetTrafficPriority (uint8_t priority) |
| Set traffic priority. More... | |
| void | SetType (Type type) |
| Set type of service flow. More... | |
| void | SetUnsolicitedGrantInterval (uint16_t unsolicitedGrantInterval) |
| Set unsolicited grant interval. More... | |
| void | SetUnsolicitedPollingInterval (uint16_t unsolicitedPollingInterval) |
| Set unsolicited polling interval. More... | |
| Tlv | ToTlv () const |
| creates a TLV from this service flow More... | |
Private Attributes | |
| uint16_t | m_arqBlockLifeTime |
| ARQ block life time. More... | |
| uint16_t | m_arqBlockSize |
| ARQ block size. More... | |
| uint8_t | m_arqDeliverInOrder |
| ARQ deliver in order. More... | |
| uint8_t | m_arqEnable |
| ARQ enable. More... | |
| uint16_t | m_arqPurgeTimeout |
| ARQ purge timeout. More... | |
| uint16_t | m_arqRetryTimeoutRx |
| ARQ retry timeout receive. More... | |
| uint16_t | m_arqRetryTimeoutTx |
| ARQ retry timeout transmit. More... | |
| uint16_t | m_arqSyncLoss |
| ARQ sync loss. More... | |
| uint16_t | m_arqWindowSize |
| ARQ window size. More... | |
| Ptr< WimaxConnection > | m_connection |
| connection More... | |
| CsParameters | m_convergenceSublayerParam |
| convergence sublayer parameters More... | |
| CsSpecification | m_csSpecification |
| CS specification. More... | |
| Direction | m_direction |
| direction More... | |
| uint8_t | m_fixedversusVariableSduIndicator |
| fixed versus variable SDI indicator More... | |
| bool | m_isEnabled |
| is enabled? More... | |
| bool | m_isMulticast |
| is multicast? More... | |
| uint32_t | m_maximumLatency |
| maximum latency More... | |
| uint32_t | m_maxSustainedTrafficRate |
| maximum sustained traffic rate More... | |
| uint32_t | m_maxTrafficBurst |
| maximum traffic burst More... | |
| uint32_t | m_minReservedTrafficRate |
| minimum reserved traffic rate More... | |
| uint32_t | m_minTolerableTrafficRate |
| minimum tolerable traffic rate More... | |
| WimaxPhy::ModulationType | m_modulationType |
| modulation type More... | |
| uint8_t | m_qosParamSetType |
| QOS parameter type. More... | |
| ServiceFlowRecord * | m_record |
| service flow record More... | |
| uint32_t | m_requestTransmissionPolicy |
| request transmission policy More... | |
| ServiceFlow::SchedulingType | m_schedulingType |
| scheduling type More... | |
| uint8_t | m_sduSize |
| SDU size. More... | |
| std::string | m_serviceClassName |
| service class name More... | |
| uint32_t | m_sfid |
| SFID. More... | |
| uint16_t | m_targetSAID |
| target SAID More... | |
| uint32_t | m_toleratedJitter |
| tolerated jitter More... | |
| uint8_t | m_trafficPriority |
| traffic priority More... | |
| Type | m_type |
| type More... | |
| uint16_t | m_unsolicitedGrantInterval |
| unsolicited grant interval More... | |
| uint16_t | m_unsolicitedPollingInterval |
| unsolicited polling interval More... | |
This class implements service flows as described by the IEEE-802.16 standard.
Definition at line 42 of file service-flow.h.
section 11.13.19.2 CS parameter encoding rules, page 707
| Enumerator | |
|---|---|
| ATM | |
| IPV4 | |
| IPV6 | |
| ETHERNET | |
| VLAN | |
| IPV4_OVER_ETHERNET | |
| IPV6_OVER_ETHERNET | |
| IPV4_OVER_VLAN | |
| IPV6_OVER_VLAN | |
Definition at line 73 of file service-flow.h.
Direction enumeration.
| Enumerator | |
|---|---|
| SF_DIRECTION_DOWN | |
| SF_DIRECTION_UP | |
Definition at line 46 of file service-flow.h.
Modulation type enumeration, Table 356 and 362.
| Enumerator | |
|---|---|
| MODULATION_TYPE_BPSK_12 | |
| MODULATION_TYPE_QPSK_12 | |
| MODULATION_TYPE_QPSK_34 | |
| MODULATION_TYPE_QAM16_12 | |
| MODULATION_TYPE_QAM16_34 | |
| MODULATION_TYPE_QAM64_23 | |
| MODULATION_TYPE_QAM64_34 | |
Definition at line 87 of file service-flow.h.
section 11.13.11 Service flow scheduling type, page 701
| Enumerator | |
|---|---|
| SF_TYPE_NONE | |
| SF_TYPE_UNDEF | |
| SF_TYPE_BE | |
| SF_TYPE_NRTPS | |
| SF_TYPE_RTPS | |
| SF_TYPE_UGS | |
| SF_TYPE_ALL | |
Definition at line 61 of file service-flow.h.
Type enumeration.
| Enumerator | |
|---|---|
| SF_TYPE_PROVISIONED | |
| SF_TYPE_ADMITTED | |
| SF_TYPE_ACTIVE | |
Definition at line 53 of file service-flow.h.
| ns3::ServiceFlow::ServiceFlow | ( | Tlv | tlv | ) |
creates a service flow from a TLV
| tlv | the tlv from which the service flow will be created |
Definition at line 72 of file service-flow.cc.
References ns3::VectorTlvValue::Begin(), ns3::SfVectorTlvValue::CID, ns3::SfVectorTlvValue::CS_Specification, ns3::Tlv::DOWNLINK_SERVICE_FLOW, ns3::VectorTlvValue::End(), ns3::SfVectorTlvValue::Fixed_length_versus_Variable_length_SDU_Indicator, ns3::Tlv::GetType(), InitValues(), ns3::SfVectorTlvValue::IPV4_CS_Parameters, m_connection, m_convergenceSublayerParam, m_csSpecification, m_direction, m_fixedversusVariableSduIndicator, m_isEnabled, m_isMulticast, m_maximumLatency, m_maxSustainedTrafficRate, m_maxTrafficBurst, m_minReservedTrafficRate, m_minTolerableTrafficRate, m_modulationType, m_qosParamSetType, m_record, m_requestTransmissionPolicy, m_schedulingType, m_sfid, m_toleratedJitter, m_trafficPriority, ns3::SfVectorTlvValue::Maximum_Latency, ns3::SfVectorTlvValue::Maximum_Sustained_Traffic_Rate, ns3::SfVectorTlvValue::Maximum_Traffic_Burst, ns3::SfVectorTlvValue::Minimum_Reserved_Traffic_Rate, ns3::SfVectorTlvValue::Minimum_Tolerable_Traffic_Rate, ns3::WimaxPhy::MODULATION_TYPE_QPSK_12, NS_ASSERT_MSG, ns3::Tlv::PeekValue(), ns3::SfVectorTlvValue::QoS_Parameter_Set_Type, ns3::SfVectorTlvValue::Request_Transmission_Policy, ns3::SfVectorTlvValue::Service_Flow_Scheduling_Type, SF_DIRECTION_DOWN, SF_DIRECTION_UP, ns3::SfVectorTlvValue::SFID, ns3::SfVectorTlvValue::Tolerated_Jitter, ns3::SfVectorTlvValue::Traffic_Priority, ns3::Cid::TRANSPORT, and ns3::Tlv::UPLINK_SERVICE_FLOW.
Here is the call graph for this function:| ns3::ServiceFlow::ServiceFlow | ( | ) |
Default constructor.
Definition at line 45 of file service-flow.cc.
References InitValues(), m_isMulticast, m_modulationType, and ns3::WimaxPhy::MODULATION_TYPE_QPSK_12.
Here is the call graph for this function:| ns3::ServiceFlow::ServiceFlow | ( | Direction | direction | ) |
Constructor.
| direction | the direction |
Definition at line 32 of file service-flow.cc.
References InitValues(), m_connection, m_direction, m_isEnabled, m_isMulticast, m_modulationType, m_record, m_sfid, m_type, ns3::WimaxPhy::MODULATION_TYPE_QPSK_12, and SF_TYPE_PROVISIONED.
Here is the call graph for this function:| ns3::ServiceFlow::ServiceFlow | ( | const ServiceFlow & | sf | ) |
Constructor.
| sf | service flow |
Definition at line 745 of file service-flow.cc.
References GetArqEnable(), GetArqRetryTimeoutRx(), GetArqRetryTimeoutTx(), GetArqWindowSize(), GetConnection(), GetConvergenceSublayerParam(), GetCsSpecification(), GetDirection(), GetFixedversusVariableSduIndicator(), GetIsEnabled(), GetIsMulticast(), GetMaximumLatency(), GetMaxSustainedTrafficRate(), GetMaxTrafficBurst(), GetMinReservedTrafficRate(), GetMinTolerableTrafficRate(), GetModulation(), GetQosParamSetType(), GetRecord(), GetRequestTransmissionPolicy(), GetSduSize(), GetServiceClassName(), GetServiceSchedulingType(), GetSfid(), GetTargetSAID(), GetToleratedJitter(), GetTrafficPriority(), GetType(), GetUnsolicitedGrantInterval(), GetUnsolicitedPollingInterval(), m_arqEnable, m_arqRetryTimeoutRx, m_arqRetryTimeoutTx, m_arqWindowSize, m_connection, m_convergenceSublayerParam, m_csSpecification, m_direction, m_fixedversusVariableSduIndicator, m_isEnabled, m_isMulticast, m_maximumLatency, m_maxSustainedTrafficRate, m_maxTrafficBurst, m_minReservedTrafficRate, m_minTolerableTrafficRate, m_modulationType, m_qosParamSetType, m_record, m_requestTransmissionPolicy, m_schedulingType, m_sduSize, m_serviceClassName, m_sfid, m_targetSAID, m_toleratedJitter, m_trafficPriority, m_type, m_unsolicitedGrantInterval, and m_unsolicitedPollingInterval.
Here is the call graph for this function:| ns3::ServiceFlow::ServiceFlow | ( | uint32_t | sfid, |
| Direction | direction, | ||
| Ptr< WimaxConnection > | connection | ||
| ) |
Constructor.
| sfid | the SFID |
| direction | the direction |
| connection | the connection object |
Definition at line 58 of file service-flow.cc.
References InitValues(), m_connection, m_direction, m_isEnabled, m_isMulticast, m_modulationType, m_record, m_sfid, m_type, ns3::WimaxPhy::MODULATION_TYPE_QPSK_12, and SF_TYPE_PROVISIONED.
Here is the call graph for this function:| ns3::ServiceFlow::~ServiceFlow | ( | ) |
| bool ns3::ServiceFlow::CheckClassifierMatch | ( | Ipv4Address | srcAddress, |
| Ipv4Address | dstAddress, | ||
| uint16_t | srcPort, | ||
| uint16_t | dstPort, | ||
| uint8_t | proto | ||
| ) | const |
check classifier match.
| srcAddress | the source ip address |
| dstAddress | the destination ip address |
| srcPort | the source port |
| dstPort | the destination port |
| proto | the layer 4 protocol |
Definition at line 887 of file service-flow.cc.
References ns3::IpcsClassifierRecord::CheckMatch(), ns3::CsParameters::GetPacketClassifierRule(), and m_convergenceSublayerParam.
Here is the call graph for this function:| void ns3::ServiceFlow::CleanUpQueue | ( | ) |
Shall be called only by BS.
Definition at line 276 of file service-flow.cc.
References GetMaximumLatency(), m_connection, ns3::MilliSeconds(), and ns3::Simulator::Now().
Here is the call graph for this function:| void ns3::ServiceFlow::CopyParametersFrom | ( | ServiceFlow | sf | ) |
Copy parameters from another service flow.
| sf | the service flow |
Definition at line 716 of file service-flow.cc.
References GetArqEnable(), GetArqRetryTimeoutRx(), GetArqRetryTimeoutTx(), GetArqWindowSize(), GetConvergenceSublayerParam(), GetCsSpecification(), GetDirection(), GetFixedversusVariableSduIndicator(), GetIsMulticast(), GetMaximumLatency(), GetMaxSustainedTrafficRate(), GetMaxTrafficBurst(), GetMinReservedTrafficRate(), GetMinTolerableTrafficRate(), GetModulation(), GetQosParamSetType(), GetRequestTransmissionPolicy(), GetSduSize(), GetServiceClassName(), GetServiceSchedulingType(), GetTargetSAID(), GetToleratedJitter(), GetTrafficPriority(), GetUnsolicitedGrantInterval(), GetUnsolicitedPollingInterval(), m_arqEnable, m_arqRetryTimeoutRx, m_arqRetryTimeoutTx, m_arqWindowSize, m_convergenceSublayerParam, m_csSpecification, m_direction, m_fixedversusVariableSduIndicator, m_isMulticast, m_maximumLatency, m_maxSustainedTrafficRate, m_maxTrafficBurst, m_minReservedTrafficRate, m_minTolerableTrafficRate, m_modulationType, m_qosParamSetType, m_requestTransmissionPolicy, m_schedulingType, m_sduSize, m_serviceClassName, m_targetSAID, m_toleratedJitter, m_trafficPriority, m_unsolicitedGrantInterval, and m_unsolicitedPollingInterval.
Referenced by ns3::BsServiceFlowManager::ProcessDsaReq().
Here is the call graph for this function:
Here is the caller graph for this function:| uint16_t ns3::ServiceFlow::GetArqBlockLifeTime | ( | ) | const |
Get ARQ block lifetime.
Definition at line 432 of file service-flow.cc.
References m_arqBlockLifeTime.
| uint16_t ns3::ServiceFlow::GetArqBlockSize | ( | ) | const |
Get ARQ block size.
Definition at line 456 of file service-flow.cc.
References m_arqBlockSize.
| uint8_t ns3::ServiceFlow::GetArqDeliverInOrder | ( | ) | const |
Get ARQ deliver in order.
Definition at line 444 of file service-flow.cc.
References m_arqDeliverInOrder.
| uint8_t ns3::ServiceFlow::GetArqEnable | ( | ) | const |
Get ARQ enable.
Definition at line 408 of file service-flow.cc.
References m_arqEnable.
Referenced by ServiceFlow(), CopyParametersFrom(), and operator=().
Here is the caller graph for this function:| uint16_t ns3::ServiceFlow::GetArqPurgeTimeout | ( | ) | const |
Get ARQ purge timeout.
Definition at line 450 of file service-flow.cc.
References m_arqPurgeTimeout.
| uint16_t ns3::ServiceFlow::GetArqRetryTimeoutRx | ( | ) | const |
Get ARQ retry timeout receive.
Definition at line 426 of file service-flow.cc.
References m_arqRetryTimeoutRx.
Referenced by ServiceFlow(), CopyParametersFrom(), and operator=().
Here is the caller graph for this function:| uint16_t ns3::ServiceFlow::GetArqRetryTimeoutTx | ( | ) | const |
Get ARQ retry timeout transmit.
Definition at line 420 of file service-flow.cc.
References m_arqRetryTimeoutTx.
Referenced by ServiceFlow(), CopyParametersFrom(), and operator=().
Here is the caller graph for this function:| uint16_t ns3::ServiceFlow::GetArqSyncLoss | ( | ) | const |
Get ARQ sync loss.
Definition at line 438 of file service-flow.cc.
References m_arqSyncLoss.
| uint16_t ns3::ServiceFlow::GetArqWindowSize | ( | ) | const |
Get ARQ retry timeout transmit.
Definition at line 414 of file service-flow.cc.
References m_arqWindowSize.
Referenced by ServiceFlow(), CopyParametersFrom(), and operator=().
Here is the caller graph for this function:| uint16_t ns3::ServiceFlow::GetCid | ( | ) | const |
Get CID.
Definition at line 314 of file service-flow.cc.
References m_connection.
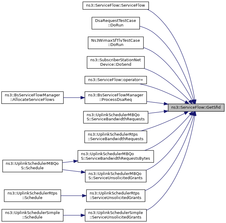
Referenced by ns3::SubscriberStationNetDevice::DoSend(), ns3::BsServiceFlowManager::ProcessDsaReq(), ns3::SsServiceFlowManager::ProcessDsaRsp(), and ToTlv().
Here is the caller graph for this function:| Ptr< WimaxConnection > ns3::ServiceFlow::GetConnection | ( | ) | const |
Can return a null connection is this service flow has not been associated yet to a connection.
Definition at line 210 of file service-flow.cc.
References m_connection.
Referenced by ServiceFlow(), ns3::BSSchedulerRtps::CreateUgsBurst(), ns3::BSSchedulerSimple::CreateUgsBurst(), ns3::BaseStationNetDevice::DoSend(), ns3::SubscriberStationNetDevice::DoSend(), operator=(), ns3::BandwidthManager::SendBandwidthRequest(), ns3::UplinkSchedulerMBQoS::ServiceBandwidthRequests(), ns3::UplinkSchedulerRtps::ServiceBandwidthRequests(), ns3::UplinkSchedulerMBQoS::ServiceBandwidthRequestsBytes(), ns3::UplinkSchedulerMBQoS::ServiceUnsolicitedGrants(), ns3::UplinkSchedulerRtps::ServiceUnsolicitedGrants(), and ns3::UplinkSchedulerSimple::ServiceUnsolicitedGrants().
Here is the caller graph for this function:| CsParameters ns3::ServiceFlow::GetConvergenceSublayerParam | ( | ) | const |
Get convergence sublayer.
Definition at line 468 of file service-flow.cc.
References m_convergenceSublayerParam.
Referenced by ServiceFlow(), CopyParametersFrom(), operator=(), and ns3::BsServiceFlowManager::ProcessDsaReq().
Here is the caller graph for this function:| ServiceFlow::CsSpecification ns3::ServiceFlow::GetCsSpecification | ( | ) | const |
Get CS specification.
Definition at line 462 of file service-flow.cc.
References m_csSpecification.
Referenced by ServiceFlow(), CopyParametersFrom(), DsaRequestTestCase::DoRun(), Ns3WimaxSfTlvTestCase::DoRun(), and operator=().
Here is the caller graph for this function:| ServiceFlow::Direction ns3::ServiceFlow::GetDirection | ( | ) | const |
Get direction.
Definition at line 185 of file service-flow.cc.
References m_direction.
Referenced by ServiceFlow(), CopyParametersFrom(), DsaRequestTestCase::DoRun(), Ns3WimaxSfTlvTestCase::DoRun(), operator=(), and ns3::BsServiceFlowManager::ProcessDsaReq().
Here is the caller graph for this function:| uint8_t ns3::ServiceFlow::GetFixedversusVariableSduIndicator | ( | ) | const |
Get fixed versus variable SDU indicator.
Definition at line 390 of file service-flow.cc.
References m_fixedversusVariableSduIndicator.
Referenced by ServiceFlow(), CopyParametersFrom(), and operator=().
Here is the caller graph for this function:| bool ns3::ServiceFlow::GetIsEnabled | ( | ) | const |
Get is enabled flag.
Definition at line 222 of file service-flow.cc.
References m_isEnabled.
Referenced by ServiceFlow(), ns3::BaseStationNetDevice::DoSend(), ns3::SubscriberStationNetDevice::DoSend(), and operator=().
Here is the caller graph for this function:| bool ns3::ServiceFlow::GetIsMulticast | ( | ) | const |
Get is multicast.
Definition at line 486 of file service-flow.cc.
References m_isMulticast.
Referenced by ServiceFlow(), CopyParametersFrom(), operator=(), ns3::UplinkSchedulerMBQoS::SetupServiceFlow(), ns3::UplinkSchedulerRtps::SetupServiceFlow(), and ns3::UplinkSchedulerSimple::SetupServiceFlow().
Here is the caller graph for this function:| uint32_t ns3::ServiceFlow::GetMaximumLatency | ( | ) | const |
Get maximum latency.
Definition at line 384 of file service-flow.cc.
References m_maximumLatency.
Referenced by ServiceFlow(), CleanUpQueue(), CopyParametersFrom(), ns3::UplinkSchedulerMBQoS::DetermineDeadline(), DsaRequestTestCase::DoRun(), Ns3WimaxSfTlvTestCase::DoRun(), and operator=().
Here is the caller graph for this function:| uint32_t ns3::ServiceFlow::GetMaxSustainedTrafficRate | ( | ) | const |
Get max sustained traffic rate.
Definition at line 342 of file service-flow.cc.
References m_maxSustainedTrafficRate.
Referenced by ServiceFlow(), CopyParametersFrom(), DsaRequestTestCase::DoRun(), Ns3WimaxSfTlvTestCase::DoRun(), and operator=().
Here is the caller graph for this function:| uint32_t ns3::ServiceFlow::GetMaxTrafficBurst | ( | ) | const |
Get max traffic burst.
Definition at line 348 of file service-flow.cc.
References m_maxTrafficBurst.
Referenced by ServiceFlow(), CopyParametersFrom(), DsaRequestTestCase::DoRun(), Ns3WimaxSfTlvTestCase::DoRun(), and operator=().
Here is the caller graph for this function:| uint32_t ns3::ServiceFlow::GetMinReservedTrafficRate | ( | ) | const |
Get minimum reserved traffic rate.
Definition at line 354 of file service-flow.cc.
References m_minReservedTrafficRate.
Referenced by ServiceFlow(), ns3::UplinkSchedulerMBQoS::CheckMinimumBandwidth(), CopyParametersFrom(), DsaRequestTestCase::DoRun(), Ns3WimaxSfTlvTestCase::DoRun(), operator=(), ns3::UplinkSchedulerMBQoS::SetupServiceFlow(), ns3::UplinkSchedulerRtps::SetupServiceFlow(), ns3::UplinkSchedulerSimple::SetupServiceFlow(), and ns3::UplinkSchedulerMBQoS::UplinkSchedWindowTimer().
Here is the caller graph for this function:| uint32_t ns3::ServiceFlow::GetMinTolerableTrafficRate | ( | ) | const |
Get minimum tolerable traffic rate.
Definition at line 360 of file service-flow.cc.
References m_minTolerableTrafficRate.
Referenced by ServiceFlow(), CopyParametersFrom(), DsaRequestTestCase::DoRun(), Ns3WimaxSfTlvTestCase::DoRun(), and operator=().
Here is the caller graph for this function:| WimaxPhy::ModulationType ns3::ServiceFlow::GetModulation | ( | ) | const |
Get modulation.
Definition at line 492 of file service-flow.cc.
References m_modulationType.
Referenced by ServiceFlow(), CopyParametersFrom(), operator=(), ns3::UplinkSchedulerMBQoS::SetupServiceFlow(), ns3::UplinkSchedulerRtps::SetupServiceFlow(), and ns3::UplinkSchedulerSimple::SetupServiceFlow().
Here is the caller graph for this function:| uint8_t ns3::ServiceFlow::GetQosParamSetType | ( | ) | const |
Get QOS parameter set type.
Definition at line 330 of file service-flow.cc.
References m_qosParamSetType.
Referenced by ServiceFlow(), CopyParametersFrom(), and operator=().
Here is the caller graph for this function:| Ptr< WimaxMacQueue > ns3::ServiceFlow::GetQueue | ( | ) | const |
Get pointer to queue.
Definition at line 240 of file service-flow.cc.
References m_connection.
Referenced by ns3::BandwidthManager::SelectFlowForRequest().
Here is the caller graph for this function:| ServiceFlowRecord * ns3::ServiceFlow::GetRecord | ( | ) | const |
Get service flow record.
Definition at line 234 of file service-flow.cc.
References m_record.
Referenced by ServiceFlow(), ns3::BandwidthManager::CalculateAllocationSize(), ns3::UplinkSchedulerMBQoS::CheckMinimumBandwidth(), ns3::UplinkSchedulerMBQoS::CountSymbolsJobs(), ns3::UplinkSchedulerMBQoS::DetermineDeadline(), ns3::SubscriberStationNetDevice::DoReceive(), operator=(), ns3::UplinkSchedulerMBQoS::ServiceBandwidthRequests(), ns3::UplinkSchedulerRtps::ServiceBandwidthRequests(), ns3::UplinkSchedulerSimple::ServiceBandwidthRequests(), ns3::UplinkSchedulerMBQoS::ServiceBandwidthRequestsBytes(), ns3::UplinkSchedulerMBQoS::ServiceUnsolicitedGrants(), ns3::UplinkSchedulerRtps::ServiceUnsolicitedGrants(), ns3::UplinkSchedulerSimple::ServiceUnsolicitedGrants(), ns3::UplinkSchedulerMBQoS::SetupServiceFlow(), ns3::UplinkSchedulerRtps::SetupServiceFlow(), ns3::UplinkSchedulerSimple::SetupServiceFlow(), and ns3::UplinkSchedulerMBQoS::UplinkSchedWindowTimer().
Here is the caller graph for this function:| uint32_t ns3::ServiceFlow::GetRequestTransmissionPolicy | ( | ) | const |
Get request transmission policy.
Definition at line 372 of file service-flow.cc.
References m_requestTransmissionPolicy.
Referenced by ServiceFlow(), CopyParametersFrom(), and operator=().
Here is the caller graph for this function:| ServiceFlow::SchedulingType ns3::ServiceFlow::GetSchedulingType | ( | ) | const |
Get scheduling type.
Definition at line 250 of file service-flow.cc.
References m_schedulingType.
Referenced by ns3::BandwidthManager::CalculateAllocationSize(), ns3::UplinkSchedulerMBQoS::CheckMinimumBandwidth(), ns3::WimaxConnection::GetSchedulingType(), ns3::UplinkSchedulerMBQoS::ProcessBandwidthRequest(), ns3::BandwidthManager::SelectFlowForRequest(), ns3::UplinkSchedulerMBQoS::ServiceUnsolicitedGrants(), ns3::UplinkSchedulerRtps::ServiceUnsolicitedGrants(), ns3::UplinkSchedulerSimple::ServiceUnsolicitedGrants(), ns3::UplinkSchedulerMBQoS::SetupServiceFlow(), ns3::UplinkSchedulerRtps::SetupServiceFlow(), ns3::UplinkSchedulerSimple::SetupServiceFlow(), and ns3::UplinkSchedulerMBQoS::UplinkSchedWindowTimer().
Here is the caller graph for this function:| char * ns3::ServiceFlow::GetSchedulingTypeStr | ( | ) | const |
Get scheduling type string.
Definition at line 824 of file service-flow.cc.
References m_schedulingType, NS_FATAL_ERROR, SF_TYPE_BE, SF_TYPE_NRTPS, SF_TYPE_RTPS, and SF_TYPE_UGS.
Referenced by ns3::UplinkSchedulerMBQoS::ServiceBandwidthRequests(), ns3::UplinkSchedulerRtps::ServiceBandwidthRequests(), ns3::UplinkSchedulerMBQoS::ServiceBandwidthRequestsBytes(), ns3::UplinkSchedulerMBQoS::ServiceUnsolicitedGrants(), and ns3::UplinkSchedulerRtps::ServiceUnsolicitedGrants().
Here is the caller graph for this function:| uint8_t ns3::ServiceFlow::GetSduSize | ( | ) | const |
Get SDU size.
Definition at line 396 of file service-flow.cc.
References m_sduSize.
Referenced by ServiceFlow(), ns3::UplinkSchedulerMBQoS::CheckMinimumBandwidth(), CopyParametersFrom(), ns3::UplinkSchedulerMBQoS::CountSymbolsJobs(), operator=(), ns3::UplinkSchedulerMBQoS::ServiceBandwidthRequests(), ns3::UplinkSchedulerRtps::ServiceBandwidthRequests(), ns3::UplinkSchedulerSimple::ServiceBandwidthRequests(), ns3::UplinkSchedulerRtps::SetupServiceFlow(), and ns3::UplinkSchedulerSimple::SetupServiceFlow().
Here is the caller graph for this function:| std::string ns3::ServiceFlow::GetServiceClassName | ( | ) | const |
Get service class name.
Definition at line 324 of file service-flow.cc.
References m_serviceClassName.
Referenced by ServiceFlow(), CopyParametersFrom(), and operator=().
Here is the caller graph for this function:| ServiceFlow::SchedulingType ns3::ServiceFlow::GetServiceSchedulingType | ( | ) | const |
Get service scheduling type.
Definition at line 366 of file service-flow.cc.
References m_schedulingType.
Referenced by ServiceFlow(), CopyParametersFrom(), DsaRequestTestCase::DoRun(), Ns3WimaxSfTlvTestCase::DoRun(), and operator=().
Here is the caller graph for this function:| uint32_t ns3::ServiceFlow::GetSfid | ( | ) | const |
Get SFID.
Definition at line 308 of file service-flow.cc.
References m_sfid.
Referenced by ServiceFlow(), DsaRequestTestCase::DoRun(), Ns3WimaxSfTlvTestCase::DoRun(), ns3::SubscriberStationNetDevice::DoSend(), operator=(), ns3::BsServiceFlowManager::ProcessDsaReq(), ns3::UplinkSchedulerMBQoS::ServiceBandwidthRequests(), ns3::UplinkSchedulerRtps::ServiceBandwidthRequests(), ns3::UplinkSchedulerMBQoS::ServiceBandwidthRequestsBytes(), ns3::UplinkSchedulerMBQoS::ServiceUnsolicitedGrants(), ns3::UplinkSchedulerRtps::ServiceUnsolicitedGrants(), and ns3::UplinkSchedulerSimple::ServiceUnsolicitedGrants().
Here is the caller graph for this function:| uint16_t ns3::ServiceFlow::GetTargetSAID | ( | ) | const |
Get target SAID.
Definition at line 402 of file service-flow.cc.
References m_targetSAID.
Referenced by ServiceFlow(), CopyParametersFrom(), and operator=().
Here is the caller graph for this function:| uint32_t ns3::ServiceFlow::GetToleratedJitter | ( | ) | const |
Get tolerated jitter.
Definition at line 378 of file service-flow.cc.
References m_toleratedJitter.
Referenced by ServiceFlow(), CopyParametersFrom(), operator=(), ns3::UplinkSchedulerMBQoS::SetupServiceFlow(), ns3::UplinkSchedulerRtps::SetupServiceFlow(), and ns3::UplinkSchedulerSimple::SetupServiceFlow().
Here is the caller graph for this function:| uint8_t ns3::ServiceFlow::GetTrafficPriority | ( | ) | const |
Get traffic priority.
Definition at line 336 of file service-flow.cc.
References m_trafficPriority.
Referenced by ServiceFlow(), CopyParametersFrom(), DsaRequestTestCase::DoRun(), Ns3WimaxSfTlvTestCase::DoRun(), and operator=().
Here is the caller graph for this function:| ServiceFlow::Type ns3::ServiceFlow::GetType | ( | ) | const |
Get type of service flow.
Definition at line 197 of file service-flow.cc.
References m_type.
Referenced by ServiceFlow(), and operator=().
Here is the caller graph for this function:| uint16_t ns3::ServiceFlow::GetUnsolicitedGrantInterval | ( | ) | const |
Get unsolicited grant interval.
Definition at line 474 of file service-flow.cc.
References m_unsolicitedGrantInterval.
Referenced by ServiceFlow(), ns3::BandwidthManager::CalculateAllocationSize(), CopyParametersFrom(), and operator=().
Here is the caller graph for this function:| uint16_t ns3::ServiceFlow::GetUnsolicitedPollingInterval | ( | ) | const |
Get unsolicited polling interval.
Definition at line 480 of file service-flow.cc.
References m_unsolicitedPollingInterval.
Referenced by ServiceFlow(), ns3::BandwidthManager::CalculateAllocationSize(), CopyParametersFrom(), ns3::UplinkSchedulerMBQoS::CountSymbolsJobs(), and operator=().
Here is the caller graph for this function:| bool ns3::ServiceFlow::HasPackets | ( | ) | const |
Check if packets are present.
Definition at line 256 of file service-flow.cc.
References m_connection.
Referenced by ns3::BSSchedulerRtps::CreateUgsBurst(), ns3::BSSchedulerSimple::CreateUgsBurst(), and ns3::BandwidthManager::SelectFlowForRequest().
Here is the caller graph for this function:| bool ns3::ServiceFlow::HasPackets | ( | MacHeaderType::HeaderType | packetType | ) | const |
Check if packets of particular type are present.
| packetType | the packet type to select |
Definition at line 266 of file service-flow.cc.
References m_connection.
| void ns3::ServiceFlow::InitValues | ( | ) |
Initialize values.
Definition at line 680 of file service-flow.cc.
References IPV4, m_arqBlockLifeTime, m_arqBlockSize, m_arqDeliverInOrder, m_arqEnable, m_arqPurgeTimeout, m_arqRetryTimeoutRx, m_arqRetryTimeoutTx, m_arqSyncLoss, m_arqWindowSize, m_csSpecification, m_direction, m_fixedversusVariableSduIndicator, m_isMulticast, m_maximumLatency, m_maxSustainedTrafficRate, m_maxTrafficBurst, m_minReservedTrafficRate, m_minTolerableTrafficRate, m_modulationType, m_qosParamSetType, m_requestTransmissionPolicy, m_schedulingType, m_sduSize, m_serviceClassName, m_sfid, m_targetSAID, m_toleratedJitter, m_trafficPriority, m_type, m_unsolicitedGrantInterval, m_unsolicitedPollingInterval, ns3::WimaxPhy::MODULATION_TYPE_QPSK_12, SF_DIRECTION_DOWN, SF_TYPE_ACTIVE, and SF_TYPE_NONE.
Referenced by ServiceFlow().
Here is the caller graph for this function:| ServiceFlow & ns3::ServiceFlow::operator= | ( | const ServiceFlow & | o | ) |
assignment operator
| o | the service flow to assign |
Definition at line 781 of file service-flow.cc.
References GetArqEnable(), GetArqRetryTimeoutRx(), GetArqRetryTimeoutTx(), GetArqWindowSize(), GetConnection(), GetConvergenceSublayerParam(), GetCsSpecification(), GetDirection(), GetFixedversusVariableSduIndicator(), GetIsEnabled(), GetIsMulticast(), GetMaximumLatency(), GetMaxSustainedTrafficRate(), GetMaxTrafficBurst(), GetMinReservedTrafficRate(), GetMinTolerableTrafficRate(), GetModulation(), GetQosParamSetType(), GetRecord(), GetRequestTransmissionPolicy(), GetSduSize(), GetServiceClassName(), GetServiceSchedulingType(), GetSfid(), GetTargetSAID(), GetToleratedJitter(), GetTrafficPriority(), GetType(), GetUnsolicitedGrantInterval(), GetUnsolicitedPollingInterval(), m_arqEnable, m_arqRetryTimeoutRx, m_arqRetryTimeoutTx, m_arqWindowSize, m_connection, m_convergenceSublayerParam, m_csSpecification, m_direction, m_fixedversusVariableSduIndicator, m_isEnabled, m_isMulticast, m_maximumLatency, m_maxSustainedTrafficRate, m_maxTrafficBurst, m_minReservedTrafficRate, m_minTolerableTrafficRate, m_modulationType, m_qosParamSetType, m_record, m_requestTransmissionPolicy, m_schedulingType, m_sduSize, m_serviceClassName, m_sfid, m_targetSAID, m_toleratedJitter, m_trafficPriority, m_type, m_unsolicitedGrantInterval, and m_unsolicitedPollingInterval.
Here is the call graph for this function:| void ns3::ServiceFlow::PrintQoSParameters | ( | ) | const |
Print QoS parameters.
Definition at line 301 of file service-flow.cc.
| void ns3::ServiceFlow::SetArqBlockLifeTime | ( | uint16_t | lifeTime | ) |
Set ARQ block lifetime.
| lifeTime | the ARQ block life time |
Definition at line 614 of file service-flow.cc.
References m_arqBlockLifeTime.
| void ns3::ServiceFlow::SetArqBlockSize | ( | uint16_t | size | ) |
Set ARQ block size.
| size | the size |
Definition at line 638 of file service-flow.cc.
References m_arqBlockSize.
| void ns3::ServiceFlow::SetArqDeliverInOrder | ( | uint8_t | inOrder | ) |
Set ARQ deliver in order.
| inOrder | the deliver in order setting |
Definition at line 626 of file service-flow.cc.
References m_arqDeliverInOrder.
| void ns3::ServiceFlow::SetArqEnable | ( | uint8_t | arqEnable | ) |
Set ARQ enable.
| arqEnable | the ARQ enable setting |
Definition at line 590 of file service-flow.cc.
References m_arqEnable.
| void ns3::ServiceFlow::SetArqPurgeTimeout | ( | uint16_t | timeout | ) |
Set ARQ purge timeout.
| timeout | the timeout value |
Definition at line 632 of file service-flow.cc.
References m_arqPurgeTimeout, and timeout.
| void ns3::ServiceFlow::SetArqRetryTimeoutRx | ( | uint16_t | timeout | ) |
Set ARQ retry timeout receive.
| timeout | the timeout |
Definition at line 608 of file service-flow.cc.
References m_arqRetryTimeoutRx, and timeout.
| void ns3::ServiceFlow::SetArqRetryTimeoutTx | ( | uint16_t | timeout | ) |
Set ARQ retry timeout transmit.
| timeout | the ARQ retry timeout transmit |
Definition at line 602 of file service-flow.cc.
References m_arqRetryTimeoutTx, and timeout.
| void ns3::ServiceFlow::SetArqSyncLoss | ( | uint16_t | syncLoss | ) |
Set ARQ sync loss.
| syncLoss | the ARQ sync loss |
Definition at line 620 of file service-flow.cc.
References m_arqSyncLoss.
| void ns3::ServiceFlow::SetArqWindowSize | ( | uint16_t | arqWindowSize | ) |
Set ARQ retry timeout transmit.
| arqWindowSize | the ARQ retry timeout transmit |
Definition at line 596 of file service-flow.cc.
References m_arqWindowSize.
| void ns3::ServiceFlow::SetConnection | ( | Ptr< WimaxConnection > | connection | ) |
Set connection.
| connection | the connection |
Definition at line 203 of file service-flow.cc.
References m_connection.
Referenced by ns3::SsServiceFlowManager::ProcessDsaRsp().
Here is the caller graph for this function:| void ns3::ServiceFlow::SetConvergenceSublayerParam | ( | CsParameters | csparam | ) |
Set convergence sublayer parameters.
| csparam | the convergence sublayer parameters |
Definition at line 650 of file service-flow.cc.
References m_convergenceSublayerParam.
Referenced by ns3::WimaxHelper::CreateServiceFlow(), DsaRequestTestCase::DoRun(), Ns3WimaxSfTlvTestCase::DoRun(), and ns3::BsServiceFlowManager::ProcessDsaReq().
Here is the caller graph for this function:| void ns3::ServiceFlow::SetCsSpecification | ( | ServiceFlow::CsSpecification | spec | ) |
Set CS specification.
| spec | the CS specification |
Definition at line 644 of file service-flow.cc.
References m_csSpecification.
Referenced by ns3::WimaxHelper::CreateServiceFlow(), DsaRequestTestCase::DoRun(), and Ns3WimaxSfTlvTestCase::DoRun().
Here is the caller graph for this function:| void ns3::ServiceFlow::SetDirection | ( | Direction | direction | ) |
Set direction.
| direction | the direction value |
Definition at line 179 of file service-flow.cc.
References m_direction.
| void ns3::ServiceFlow::SetFixedversusVariableSduIndicator | ( | uint8_t | sduIndicator | ) |
Set fixed versus variable SDU indicator.
| sduIndicator | fixed vs variable SDU indicator |
Definition at line 572 of file service-flow.cc.
References m_fixedversusVariableSduIndicator.
| void ns3::ServiceFlow::SetIsEnabled | ( | bool | isEnabled | ) |
Set is enabled flag.
| isEnabled | is enabled flag |
Definition at line 216 of file service-flow.cc.
References m_isEnabled.
Referenced by ns3::SsServiceFlowManager::ProcessDsaRsp(), and ns3::BsServiceFlowManager::ScheduleDsaRsp().
Here is the caller graph for this function:| void ns3::ServiceFlow::SetIsMulticast | ( | bool | isMulticast | ) |
Set is multicast.
| isMulticast | the is multicast flag |
Definition at line 668 of file service-flow.cc.
References m_isMulticast.
| void ns3::ServiceFlow::SetMaximumLatency | ( | uint32_t | MaximumLatency | ) |
Set maximum latency.
| MaximumLatency | the maximum latency |
Definition at line 566 of file service-flow.cc.
References m_maximumLatency.
Referenced by ns3::WimaxHelper::CreateServiceFlow(), DsaRequestTestCase::DoRun(), and Ns3WimaxSfTlvTestCase::DoRun().
Here is the caller graph for this function:| void ns3::ServiceFlow::SetMaxSustainedTrafficRate | ( | uint32_t | maxSustainedRate | ) |
Set max sustained traffic rate.
| maxSustainedRate | the maximum sustained traffic rate |
Definition at line 524 of file service-flow.cc.
References m_maxSustainedTrafficRate.
Referenced by ns3::WimaxHelper::CreateServiceFlow(), DsaRequestTestCase::DoRun(), and Ns3WimaxSfTlvTestCase::DoRun().
Here is the caller graph for this function:| void ns3::ServiceFlow::SetMaxTrafficBurst | ( | uint32_t | maxTrafficBurst | ) |
Set maximum traffic burst.
| maxTrafficBurst | the maximum traffic burst |
Definition at line 530 of file service-flow.cc.
References m_maxTrafficBurst.
Referenced by ns3::WimaxHelper::CreateServiceFlow(), DsaRequestTestCase::DoRun(), and Ns3WimaxSfTlvTestCase::DoRun().
Here is the caller graph for this function:| void ns3::ServiceFlow::SetMinReservedTrafficRate | ( | uint32_t | minResvRate | ) |
Set minimum reserved traffic rate.
| minResvRate | the minimum reserved traffic rate |
Definition at line 536 of file service-flow.cc.
References m_minReservedTrafficRate.
Referenced by ns3::WimaxHelper::CreateServiceFlow(), DsaRequestTestCase::DoRun(), and Ns3WimaxSfTlvTestCase::DoRun().
Here is the caller graph for this function:| void ns3::ServiceFlow::SetMinTolerableTrafficRate | ( | uint32_t | minJitter | ) |
Set minimum tolerable traffic rate.
| minJitter | the minimum tolerable traffic rate |
Definition at line 542 of file service-flow.cc.
References m_minTolerableTrafficRate.
Referenced by ns3::WimaxHelper::CreateServiceFlow(), DsaRequestTestCase::DoRun(), and Ns3WimaxSfTlvTestCase::DoRun().
Here is the caller graph for this function:| void ns3::ServiceFlow::SetModulation | ( | WimaxPhy::ModulationType | modulationType | ) |
Set modulation.
| modulationType | the modulation type |
Definition at line 674 of file service-flow.cc.
References m_modulationType.
| void ns3::ServiceFlow::SetQosParamSetType | ( | uint8_t | type | ) |
Set QOS parameter set type.
| type | the QOS parameter set type |
Definition at line 512 of file service-flow.cc.
References m_qosParamSetType, and check-style-clang-format::type.
| void ns3::ServiceFlow::SetRecord | ( | ServiceFlowRecord * | record | ) |
Set service flow record.
| record | pointer to the service flow record |
Definition at line 228 of file service-flow.cc.
References m_record.
| void ns3::ServiceFlow::SetRequestTransmissionPolicy | ( | uint32_t | policy | ) |
Set request transmission policy.
| policy | the request transmission policy |
Definition at line 554 of file service-flow.cc.
References m_requestTransmissionPolicy.
Referenced by ns3::WimaxHelper::CreateServiceFlow().
Here is the caller graph for this function:| void ns3::ServiceFlow::SetSduSize | ( | uint8_t | sduSize | ) |
Set SDU size.
| sduSize | the SDU size |
Definition at line 578 of file service-flow.cc.
References m_sduSize.
Referenced by ns3::WimaxHelper::CreateServiceFlow().
Here is the caller graph for this function:| void ns3::ServiceFlow::SetServiceClassName | ( | std::string | name | ) |
Set service class name.
| name | the service class name |
Definition at line 506 of file service-flow.cc.
References m_serviceClassName.
| void ns3::ServiceFlow::SetServiceSchedulingType | ( | ServiceFlow::SchedulingType | schedType | ) |
Set service scheduling type.
| schedType | the service scheduling type |
Definition at line 548 of file service-flow.cc.
References m_schedulingType.
Referenced by ns3::WimaxHelper::CreateServiceFlow(), DsaRequestTestCase::DoRun(), and Ns3WimaxSfTlvTestCase::DoRun().
Here is the caller graph for this function:| void ns3::ServiceFlow::SetSfid | ( | uint32_t | sfid | ) |
Set SFID.
| sfid | the SFID |
Definition at line 500 of file service-flow.cc.
References m_sfid.
Referenced by DsaRequestTestCase::DoRun(), and Ns3WimaxSfTlvTestCase::DoRun().
Here is the caller graph for this function:| void ns3::ServiceFlow::SetTargetSAID | ( | uint16_t | targetSaid | ) |
Set target SAID.
| targetSaid | the target SAID value |
Definition at line 584 of file service-flow.cc.
References m_targetSAID.
| void ns3::ServiceFlow::SetToleratedJitter | ( | uint32_t | jitter | ) |
Set tolerated jitter.
| jitter | the tolerated jitter |
Definition at line 560 of file service-flow.cc.
References m_toleratedJitter.
Referenced by ns3::WimaxHelper::CreateServiceFlow().
Here is the caller graph for this function:| void ns3::ServiceFlow::SetTrafficPriority | ( | uint8_t | priority | ) |
Set traffic priority.
| priority | the traffic priority |
Definition at line 518 of file service-flow.cc.
References m_trafficPriority.
Referenced by ns3::WimaxHelper::CreateServiceFlow(), DsaRequestTestCase::DoRun(), and Ns3WimaxSfTlvTestCase::DoRun().
Here is the caller graph for this function:| void ns3::ServiceFlow::SetType | ( | Type | type | ) |
Set type of service flow.
| type | the type value |
Definition at line 191 of file service-flow.cc.
References m_type, and check-style-clang-format::type.
Referenced by ns3::BsServiceFlowManager::ScheduleDsaRsp().
Here is the caller graph for this function:| void ns3::ServiceFlow::SetUnsolicitedGrantInterval | ( | uint16_t | unsolicitedGrantInterval | ) |
Set unsolicited grant interval.
| unsolicitedGrantInterval | the unsolicited grant interval |
Definition at line 656 of file service-flow.cc.
References m_unsolicitedGrantInterval.
Referenced by ns3::WimaxHelper::CreateServiceFlow(), ns3::BsServiceFlowManager::ProcessDsaReq(), ns3::SsServiceFlowManager::ProcessDsaRsp(), ns3::UplinkSchedulerMBQoS::SetupServiceFlow(), ns3::UplinkSchedulerRtps::SetupServiceFlow(), and ns3::UplinkSchedulerSimple::SetupServiceFlow().
Here is the caller graph for this function:| void ns3::ServiceFlow::SetUnsolicitedPollingInterval | ( | uint16_t | unsolicitedPollingInterval | ) |
Set unsolicited polling interval.
| unsolicitedPollingInterval | the unsolicited polling interval |
Definition at line 662 of file service-flow.cc.
References m_unsolicitedPollingInterval.
Referenced by ns3::BsServiceFlowManager::ProcessDsaReq(), ns3::SsServiceFlowManager::ProcessDsaRsp(), ns3::UplinkSchedulerMBQoS::SetupServiceFlow(), ns3::UplinkSchedulerRtps::SetupServiceFlow(), and ns3::UplinkSchedulerSimple::SetupServiceFlow().
Here is the caller graph for this function:| Tlv ns3::ServiceFlow::ToTlv | ( | ) | const |
creates a TLV from this service flow
Definition at line 843 of file service-flow.cc.
References ns3::VectorTlvValue::Add(), ns3::SfVectorTlvValue::CID, ns3::SfVectorTlvValue::CS_Specification, ns3::Tlv::DOWNLINK_SERVICE_FLOW, ns3::SfVectorTlvValue::Fixed_length_versus_Variable_length_SDU_Indicator, GetCid(), ns3::VectorTlvValue::GetSerializedSize(), m_convergenceSublayerParam, m_csSpecification, m_direction, m_fixedversusVariableSduIndicator, m_maximumLatency, m_maxSustainedTrafficRate, m_maxTrafficBurst, m_minReservedTrafficRate, m_minTolerableTrafficRate, m_qosParamSetType, m_requestTransmissionPolicy, m_schedulingType, m_sduSize, m_sfid, m_targetSAID, m_toleratedJitter, m_trafficPriority, ns3::SfVectorTlvValue::Maximum_Latency, ns3::SfVectorTlvValue::Maximum_Sustained_Traffic_Rate, ns3::SfVectorTlvValue::Maximum_Traffic_Burst, ns3::SfVectorTlvValue::Minimum_Reserved_Traffic_Rate, ns3::SfVectorTlvValue::Minimum_Tolerable_Traffic_Rate, ns3::SfVectorTlvValue::QoS_Parameter_Set_Type, ns3::SfVectorTlvValue::Request_Transmission_Policy, ns3::SfVectorTlvValue::SDU_Size, ns3::SfVectorTlvValue::Service_Flow_Scheduling_Type, SF_DIRECTION_UP, ns3::SfVectorTlvValue::SFID, ns3::SfVectorTlvValue::Target_SAID, ns3::SfVectorTlvValue::Tolerated_Jitter, ns3::CsParameters::ToTlv(), ns3::SfVectorTlvValue::Traffic_Priority, and ns3::Tlv::UPLINK_SERVICE_FLOW.
Referenced by Ns3WimaxSfTlvTestCase::DoRun(), ns3::DsaReq::GetSerializedSize(), ns3::DsaRsp::GetSerializedSize(), ns3::DsaReq::Serialize(), and ns3::DsaRsp::Serialize().
Here is the call graph for this function:
Here is the caller graph for this function:
|
private |
ARQ block life time.
Definition at line 589 of file service-flow.h.
Referenced by GetArqBlockLifeTime(), InitValues(), and SetArqBlockLifeTime().
|
private |
ARQ block size.
Definition at line 593 of file service-flow.h.
Referenced by GetArqBlockSize(), InitValues(), and SetArqBlockSize().
|
private |
ARQ deliver in order.
Definition at line 591 of file service-flow.h.
Referenced by GetArqDeliverInOrder(), InitValues(), and SetArqDeliverInOrder().
|
private |
ARQ enable.
Definition at line 585 of file service-flow.h.
Referenced by ServiceFlow(), CopyParametersFrom(), GetArqEnable(), InitValues(), operator=(), and SetArqEnable().
|
private |
ARQ purge timeout.
Definition at line 592 of file service-flow.h.
Referenced by GetArqPurgeTimeout(), InitValues(), and SetArqPurgeTimeout().
|
private |
ARQ retry timeout receive.
Definition at line 588 of file service-flow.h.
Referenced by ServiceFlow(), CopyParametersFrom(), GetArqRetryTimeoutRx(), InitValues(), operator=(), and SetArqRetryTimeoutRx().
|
private |
ARQ retry timeout transmit.
Definition at line 587 of file service-flow.h.
Referenced by ServiceFlow(), CopyParametersFrom(), GetArqRetryTimeoutTx(), InitValues(), operator=(), and SetArqRetryTimeoutTx().
|
private |
ARQ sync loss.
Definition at line 590 of file service-flow.h.
Referenced by GetArqSyncLoss(), InitValues(), and SetArqSyncLoss().
|
private |
ARQ window size.
Definition at line 586 of file service-flow.h.
Referenced by ServiceFlow(), CopyParametersFrom(), GetArqWindowSize(), InitValues(), operator=(), and SetArqWindowSize().
|
private |
connection
Definition at line 600 of file service-flow.h.
Referenced by ServiceFlow(), ~ServiceFlow(), CleanUpQueue(), GetCid(), GetConnection(), GetQueue(), HasPackets(), operator=(), and SetConnection().
|
private |
convergence sublayer parameters
Definition at line 595 of file service-flow.h.
Referenced by ServiceFlow(), CheckClassifierMatch(), CopyParametersFrom(), GetConvergenceSublayerParam(), operator=(), SetConvergenceSublayerParam(), and ToTlv().
|
private |
CS specification.
Definition at line 594 of file service-flow.h.
Referenced by ServiceFlow(), CopyParametersFrom(), GetCsSpecification(), InitValues(), operator=(), SetCsSpecification(), and ToTlv().
|
private |
direction
Definition at line 598 of file service-flow.h.
Referenced by ServiceFlow(), CopyParametersFrom(), GetDirection(), InitValues(), operator=(), SetDirection(), and ToTlv().
|
private |
fixed versus variable SDI indicator
Definition at line 582 of file service-flow.h.
Referenced by ServiceFlow(), CopyParametersFrom(), GetFixedversusVariableSduIndicator(), InitValues(), operator=(), SetFixedversusVariableSduIndicator(), and ToTlv().
|
private |
is enabled?
Definition at line 601 of file service-flow.h.
Referenced by ServiceFlow(), GetIsEnabled(), operator=(), and SetIsEnabled().
|
private |
is multicast?
Definition at line 602 of file service-flow.h.
Referenced by ServiceFlow(), CopyParametersFrom(), GetIsMulticast(), InitValues(), operator=(), and SetIsMulticast().
|
private |
maximum latency
Definition at line 581 of file service-flow.h.
Referenced by ServiceFlow(), CopyParametersFrom(), GetMaximumLatency(), InitValues(), operator=(), SetMaximumLatency(), and ToTlv().
|
private |
maximum sustained traffic rate
Definition at line 574 of file service-flow.h.
Referenced by ServiceFlow(), CopyParametersFrom(), GetMaxSustainedTrafficRate(), InitValues(), operator=(), SetMaxSustainedTrafficRate(), and ToTlv().
|
private |
maximum traffic burst
Definition at line 575 of file service-flow.h.
Referenced by ServiceFlow(), CopyParametersFrom(), GetMaxTrafficBurst(), InitValues(), operator=(), SetMaxTrafficBurst(), and ToTlv().
|
private |
minimum reserved traffic rate
Definition at line 576 of file service-flow.h.
Referenced by ServiceFlow(), CopyParametersFrom(), GetMinReservedTrafficRate(), InitValues(), operator=(), SetMinReservedTrafficRate(), and ToTlv().
|
private |
minimum tolerable traffic rate
Definition at line 577 of file service-flow.h.
Referenced by ServiceFlow(), CopyParametersFrom(), GetMinTolerableTrafficRate(), InitValues(), operator=(), SetMinTolerableTrafficRate(), and ToTlv().
|
private |
modulation type
Definition at line 603 of file service-flow.h.
Referenced by ServiceFlow(), CopyParametersFrom(), GetModulation(), InitValues(), operator=(), and SetModulation().
|
private |
QOS parameter type.
Definition at line 572 of file service-flow.h.
Referenced by ServiceFlow(), CopyParametersFrom(), GetQosParamSetType(), InitValues(), operator=(), SetQosParamSetType(), and ToTlv().
|
private |
service flow record
Definition at line 605 of file service-flow.h.
Referenced by ServiceFlow(), ~ServiceFlow(), GetRecord(), operator=(), and SetRecord().
|
private |
request transmission policy
Definition at line 579 of file service-flow.h.
Referenced by ServiceFlow(), CopyParametersFrom(), GetRequestTransmissionPolicy(), InitValues(), operator=(), SetRequestTransmissionPolicy(), and ToTlv().
|
private |
scheduling type
Definition at line 578 of file service-flow.h.
Referenced by ServiceFlow(), CopyParametersFrom(), GetSchedulingType(), GetSchedulingTypeStr(), GetServiceSchedulingType(), InitValues(), operator=(), SetServiceSchedulingType(), and ToTlv().
|
private |
SDU size.
Definition at line 583 of file service-flow.h.
Referenced by ServiceFlow(), CopyParametersFrom(), GetSduSize(), InitValues(), operator=(), SetSduSize(), and ToTlv().
|
private |
service class name
Definition at line 571 of file service-flow.h.
Referenced by ServiceFlow(), CopyParametersFrom(), GetServiceClassName(), InitValues(), operator=(), and SetServiceClassName().
|
private |
SFID.
Definition at line 570 of file service-flow.h.
Referenced by ServiceFlow(), GetSfid(), InitValues(), operator=(), SetSfid(), and ToTlv().
|
private |
target SAID
Definition at line 584 of file service-flow.h.
Referenced by ServiceFlow(), CopyParametersFrom(), GetTargetSAID(), InitValues(), operator=(), SetTargetSAID(), and ToTlv().
|
private |
tolerated jitter
Definition at line 580 of file service-flow.h.
Referenced by ServiceFlow(), CopyParametersFrom(), GetToleratedJitter(), InitValues(), operator=(), SetToleratedJitter(), and ToTlv().
|
private |
traffic priority
Definition at line 573 of file service-flow.h.
Referenced by ServiceFlow(), CopyParametersFrom(), GetTrafficPriority(), InitValues(), operator=(), SetTrafficPriority(), and ToTlv().
|
private |
type
Definition at line 599 of file service-flow.h.
Referenced by ServiceFlow(), GetType(), InitValues(), operator=(), and SetType().
|
private |
unsolicited grant interval
Definition at line 596 of file service-flow.h.
Referenced by ServiceFlow(), CopyParametersFrom(), GetUnsolicitedGrantInterval(), InitValues(), operator=(), and SetUnsolicitedGrantInterval().
|
private |
unsolicited polling interval
Definition at line 597 of file service-flow.h.
Referenced by ServiceFlow(), CopyParametersFrom(), GetUnsolicitedPollingInterval(), InitValues(), operator=(), and SetUnsolicitedPollingInterval().