A Discrete-Event Network Simulator
API
ns3::dsr::DsrOptionRreqHeader Class Reference

Route Request (RREQ) Message Format. More...

#include "dsr-option-header.h"

+ Inheritance diagram for ns3::dsr::DsrOptionRreqHeader:
+ Collaboration diagram for ns3::dsr::DsrOptionRreqHeader:

Public Member Functions

 DsrOptionRreqHeader ()
 Constructor. More...
 
virtual ~DsrOptionRreqHeader ()
 Destructor. More...
 
void AddNodeAddress (Ipv4Address ipv4)
 Add one node address. More...
 
virtual uint32_t Deserialize (Buffer::Iterator start)
 Deserialize the packet. More...
 
virtual Alignment GetAlignment () const
 Get the Alignment requirement of this option header. More...
 
uint16_t GetId () const
 Set the request id number. More...
 
virtual TypeId GetInstanceTypeId () const
 Get the instance type ID. More...
 
Ipv4Address GetNodeAddress (uint8_t index) const
 Get a Node IPv4 Address. More...
 
std::vector< Ipv4AddressGetNodesAddresses () const
 Get the vector of ipv4 address. More...
 
uint32_t GetNodesNumber () const
 Get the number of nodes. More...
 
virtual uint32_t GetSerializedSize () const
 Get the serialized size of the packet. More...
 
Ipv4Address GetTarget ()
 Get the target ipv4 address. More...
 
virtual void Print (std::ostream &os) const
 Print some information about the packet. More...
 
virtual void Serialize (Buffer::Iterator start) const
 Serialize the packet. More...
 
void SetId (uint16_t identification)
 Set the request id number. More...
 
void SetNodeAddress (uint8_t index, Ipv4Address addr)
 Set a Node IPv4 Address. More...
 
void SetNodesAddress (std::vector< Ipv4Address > ipv4Address)
 Set the vector of ipv4 address. More...
 
void SetNumberAddress (uint8_t n)
 Set the number of ipv4 address. More...
 
void SetTarget (Ipv4Address target)
 Set the target ipv4 address. More...
 
- Public Member Functions inherited from ns3::dsr::DsrOptionHeader
 DsrOptionHeader ()
 Constructor. More...
 
virtual ~DsrOptionHeader ()
 Destructor. More...
 
uint8_t GetLength () const
 Get the option length. More...
 
uint8_t GetType () const
 Get the type of the option. More...
 
void SetLength (uint8_t length)
 Set the option length. More...
 
void SetType (uint8_t type)
 Set the type of the option. More...
 
- Public Member Functions inherited from ns3::Header
virtual ~Header ()
 
virtual uint32_t Deserialize (Buffer::Iterator start)=0
 Deserialize the object from a buffer iterator. More...
 
virtual uint32_t Deserialize (Buffer::Iterator start, Buffer::Iterator end)
 Deserialize the object from a buffer iterator. More...
 
- Public Member Functions inherited from ns3::Chunk
virtual uint32_t Deserialize (Buffer::Iterator start, Buffer::Iterator end)
 Deserialize the object from a buffer iterator. More...
 
- Public Member Functions inherited from ns3::ObjectBase
virtual ~ObjectBase ()
 Virtual destructor. More...
 
void GetAttribute (std::string name, AttributeValue &value) const
 Get the value of an attribute, raising fatal errors if unsuccessful. More...
 
bool GetAttributeFailSafe (std::string name, AttributeValue &value) const
 Get the value of an attribute without raising erros. More...
 
void SetAttribute (std::string name, const AttributeValue &value)
 Set a single attribute, raising fatal errors if unsuccessful. More...
 
bool SetAttributeFailSafe (std::string name, const AttributeValue &value)
 Set a single attribute without raising errors. More...
 
bool TraceConnect (std::string name, std::string context, const CallbackBase &cb)
 Connect a TraceSource to a Callback with a context. More...
 
bool TraceConnectWithoutContext (std::string name, const CallbackBase &cb)
 Connect a TraceSource to a Callback without a context. More...
 
bool TraceDisconnect (std::string name, std::string context, const CallbackBase &cb)
 Disconnect from a TraceSource a Callback previously connected with a context. More...
 
bool TraceDisconnectWithoutContext (std::string name, const CallbackBase &cb)
 Disconnect from a TraceSource a Callback previously connected without a context. More...
 

Static Public Member Functions

static TypeId GetTypeId ()
 Get the type identificator. More...
 
- Static Public Member Functions inherited from ns3::dsr::DsrOptionHeader
static TypeId GetTypeId ()
 Get the type identificator. More...
 
- Static Public Member Functions inherited from ns3::Header
static TypeId GetTypeId (void)
 Get the type ID. More...
 
- Static Public Member Functions inherited from ns3::Chunk
static TypeId GetTypeId (void)
 Get the type ID. More...
 
- Static Public Member Functions inherited from ns3::ObjectBase
static TypeId GetTypeId (void)
 Get the type ID. More...
 

Private Types

typedef std::vector< Ipv4AddressVectorIpv4Address_t
 A vector of IPv4 Address. More...
 

Private Attributes

Ipv4Address m_address
 Ipv4 address to write when desearizing the packet. More...
 
uint16_t m_identification
 Identifier of the packet. More...
 
VectorIpv4Address_t m_ipv4Address
 The vector of Nodes' IPv4 Address. More...
 
Ipv4Address m_target
 Ipv4 address of target node. More...
 

Additional Inherited Members

- Protected Member Functions inherited from ns3::ObjectBase
void ConstructSelf (const AttributeConstructionList &attributes)
 Complete construction of ObjectBase; invoked by derived classes. More...
 
virtual void NotifyConstructionCompleted (void)
 Notifier called once the ObjectBase is fully constructed. More...
 

Detailed Description

Route Request (RREQ) Message Format.

Introspection did not find any typical Config paths.

 |      0        |      1        |      2        |      3        |
 0 1 2 3 4 5 6 7 0 1 2 3 4 5 6 7 0 1 2 3 4 5 6 7 0 1 2 3 4 5 6 7
 +-+-+-+-+-+-+-+-+-+-+-+-+-+-+-+-+-+-+-+-+-+-+-+-+-+-+-+-+-+-+-+-+
 |  Option Type |  Opt Data Len |         Identification         |
 +-+-+-+-+-+-+-+-+-+-+-+-+-+-+-+-+-+-+-+-+-+-+-+-+-+-+-+-+-+-+-+-+
 |                         Target Address                        |
 +-+-+-+-+-+-+-+-+-+-+-+-+-+-+-+-+-+-+-+-+-+-+-+-+-+-+-+-+-+-+-+-+
 |                            Address[1]                         |
 +-+-+-+-+-+-+-+-+-+-+-+-+-+-+-+-+-+-+-+-+-+-+-+-+-+-+-+-+-+-+-+-+
 |                            Address[2]                         |
 +-+-+-+-+-+-+-+-+-+-+-+-+-+-+-+-+-+-+-+-+-+-+-+-+-+-+-+-+-+-+-+-+
 |                               ...                             |
 +-+-+-+-+-+-+-+-+-+-+-+-+-+-+-+-+-+-+-+-+-+-+-+-+-+-+-+-+-+-+-+-+
 |                            Address[n]                         |
 +-+-+-+-+-+-+-+-+-+-+-+-+-+-+-+-+-+-+-+-+-+-+-+-+-+-+-+-+-+-+-+-+


No Attributes are defined for this type.
No TraceSources are defined for this type.
Size of this type is 96 bytes (on a 64-bit architecture).

Definition at line 269 of file dsr-option-header.h.

Member Typedef Documentation

◆ VectorIpv4Address_t

A vector of IPv4 Address.

Definition at line 390 of file dsr-option-header.h.

Constructor & Destructor Documentation

◆ DsrOptionRreqHeader()

ns3::dsr::DsrOptionRreqHeader::DsrOptionRreqHeader ( )

Constructor.

Definition at line 266 of file dsr-option-header.cc.

References m_ipv4Address, ns3::dsr::DsrOptionHeader::SetLength(), and ns3::dsr::DsrOptionHeader::SetType().

+ Here is the call graph for this function:

◆ ~DsrOptionRreqHeader()

ns3::dsr::DsrOptionRreqHeader::~DsrOptionRreqHeader ( )
virtual

Destructor.

Definition at line 273 of file dsr-option-header.cc.

Member Function Documentation

◆ AddNodeAddress()

void ns3::dsr::DsrOptionRreqHeader::AddNodeAddress ( Ipv4Address  ipv4)

Add one node address.

Parameters
ipv4The ip address to add

Definition at line 293 of file dsr-option-header.cc.

References m_ipv4Address, and ns3::dsr::DsrOptionHeader::SetLength().

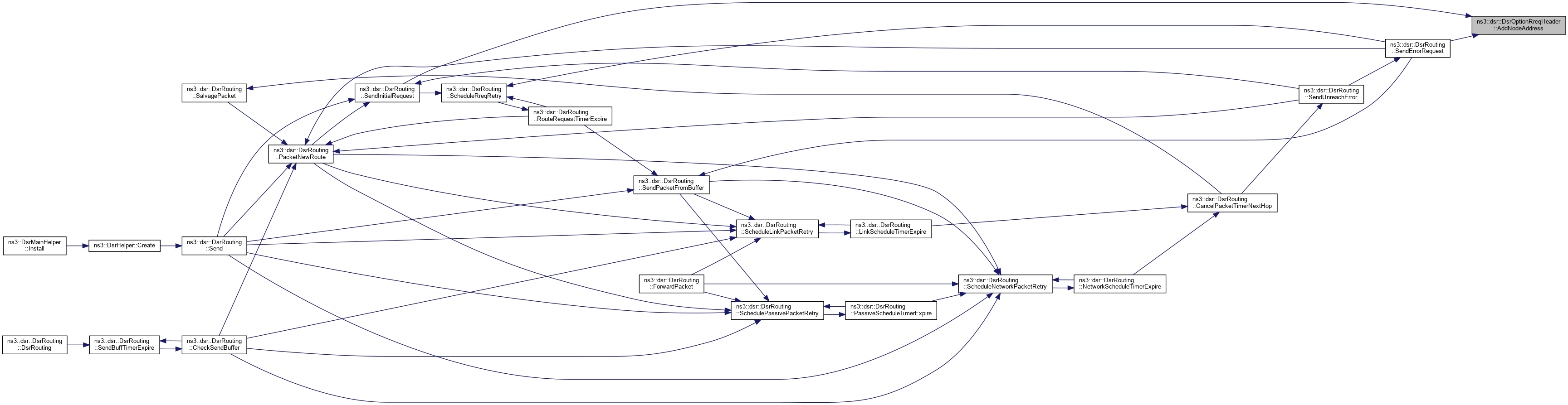
Referenced by ns3::dsr::DsrRouting::SendErrorRequest(), and ns3::dsr::DsrRouting::SendInitialRequest().

+ Here is the call graph for this function:
+ Here is the caller graph for this function:

◆ Deserialize()

uint32_t ns3::dsr::DsrOptionRreqHeader::Deserialize ( Buffer::Iterator  start)
virtual

◆ GetAlignment()

DsrOptionHeader::Alignment ns3::dsr::DsrOptionRreqHeader::GetAlignment ( ) const
virtual

Get the Alignment requirement of this option header.

Returns
The required alignment

Reimplemented from ns3::dsr::DsrOptionHeader.

Definition at line 391 of file dsr-option-header.cc.

◆ GetId()

uint16_t ns3::dsr::DsrOptionRreqHeader::GetId ( void  ) const

Set the request id number.

Returns
request id number

Definition at line 330 of file dsr-option-header.cc.

References m_identification.

Referenced by DsrRreqHeaderTest::DoRun(), and ns3::dsr::DsrOptionRreq::Process().

+ Here is the caller graph for this function:

◆ GetInstanceTypeId()

TypeId ns3::dsr::DsrOptionRreqHeader::GetInstanceTypeId ( void  ) const
virtual

Get the instance type ID.

Returns
instance type ID

Reimplemented from ns3::dsr::DsrOptionHeader.

Definition at line 261 of file dsr-option-header.cc.

References GetTypeId().

+ Here is the call graph for this function:

◆ GetNodeAddress()

Ipv4Address ns3::dsr::DsrOptionRreqHeader::GetNodeAddress ( uint8_t  index) const

Get a Node IPv4 Address.

Parameters
indexthe index of the IPv4 Address
Returns
the router IPv4 Address

Definition at line 320 of file dsr-option-header.cc.

References m_ipv4Address.

Referenced by DsrRreqHeaderTest::DoRun().

+ Here is the caller graph for this function:

◆ GetNodesAddresses()

std::vector< Ipv4Address > ns3::dsr::DsrOptionRreqHeader::GetNodesAddresses ( ) const

Get the vector of ipv4 address.

Returns
the vector of ipv4 address

Definition at line 305 of file dsr-option-header.cc.

References m_ipv4Address.

Referenced by ns3::dsr::DsrOptionRreq::Process().

+ Here is the caller graph for this function:

◆ GetNodesNumber()

uint32_t ns3::dsr::DsrOptionRreqHeader::GetNodesNumber ( ) const

Get the number of nodes.

Returns
the number of nodes

Definition at line 310 of file dsr-option-header.cc.

References m_ipv4Address.

◆ GetSerializedSize()

uint32_t ns3::dsr::DsrOptionRreqHeader::GetSerializedSize ( void  ) const
virtual

Get the serialized size of the packet.

Returns
size

Reimplemented from ns3::dsr::DsrOptionHeader.

Definition at line 347 of file dsr-option-header.cc.

References m_ipv4Address.

Referenced by Deserialize(), and ns3::dsr::DsrOptionRreq::Process().

+ Here is the caller graph for this function:

◆ GetTarget()

Ipv4Address ns3::dsr::DsrOptionRreqHeader::GetTarget ( )

Get the target ipv4 address.

Returns
target the target packet

Definition at line 283 of file dsr-option-header.cc.

References m_target.

Referenced by DsrRreqHeaderTest::DoRun(), and ns3::dsr::DsrOptionRreq::Process().

+ Here is the caller graph for this function:

◆ GetTypeId()

TypeId ns3::dsr::DsrOptionRreqHeader::GetTypeId ( void  )
static

Get the type identificator.

Returns
type identificator

Definition at line 251 of file dsr-option-header.cc.

References ns3::TypeId::AddConstructor().

Referenced by GetInstanceTypeId().

+ Here is the call graph for this function:
+ Here is the caller graph for this function:

◆ Print()

void ns3::dsr::DsrOptionRreqHeader::Print ( std::ostream &  os) const
virtual

Print some information about the packet.

Parameters
osoutput stream

Reimplemented from ns3::dsr::DsrOptionHeader.

Definition at line 335 of file dsr-option-header.cc.

References ns3::dsr::DsrOptionHeader::GetLength(), ns3::dsr::DsrOptionHeader::GetType(), and m_ipv4Address.

+ Here is the call graph for this function:

◆ Serialize()

void ns3::dsr::DsrOptionRreqHeader::Serialize ( Buffer::Iterator  start) const
virtual

◆ SetId()

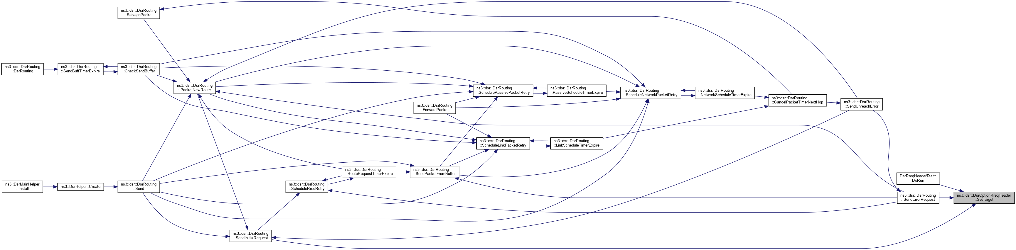
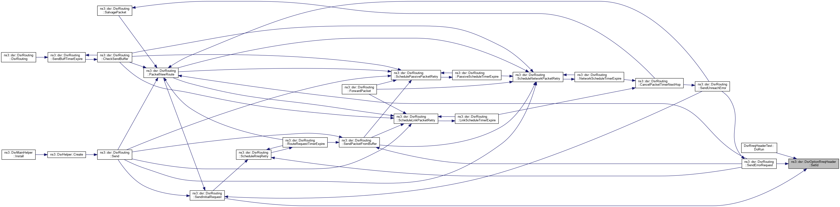
void ns3::dsr::DsrOptionRreqHeader::SetId ( uint16_t  identification)

Set the request id number.

Parameters
identificationthe identification number

Definition at line 325 of file dsr-option-header.cc.

References m_identification.

Referenced by DsrRreqHeaderTest::DoRun(), ns3::dsr::DsrRouting::SendErrorRequest(), and ns3::dsr::DsrRouting::SendInitialRequest().

+ Here is the caller graph for this function:

◆ SetNodeAddress()

void ns3::dsr::DsrOptionRreqHeader::SetNodeAddress ( uint8_t  index,
Ipv4Address  addr 
)

Set a Node IPv4 Address.

Parameters
indexthe index of the IPv4 Address
addrthe new IPv4 Address

Definition at line 315 of file dsr-option-header.cc.

References m_ipv4Address.

Referenced by Deserialize().

+ Here is the caller graph for this function:

◆ SetNodesAddress()

void ns3::dsr::DsrOptionRreqHeader::SetNodesAddress ( std::vector< Ipv4Address ipv4Address)

Set the vector of ipv4 address.

Parameters
ipv4Addressthe vector of ipv4 address

Definition at line 299 of file dsr-option-header.cc.

References m_ipv4Address, and ns3::dsr::DsrOptionHeader::SetLength().

Referenced by DsrRreqHeaderTest::DoRun(), and ns3::dsr::DsrOptionRreq::Process().

+ Here is the call graph for this function:
+ Here is the caller graph for this function:

◆ SetNumberAddress()

void ns3::dsr::DsrOptionRreqHeader::SetNumberAddress ( uint8_t  n)

Set the number of ipv4 address.

Parameters
nthe number of ipv4 address

Definition at line 277 of file dsr-option-header.cc.

References m_ipv4Address.

Referenced by DsrRreqHeaderTest::DoRun(), and ns3::dsr::DsrOptionRreq::Process().

+ Here is the caller graph for this function:

◆ SetTarget()

void ns3::dsr::DsrOptionRreqHeader::SetTarget ( Ipv4Address  target)

Set the target ipv4 address.

Parameters
targetthe target packet

Definition at line 288 of file dsr-option-header.cc.

References m_target.

Referenced by DsrRreqHeaderTest::DoRun(), ns3::dsr::DsrRouting::SendErrorRequest(), and ns3::dsr::DsrRouting::SendInitialRequest().

+ Here is the caller graph for this function:

Member Data Documentation

◆ m_address

Ipv4Address ns3::dsr::DsrOptionRreqHeader::m_address
private

Ipv4 address to write when desearizing the packet.

Definition at line 386 of file dsr-option-header.h.

Referenced by Deserialize().

◆ m_identification

uint16_t ns3::dsr::DsrOptionRreqHeader::m_identification
private

Identifier of the packet.

Definition at line 378 of file dsr-option-header.h.

Referenced by Deserialize(), GetId(), Serialize(), and SetId().

◆ m_ipv4Address

◆ m_target

Ipv4Address ns3::dsr::DsrOptionRreqHeader::m_target
private

Ipv4 address of target node.

Definition at line 382 of file dsr-option-header.h.

Referenced by Deserialize(), GetTarget(), Serialize(), and SetTarget().


The documentation for this class was generated from the following files: