A Discrete-Event Network Simulator
API
ns3::dsr::DsrOptionRerrUnreachHeader Class Reference

Route Error (RERR) Unreachable node address option Message Format. More...

#include "dsr-option-header.h"

+ Inheritance diagram for ns3::dsr::DsrOptionRerrUnreachHeader:
+ Collaboration diagram for ns3::dsr::DsrOptionRerrUnreachHeader:

Public Member Functions

 DsrOptionRerrUnreachHeader ()
 Constructor. More...
 
virtual ~DsrOptionRerrUnreachHeader ()
 Destructor. More...
 
virtual uint32_t Deserialize (Buffer::Iterator start)
 Deserialize the packet. More...
 
virtual Alignment GetAlignment () const
 Get the Alignment requirement of this option header. More...
 
virtual Ipv4Address GetErrorDst () const
 Get the error destination ip address. More...
 
virtual Ipv4Address GetErrorSrc () const
 Get the route error source address. More...
 
virtual TypeId GetInstanceTypeId () const
 Get the instance type ID. More...
 
Ipv4Address GetOriginalDst () const
 Get the unreachable node ip address. More...
 
virtual uint8_t GetSalvage () const
 Get the salvage value of the packet. More...
 
virtual uint32_t GetSerializedSize () const
 Get the serialized size of the packet. More...
 
Ipv4Address GetUnreachNode () const
 Get the unreachable node ip address. More...
 
virtual void Print (std::ostream &os) const
 Print some information about the packet. More...
 
virtual void Serialize (Buffer::Iterator start) const
 Serialize the packet. More...
 
virtual void SetErrorDst (Ipv4Address errorDstAddress)
 Set the error destination ip address. More...
 
virtual void SetErrorSrc (Ipv4Address errorSrcAddress)
 Set the route error source address. More...
 
void SetOriginalDst (Ipv4Address originalDst)
 Set the unreachable node ip address. More...
 
virtual void SetSalvage (uint8_t salvage)
 Set the salvage value of the packet. More...
 
void SetUnreachNode (Ipv4Address unreachNode)
 Set the unreachable node ip address. More...
 
- Public Member Functions inherited from ns3::dsr::DsrOptionRerrHeader
 DsrOptionRerrHeader ()
 Constructor. More...
 
virtual ~DsrOptionRerrHeader ()
 Destructor. More...
 
uint8_t GetErrorType () const
 Get the route error type. More...
 
void SetErrorType (uint8_t errorType)
 Set the route error type. More...
 
- Public Member Functions inherited from ns3::dsr::DsrOptionHeader
 DsrOptionHeader ()
 Constructor. More...
 
virtual ~DsrOptionHeader ()
 Destructor. More...
 
uint8_t GetLength () const
 Get the option length. More...
 
uint8_t GetType () const
 Get the type of the option. More...
 
void SetLength (uint8_t length)
 Set the option length. More...
 
void SetType (uint8_t type)
 Set the type of the option. More...
 
- Public Member Functions inherited from ns3::Header
virtual ~Header ()
 
virtual uint32_t Deserialize (Buffer::Iterator start)=0
 Deserialize the object from a buffer iterator. More...
 
virtual uint32_t Deserialize (Buffer::Iterator start, Buffer::Iterator end)
 Deserialize the object from a buffer iterator. More...
 
- Public Member Functions inherited from ns3::Chunk
virtual uint32_t Deserialize (Buffer::Iterator start, Buffer::Iterator end)
 Deserialize the object from a buffer iterator. More...
 
- Public Member Functions inherited from ns3::ObjectBase
virtual ~ObjectBase ()
 Virtual destructor. More...
 
void GetAttribute (std::string name, AttributeValue &value) const
 Get the value of an attribute, raising fatal errors if unsuccessful. More...
 
bool GetAttributeFailSafe (std::string name, AttributeValue &value) const
 Get the value of an attribute without raising erros. More...
 
void SetAttribute (std::string name, const AttributeValue &value)
 Set a single attribute, raising fatal errors if unsuccessful. More...
 
bool SetAttributeFailSafe (std::string name, const AttributeValue &value)
 Set a single attribute without raising errors. More...
 
bool TraceConnect (std::string name, std::string context, const CallbackBase &cb)
 Connect a TraceSource to a Callback with a context. More...
 
bool TraceConnectWithoutContext (std::string name, const CallbackBase &cb)
 Connect a TraceSource to a Callback without a context. More...
 
bool TraceDisconnect (std::string name, std::string context, const CallbackBase &cb)
 Disconnect from a TraceSource a Callback previously connected with a context. More...
 
bool TraceDisconnectWithoutContext (std::string name, const CallbackBase &cb)
 Disconnect from a TraceSource a Callback previously connected without a context. More...
 

Static Public Member Functions

static TypeId GetTypeId ()
 Get the type identificator. More...
 
- Static Public Member Functions inherited from ns3::dsr::DsrOptionRerrHeader
static TypeId GetTypeId ()
 Get the type identificator. More...
 
- Static Public Member Functions inherited from ns3::dsr::DsrOptionHeader
static TypeId GetTypeId ()
 Get the type identificator. More...
 
- Static Public Member Functions inherited from ns3::Header
static TypeId GetTypeId (void)
 Get the type ID. More...
 
- Static Public Member Functions inherited from ns3::Chunk
static TypeId GetTypeId (void)
 Get the type ID. More...
 
- Static Public Member Functions inherited from ns3::ObjectBase
static TypeId GetTypeId (void)
 Get the type ID. More...
 

Private Attributes

Ipv4Address m_errorDstAddress
 The error destination address. More...
 
Ipv4Address m_errorSrcAddress
 The error source address. More...
 
uint8_t m_errorType
 The error type or route error option. More...
 
Ipv4Address m_originalDst
 The original destination address. More...
 
uint8_t m_salvage
 The salavage field. More...
 
Ipv4Address m_unreachNode
 The unreachable node address. More...
 

Additional Inherited Members

- Protected Member Functions inherited from ns3::ObjectBase
void ConstructSelf (const AttributeConstructionList &attributes)
 Complete construction of ObjectBase; invoked by derived classes. More...
 
virtual void NotifyConstructionCompleted (void)
 Notifier called once the ObjectBase is fully constructed. More...
 

Detailed Description

Route Error (RERR) Unreachable node address option Message Format.

Introspection did not find any typical Config paths.

 |      0        |      1        |      2        |      3        |
 0 1 2 3 4 5 6 7 0 1 2 3 4 5 6 7 0 1 2 3 4 5 6 7 0 1 2 3 4 5 6 7
 +-+-+-+-+-+-+-+-+-+-+-+-+-+-+-+-+-+-+-+-+-+-+-+-+-+-+-+-+-+-+-+-+
 |  Option Type |  Opt Data Len |   Error Type  |Reservd| Salvage|
 +-+-+-+-+-+-+-+-+-+-+-+-+-+-+-+-+-+-+-+-+-+-+-+-+-+-+-+-+-+-+-+-+
 |                      Error Source Address                     |
 +-+-+-+-+-+-+-+-+-+-+-+-+-+-+-+-+-+-+-+-+-+-+-+-+-+-+-+-+-+-+-+-+
 |                    Error Destination Address                  |
 +-+-+-+-+-+-+-+-+-+-+-+-+-+-+-+-+-+-+-+-+-+-+-+-+-+-+-+-+-+-+-+-+
 .                                                               .
 .                    Type-Specific Information                  .
 .                                                               .
 +-+-+-+-+-+-+-+-+-+-+-+-+-+-+-+-+-+-+-+-+-+-+-+-+-+-+-+-+-+-+-+-+


No Attributes are defined for this type.
No TraceSources are defined for this type.
Size of this type is 144 bytes (on a 64-bit architecture).

Definition at line 873 of file dsr-option-header.h.

Constructor & Destructor Documentation

◆ DsrOptionRerrUnreachHeader()

ns3::dsr::DsrOptionRerrUnreachHeader::DsrOptionRerrUnreachHeader ( )

Constructor.

Definition at line 802 of file dsr-option-header.cc.

References ns3::dsr::DsrOptionRerrHeader::SetErrorType(), ns3::dsr::DsrOptionHeader::SetLength(), and ns3::dsr::DsrOptionHeader::SetType().

+ Here is the call graph for this function:

◆ ~DsrOptionRerrUnreachHeader()

ns3::dsr::DsrOptionRerrUnreachHeader::~DsrOptionRerrUnreachHeader ( )
virtual

Destructor.

Definition at line 810 of file dsr-option-header.cc.

Member Function Documentation

◆ Deserialize()

uint32_t ns3::dsr::DsrOptionRerrUnreachHeader::Deserialize ( Buffer::Iterator  start)
virtual

◆ GetAlignment()

DsrOptionHeader::Alignment ns3::dsr::DsrOptionRerrUnreachHeader::GetAlignment ( ) const
virtual

Get the Alignment requirement of this option header.

Returns
The required alignment

Reimplemented from ns3::dsr::DsrOptionRerrHeader.

Definition at line 907 of file dsr-option-header.cc.

◆ GetErrorDst()

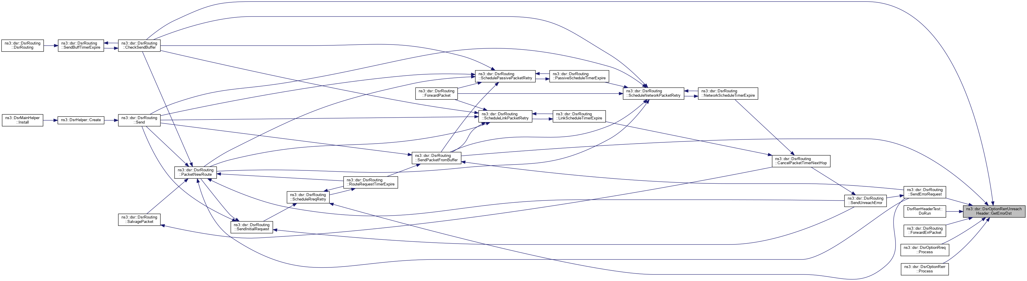
Ipv4Address ns3::dsr::DsrOptionRerrUnreachHeader::GetErrorDst ( ) const
virtual

◆ GetErrorSrc()

Ipv4Address ns3::dsr::DsrOptionRerrUnreachHeader::GetErrorSrc ( ) const
virtual

◆ GetInstanceTypeId()

TypeId ns3::dsr::DsrOptionRerrUnreachHeader::GetInstanceTypeId ( void  ) const
virtual

Get the instance type ID.

Returns
instance type ID

Reimplemented from ns3::dsr::DsrOptionRerrHeader.

Definition at line 797 of file dsr-option-header.cc.

References GetTypeId().

+ Here is the call graph for this function:

◆ GetOriginalDst()

Ipv4Address ns3::dsr::DsrOptionRerrUnreachHeader::GetOriginalDst ( ) const

Get the unreachable node ip address.

Returns
The unreachable ip address

Definition at line 859 of file dsr-option-header.cc.

References m_originalDst.

Referenced by ns3::dsr::DsrRouting::SendErrorRequest(), and ns3::dsr::DsrRouting::SendPacketFromBuffer().

+ Here is the caller graph for this function:

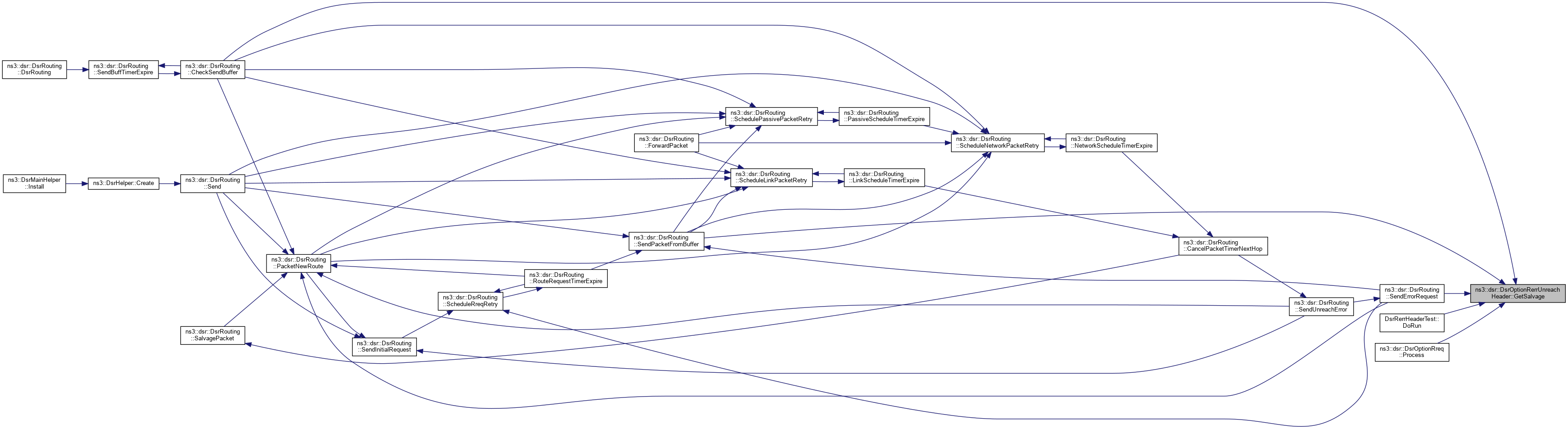
◆ GetSalvage()

uint8_t ns3::dsr::DsrOptionRerrUnreachHeader::GetSalvage ( ) const
virtual

Get the salvage value of the packet.

Returns
The salvage value of the packet

Reimplemented from ns3::dsr::DsrOptionRerrHeader.

Definition at line 819 of file dsr-option-header.cc.

References m_salvage.

Referenced by ns3::dsr::DsrRouting::CheckSendBuffer(), DsrRerrHeaderTest::DoRun(), ns3::dsr::DsrOptionRreq::Process(), ns3::dsr::DsrRouting::SendErrorRequest(), and ns3::dsr::DsrRouting::SendPacketFromBuffer().

+ Here is the caller graph for this function:

◆ GetSerializedSize()

uint32_t ns3::dsr::DsrOptionRerrUnreachHeader::GetSerializedSize ( void  ) const
virtual

Get the serialized size of the packet.

Returns
size

Reimplemented from ns3::dsr::DsrOptionRerrHeader.

Definition at line 872 of file dsr-option-header.cc.

Referenced by Deserialize(), and ns3::dsr::DsrOptionRerr::Process().

+ Here is the caller graph for this function:

◆ GetTypeId()

TypeId ns3::dsr::DsrOptionRerrUnreachHeader::GetTypeId ( void  )
static

Get the type identificator.

Returns
type identificator

Definition at line 787 of file dsr-option-header.cc.

References ns3::TypeId::AddConstructor().

Referenced by GetInstanceTypeId().

+ Here is the call graph for this function:
+ Here is the caller graph for this function:

◆ GetUnreachNode()

Ipv4Address ns3::dsr::DsrOptionRerrUnreachHeader::GetUnreachNode ( ) const

Get the unreachable node ip address.

Returns
The unreachable ip address

Definition at line 849 of file dsr-option-header.cc.

References m_unreachNode.

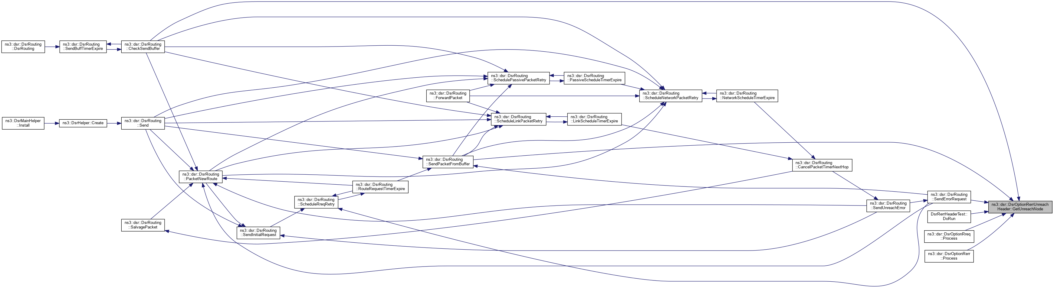
Referenced by ns3::dsr::DsrRouting::CheckSendBuffer(), DsrRerrHeaderTest::DoRun(), ns3::dsr::DsrOptionRreq::Process(), ns3::dsr::DsrOptionRerr::Process(), ns3::dsr::DsrRouting::SendErrorRequest(), and ns3::dsr::DsrRouting::SendPacketFromBuffer().

+ Here is the caller graph for this function:

◆ Print()

void ns3::dsr::DsrOptionRerrUnreachHeader::Print ( std::ostream &  os) const
virtual

Print some information about the packet.

Parameters
osoutput stream

Reimplemented from ns3::dsr::DsrOptionRerrHeader.

Definition at line 864 of file dsr-option-header.cc.

References ns3::dsr::DsrOptionHeader::GetLength(), ns3::dsr::DsrOptionHeader::GetType(), m_errorDstAddress, m_errorSrcAddress, m_errorType, m_salvage, and m_unreachNode.

+ Here is the call graph for this function:

◆ Serialize()

void ns3::dsr::DsrOptionRerrUnreachHeader::Serialize ( Buffer::Iterator  start) const
virtual

◆ SetErrorDst()

void ns3::dsr::DsrOptionRerrUnreachHeader::SetErrorDst ( Ipv4Address  errorDstAddress)
virtual

Set the error destination ip address.

Parameters
errorDstAddressThe error destination address

Reimplemented from ns3::dsr::DsrOptionRerrHeader.

Definition at line 834 of file dsr-option-header.cc.

References m_errorDstAddress.

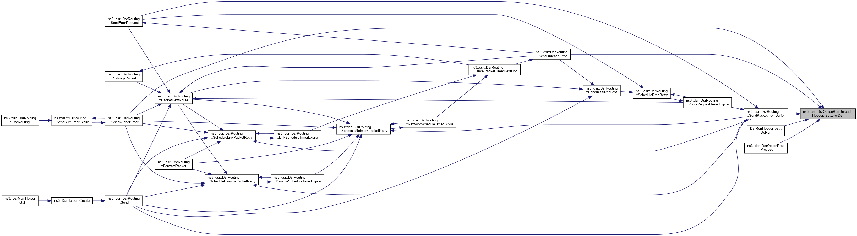
Referenced by ns3::dsr::DsrRouting::CheckSendBuffer(), DsrRerrHeaderTest::DoRun(), ns3::dsr::DsrOptionRreq::Process(), ns3::dsr::DsrRouting::SendPacketFromBuffer(), and ns3::dsr::DsrRouting::SendUnreachError().

+ Here is the caller graph for this function:

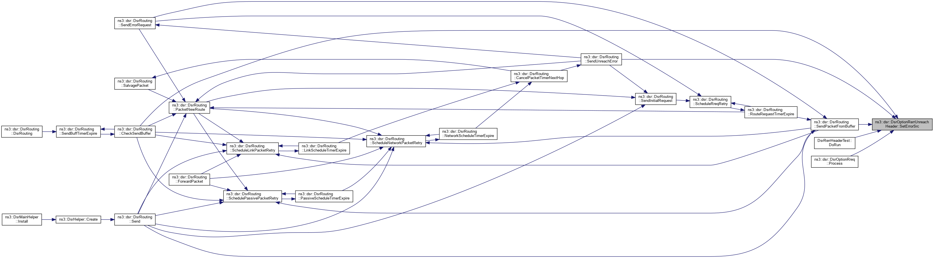
◆ SetErrorSrc()

void ns3::dsr::DsrOptionRerrUnreachHeader::SetErrorSrc ( Ipv4Address  errorSrcAddress)
virtual

Set the route error source address.

Parameters
errorSrcAddressThe error source address

Reimplemented from ns3::dsr::DsrOptionRerrHeader.

Definition at line 824 of file dsr-option-header.cc.

References m_errorSrcAddress.

Referenced by ns3::dsr::DsrRouting::CheckSendBuffer(), DsrRerrHeaderTest::DoRun(), ns3::dsr::DsrOptionRreq::Process(), ns3::dsr::DsrRouting::SendPacketFromBuffer(), and ns3::dsr::DsrRouting::SendUnreachError().

+ Here is the caller graph for this function:

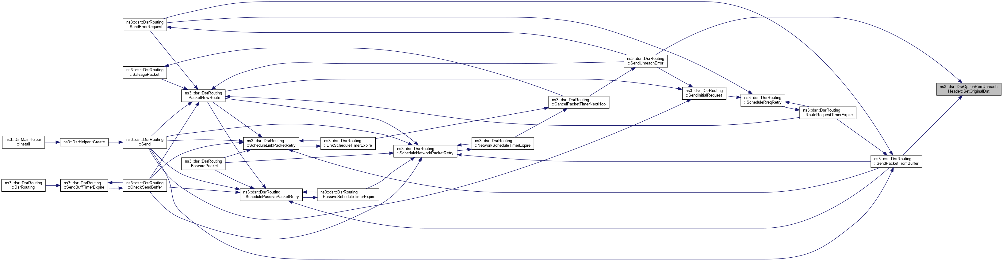
◆ SetOriginalDst()

void ns3::dsr::DsrOptionRerrUnreachHeader::SetOriginalDst ( Ipv4Address  originalDst)

Set the unreachable node ip address.

Parameters
originalDstThe unreachable ip address

Definition at line 854 of file dsr-option-header.cc.

References m_originalDst.

Referenced by ns3::dsr::DsrRouting::SendPacketFromBuffer(), and ns3::dsr::DsrRouting::SendUnreachError().

+ Here is the caller graph for this function:

◆ SetSalvage()

void ns3::dsr::DsrOptionRerrUnreachHeader::SetSalvage ( uint8_t  salvage)
virtual

Set the salvage value of the packet.

Parameters
salvageThe salvage value of the packet

Reimplemented from ns3::dsr::DsrOptionRerrHeader.

Definition at line 814 of file dsr-option-header.cc.

References m_salvage.

Referenced by ns3::dsr::DsrRouting::CheckSendBuffer(), DsrRerrHeaderTest::DoRun(), ns3::dsr::DsrOptionRreq::Process(), ns3::dsr::DsrRouting::SendPacketFromBuffer(), and ns3::dsr::DsrRouting::SendUnreachError().

+ Here is the caller graph for this function:

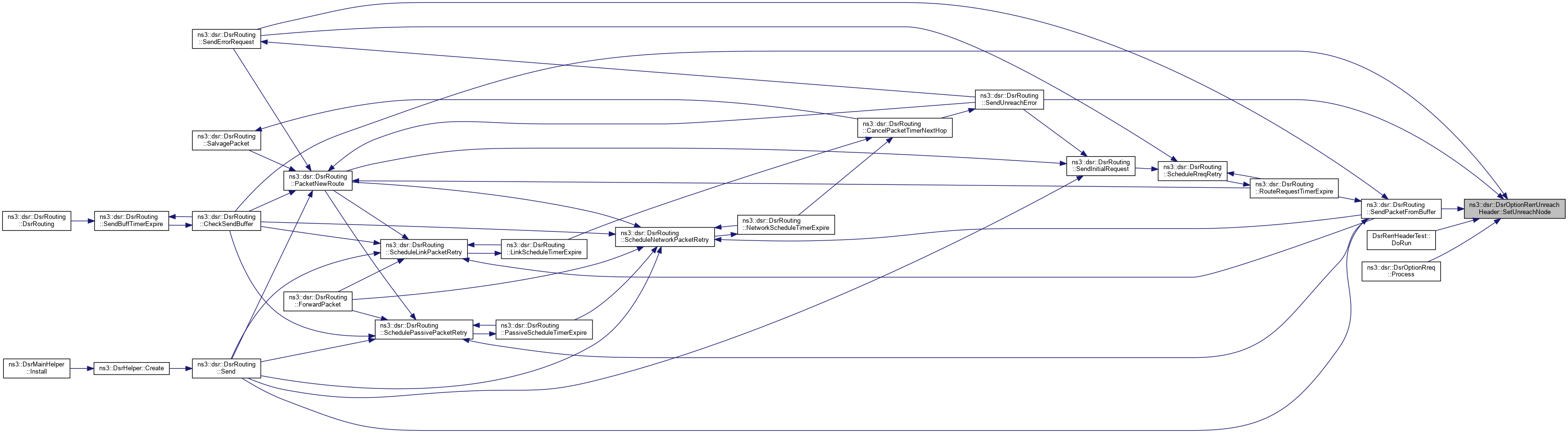
◆ SetUnreachNode()

void ns3::dsr::DsrOptionRerrUnreachHeader::SetUnreachNode ( Ipv4Address  unreachNode)

Set the unreachable node ip address.

Parameters
unreachNodeThe unreachable ip address

Definition at line 844 of file dsr-option-header.cc.

References m_unreachNode.

Referenced by ns3::dsr::DsrRouting::CheckSendBuffer(), DsrRerrHeaderTest::DoRun(), ns3::dsr::DsrOptionRreq::Process(), ns3::dsr::DsrRouting::SendPacketFromBuffer(), and ns3::dsr::DsrRouting::SendUnreachError().

+ Here is the caller graph for this function:

Member Data Documentation

◆ m_errorDstAddress

Ipv4Address ns3::dsr::DsrOptionRerrUnreachHeader::m_errorDstAddress
private

The error destination address.

Definition at line 987 of file dsr-option-header.h.

Referenced by Deserialize(), GetErrorDst(), Print(), Serialize(), and SetErrorDst().

◆ m_errorSrcAddress

Ipv4Address ns3::dsr::DsrOptionRerrUnreachHeader::m_errorSrcAddress
private

The error source address.

Definition at line 983 of file dsr-option-header.h.

Referenced by Deserialize(), GetErrorSrc(), Print(), Serialize(), and SetErrorSrc().

◆ m_errorType

uint8_t ns3::dsr::DsrOptionRerrUnreachHeader::m_errorType
private

The error type or route error option.

Definition at line 975 of file dsr-option-header.h.

Referenced by Print().

◆ m_originalDst

Ipv4Address ns3::dsr::DsrOptionRerrUnreachHeader::m_originalDst
private

The original destination address.

Definition at line 995 of file dsr-option-header.h.

Referenced by Deserialize(), GetOriginalDst(), Serialize(), and SetOriginalDst().

◆ m_salvage

uint8_t ns3::dsr::DsrOptionRerrUnreachHeader::m_salvage
private

The salavage field.

Definition at line 979 of file dsr-option-header.h.

Referenced by Deserialize(), GetSalvage(), Print(), Serialize(), and SetSalvage().

◆ m_unreachNode

Ipv4Address ns3::dsr::DsrOptionRerrUnreachHeader::m_unreachNode
private

The unreachable node address.

Definition at line 991 of file dsr-option-header.h.

Referenced by Deserialize(), GetUnreachNode(), Print(), Serialize(), and SetUnreachNode().


The documentation for this class was generated from the following files: