A Discrete-Event Network Simulator
API
ns3::dsr::DsrOptionAckReqHeader Class Reference

Acknowledgement Request (ACK_RREQ) Message Format. More...

#include "dsr-option-header.h"

+ Inheritance diagram for ns3::dsr::DsrOptionAckReqHeader:
+ Collaboration diagram for ns3::dsr::DsrOptionAckReqHeader:

Public Member Functions

 DsrOptionAckReqHeader ()
 Constructor. More...
 
virtual ~DsrOptionAckReqHeader ()
 Destructor. More...
 
virtual uint32_t Deserialize (Buffer::Iterator start)
 Deserialize the packet. More...
 
uint16_t GetAckId () const
 Set the Ack request id number. More...
 
virtual Alignment GetAlignment () const
 Get the Alignment requirement of this option header. More...
 
virtual TypeId GetInstanceTypeId () const
 Get the instance type ID. More...
 
virtual uint32_t GetSerializedSize () const
 Get the serialized size of the packet. More...
 
virtual void Print (std::ostream &os) const
 Print some information about the packet. More...
 
virtual void Serialize (Buffer::Iterator start) const
 Serialize the packet. More...
 
void SetAckId (uint16_t identification)
 Set the Ack request id number. More...
 
- Public Member Functions inherited from ns3::dsr::DsrOptionHeader
 DsrOptionHeader ()
 Constructor. More...
 
virtual ~DsrOptionHeader ()
 Destructor. More...
 
uint8_t GetLength () const
 Get the option length. More...
 
uint8_t GetType () const
 Get the type of the option. More...
 
void SetLength (uint8_t length)
 Set the option length. More...
 
void SetType (uint8_t type)
 Set the type of the option. More...
 
- Public Member Functions inherited from ns3::Header
virtual ~Header ()
 
virtual uint32_t Deserialize (Buffer::Iterator start)=0
 Deserialize the object from a buffer iterator. More...
 
virtual uint32_t Deserialize (Buffer::Iterator start, Buffer::Iterator end)
 Deserialize the object from a buffer iterator. More...
 
- Public Member Functions inherited from ns3::Chunk
virtual uint32_t Deserialize (Buffer::Iterator start, Buffer::Iterator end)
 Deserialize the object from a buffer iterator. More...
 
- Public Member Functions inherited from ns3::ObjectBase
virtual ~ObjectBase ()
 Virtual destructor. More...
 
void GetAttribute (std::string name, AttributeValue &value) const
 Get the value of an attribute, raising fatal errors if unsuccessful. More...
 
bool GetAttributeFailSafe (std::string name, AttributeValue &value) const
 Get the value of an attribute without raising erros. More...
 
void SetAttribute (std::string name, const AttributeValue &value)
 Set a single attribute, raising fatal errors if unsuccessful. More...
 
bool SetAttributeFailSafe (std::string name, const AttributeValue &value)
 Set a single attribute without raising errors. More...
 
bool TraceConnect (std::string name, std::string context, const CallbackBase &cb)
 Connect a TraceSource to a Callback with a context. More...
 
bool TraceConnectWithoutContext (std::string name, const CallbackBase &cb)
 Connect a TraceSource to a Callback without a context. More...
 
bool TraceDisconnect (std::string name, std::string context, const CallbackBase &cb)
 Disconnect from a TraceSource a Callback previously connected with a context. More...
 
bool TraceDisconnectWithoutContext (std::string name, const CallbackBase &cb)
 Disconnect from a TraceSource a Callback previously connected without a context. More...
 

Static Public Member Functions

static TypeId GetTypeId ()
 Get the type identificator. More...
 
- Static Public Member Functions inherited from ns3::dsr::DsrOptionHeader
static TypeId GetTypeId ()
 Get the type identificator. More...
 
- Static Public Member Functions inherited from ns3::Header
static TypeId GetTypeId (void)
 Get the type ID. More...
 
- Static Public Member Functions inherited from ns3::Chunk
static TypeId GetTypeId (void)
 Get the type ID. More...
 
- Static Public Member Functions inherited from ns3::ObjectBase
static TypeId GetTypeId (void)
 Get the type ID. More...
 

Private Attributes

uint16_t m_identification
 The identification field. More...
 

Additional Inherited Members

- Protected Member Functions inherited from ns3::ObjectBase
void ConstructSelf (const AttributeConstructionList &attributes)
 Complete construction of ObjectBase; invoked by derived classes. More...
 
virtual void NotifyConstructionCompleted (void)
 Notifier called once the ObjectBase is fully constructed. More...
 

Detailed Description

Acknowledgement Request (ACK_RREQ) Message Format.

Introspection did not find any typical Config paths.

Header of Dsr Option ack request.

 |      0        |      1        |      2        |      3        |
 0 1 2 3 4 5 6 7 0 1 2 3 4 5 6 7 0 1 2 3 4 5 6 7 0 1 2 3 4 5 6 7
 +-+-+-+-+-+-+-+-+-+-+-+-+-+-+-+-+-+-+-+-+-+-+-+-+-+-+-+-+-+-+-+-+
 |  Option Type |  Opt Data Len |         Identification         |
 +-+-+-+-+-+-+-+-+-+-+-+-+-+-+-+-+-+-+-+-+-+-+-+-+-+-+-+-+-+-+-+-+


No Attributes are defined for this type.
No TraceSources are defined for this type.
Size of this type is 56 bytes (on a 64-bit architecture).

Definition at line 1157 of file dsr-option-header.h.

Constructor & Destructor Documentation

◆ DsrOptionAckReqHeader()

ns3::dsr::DsrOptionAckReqHeader::DsrOptionAckReqHeader ( )

Constructor.

Definition at line 1048 of file dsr-option-header.cc.

References ns3::dsr::DsrOptionHeader::SetLength(), and ns3::dsr::DsrOptionHeader::SetType().

+ Here is the call graph for this function:

◆ ~DsrOptionAckReqHeader()

ns3::dsr::DsrOptionAckReqHeader::~DsrOptionAckReqHeader ( )
virtual

Destructor.

Definition at line 1056 of file dsr-option-header.cc.

Member Function Documentation

◆ Deserialize()

uint32_t ns3::dsr::DsrOptionAckReqHeader::Deserialize ( Buffer::Iterator  start)
virtual

Deserialize the packet.

Parameters
startBuffer iterator
Returns
size of the packet

Reimplemented from ns3::dsr::DsrOptionHeader.

Definition at line 1090 of file dsr-option-header.cc.

References GetSerializedSize(), m_identification, ns3::Buffer::Iterator::ReadU16(), ns3::Buffer::Iterator::ReadU8(), ns3::dsr::DsrOptionHeader::SetLength(), ns3::dsr::DsrOptionHeader::SetType(), and visualizer.core::start().

+ Here is the call graph for this function:

◆ GetAckId()

uint16_t ns3::dsr::DsrOptionAckReqHeader::GetAckId ( ) const

Set the Ack request id number.

Returns
request id number

Definition at line 1065 of file dsr-option-header.cc.

References m_identification.

Referenced by DsrAckReqHeaderTest::DoRun(), and ns3::dsr::DsrOptionSR::Process().

+ Here is the caller graph for this function:

◆ GetAlignment()

DsrOptionHeader::Alignment ns3::dsr::DsrOptionAckReqHeader::GetAlignment ( ) const
virtual

Get the Alignment requirement of this option header.

Returns
The required alignment

Reimplemented from ns3::dsr::DsrOptionHeader.

Definition at line 1101 of file dsr-option-header.cc.

◆ GetInstanceTypeId()

TypeId ns3::dsr::DsrOptionAckReqHeader::GetInstanceTypeId ( void  ) const
virtual

Get the instance type ID.

Returns
instance type ID

Reimplemented from ns3::dsr::DsrOptionHeader.

Definition at line 1043 of file dsr-option-header.cc.

References GetTypeId().

+ Here is the call graph for this function:

◆ GetSerializedSize()

uint32_t ns3::dsr::DsrOptionAckReqHeader::GetSerializedSize ( void  ) const
virtual

Get the serialized size of the packet.

Returns
size

Reimplemented from ns3::dsr::DsrOptionHeader.

Definition at line 1076 of file dsr-option-header.cc.

Referenced by Deserialize(), and ns3::dsr::DsrOptionAckReq::Process().

+ Here is the caller graph for this function:

◆ GetTypeId()

TypeId ns3::dsr::DsrOptionAckReqHeader::GetTypeId ( void  )
static

Get the type identificator.

Returns
type identificator

Definition at line 1033 of file dsr-option-header.cc.

References ns3::TypeId::AddConstructor().

Referenced by GetInstanceTypeId().

+ Here is the call graph for this function:
+ Here is the caller graph for this function:

◆ Print()

void ns3::dsr::DsrOptionAckReqHeader::Print ( std::ostream &  os) const
virtual

Print some information about the packet.

Parameters
osoutput stream

Reimplemented from ns3::dsr::DsrOptionHeader.

Definition at line 1070 of file dsr-option-header.cc.

References ns3::dsr::DsrOptionHeader::GetLength(), ns3::dsr::DsrOptionHeader::GetType(), and m_identification.

+ Here is the call graph for this function:

◆ Serialize()

void ns3::dsr::DsrOptionAckReqHeader::Serialize ( Buffer::Iterator  start) const
virtual

Serialize the packet.

Parameters
startBuffer iterator

Reimplemented from ns3::dsr::DsrOptionHeader.

Definition at line 1081 of file dsr-option-header.cc.

References ns3::dsr::DsrOptionHeader::GetLength(), ns3::dsr::DsrOptionHeader::GetType(), m_identification, visualizer.core::start(), ns3::Buffer::Iterator::WriteU16(), and ns3::Buffer::Iterator::WriteU8().

+ Here is the call graph for this function:

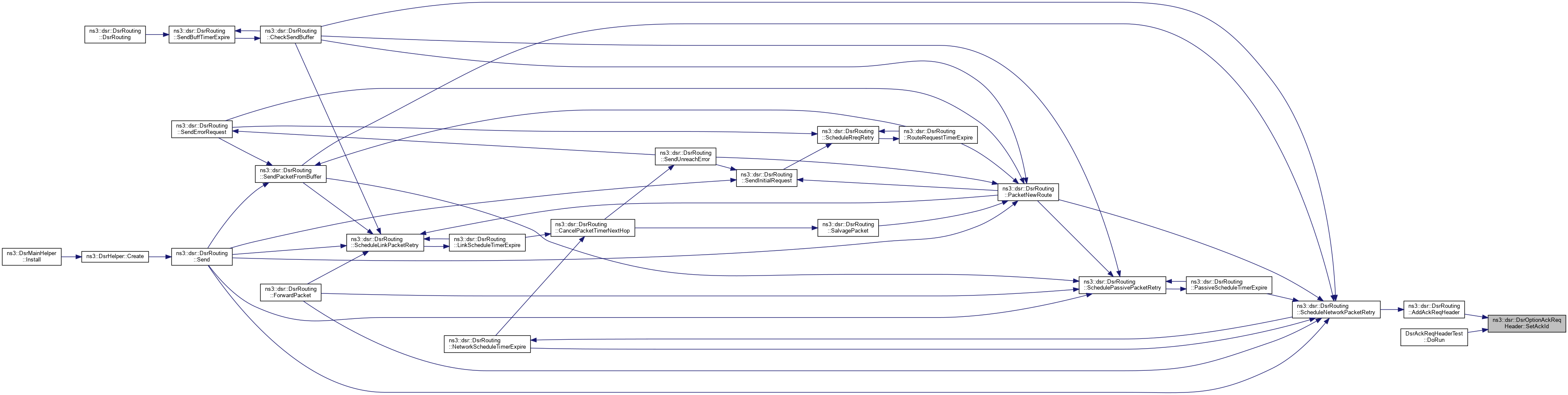
◆ SetAckId()

void ns3::dsr::DsrOptionAckReqHeader::SetAckId ( uint16_t  identification)

Set the Ack request id number.

Parameters
identificationthe identification number

Definition at line 1060 of file dsr-option-header.cc.

References m_identification.

Referenced by ns3::dsr::DsrRouting::AddAckReqHeader(), and DsrAckReqHeaderTest::DoRun().

+ Here is the caller graph for this function:

Member Data Documentation

◆ m_identification

uint16_t ns3::dsr::DsrOptionAckReqHeader::m_identification
private

The identification field.

Definition at line 1219 of file dsr-option-header.h.

Referenced by Deserialize(), GetAckId(), Print(), Serialize(), and SetAckId().


The documentation for this class was generated from the following files: