A Discrete-Event Network Simulator
API
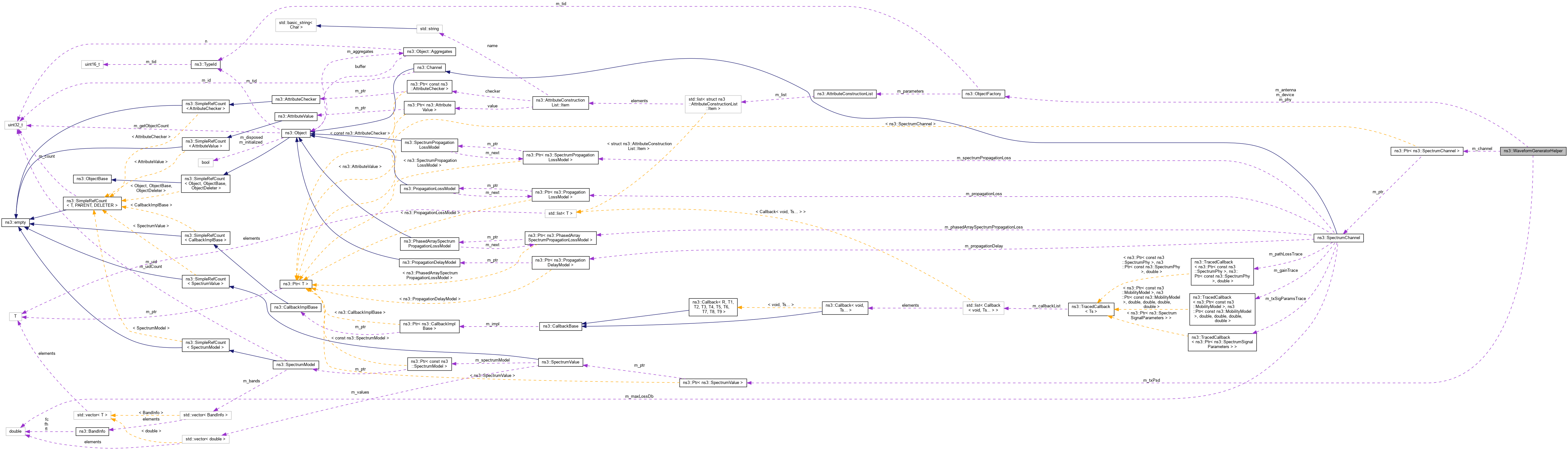
ns3::WaveformGeneratorHelper Class Reference

Create a Waveform generator, which can be used to inject specific noise in the channel. More...

#include "waveform-generator-helper.h"

+ Collaboration diagram for ns3::WaveformGeneratorHelper:

Public Member Functions

 WaveformGeneratorHelper ()
 
 ~WaveformGeneratorHelper ()
 
NetDeviceContainer Install (NodeContainer c) const
 
NetDeviceContainer Install (Ptr< Node > node) const
 
NetDeviceContainer Install (std::string nodeName) const
 
void SetAntenna (std::string type, std::string n0="", const AttributeValue &v0=EmptyAttributeValue(), std::string n1="", const AttributeValue &v1=EmptyAttributeValue(), std::string n2="", const AttributeValue &v2=EmptyAttributeValue(), std::string n3="", const AttributeValue &v3=EmptyAttributeValue(), std::string n4="", const AttributeValue &v4=EmptyAttributeValue(), std::string n5="", const AttributeValue &v5=EmptyAttributeValue(), std::string n6="", const AttributeValue &v6=EmptyAttributeValue(), std::string n7="", const AttributeValue &v7=EmptyAttributeValue())
 
void SetChannel (Ptr< SpectrumChannel > channel)
 set the SpectrumChannel that will be used by SpectrumPhy instances created by this helper More...
 
void SetChannel (std::string channelName)
 set the SpectrumChannel that will be used by SpectrumPhy instances created by this helper More...
 
void SetDeviceAttribute (std::string n1, const AttributeValue &v1)
 
void SetPhyAttribute (std::string name, const AttributeValue &v)
 
void SetTxPowerSpectralDensity (Ptr< SpectrumValue > txPsd)
 

Protected Attributes

ObjectFactory m_antenna
 Object factory for the Antenna objects. More...
 
Ptr< SpectrumChannelm_channel
 Channel. More...
 
ObjectFactory m_device
 Object factory for the NetDevice objects. More...
 
ObjectFactory m_phy
 Object factory for the phy objects. More...
 
Ptr< SpectrumValuem_txPsd
 Tx power spectral density. More...
 

Detailed Description

Create a Waveform generator, which can be used to inject specific noise in the channel.

Definition at line 45 of file waveform-generator-helper.h.

Constructor & Destructor Documentation

◆ WaveformGeneratorHelper()

ns3::WaveformGeneratorHelper::WaveformGeneratorHelper ( )

Definition at line 40 of file waveform-generator-helper.cc.

References m_antenna, m_device, m_phy, and ns3::ObjectFactory::SetTypeId().

+ Here is the call graph for this function:

◆ ~WaveformGeneratorHelper()

ns3::WaveformGeneratorHelper::~WaveformGeneratorHelper ( )

Definition at line 47 of file waveform-generator-helper.cc.

Member Function Documentation

◆ Install() [1/3]

NetDeviceContainer ns3::WaveformGeneratorHelper::Install ( NodeContainer  c) const
Parameters
cthe set of nodes on which a device must be created
Returns
a device container which contains all the devices created by this method.

Definition at line 110 of file waveform-generator-helper.cc.

References ns3::Node::AddDevice(), ns3::NodeContainer::Begin(), ns3::ObjectFactory::Create(), first::devices, ns3::NodeContainer::End(), ns3::Object::GetObject(), m_antenna, m_channel, m_device, m_phy, m_txPsd, NS_ASSERT, NS_ASSERT_MSG, and third::phy.

Referenced by WaveformGeneratorTestCase::DoRun(), and Install().

+ Here is the call graph for this function:
+ Here is the caller graph for this function:

◆ Install() [2/3]

NetDeviceContainer ns3::WaveformGeneratorHelper::Install ( Ptr< Node node) const
Parameters
nodethe node on which a device must be created
Returns
a device container which contains all the devices created by this method.

Definition at line 148 of file waveform-generator-helper.cc.

References Install().

+ Here is the call graph for this function:

◆ Install() [3/3]

NetDeviceContainer ns3::WaveformGeneratorHelper::Install ( std::string  nodeName) const
Parameters
nodeNamethe name of node on which a device must be created
Returns
a device container which contains all the devices created by this method.

Definition at line 154 of file waveform-generator-helper.cc.

References Install().

+ Here is the call graph for this function:

◆ SetAntenna()

void ns3::WaveformGeneratorHelper::SetAntenna ( std::string  type,
std::string  n0 = "",
const AttributeValue v0 = EmptyAttributeValue (),
std::string  n1 = "",
const AttributeValue v1 = EmptyAttributeValue (),
std::string  n2 = "",
const AttributeValue v2 = EmptyAttributeValue (),
std::string  n3 = "",
const AttributeValue v3 = EmptyAttributeValue (),
std::string  n4 = "",
const AttributeValue v4 = EmptyAttributeValue (),
std::string  n5 = "",
const AttributeValue v5 = EmptyAttributeValue (),
std::string  n6 = "",
const AttributeValue v6 = EmptyAttributeValue (),
std::string  n7 = "",
const AttributeValue v7 = EmptyAttributeValue () 
)
Parameters
typethe type of the model to set
n0the name of the attribute to set
v0the value of the attribute to set
n1the name of the attribute to set
v1the value of the attribute to set
n2the name of the attribute to set
v2the value of the attribute to set
n3the name of the attribute to set
v3the value of the attribute to set
n4the name of the attribute to set
v4the value of the attribute to set
n5the name of the attribute to set
v5the value of the attribute to set
n6the name of the attribute to set
v6the value of the attribute to set
n7the name of the attribute to set
v7the value of the attribute to set

Configure the AntennaModel instance for each new device to be created

Definition at line 86 of file waveform-generator-helper.cc.

References m_antenna, ns3::ObjectFactory::Set(), and ns3::ObjectFactory::SetTypeId().

+ Here is the call graph for this function:

◆ SetChannel() [1/2]

void ns3::WaveformGeneratorHelper::SetChannel ( Ptr< SpectrumChannel channel)

set the SpectrumChannel that will be used by SpectrumPhy instances created by this helper

Parameters
channel

Definition at line 52 of file waveform-generator-helper.cc.

References third::channel, and m_channel.

Referenced by WaveformGeneratorTestCase::DoRun().

+ Here is the caller graph for this function:

◆ SetChannel() [2/2]

void ns3::WaveformGeneratorHelper::SetChannel ( std::string  channelName)

set the SpectrumChannel that will be used by SpectrumPhy instances created by this helper

Parameters
channelName

Definition at line 58 of file waveform-generator-helper.cc.

References third::channel, and m_channel.

◆ SetDeviceAttribute()

void ns3::WaveformGeneratorHelper::SetDeviceAttribute ( std::string  n1,
const AttributeValue v1 
)
Parameters
n1the name of the attribute to set
v1the value of the attribute to set

Set these attributes on each AlohaNoackNetDevice created

Definition at line 80 of file waveform-generator-helper.cc.

References m_device, and ns3::ObjectFactory::Set().

+ Here is the call graph for this function:

◆ SetPhyAttribute()

void ns3::WaveformGeneratorHelper::SetPhyAttribute ( std::string  name,
const AttributeValue v 
)
Parameters
namethe name of the attribute to set
vthe value of the attribute

Set these attributes on each HdOfdmSpectrumPhy instance to be created

Definition at line 73 of file waveform-generator-helper.cc.

References m_phy, and ns3::ObjectFactory::Set().

Referenced by WaveformGeneratorTestCase::DoRun().

+ Here is the call graph for this function:
+ Here is the caller graph for this function:

◆ SetTxPowerSpectralDensity()

void ns3::WaveformGeneratorHelper::SetTxPowerSpectralDensity ( Ptr< SpectrumValue txPsd)
Parameters
txPsdthe Power Spectral Density to be used for transmission by all created PHY instances

Definition at line 65 of file waveform-generator-helper.cc.

References m_txPsd, and NS_LOG_FUNCTION.

Referenced by WaveformGeneratorTestCase::DoRun().

+ Here is the caller graph for this function:

Member Data Documentation

◆ m_antenna

ObjectFactory ns3::WaveformGeneratorHelper::m_antenna
protected

Object factory for the Antenna objects.

Definition at line 140 of file waveform-generator-helper.h.

Referenced by WaveformGeneratorHelper(), Install(), and SetAntenna().

◆ m_channel

Ptr<SpectrumChannel> ns3::WaveformGeneratorHelper::m_channel
protected

Channel.

Definition at line 141 of file waveform-generator-helper.h.

Referenced by Install(), and SetChannel().

◆ m_device

ObjectFactory ns3::WaveformGeneratorHelper::m_device
protected

Object factory for the NetDevice objects.

Definition at line 139 of file waveform-generator-helper.h.

Referenced by WaveformGeneratorHelper(), Install(), and SetDeviceAttribute().

◆ m_phy

ObjectFactory ns3::WaveformGeneratorHelper::m_phy
protected

Object factory for the phy objects.

Definition at line 138 of file waveform-generator-helper.h.

Referenced by WaveformGeneratorHelper(), Install(), and SetPhyAttribute().

◆ m_txPsd

Ptr<SpectrumValue> ns3::WaveformGeneratorHelper::m_txPsd
protected

Tx power spectral density.

Definition at line 142 of file waveform-generator-helper.h.

Referenced by Install(), and SetTxPowerSpectralDensity().


The documentation for this class was generated from the following files: