A Discrete-Event Network Simulator
API
ns3::ThreeGppUmiStreetCanyonChannelConditionModel Class Reference

Computes the channel condition for the UMi-Street canyon scenario. More...

#include "channel-condition-model.h"

+ Inheritance diagram for ns3::ThreeGppUmiStreetCanyonChannelConditionModel:
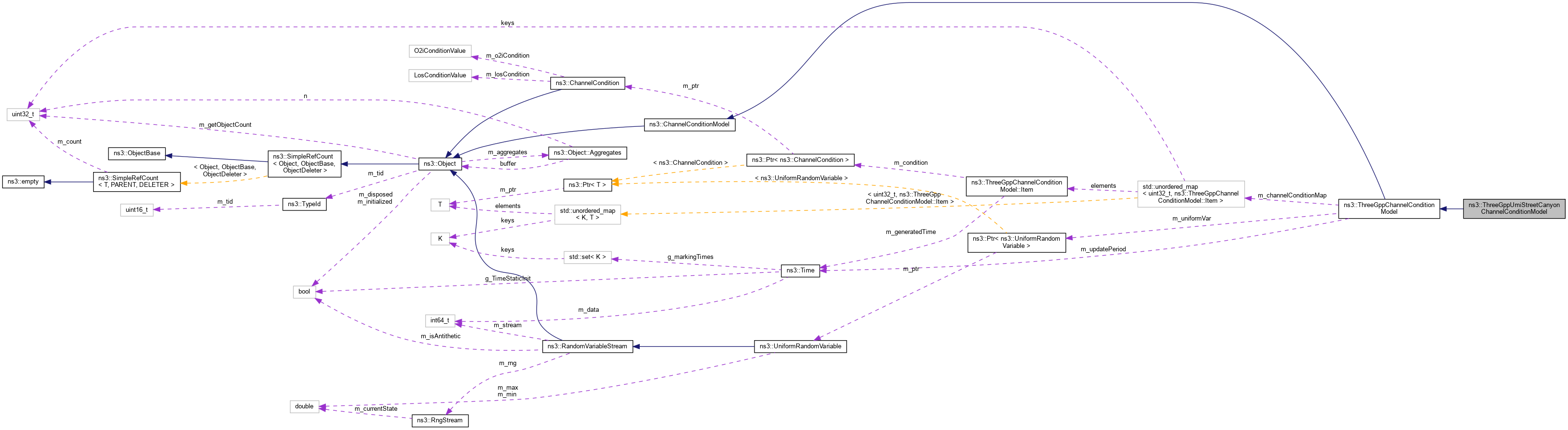
+ Collaboration diagram for ns3::ThreeGppUmiStreetCanyonChannelConditionModel:

Public Member Functions

 ThreeGppUmiStreetCanyonChannelConditionModel ()
 Constructor for the ThreeGppUmiStreetCanyonChannelConditionModel class. More...
 
virtual ~ThreeGppUmiStreetCanyonChannelConditionModel () override
 Destructor for the ThreeGppUmiStreetCanyonChannelConditionModel class. More...
 
- Public Member Functions inherited from ns3::ThreeGppChannelConditionModel
 ThreeGppChannelConditionModel ()
 Constructor for the ThreeGppRmaChannelConditionModel class. More...
 
virtual ~ThreeGppChannelConditionModel () override
 Destructor for the ThreeGppRmaChannelConditionModel class. More...
 
virtual int64_t AssignStreams (int64_t stream) override
 If this model uses objects of type RandomVariableStream, set the stream numbers to the integers starting with the offset 'stream'. More...
 
virtual Ptr< ChannelConditionGetChannelCondition (Ptr< const MobilityModel > a, Ptr< const MobilityModel > b) const override
 Retrieve the condition of the channel between a and b. More...
 
- Public Member Functions inherited from ns3::ChannelConditionModel
 ChannelConditionModel ()
 Constructor for the ChannelConditionModel class. More...
 
 ChannelConditionModel (const ChannelConditionModel &)=delete
 Copy constructor. More...
 
virtual ~ChannelConditionModel ()
 Destructor for the ChannelConditionModel class. More...
 
ChannelConditionModeloperator= (const ChannelConditionModel &)=delete
 Copy constructor. More...
 
- Public Member Functions inherited from ns3::Object
 Object ()
 Constructor. More...
 
virtual ~Object ()
 Destructor. More...
 
void AggregateObject (Ptr< Object > other)
 Aggregate two Objects together. More...
 
void Dispose (void)
 Dispose of this Object. More...
 
AggregateIterator GetAggregateIterator (void) const
 Get an iterator to the Objects aggregated to this one. More...
 
virtual TypeId GetInstanceTypeId (void) const
 Get the most derived TypeId for this Object. More...
 
template<>
Ptr< ObjectGetObject () const
 Specialization of () for objects of type ns3::Object. More...
 
template<typename T >
Ptr< T > GetObject (TypeId tid) const
 Get a pointer to the requested aggregated Object by TypeId. More...
 
template<>
Ptr< ObjectGetObject (TypeId tid) const
 Specialization of (TypeId tid) for objects of type ns3::Object. More...
 
template<typename T >
Ptr< T > GetObject (void) const
 Get a pointer to the requested aggregated Object. More...
 
void Initialize (void)
 Invoke DoInitialize on all Objects aggregated to this one. More...
 
bool IsInitialized (void) const
 Check if the object has been initialized. More...
 
- Public Member Functions inherited from ns3::SimpleRefCount< Object, ObjectBase, ObjectDeleter >
 SimpleRefCount ()
 Default constructor. More...
 
 SimpleRefCount (const SimpleRefCount &o[[maybe_unused]])
 Copy constructor. More...
 
uint32_t GetReferenceCount (void) const
 Get the reference count of the object. More...
 
SimpleRefCountoperator= ([[maybe_unused]] const SimpleRefCount &o)
 Assignment operator. More...
 
void Ref (void) const
 Increment the reference count. More...
 
void Unref (void) const
 Decrement the reference count. More...
 
- Public Member Functions inherited from ns3::ObjectBase
virtual ~ObjectBase ()
 Virtual destructor. More...
 
void GetAttribute (std::string name, AttributeValue &value) const
 Get the value of an attribute, raising fatal errors if unsuccessful. More...
 
bool GetAttributeFailSafe (std::string name, AttributeValue &value) const
 Get the value of an attribute without raising erros. More...
 
void SetAttribute (std::string name, const AttributeValue &value)
 Set a single attribute, raising fatal errors if unsuccessful. More...
 
bool SetAttributeFailSafe (std::string name, const AttributeValue &value)
 Set a single attribute without raising errors. More...
 
bool TraceConnect (std::string name, std::string context, const CallbackBase &cb)
 Connect a TraceSource to a Callback with a context. More...
 
bool TraceConnectWithoutContext (std::string name, const CallbackBase &cb)
 Connect a TraceSource to a Callback without a context. More...
 
bool TraceDisconnect (std::string name, std::string context, const CallbackBase &cb)
 Disconnect from a TraceSource a Callback previously connected with a context. More...
 
bool TraceDisconnectWithoutContext (std::string name, const CallbackBase &cb)
 Disconnect from a TraceSource a Callback previously connected without a context. More...
 

Static Public Member Functions

static TypeId GetTypeId (void)
 Get the type ID. More...
 
- Static Public Member Functions inherited from ns3::ThreeGppChannelConditionModel
static TypeId GetTypeId (void)
 Get the type ID. More...
 
- Static Public Member Functions inherited from ns3::ChannelConditionModel
static TypeId GetTypeId (void)
 Get the type ID. More...
 
- Static Public Member Functions inherited from ns3::Object
static TypeId GetTypeId (void)
 Register this type. More...
 
- Static Public Member Functions inherited from ns3::ObjectBase
static TypeId GetTypeId (void)
 Get the type ID. More...
 

Private Member Functions

virtual double ComputePlos (Ptr< const MobilityModel > a, Ptr< const MobilityModel > b) const override
 Compute the LOS probability as specified in Table 7.4.2-1 of 3GPP TR 38.901 for the UMi-Street Canyon scenario. More...
 

Additional Inherited Members

- Protected Types inherited from ns3::ThreeGppChannelConditionModel
enum  VehicleDensity { LOW , MEDIUM , HIGH , INVALID }
 Determine the density of vehicles in a V2V scenario. More...
 
- Protected Member Functions inherited from ns3::ThreeGppChannelConditionModel
virtual void DoDispose () override
 Destructor implementation. More...
 
- Protected Member Functions inherited from ns3::Object
 Object (const Object &o)
 Copy an Object. More...
 
virtual void DoInitialize (void)
 Initialize() implementation. More...
 
virtual void NotifyNewAggregate (void)
 Notify all Objects aggregated to this one of a new Object being aggregated. More...
 
- Protected Member Functions inherited from ns3::ObjectBase
void ConstructSelf (const AttributeConstructionList &attributes)
 Complete construction of ObjectBase; invoked by derived classes. More...
 
virtual void NotifyConstructionCompleted (void)
 Notifier called once the ObjectBase is fully constructed. More...
 
- Static Protected Member Functions inherited from ns3::ThreeGppChannelConditionModel
static double Calculate2dDistance (const Vector &a, const Vector &b)
 Computes the 2D distance between two 3D vectors. More...
 
- Protected Attributes inherited from ns3::ThreeGppChannelConditionModel
Ptr< UniformRandomVariablem_uniformVar
 uniform random variable More...
 

Detailed Description

Computes the channel condition for the UMi-Street canyon scenario.

Computes the channel condition following the specifications for the UMi-Street canyon scenario reported in Table 7.4.2-1 of 3GPP TR 38.901

Config Paths

ns3::ThreeGppUmiStreetCanyonChannelConditionModel is accessible through the following paths with Config::Set and Config::Connect:

  • "/NodeList/[i]/DeviceList/[i]/$ns3::WifiNetDevice/Channel/$ns3::SpectrumChannel/PropagationLossModel/$ns3::ThreeGppPropagationLossModel/ChannelConditionModel/$ns3::ThreeGppChannelConditionModel/$ns3::ThreeGppUmiStreetCanyonChannelConditionModel"
  • "/NodeList/[i]/DeviceList/[i]/$ns3::WifiNetDevice/Channel/$ns3::SpectrumChannel/PropagationLossModel/$ns3::ThreeGppPropagationLossModel/ChannelConditionModel/$ns3::ThreeGppUmiStreetCanyonChannelConditionModel"
  • "/NodeList/[i]/DeviceList/[i]/$ns3::WifiNetDevice/Channel/$ns3::YansWifiChannel/PropagationLossModel/$ns3::ThreeGppPropagationLossModel/ChannelConditionModel/$ns3::ThreeGppChannelConditionModel/$ns3::ThreeGppUmiStreetCanyonChannelConditionModel"
  • "/NodeList/[i]/DeviceList/[i]/$ns3::WifiNetDevice/Channel/$ns3::YansWifiChannel/PropagationLossModel/$ns3::ThreeGppPropagationLossModel/ChannelConditionModel/$ns3::ThreeGppUmiStreetCanyonChannelConditionModel"
  • "/NodeList/[i]/DeviceList/[i]/$ns3::WaveNetDevice/Channel/$ns3::SpectrumChannel/PropagationLossModel/$ns3::ThreeGppPropagationLossModel/ChannelConditionModel/$ns3::ThreeGppChannelConditionModel/$ns3::ThreeGppUmiStreetCanyonChannelConditionModel"
  • "/NodeList/[i]/DeviceList/[i]/$ns3::WaveNetDevice/Channel/$ns3::SpectrumChannel/PropagationLossModel/$ns3::ThreeGppPropagationLossModel/ChannelConditionModel/$ns3::ThreeGppUmiStreetCanyonChannelConditionModel"
  • "/NodeList/[i]/DeviceList/[i]/$ns3::WaveNetDevice/Channel/$ns3::YansWifiChannel/PropagationLossModel/$ns3::ThreeGppPropagationLossModel/ChannelConditionModel/$ns3::ThreeGppChannelConditionModel/$ns3::ThreeGppUmiStreetCanyonChannelConditionModel"
  • "/NodeList/[i]/DeviceList/[i]/$ns3::WaveNetDevice/Channel/$ns3::YansWifiChannel/PropagationLossModel/$ns3::ThreeGppPropagationLossModel/ChannelConditionModel/$ns3::ThreeGppUmiStreetCanyonChannelConditionModel"
  • "/NodeList/[i]/DeviceList/[i]/$ns3::LrWpanNetDevice/Channel/PropagationLossModel/$ns3::ThreeGppPropagationLossModel/ChannelConditionModel/$ns3::ThreeGppChannelConditionModel/$ns3::ThreeGppUmiStreetCanyonChannelConditionModel"
  • "/NodeList/[i]/DeviceList/[i]/$ns3::LrWpanNetDevice/Channel/PropagationLossModel/$ns3::ThreeGppPropagationLossModel/ChannelConditionModel/$ns3::ThreeGppUmiStreetCanyonChannelConditionModel"
  • "/ChannelList/[i]/$ns3::SpectrumChannel/PropagationLossModel/$ns3::ThreeGppPropagationLossModel/ChannelConditionModel/$ns3::ThreeGppChannelConditionModel/$ns3::ThreeGppUmiStreetCanyonChannelConditionModel"
  • "/ChannelList/[i]/$ns3::SpectrumChannel/PropagationLossModel/$ns3::ThreeGppPropagationLossModel/ChannelConditionModel/$ns3::ThreeGppUmiStreetCanyonChannelConditionModel"
  • "/ChannelList/[i]/$ns3::YansWifiChannel/PropagationLossModel/$ns3::ThreeGppPropagationLossModel/ChannelConditionModel/$ns3::ThreeGppChannelConditionModel/$ns3::ThreeGppUmiStreetCanyonChannelConditionModel"
  • "/ChannelList/[i]/$ns3::YansWifiChannel/PropagationLossModel/$ns3::ThreeGppPropagationLossModel/ChannelConditionModel/$ns3::ThreeGppUmiStreetCanyonChannelConditionModel"

No Attributes are defined for this type.

Attributes defined in parent class ns3::ThreeGppChannelConditionModel

  • UpdatePeriod: Specifies the time period after which the channel condition is recomputed. If set to 0, the channel condition is never updated.
    • Set with class: ns3::TimeValue
    • Underlying type: Time +9.22337e+18ns:+9.22337e+18ns
    • Initial value: +0ns
    • Flags: construct write read

No TraceSources are defined for this type.
Size of this type is 104 bytes (on a 64-bit architecture).

Definition at line 653 of file channel-condition-model.h.

Constructor & Destructor Documentation

◆ ThreeGppUmiStreetCanyonChannelConditionModel()

ns3::ThreeGppUmiStreetCanyonChannelConditionModel::ThreeGppUmiStreetCanyonChannelConditionModel ( )

Constructor for the ThreeGppUmiStreetCanyonChannelConditionModel class.

Definition at line 559 of file channel-condition-model.cc.

◆ ~ThreeGppUmiStreetCanyonChannelConditionModel()

ns3::ThreeGppUmiStreetCanyonChannelConditionModel::~ThreeGppUmiStreetCanyonChannelConditionModel ( )
overridevirtual

Destructor for the ThreeGppUmiStreetCanyonChannelConditionModel class.

Definition at line 563 of file channel-condition-model.cc.

Member Function Documentation

◆ ComputePlos()

double ns3::ThreeGppUmiStreetCanyonChannelConditionModel::ComputePlos ( Ptr< const MobilityModel a,
Ptr< const MobilityModel b 
) const
overrideprivatevirtual

Compute the LOS probability as specified in Table 7.4.2-1 of 3GPP TR 38.901 for the UMi-Street Canyon scenario.

Parameters
atx mobility model
brx mobility model
Returns
the LOS probability

Implements ns3::ThreeGppChannelConditionModel.

Definition at line 567 of file channel-condition-model.cc.

References ns3::ThreeGppChannelConditionModel::Calculate2dDistance(), and NS_LOG_WARN.

+ Here is the call graph for this function:

◆ GetTypeId()

TypeId ns3::ThreeGppUmiStreetCanyonChannelConditionModel::GetTypeId ( void  )
static

Get the type ID.

Get the type ID.

Returns
the object TypeId

Definition at line 549 of file channel-condition-model.cc.

References ns3::TypeId::SetParent().

+ Here is the call graph for this function:

The documentation for this class was generated from the following files: