Introspection did not find any typical Config paths. More...
#include "qkd-key-association-link-entry.h"
Inheritance diagram for ns3::QKDKeyAssociationLinkEntry:
Collaboration diagram for ns3::QKDKeyAssociationLinkEntry:Public Member Functions | |
| QKDKeyAssociationLinkEntry () | |
| QKDKeyAssociationLinkEntry (uint32_t local_qkd_node_id, uint32_t remote_qkd_node_id, uint32_t nextHop, uint32_t hops, uint32_t type, Ipv4Address kmsSrcAddress, Ipv4Address kmsDstAddress, Ptr< QKDBuffer > qkdBuffer) | |
| QKDKeyAssociationLinkEntry (UUID qkdl_id, uint32_t local_qkd_node_id, uint32_t remote_qkd_node_id, uint32_t nextHop, uint32_t hops, uint32_t type, Ipv4Address kmsSrcAddress, Ipv4Address kmsDstAddress, Ptr< QKDBuffer > qkdBuffer) | |
| ~QKDKeyAssociationLinkEntry () | |
| bool | CheckSAEApplicationExists (UUID saeId) |
| Ipv4Address | GetDestinationKmsAddress () const |
| Get destination KMS Address. More... | |
| uint32_t | GetDestinationNodeId () |
| double | GetEffectiveSKR () |
| double | GetExpectedConsumption () |
| uint32_t | GetHop () |
| UUID | GetId () |
| virtual TypeId | GetInstanceTypeId (void) const |
| Get the type ID for the instance. More... | |
| double | GetSKR () |
| Ptr< QKDBuffer > | GetSourceBuffer () |
| Ipv4Address | GetSourceKmsAddress () const |
| Get source KMS Address. More... | |
| uint32_t | GetSourceNodeId () |
| uint32_t | GetType () |
| double | GetUpdateStatusInterval () |
| bool | IsValid () |
| void | Print (Ptr< OutputStreamWrapper > stream) const |
| Print routing table entry. More... | |
| void | PrintRegistryInfo () |
| Print registry info. More... | |
| void | PrintSAEApplications () |
| void | SetEffectiveSKR (double value) |
| void | SetExpectedConsumption (double value) |
| void | SetId (UUID id) |
| void | SetSKR (double value) |
| void | SetUpdateStatusInterval (double statusInterval) |
| void | UpdateQKDApplications (UUID saeId) |
Public Member Functions inherited from ns3::Object | |
| Object () | |
| Constructor. More... | |
| virtual | ~Object () |
| Destructor. More... | |
| void | AggregateObject (Ptr< Object > other) |
| Aggregate two Objects together. More... | |
| void | Dispose (void) |
| Dispose of this Object. More... | |
| AggregateIterator | GetAggregateIterator (void) const |
| Get an iterator to the Objects aggregated to this one. More... | |
| template<> | |
| Ptr< Object > | GetObject () const |
| Specialization of () for objects of type ns3::Object. More... | |
| template<typename T > | |
| Ptr< T > | GetObject (TypeId tid) const |
| Get a pointer to the requested aggregated Object by TypeId. More... | |
| template<> | |
| Ptr< Object > | GetObject (TypeId tid) const |
| Specialization of (TypeId tid) for objects of type ns3::Object. More... | |
| template<typename T > | |
| Ptr< T > | GetObject (void) const |
| Get a pointer to the requested aggregated Object. More... | |
| void | Initialize (void) |
| Invoke DoInitialize on all Objects aggregated to this one. More... | |
| bool | IsInitialized (void) const |
| Check if the object has been initialized. More... | |
Public Member Functions inherited from ns3::SimpleRefCount< Object, ObjectBase, ObjectDeleter > | |
| SimpleRefCount () | |
| Default constructor. More... | |
| SimpleRefCount (const SimpleRefCount &o[[maybe_unused]]) | |
| Copy constructor. More... | |
| uint32_t | GetReferenceCount (void) const |
| Get the reference count of the object. More... | |
| SimpleRefCount & | operator= ([[maybe_unused]] const SimpleRefCount &o) |
| Assignment operator. More... | |
| void | Ref (void) const |
| Increment the reference count. More... | |
| void | Unref (void) const |
| Decrement the reference count. More... | |
Public Member Functions inherited from ns3::ObjectBase | |
| virtual | ~ObjectBase () |
| Virtual destructor. More... | |
| void | GetAttribute (std::string name, AttributeValue &value) const |
| Get the value of an attribute, raising fatal errors if unsuccessful. More... | |
| bool | GetAttributeFailSafe (std::string name, AttributeValue &value) const |
| Get the value of an attribute without raising erros. More... | |
| void | SetAttribute (std::string name, const AttributeValue &value) |
| Set a single attribute, raising fatal errors if unsuccessful. More... | |
| bool | SetAttributeFailSafe (std::string name, const AttributeValue &value) |
| Set a single attribute without raising errors. More... | |
| bool | TraceConnect (std::string name, std::string context, const CallbackBase &cb) |
| Connect a TraceSource to a Callback with a context. More... | |
| bool | TraceConnectWithoutContext (std::string name, const CallbackBase &cb) |
| Connect a TraceSource to a Callback without a context. More... | |
| bool | TraceDisconnect (std::string name, std::string context, const CallbackBase &cb) |
| Disconnect from a TraceSource a Callback previously connected with a context. More... | |
| bool | TraceDisconnectWithoutContext (std::string name, const CallbackBase &cb) |
| Disconnect from a TraceSource a Callback previously connected without a context. More... | |
Static Public Member Functions | |
| static TypeId | GetTypeId (void) |
| Get the type ID. More... | |
Static Public Member Functions inherited from ns3::Object | |
| static TypeId | GetTypeId (void) |
| Register this type. More... | |
Static Public Member Functions inherited from ns3::ObjectBase | |
| static TypeId | GetTypeId (void) |
| Get the type ID. More... | |
Public Attributes | |
| uint32_t | m_hops |
| Ipv4Address | m_kmsDstAddress |
| Ipv4Address | m_kmsSrcAddress |
| double | m_phys_channel_att |
| uint32_t | m_phys_qkd_role |
| double | m_phys_wavelength |
| std::vector< UUID > | m_qkdl_applications |
| bool | m_qkdl_enable |
| UUID | m_qkdl_id |
| uint32_t | m_qkdl_local_qkdi_id |
| uint32_t | m_qkdl_local_qkdn_id |
| double | m_qkdl_performance_eskr |
| double | m_qkdl_performance_expected_consumption |
| double | m_qkdl_performance_skr |
| uint32_t | m_qkdl_remote_qkdi_id |
| uint32_t | m_qkdl_remote_qkdn_id |
| uint32_t | m_qkdl_type |
| Ptr< QKDBuffer > | m_srcQKDBuffer |
| double | m_update_status_interval |
| bool | m_valid |
| double | m_virt_bandwidth |
| uint32_t | m_virt_next_hop |
| uint32_t | m_virt_prev_hop |
Additional Inherited Members | |
Protected Member Functions inherited from ns3::Object | |
| Object (const Object &o) | |
| Copy an Object. More... | |
| virtual void | DoDispose (void) |
| Destructor implementation. More... | |
| virtual void | DoInitialize (void) |
| Initialize() implementation. More... | |
| virtual void | NotifyNewAggregate (void) |
| Notify all Objects aggregated to this one of a new Object being aggregated. More... | |
Protected Member Functions inherited from ns3::ObjectBase | |
| void | ConstructSelf (const AttributeConstructionList &attributes) |
| Complete construction of ObjectBase; invoked by derived classes. More... | |
| virtual void | NotifyConstructionCompleted (void) |
| Notifier called once the ObjectBase is fully constructed. More... | |
Related Functions inherited from ns3::ObjectBase | |
| static TypeId | GetObjectIid (void) |
| Ensure the TypeId for ObjectBase gets fully configured to anchor the inheritance tree properly. More... | |
Introspection did not find any typical Config paths.
No Attributes are defined for this type.
No TraceSources are defined for this type.
Size of this type is 200 bytes (on a 64-bit architecture).
Definition at line 62 of file qkd-key-association-link-entry.h.
| ns3::QKDKeyAssociationLinkEntry::QKDKeyAssociationLinkEntry | ( | ) |
Definition at line 57 of file qkd-key-association-link-entry.cc.
References m_valid.
| ns3::QKDKeyAssociationLinkEntry::QKDKeyAssociationLinkEntry | ( | uint32_t | local_qkd_node_id, |
| uint32_t | remote_qkd_node_id, | ||
| uint32_t | nextHop, | ||
| uint32_t | hops, | ||
| uint32_t | type, | ||
| Ipv4Address | kmsSrcAddress, | ||
| Ipv4Address | kmsDstAddress, | ||
| Ptr< QKDBuffer > | qkdBuffer | ||
| ) |
Definition at line 61 of file qkd-key-association-link-entry.cc.
References m_hops, m_kmsDstAddress, m_kmsSrcAddress, m_qkdl_enable, m_qkdl_id, m_qkdl_local_qkdn_id, m_qkdl_performance_eskr, m_qkdl_performance_expected_consumption, m_qkdl_performance_skr, m_qkdl_remote_qkdn_id, m_valid, m_virt_next_hop, NS_LOG_FUNCTION, and ns3::UUID::Random().
Here is the call graph for this function:| ns3::QKDKeyAssociationLinkEntry::QKDKeyAssociationLinkEntry | ( | UUID | qkdl_id, |
| uint32_t | local_qkd_node_id, | ||
| uint32_t | remote_qkd_node_id, | ||
| uint32_t | nextHop, | ||
| uint32_t | hops, | ||
| uint32_t | type, | ||
| Ipv4Address | kmsSrcAddress, | ||
| Ipv4Address | kmsDstAddress, | ||
| Ptr< QKDBuffer > | qkdBuffer | ||
| ) |
Definition at line 100 of file qkd-key-association-link-entry.cc.
References m_hops, m_kmsDstAddress, m_kmsSrcAddress, m_qkdl_enable, m_qkdl_id, m_qkdl_local_qkdn_id, m_qkdl_performance_eskr, m_qkdl_performance_expected_consumption, m_qkdl_performance_skr, m_qkdl_remote_qkdn_id, m_valid, m_virt_next_hop, and NS_LOG_FUNCTION.
| ns3::QKDKeyAssociationLinkEntry::~QKDKeyAssociationLinkEntry | ( | ) |
Definition at line 140 of file qkd-key-association-link-entry.cc.
| bool ns3::QKDKeyAssociationLinkEntry::CheckSAEApplicationExists | ( | UUID | saeId | ) |
Definition at line 143 of file qkd-key-association-link-entry.cc.
References m_qkdl_applications, and NS_LOG_FUNCTION.
|
inline |
Get destination KMS Address.
Definition at line 119 of file qkd-key-association-link-entry.h.
References m_kmsDstAddress.
Referenced by ns3::QKDKeyManagerSystemApplication::ProcessOpenConnectRequest(), ns3::QKDKeyManagerSystemApplication::ProcessRequest(), ns3::QKDKeyManagerSystemApplication::RegisterApplicationEntry(), ns3::QKDKeyManagerSystemApplication::SendQKDLinkStatusToSDN(), and ns3::QKDKeyManagerSystemApplication::TransformKeys().
Here is the caller graph for this function:
|
inline |
Definition at line 128 of file qkd-key-association-link-entry.h.
References m_qkdl_remote_qkdn_id.
Referenced by ns3::QKDConnectionRegister::AddKeyAssociationEntry().
Here is the caller graph for this function:| double ns3::QKDKeyAssociationLinkEntry::GetEffectiveSKR | ( | ) |
Definition at line 251 of file qkd-key-association-link-entry.cc.
References m_qkdl_performance_eskr, and NS_LOG_FUNCTION.
Referenced by ns3::QKDKeyManagerSystemApplication::AddNewKey(), ns3::QKDKeyManagerSystemApplication::ProcessGetKey004Request(), ns3::QKDKeyManagerSystemApplication::ProcessQoSRequest(), and ns3::QKDKeyManagerSystemApplication::SendQKDLinkStatusToSDN().
Here is the caller graph for this function:| double ns3::QKDKeyAssociationLinkEntry::GetExpectedConsumption | ( | ) |
Definition at line 235 of file qkd-key-association-link-entry.cc.
References m_qkdl_performance_expected_consumption, and NS_LOG_FUNCTION.
Referenced by ns3::QKDKeyManagerSystemApplication::AddNewKey(), ns3::QKDKeyManagerSystemApplication::ProcessGetKey004Request(), ns3::QKDKeyManagerSystemApplication::ProcessQoSRequest(), and ns3::QKDKeyManagerSystemApplication::SendQKDLinkStatusToSDN().
Here is the caller graph for this function:
|
inline |
Definition at line 154 of file qkd-key-association-link-entry.h.
References m_hops.
Referenced by ns3::QKDKeyManagerSystemApplication::ProcessNewAppResponse().
Here is the caller graph for this function:
|
inline |
Definition at line 132 of file qkd-key-association-link-entry.h.
References m_qkdl_id.
Referenced by ns3::QKDConnectionRegister::AddKeyAssociationEntry(), ns3::QKDKeyManagerSystemApplication::AddNewKey(), ns3::QKDKeyManagerSystemApplication::AddNewLink(), ns3::QKDKeyManagerSystemApplication::Check014GetKeyRequest(), ns3::QKDKeyManagerSystemApplication::ProcessGetKey004Request(), ns3::QKDKeyManagerSystemApplication::ProcessQoSRequest(), ns3::QKDKeyManagerSystemApplication::ProcessRequest(), ns3::QKDKeyManagerSystemApplication::RegisterApplicationEntry(), ns3::QKDKeyManagerSystemApplication::SaveKeyAssociation(), ns3::QKDConnectionRegister::SaveKeyAssociation(), and ns3::QKDKeyManagerSystemApplication::SendQKDLinkStatusToSDN().
Here is the caller graph for this function:
|
virtual |
Get the type ID for the instance.
Reimplemented from ns3::Object.
Definition at line 52 of file qkd-key-association-link-entry.cc.
References GetTypeId().
Here is the call graph for this function:| double ns3::QKDKeyAssociationLinkEntry::GetSKR | ( | ) |
Definition at line 219 of file qkd-key-association-link-entry.cc.
References m_qkdl_performance_skr, and NS_LOG_FUNCTION.
Referenced by ns3::QKDKeyManagerSystemApplication::AddNewKey(), ns3::QKDKeyManagerSystemApplication::ProcessGetKey004Request(), ns3::QKDKeyManagerSystemApplication::ProcessQoSRequest(), and ns3::QKDKeyManagerSystemApplication::SendQKDLinkStatusToSDN().
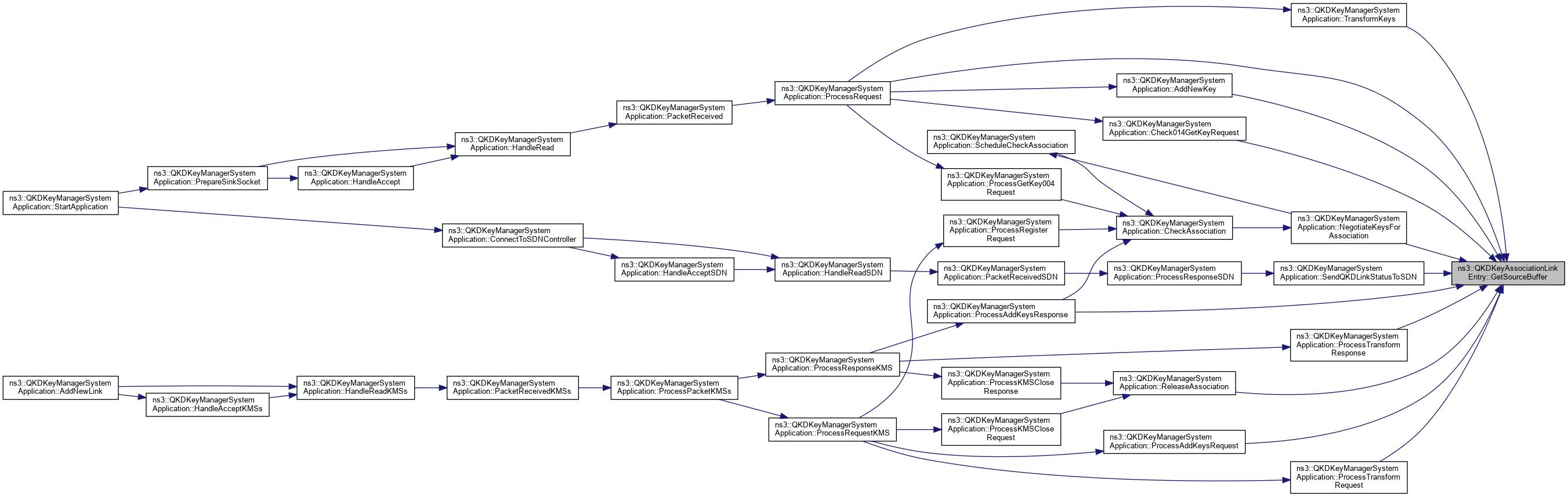
Here is the caller graph for this function:Definition at line 140 of file qkd-key-association-link-entry.h.
References m_srcQKDBuffer.
Referenced by ns3::QKDKeyManagerSystemApplication::AddNewKey(), ns3::QKDKeyManagerSystemApplication::Check014GetKeyRequest(), ns3::QKDKeyManagerSystemApplication::NegotiateKeysForAssociation(), ns3::QKDKeyManagerSystemApplication::ProcessAddKeysRequest(), ns3::QKDKeyManagerSystemApplication::ProcessAddKeysResponse(), ns3::QKDKeyManagerSystemApplication::ProcessRequest(), ns3::QKDKeyManagerSystemApplication::ProcessTransformRequest(), ns3::QKDKeyManagerSystemApplication::ProcessTransformResponse(), ns3::QKDKeyManagerSystemApplication::ReleaseAssociation(), ns3::QKDKeyManagerSystemApplication::SendQKDLinkStatusToSDN(), and ns3::QKDKeyManagerSystemApplication::TransformKeys().
Here is the caller graph for this function:
|
inline |
Get source KMS Address.
Definition at line 110 of file qkd-key-association-link-entry.h.
References m_kmsSrcAddress.
Referenced by ns3::QKDKeyManagerSystemApplication::RegisterApplicationEntry().
Here is the caller graph for this function:
|
inline |
Definition at line 124 of file qkd-key-association-link-entry.h.
References m_qkdl_local_qkdn_id.
|
inline |
Definition at line 158 of file qkd-key-association-link-entry.h.
References m_qkdl_type.
Referenced by ns3::QKDKeyManagerSystemApplication::ProcessOpenConnectRequest().
Here is the caller graph for this function:
|
static |
Get the type ID.
Definition at line 41 of file qkd-key-association-link-entry.cc.
References ns3::TypeId::SetParent().
Referenced by GetInstanceTypeId().
Here is the call graph for this function:
Here is the caller graph for this function:| double ns3::QKDKeyAssociationLinkEntry::GetUpdateStatusInterval | ( | ) |
Definition at line 214 of file qkd-key-association-link-entry.cc.
References m_update_status_interval.
Referenced by ns3::QKDKeyManagerSystemApplication::SendQKDLinkStatusToSDN().
Here is the caller graph for this function:
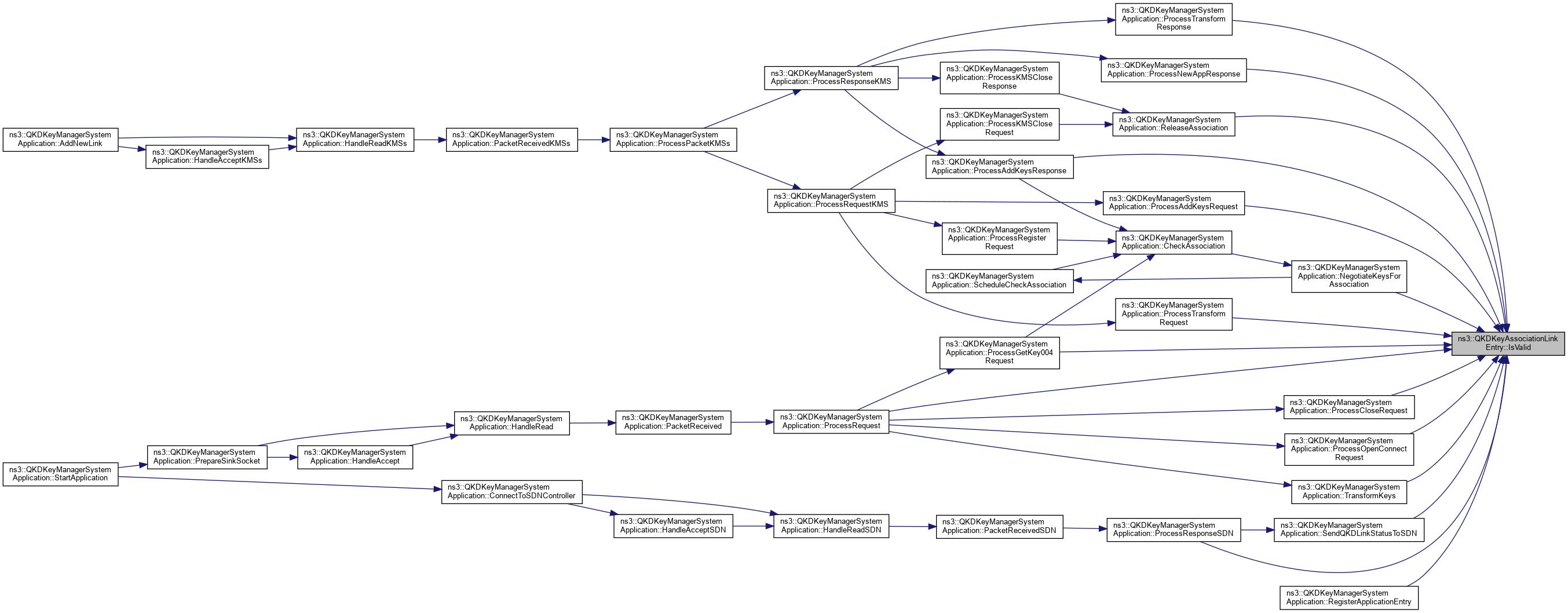
|
inline |
Definition at line 162 of file qkd-key-association-link-entry.h.
References m_valid.
Referenced by ns3::QKDKeyManagerSystemApplication::NegotiateKeysForAssociation(), ns3::QKDKeyManagerSystemApplication::ProcessAddKeysRequest(), ns3::QKDKeyManagerSystemApplication::ProcessAddKeysResponse(), ns3::QKDKeyManagerSystemApplication::ProcessCloseRequest(), ns3::QKDKeyManagerSystemApplication::ProcessGetKey004Request(), ns3::QKDKeyManagerSystemApplication::ProcessNewAppResponse(), ns3::QKDKeyManagerSystemApplication::ProcessOpenConnectRequest(), ns3::QKDKeyManagerSystemApplication::ProcessRequest(), ns3::QKDKeyManagerSystemApplication::ProcessResponseSDN(), ns3::QKDKeyManagerSystemApplication::ProcessTransformRequest(), ns3::QKDKeyManagerSystemApplication::ProcessTransformResponse(), ns3::QKDKeyManagerSystemApplication::RegisterApplicationEntry(), ns3::QKDKeyManagerSystemApplication::ReleaseAssociation(), ns3::QKDKeyManagerSystemApplication::SendQKDLinkStatusToSDN(), and ns3::QKDKeyManagerSystemApplication::TransformKeys().
Here is the caller graph for this function:| void ns3::QKDKeyAssociationLinkEntry::Print | ( | Ptr< OutputStreamWrapper > | stream | ) | const |
Print routing table entry.
| stream | the output stream |
Definition at line 193 of file qkd-key-association-link-entry.cc.
References ns3::OutputStreamWrapper::GetStream(), m_hops, m_kmsDstAddress, m_kmsSrcAddress, m_qkdl_applications, m_qkdl_id, m_qkdl_local_qkdn_id, m_qkdl_performance_skr, m_qkdl_remote_qkdn_id, and m_virt_next_hop.
Here is the call graph for this function:| void ns3::QKDKeyAssociationLinkEntry::PrintRegistryInfo | ( | ) |
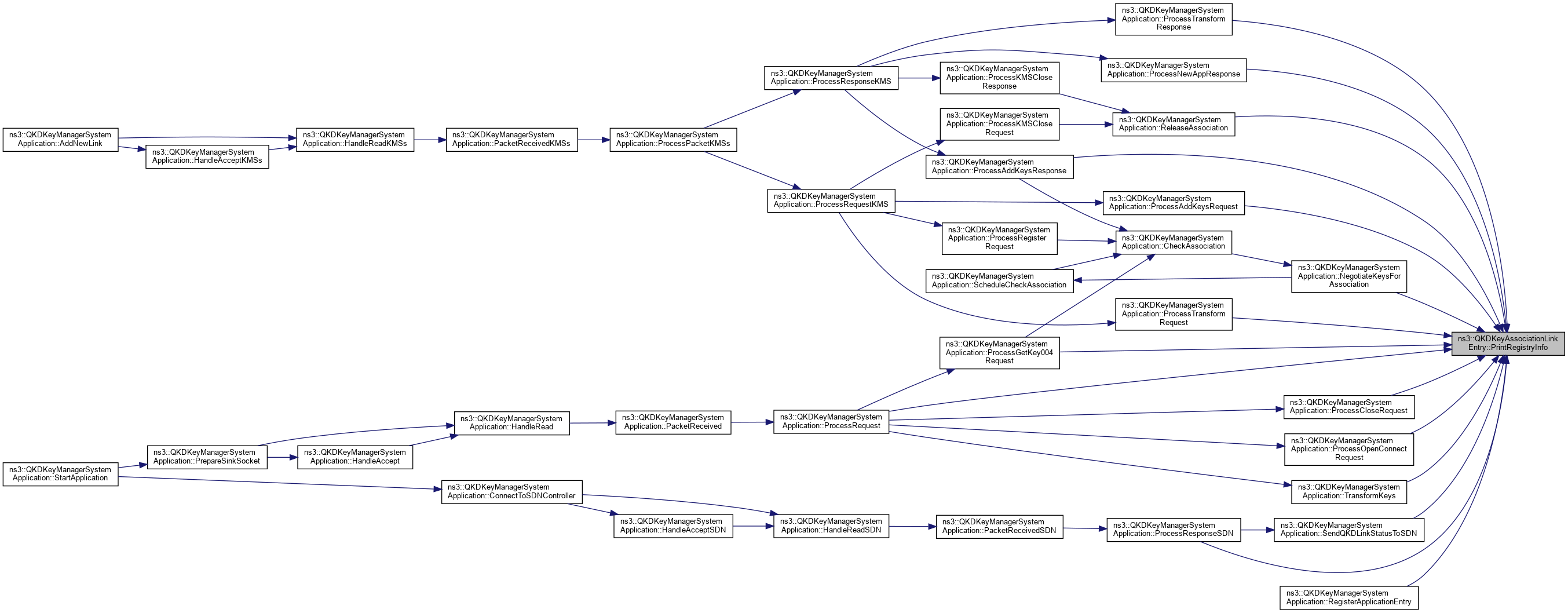
Print registry info.
Definition at line 177 of file qkd-key-association-link-entry.cc.
References m_hops, m_kmsDstAddress, m_kmsSrcAddress, m_qkdl_applications, m_qkdl_id, m_qkdl_local_qkdn_id, m_qkdl_performance_skr, m_qkdl_remote_qkdn_id, m_virt_next_hop, and NS_LOG_FUNCTION.
Referenced by ns3::QKDKeyManagerSystemApplication::NegotiateKeysForAssociation(), ns3::QKDKeyManagerSystemApplication::ProcessAddKeysRequest(), ns3::QKDKeyManagerSystemApplication::ProcessAddKeysResponse(), ns3::QKDKeyManagerSystemApplication::ProcessCloseRequest(), ns3::QKDKeyManagerSystemApplication::ProcessGetKey004Request(), ns3::QKDKeyManagerSystemApplication::ProcessNewAppResponse(), ns3::QKDKeyManagerSystemApplication::ProcessOpenConnectRequest(), ns3::QKDKeyManagerSystemApplication::ProcessRequest(), ns3::QKDKeyManagerSystemApplication::ProcessResponseSDN(), ns3::QKDKeyManagerSystemApplication::ProcessTransformRequest(), ns3::QKDKeyManagerSystemApplication::ProcessTransformResponse(), ns3::QKDKeyManagerSystemApplication::RegisterApplicationEntry(), ns3::QKDKeyManagerSystemApplication::ReleaseAssociation(), ns3::QKDKeyManagerSystemApplication::SendQKDLinkStatusToSDN(), and ns3::QKDKeyManagerSystemApplication::TransformKeys().
Here is the caller graph for this function:| void ns3::QKDKeyAssociationLinkEntry::PrintSAEApplications | ( | ) |
Definition at line 162 of file qkd-key-association-link-entry.cc.
References m_qkdl_applications, and NS_LOG_FUNCTION.
| void ns3::QKDKeyAssociationLinkEntry::SetEffectiveSKR | ( | double | value | ) |
Definition at line 258 of file qkd-key-association-link-entry.cc.
References m_qkdl_performance_eskr, and NS_LOG_FUNCTION.
Referenced by ns3::QKDKeyManagerSystemApplication::AddNewKey(), ns3::QKDSDNController::ProcessRequest(), and ns3::QKDKeyManagerSystemApplication::SendQKDLinkStatusToSDN().
Here is the caller graph for this function:| void ns3::QKDKeyAssociationLinkEntry::SetExpectedConsumption | ( | double | value | ) |
Definition at line 242 of file qkd-key-association-link-entry.cc.
References m_qkdl_performance_expected_consumption, and NS_LOG_FUNCTION.
Referenced by ns3::QKDKeyManagerSystemApplication::AddNewKey(), ns3::QKDSDNController::ProcessRequest(), and ns3::QKDKeyManagerSystemApplication::SendQKDLinkStatusToSDN().
Here is the caller graph for this function:
|
inline |
Definition at line 136 of file qkd-key-association-link-entry.h.
References m_qkdl_id.
Referenced by ns3::QKDSDNController::ProcessRequest().
Here is the caller graph for this function:| void ns3::QKDKeyAssociationLinkEntry::SetSKR | ( | double | value | ) |
Definition at line 226 of file qkd-key-association-link-entry.cc.
References m_qkdl_performance_skr, and NS_LOG_FUNCTION.
Referenced by ns3::QKDKeyManagerSystemApplication::AddNewKey(), ns3::QKDSDNController::ProcessRequest(), and ns3::QKDKeyManagerSystemApplication::SendQKDLinkStatusToSDN().
Here is the caller graph for this function:| void ns3::QKDKeyAssociationLinkEntry::SetUpdateStatusInterval | ( | double | statusInterval | ) |
Definition at line 209 of file qkd-key-association-link-entry.cc.
References m_update_status_interval.
Referenced by ns3::QKDSDNController::ProcessRequest(), and ns3::QKDKeyManagerSystemApplication::ProcessResponseSDN().
Here is the caller graph for this function:| void ns3::QKDKeyAssociationLinkEntry::UpdateQKDApplications | ( | UUID | saeId | ) |
Definition at line 172 of file qkd-key-association-link-entry.cc.
References m_qkdl_applications.
| uint32_t ns3::QKDKeyAssociationLinkEntry::m_hops |
Definition at line 217 of file qkd-key-association-link-entry.h.
Referenced by QKDKeyAssociationLinkEntry(), GetHop(), Print(), and PrintRegistryInfo().
| Ipv4Address ns3::QKDKeyAssociationLinkEntry::m_kmsDstAddress |
Definition at line 216 of file qkd-key-association-link-entry.h.
Referenced by QKDKeyAssociationLinkEntry(), GetDestinationKmsAddress(), Print(), and PrintRegistryInfo().
| Ipv4Address ns3::QKDKeyAssociationLinkEntry::m_kmsSrcAddress |
Definition at line 215 of file qkd-key-association-link-entry.h.
Referenced by QKDKeyAssociationLinkEntry(), GetSourceKmsAddress(), Print(), and PrintRegistryInfo().
| double ns3::QKDKeyAssociationLinkEntry::m_phys_channel_att |
Definition at line 205 of file qkd-key-association-link-entry.h.
| uint32_t ns3::QKDKeyAssociationLinkEntry::m_phys_qkd_role |
Definition at line 207 of file qkd-key-association-link-entry.h.
| double ns3::QKDKeyAssociationLinkEntry::m_phys_wavelength |
Definition at line 206 of file qkd-key-association-link-entry.h.
| std::vector<UUID> ns3::QKDKeyAssociationLinkEntry::m_qkdl_applications |
Definition at line 201 of file qkd-key-association-link-entry.h.
Referenced by CheckSAEApplicationExists(), Print(), PrintRegistryInfo(), PrintSAEApplications(), and UpdateQKDApplications().
| bool ns3::QKDKeyAssociationLinkEntry::m_qkdl_enable |
Definition at line 195 of file qkd-key-association-link-entry.h.
Referenced by QKDKeyAssociationLinkEntry().
| UUID ns3::QKDKeyAssociationLinkEntry::m_qkdl_id |
Definition at line 194 of file qkd-key-association-link-entry.h.
Referenced by QKDKeyAssociationLinkEntry(), GetId(), Print(), PrintRegistryInfo(), and SetId().
| uint32_t ns3::QKDKeyAssociationLinkEntry::m_qkdl_local_qkdi_id |
Definition at line 197 of file qkd-key-association-link-entry.h.
| uint32_t ns3::QKDKeyAssociationLinkEntry::m_qkdl_local_qkdn_id |
Definition at line 196 of file qkd-key-association-link-entry.h.
Referenced by QKDKeyAssociationLinkEntry(), GetSourceNodeId(), Print(), and PrintRegistryInfo().
| double ns3::QKDKeyAssociationLinkEntry::m_qkdl_performance_eskr |
Definition at line 211 of file qkd-key-association-link-entry.h.
Referenced by QKDKeyAssociationLinkEntry(), GetEffectiveSKR(), and SetEffectiveSKR().
| double ns3::QKDKeyAssociationLinkEntry::m_qkdl_performance_expected_consumption |
Definition at line 209 of file qkd-key-association-link-entry.h.
Referenced by QKDKeyAssociationLinkEntry(), GetExpectedConsumption(), and SetExpectedConsumption().
| double ns3::QKDKeyAssociationLinkEntry::m_qkdl_performance_skr |
Definition at line 210 of file qkd-key-association-link-entry.h.
Referenced by QKDKeyAssociationLinkEntry(), GetSKR(), Print(), PrintRegistryInfo(), and SetSKR().
| uint32_t ns3::QKDKeyAssociationLinkEntry::m_qkdl_remote_qkdi_id |
Definition at line 199 of file qkd-key-association-link-entry.h.
| uint32_t ns3::QKDKeyAssociationLinkEntry::m_qkdl_remote_qkdn_id |
Definition at line 198 of file qkd-key-association-link-entry.h.
Referenced by QKDKeyAssociationLinkEntry(), GetDestinationNodeId(), Print(), and PrintRegistryInfo().
| uint32_t ns3::QKDKeyAssociationLinkEntry::m_qkdl_type |
Definition at line 200 of file qkd-key-association-link-entry.h.
Referenced by GetType().
Definition at line 220 of file qkd-key-association-link-entry.h.
Referenced by GetSourceBuffer().
| double ns3::QKDKeyAssociationLinkEntry::m_update_status_interval |
Definition at line 213 of file qkd-key-association-link-entry.h.
Referenced by GetUpdateStatusInterval(), and SetUpdateStatusInterval().
| bool ns3::QKDKeyAssociationLinkEntry::m_valid |
Definition at line 218 of file qkd-key-association-link-entry.h.
Referenced by QKDKeyAssociationLinkEntry(), and IsValid().
| double ns3::QKDKeyAssociationLinkEntry::m_virt_bandwidth |
Definition at line 204 of file qkd-key-association-link-entry.h.
| uint32_t ns3::QKDKeyAssociationLinkEntry::m_virt_next_hop |
Definition at line 203 of file qkd-key-association-link-entry.h.
Referenced by QKDKeyAssociationLinkEntry(), Print(), and PrintRegistryInfo().
| uint32_t ns3::QKDKeyAssociationLinkEntry::m_virt_prev_hop |
Definition at line 202 of file qkd-key-association-link-entry.h.