A Discrete-Event Network Simulator
API
ns3::PacketBurst Class Reference

this class implement a burst as a list of packets More...

#include "packet-burst.h"

+ Inheritance diagram for ns3::PacketBurst:
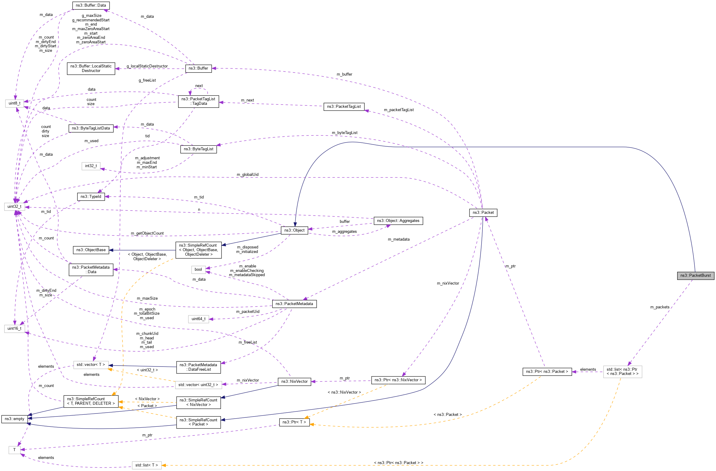
+ Collaboration diagram for ns3::PacketBurst:

Public Types

typedef void(* TracedCallback) (Ptr< const PacketBurst > burst)
 TracedCallback signature for Ptr<PacketBurst> More...
 

Public Member Functions

 PacketBurst (void)
 
virtual ~PacketBurst (void)
 
void AddPacket (Ptr< Packet > packet)
 add a packet to the list of packet More...
 
std::list< Ptr< Packet > >::const_iterator Begin (void) const
 Returns an iterator to the begin of the burst. More...
 
Ptr< PacketBurstCopy (void) const
 
std::list< Ptr< Packet > >::const_iterator End (void) const
 Returns an iterator to the end of the burst. More...
 
uint32_t GetNPackets (void) const
 
std::list< Ptr< Packet > > GetPackets (void) const
 
uint32_t GetSize (void) const
 
- Public Member Functions inherited from ns3::Object
 Object ()
 Constructor. More...
 
virtual ~Object ()
 Destructor. More...
 
void AggregateObject (Ptr< Object > other)
 Aggregate two Objects together. More...
 
void Dispose (void)
 Dispose of this Object. More...
 
AggregateIterator GetAggregateIterator (void) const
 Get an iterator to the Objects aggregated to this one. More...
 
virtual TypeId GetInstanceTypeId (void) const
 Get the most derived TypeId for this Object. More...
 
template<>
Ptr< ObjectGetObject () const
 Specialization of () for objects of type ns3::Object. More...
 
template<typename T >
Ptr< T > GetObject (TypeId tid) const
 Get a pointer to the requested aggregated Object by TypeId. More...
 
template<>
Ptr< ObjectGetObject (TypeId tid) const
 Specialization of (TypeId tid) for objects of type ns3::Object. More...
 
template<typename T >
Ptr< T > GetObject (void) const
 Get a pointer to the requested aggregated Object. More...
 
void Initialize (void)
 Invoke DoInitialize on all Objects aggregated to this one. More...
 
bool IsInitialized (void) const
 Check if the object has been initialized. More...
 
- Public Member Functions inherited from ns3::SimpleRefCount< Object, ObjectBase, ObjectDeleter >
 SimpleRefCount ()
 Default constructor. More...
 
 SimpleRefCount (const SimpleRefCount &o[[maybe_unused]])
 Copy constructor. More...
 
uint32_t GetReferenceCount (void) const
 Get the reference count of the object. More...
 
SimpleRefCountoperator= ([[maybe_unused]] const SimpleRefCount &o)
 Assignment operator. More...
 
void Ref (void) const
 Increment the reference count. More...
 
void Unref (void) const
 Decrement the reference count. More...
 
- Public Member Functions inherited from ns3::ObjectBase
virtual ~ObjectBase ()
 Virtual destructor. More...
 
void GetAttribute (std::string name, AttributeValue &value) const
 Get the value of an attribute, raising fatal errors if unsuccessful. More...
 
bool GetAttributeFailSafe (std::string name, AttributeValue &value) const
 Get the value of an attribute without raising erros. More...
 
void SetAttribute (std::string name, const AttributeValue &value)
 Set a single attribute, raising fatal errors if unsuccessful. More...
 
bool SetAttributeFailSafe (std::string name, const AttributeValue &value)
 Set a single attribute without raising errors. More...
 
bool TraceConnect (std::string name, std::string context, const CallbackBase &cb)
 Connect a TraceSource to a Callback with a context. More...
 
bool TraceConnectWithoutContext (std::string name, const CallbackBase &cb)
 Connect a TraceSource to a Callback without a context. More...
 
bool TraceDisconnect (std::string name, std::string context, const CallbackBase &cb)
 Disconnect from a TraceSource a Callback previously connected with a context. More...
 
bool TraceDisconnectWithoutContext (std::string name, const CallbackBase &cb)
 Disconnect from a TraceSource a Callback previously connected without a context. More...
 

Static Public Member Functions

static TypeId GetTypeId (void)
 Get the type ID. More...
 
- Static Public Member Functions inherited from ns3::Object
static TypeId GetTypeId (void)
 Register this type. More...
 
- Static Public Member Functions inherited from ns3::ObjectBase
static TypeId GetTypeId (void)
 Get the type ID. More...
 

Private Member Functions

void DoDispose (void)
 Destructor implementation. More...
 

Private Attributes

std::list< Ptr< Packet > > m_packets
 the list of packets in the burst More...
 

Additional Inherited Members

- Protected Member Functions inherited from ns3::Object
 Object (const Object &o)
 Copy an Object. More...
 
virtual void DoInitialize (void)
 Initialize() implementation. More...
 
virtual void NotifyNewAggregate (void)
 Notify all Objects aggregated to this one of a new Object being aggregated. More...
 
- Protected Member Functions inherited from ns3::ObjectBase
void ConstructSelf (const AttributeConstructionList &attributes)
 Complete construction of ObjectBase; invoked by derived classes. More...
 
virtual void NotifyConstructionCompleted (void)
 Notifier called once the ObjectBase is fully constructed. More...
 

Detailed Description

this class implement a burst as a list of packets

Introspection did not find any typical Config paths.


No Attributes are defined for this type.
No TraceSources are defined for this type.
Size of this type is 56 bytes (on a 64-bit architecture).

Definition at line 35 of file packet-burst.h.

Member Typedef Documentation

◆ TracedCallback

typedef void(* ns3::PacketBurst::TracedCallback) (Ptr< const PacketBurst > burst)

TracedCallback signature for Ptr<PacketBurst>

Parameters
[in]burstThe PacketBurst

Definition at line 83 of file packet-burst.h.

Constructor & Destructor Documentation

◆ PacketBurst()

ns3::PacketBurst::PacketBurst ( void  )

Definition at line 44 of file packet-burst.cc.

References NS_LOG_FUNCTION.

◆ ~PacketBurst()

ns3::PacketBurst::~PacketBurst ( void  )
virtual

Definition at line 49 of file packet-burst.cc.

References list, m_packets, and NS_LOG_FUNCTION.

Member Function Documentation

◆ AddPacket()

void ns3::PacketBurst::AddPacket ( Ptr< Packet packet)

add a packet to the list of packet

Parameters
packetthe packet to add

Definition at line 82 of file packet-burst.cc.

References m_packets, and NS_LOG_FUNCTION.

◆ Begin()

std::list< Ptr< Packet > >::const_iterator ns3::PacketBurst::Begin ( void  ) const

Returns an iterator to the begin of the burst.

Returns
iterator to the burst list start

Definition at line 120 of file packet-burst.cc.

References m_packets, and NS_LOG_FUNCTION.

◆ Copy()

Ptr< PacketBurst > ns3::PacketBurst::Copy ( void  ) const
Returns
a copy the packetBurst

Definition at line 67 of file packet-burst.cc.

References ns3::Packet::Copy(), list, m_packets, and NS_LOG_FUNCTION.

+ Here is the call graph for this function:

◆ DoDispose()

void ns3::PacketBurst::DoDispose ( void  )
privatevirtual

Destructor implementation.

This method is called by Dispose() or by the Object's destructor, whichever comes first.

Subclasses are expected to implement their real destruction code in an overridden version of this method and chain up to their parent's implementation once they are done. i.e, for simplicity, the destructor of every subclass should be empty and its content should be moved to the associated DoDispose() method.

It is safe to call GetObject() from within this method.

Reimplemented from ns3::Object.

Definition at line 61 of file packet-burst.cc.

References m_packets, and NS_LOG_FUNCTION.

◆ End()

std::list< Ptr< Packet > >::const_iterator ns3::PacketBurst::End ( void  ) const

Returns an iterator to the end of the burst.

Returns
iterator to the burst list end

Definition at line 127 of file packet-burst.cc.

References m_packets, and NS_LOG_FUNCTION.

◆ GetNPackets()

uint32_t ns3::PacketBurst::GetNPackets ( void  ) const
Returns
the number of packet in the burst

Definition at line 99 of file packet-burst.cc.

References m_packets, and NS_LOG_FUNCTION.

◆ GetPackets()

std::list< Ptr< Packet > > ns3::PacketBurst::GetPackets ( void  ) const
Returns
the list of packet of this burst

Definition at line 92 of file packet-burst.cc.

References m_packets, and NS_LOG_FUNCTION.

◆ GetSize()

uint32_t ns3::PacketBurst::GetSize ( void  ) const
Returns
the size of the burst in byte (the size of all packets)

Definition at line 106 of file packet-burst.cc.

References ns3::Packet::GetSize(), list, m_packets, and NS_LOG_FUNCTION.

+ Here is the call graph for this function:

◆ GetTypeId()

TypeId ns3::PacketBurst::GetTypeId ( void  )
static

Get the type ID.

Returns
the object TypeId

Definition at line 34 of file packet-burst.cc.

References ns3::TypeId::SetParent().

+ Here is the call graph for this function:

Member Data Documentation

◆ m_packets

std::list<Ptr<Packet> > ns3::PacketBurst::m_packets
private

the list of packets in the burst

Definition at line 88 of file packet-burst.h.

Referenced by ~PacketBurst(), AddPacket(), Begin(), Copy(), DoDispose(), End(), GetNPackets(), GetPackets(), and GetSize().


The documentation for this class was generated from the following files: