A Discrete-Event Network Simulator
API
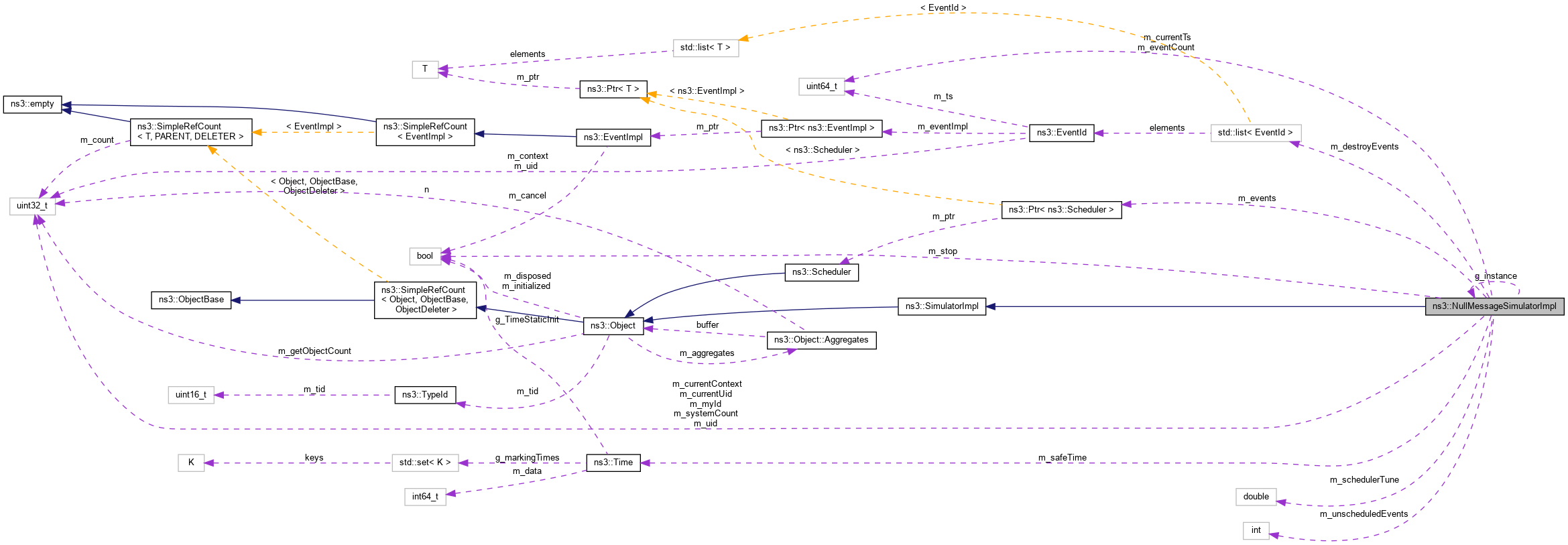
ns3::NullMessageSimulatorImpl Class Reference

Simulator implementation using MPI and a Null Message algorithm. More...

#include "null-message-simulator-impl.h"

+ Inheritance diagram for ns3::NullMessageSimulatorImpl:
+ Collaboration diagram for ns3::NullMessageSimulatorImpl:

Public Member Functions

 NullMessageSimulatorImpl ()
 Default constructor. More...
 
 ~NullMessageSimulatorImpl ()
 Destructor. More...
 
virtual void Cancel (const EventId &id)
 Set the cancel bit on this event: the event's associated function will not be invoked when it expires. More...
 
virtual void Destroy ()
 Execute the events scheduled with ScheduleDestroy().
More...
 
virtual uint32_t GetContext (void) const
 Get the current simulation context. More...
 
virtual Time GetDelayLeft (const EventId &id) const
 Get the remaining time until this event will execute. More...
 
virtual uint64_t GetEventCount (void) const
 Get the number of events executed. More...
 
virtual Time GetMaximumSimulationTime (void) const
 Get the maximum representable simulation time. More...
 
virtual uint32_t GetSystemId (void) const
 Get the system id of this simulator. More...
 
virtual bool IsExpired (const EventId &id) const
 Check if an event has already run or been cancelled. More...
 
virtual bool IsFinished (void) const
 Check if the simulation should finish. More...
 
virtual Time Now (void) const
 Return the current simulation virtual time. More...
 
virtual void Remove (const EventId &id)
 Remove an event from the event list. More...
 
virtual void Run (void)
 Run the simulation. More...
 
virtual EventId Schedule (Time const &delay, EventImpl *event)
 Schedule a future event execution (in the same context). More...
 
virtual EventId ScheduleDestroy (EventImpl *event)
 Schedule an event to run at the end of the simulation, after the Stop() time or condition has been reached. More...
 
virtual EventId ScheduleNow (EventImpl *event)
 Schedule an event to run at the current virtual time. More...
 
virtual void ScheduleWithContext (uint32_t context, Time const &delay, EventImpl *event)
 Schedule a future event execution (in a different context). More...
 
virtual void SetScheduler (ObjectFactory schedulerFactory)
 Set the Scheduler to be used to manage the event list. More...
 
virtual void Stop (Time const &delay)
 Schedule the time delay until the Simulator should stop. More...
 
virtual void Stop (void)
 Tell the Simulator the calling event should be the last one executed. More...
 
- Public Member Functions inherited from ns3::SimulatorImpl
virtual void PreEventHook (const EventId &id)
 Hook called before processing each event. More...
 
- Public Member Functions inherited from ns3::Object
 Object ()
 Constructor. More...
 
virtual ~Object ()
 Destructor. More...
 
void AggregateObject (Ptr< Object > other)
 Aggregate two Objects together. More...
 
void Dispose (void)
 Dispose of this Object. More...
 
AggregateIterator GetAggregateIterator (void) const
 Get an iterator to the Objects aggregated to this one. More...
 
virtual TypeId GetInstanceTypeId (void) const
 Get the most derived TypeId for this Object. More...
 
template<>
Ptr< ObjectGetObject () const
 Specialization of () for objects of type ns3::Object. More...
 
template<typename T >
Ptr< T > GetObject (TypeId tid) const
 Get a pointer to the requested aggregated Object by TypeId. More...
 
template<>
Ptr< ObjectGetObject (TypeId tid) const
 Specialization of (TypeId tid) for objects of type ns3::Object. More...
 
template<typename T >
Ptr< T > GetObject (void) const
 Get a pointer to the requested aggregated Object. More...
 
void Initialize (void)
 Invoke DoInitialize on all Objects aggregated to this one. More...
 
bool IsInitialized (void) const
 Check if the object has been initialized. More...
 
- Public Member Functions inherited from ns3::SimpleRefCount< Object, ObjectBase, ObjectDeleter >
 SimpleRefCount ()
 Default constructor. More...
 
 SimpleRefCount (const SimpleRefCount &o[[maybe_unused]])
 Copy constructor. More...
 
uint32_t GetReferenceCount (void) const
 Get the reference count of the object. More...
 
SimpleRefCountoperator= ([[maybe_unused]] const SimpleRefCount &o)
 Assignment operator. More...
 
void Ref (void) const
 Increment the reference count. More...
 
void Unref (void) const
 Decrement the reference count. More...
 
- Public Member Functions inherited from ns3::ObjectBase
virtual ~ObjectBase ()
 Virtual destructor. More...
 
void GetAttribute (std::string name, AttributeValue &value) const
 Get the value of an attribute, raising fatal errors if unsuccessful. More...
 
bool GetAttributeFailSafe (std::string name, AttributeValue &value) const
 Get the value of an attribute without raising erros. More...
 
void SetAttribute (std::string name, const AttributeValue &value)
 Set a single attribute, raising fatal errors if unsuccessful. More...
 
bool SetAttributeFailSafe (std::string name, const AttributeValue &value)
 Set a single attribute without raising errors. More...
 
bool TraceConnect (std::string name, std::string context, const CallbackBase &cb)
 Connect a TraceSource to a Callback with a context. More...
 
bool TraceConnectWithoutContext (std::string name, const CallbackBase &cb)
 Connect a TraceSource to a Callback without a context. More...
 
bool TraceDisconnect (std::string name, std::string context, const CallbackBase &cb)
 Disconnect from a TraceSource a Callback previously connected with a context. More...
 
bool TraceDisconnectWithoutContext (std::string name, const CallbackBase &cb)
 Disconnect from a TraceSource a Callback previously connected without a context. More...
 

Static Public Member Functions

static NullMessageSimulatorImplGetInstance (void)
 
static TypeId GetTypeId (void)
 Register this type. More...
 
- Static Public Member Functions inherited from ns3::SimulatorImpl
static TypeId GetTypeId (void)
 Get the registered TypeId for this class. More...
 
- Static Public Member Functions inherited from ns3::Object
static TypeId GetTypeId (void)
 Register this type. More...
 
- Static Public Member Functions inherited from ns3::ObjectBase
static TypeId GetTypeId (void)
 Get the type ID. More...
 

Private Types

typedef std::list< EventIdDestroyEvents
 Container type for the events to run at Simulator::Destroy(). More...
 

Private Member Functions

Time CalculateGuaranteeTime (uint32_t systemId)
 
void CalculateLookAhead (void)
 Calculate the lookahead allowable for this MPI task. More...
 
void CalculateSafeTime (void)
 Calculate the SafeTime. More...
 
virtual void DoDispose (void)
 Destructor implementation. More...
 
Time GetSafeTime (void)
 Get the current SafeTime; the maximum time that events can be processed based on information received from neighboring MPI tasks. More...
 
void HandleArrivingMessagesBlocking (void)
 Blocking receive of arriving messages. More...
 
void HandleArrivingMessagesNonBlocking (void)
 Non blocking receive of pending messages. More...
 
Time Next (void) const
 
void NullMessageEventHandler (RemoteChannelBundle *bundle)
 
void ProcessOneEvent (void)
 Process the next event on the queue. More...
 
void RescheduleNullMessageEvent (Ptr< RemoteChannelBundle > bundle)
 
void RescheduleNullMessageEvent (uint32_t nodeSysId)
 
void ScheduleNullMessageEvent (Ptr< RemoteChannelBundle > bundle)
 

Private Attributes

uint32_t m_currentContext
 Execution context of the current event. More...
 
uint64_t m_currentTs
 Timestamp of the current event. More...
 
uint32_t m_currentUid
 Unique id of the current event. More...
 
DestroyEvents m_destroyEvents
 The container of events to run at Destroy() More...
 
uint64_t m_eventCount
 The event count. More...
 
Ptr< Schedulerm_events
 The event priority queue. More...
 
uint32_t m_myId
 MPI rank. More...
 
Time m_safeTime
 The time for which it is safe for this task to execute events without danger of out-of-order events. More...
 
double m_schedulerTune
 Null Message performance tuning parameter. More...
 
bool m_stop
 Flag calling for the end of the simulation. More...
 
uint32_t m_systemCount
 MPI communicator size. More...
 
uint32_t m_uid
 Next event unique id. More...
 
int m_unscheduledEvents
 Number of events that have been inserted but not yet scheduled, not counting the "destroy" events; this is used for validation. More...
 

Static Private Attributes

static NullMessageSimulatorImplg_instance = 0
 Singleton instance. More...
 

Friends

class NullMessageEvent
 
class NullMessageMpiInterface
 
class RemoteChannelBundleManager
 

Additional Inherited Members

- Protected Member Functions inherited from ns3::Object
 Object (const Object &o)
 Copy an Object. More...
 
virtual void DoInitialize (void)
 Initialize() implementation. More...
 
virtual void NotifyNewAggregate (void)
 Notify all Objects aggregated to this one of a new Object being aggregated. More...
 
- Protected Member Functions inherited from ns3::ObjectBase
void ConstructSelf (const AttributeConstructionList &attributes)
 Complete construction of ObjectBase; invoked by derived classes. More...
 
virtual void NotifyConstructionCompleted (void)
 Notifier called once the ObjectBase is fully constructed. More...
 

Detailed Description

Simulator implementation using MPI and a Null Message algorithm.

Introspection did not find any typical Config paths.


Attributes

  • SchedulerTune: Null Message scheduler tuning parameter
    • Set with class: ns3::DoubleValue
    • Underlying type: double 0.01:1
    • Initial value: 1
    • Flags: construct write read

No TraceSources are defined for this type.
Size of this type is 136 bytes (on a 64-bit architecture).

Definition at line 51 of file null-message-simulator-impl.h.

Member Typedef Documentation

◆ DestroyEvents

Container type for the events to run at Simulator::Destroy().

Definition at line 185 of file null-message-simulator-impl.h.

Constructor & Destructor Documentation

◆ NullMessageSimulatorImpl()

◆ ~NullMessageSimulatorImpl()

ns3::NullMessageSimulatorImpl::~NullMessageSimulatorImpl ( )

Destructor.

Definition at line 96 of file null-message-simulator-impl.cc.

References NS_LOG_FUNCTION.

Member Function Documentation

◆ CalculateGuaranteeTime()

Time ns3::NullMessageSimulatorImpl::CalculateGuaranteeTime ( uint32_t  systemId)
private
Parameters
systemIdSystemID to compute guarantee time for
Returns
Guarantee time

Calculate the guarantee time for incoming RemoteChannelBundel from task nodeSysId. No message should arrive from task nodeSysId with a receive time less than the guarantee time.

Definition at line 568 of file null-message-simulator-impl.cc.

References ns3::RemoteChannelBundleManager::Find(), GetInstance(), GetSafeTime(), ns3::Min(), Next(), and NS_ASSERT.

Referenced by ns3::NullMessageMpiInterface::SendPacket().

+ Here is the call graph for this function:
+ Here is the caller graph for this function:

◆ CalculateLookAhead()

void ns3::NullMessageSimulatorImpl::CalculateLookAhead ( void  )
private

Calculate the lookahead allowable for this MPI task.

Basically the minimum latency on links to neighbor MPI tasks.

Add this channel to the remote channel bundle from this task to MPI task on other side of the channel.

Definition at line 136 of file null-message-simulator-impl.cc.

References ns3::RemoteChannelBundleManager::Add(), ns3::NodeContainer::Begin(), third::channel, ns3::NodeContainer::End(), ns3::RemoteChannelBundleManager::Find(), ns3::TimeValue::Get(), ns3::NetDevice::GetChannel(), ns3::NodeContainer::GetGlobal(), ns3::MpiInterface::GetSize(), ns3::MpiInterface::GetSystemId(), ns3::Node::GetSystemId(), ns3::NullMessageMpiInterface::InitializeSendReceiveBuffers(), ns3::NetDevice::IsPointToPoint(), m_safeTime, and NS_LOG_FUNCTION.

Referenced by Run().

+ Here is the call graph for this function:
+ Here is the caller graph for this function:

◆ CalculateSafeTime()

void ns3::NullMessageSimulatorImpl::CalculateSafeTime ( void  )
private

Calculate the SafeTime.

Should be called after message receives.

Definition at line 355 of file null-message-simulator-impl.cc.

References ns3::RemoteChannelBundleManager::GetSafeTime(), m_currentTs, m_safeTime, NS_ASSERT, and NS_LOG_FUNCTION.

Referenced by HandleArrivingMessagesBlocking(), and HandleArrivingMessagesNonBlocking().

+ Here is the call graph for this function:
+ Here is the caller graph for this function:

◆ Cancel()

void ns3::NullMessageSimulatorImpl::Cancel ( const EventId id)
virtual

Set the cancel bit on this event: the event's associated function will not be invoked when it expires.

This method has the same visible effect as the ns3::Simulator::Remove method but its algorithmic complexity is much lower: it has O(1) complexity. This method has the exact same semantics as ns3::EventId::Cancel. Note that it is not possible to cancel events which were scheduled for the "destroy" time. Doing so will result in a program error (crash).

Parameters
[in]idthe event to cancel

Implements ns3::SimulatorImpl.

Definition at line 506 of file null-message-simulator-impl.cc.

References IsExpired().

+ Here is the call graph for this function:

◆ Destroy()

void ns3::NullMessageSimulatorImpl::Destroy ( )
virtual

Execute the events scheduled with ScheduleDestroy().

This method is typically invoked at the end of a simulation to avoid false-positive reports by a leak checker. After this method has been invoked, it is actually possible to restart a new simulation with a set of calls to Simulator::Run, Simulator::Schedule and Simulator::ScheduleWithContext.

Implements ns3::SimulatorImpl.

Definition at line 116 of file null-message-simulator-impl.cc.

References ns3::MpiInterface::Destroy(), ns3::RemoteChannelBundleManager::Destroy(), m_destroyEvents, NS_LOG_FUNCTION, and NS_LOG_LOGIC.

+ Here is the call graph for this function:

◆ DoDispose()

void ns3::NullMessageSimulatorImpl::DoDispose ( void  )
privatevirtual

Destructor implementation.

This method is called by Dispose() or by the Object's destructor, whichever comes first.

Subclasses are expected to implement their real destruction code in an overridden version of this method and chain up to their parent's implementation once they are done. i.e, for simplicity, the destructor of every subclass should be empty and its content should be moved to the associated DoDispose() method.

It is safe to call GetObject() from within this method.

Reimplemented from ns3::Object.

Definition at line 102 of file null-message-simulator-impl.cc.

References ns3::Object::DoDispose(), ns3::Scheduler::Event::impl, m_events, NS_LOG_FUNCTION, and ns3::SimpleRefCount< T, PARENT, DELETER >::Unref().

+ Here is the call graph for this function:

◆ GetContext()

uint32_t ns3::NullMessageSimulatorImpl::GetContext ( void  ) const
virtual

Get the current simulation context.

The simulation context is the ns-3 notion of a Logical Process. Events in a single context should only modify state associated with that context. Events for objects in other contexts should be scheduled with ScheduleWithContext() to track the context switches. In other words, events in different contexts should be mutually thread safe, by not modify overlapping model state.

In circumstances where the context can't be determined, such as during object initialization, the enum value NO_CONTEXT should be used.

Returns
The current simulation context

Implements ns3::SimulatorImpl.

Definition at line 557 of file null-message-simulator-impl.cc.

References m_currentContext.

Referenced by Schedule().

+ Here is the caller graph for this function:

◆ GetDelayLeft()

Time ns3::NullMessageSimulatorImpl::GetDelayLeft ( const EventId id) const
virtual

Get the remaining time until this event will execute.

Parameters
[in]idThe event id to analyse.
Returns
The delay left until the input event id expires. if the event is not running, this method returns zero.

Implements ns3::SimulatorImpl.

Definition at line 460 of file null-message-simulator-impl.cc.

References IsExpired(), and m_currentTs.

+ Here is the call graph for this function:

◆ GetEventCount()

uint64_t ns3::NullMessageSimulatorImpl::GetEventCount ( void  ) const
virtual

Get the number of events executed.

Returns
The total number of events executed.

Implements ns3::SimulatorImpl.

Definition at line 563 of file null-message-simulator-impl.cc.

References m_eventCount.

◆ GetInstance()

NullMessageSimulatorImpl * ns3::NullMessageSimulatorImpl::GetInstance ( void  )
static
Returns
singleton instance

Singleton accessor.

Definition at line 588 of file null-message-simulator-impl.cc.

References g_instance, and NS_ASSERT.

Referenced by CalculateGuaranteeTime(), ns3::RemoteChannelBundleManager::InitializeNullMessageEvents(), and ns3::NullMessageMpiInterface::SendPacket().

+ Here is the caller graph for this function:

◆ GetMaximumSimulationTime()

Time ns3::NullMessageSimulatorImpl::GetMaximumSimulationTime ( void  ) const
virtual

Get the maximum representable simulation time.

Returns
The maximum simulation time at which an event can be scheduled.

The returned value will always be bigger than or equal to Simulator::Now.

Implements ns3::SimulatorImpl.

Definition at line 549 of file null-message-simulator-impl.cc.

◆ GetSafeTime()

Time ns3::NullMessageSimulatorImpl::GetSafeTime ( void  )
private

Get the current SafeTime; the maximum time that events can be processed based on information received from neighboring MPI tasks.

Returns
the current SafeTime

Definition at line 364 of file null-message-simulator-impl.cc.

References m_safeTime.

Referenced by CalculateGuaranteeTime(), NullMessageEventHandler(), and Run().

+ Here is the caller graph for this function:

◆ GetSystemId()

uint32_t ns3::NullMessageSimulatorImpl::GetSystemId ( void  ) const
virtual

Get the system id of this simulator.

The system id is the identifier for this simulator instance in a distributed simulation. For MPI this is the MPI rank.

Returns
The system id for this simulator.

Implements ns3::SimulatorImpl.

Definition at line 371 of file null-message-simulator-impl.cc.

References m_myId.

◆ GetTypeId()

TypeId ns3::NullMessageSimulatorImpl::GetTypeId ( void  )
static

Register this type.

Returns
The object TypeId.

Definition at line 60 of file null-message-simulator-impl.cc.

References m_schedulerTune, ns3::MakeDoubleAccessor(), and ns3::TypeId::SetParent().

+ Here is the call graph for this function:

◆ HandleArrivingMessagesBlocking()

void ns3::NullMessageSimulatorImpl::HandleArrivingMessagesBlocking ( void  )
private

Blocking receive of arriving messages.

Definition at line 342 of file null-message-simulator-impl.cc.

References CalculateSafeTime(), NS_LOG_FUNCTION, ns3::NullMessageMpiInterface::ReceiveMessagesBlocking(), and ns3::NullMessageMpiInterface::TestSendComplete().

Referenced by Run().

+ Here is the call graph for this function:
+ Here is the caller graph for this function:

◆ HandleArrivingMessagesNonBlocking()

void ns3::NullMessageSimulatorImpl::HandleArrivingMessagesNonBlocking ( void  )
private

Non blocking receive of pending messages.

Definition at line 329 of file null-message-simulator-impl.cc.

References CalculateSafeTime(), NS_LOG_FUNCTION, ns3::NullMessageMpiInterface::ReceiveMessagesNonBlocking(), and ns3::NullMessageMpiInterface::TestSendComplete().

Referenced by Run().

+ Here is the call graph for this function:
+ Here is the caller graph for this function:

◆ IsExpired()

bool ns3::NullMessageSimulatorImpl::IsExpired ( const EventId id) const
virtual

Check if an event has already run or been cancelled.

This method has O(1) complexity. Note that it is not possible to test for the expiration of events which were scheduled for the "destroy" time. Doing so will result in a program error (crash). An event is said to "expire" when it starts being scheduled which means that if the code executed by the event calls this function, it will get true.

Parameters
[in]idThe event to test for expiration.
Returns
true if the event has expired, false otherwise.

Implements ns3::SimulatorImpl.

Definition at line 515 of file null-message-simulator-impl.cc.

References m_currentTs, m_currentUid, and m_destroyEvents.

Referenced by Cancel(), GetDelayLeft(), and Remove().

+ Here is the caller graph for this function:

◆ IsFinished()

bool ns3::NullMessageSimulatorImpl::IsFinished ( void  ) const
virtual

Check if the simulation should finish.

Reasons to finish are because there are no more events lefts to be scheduled, or if simulation time has already reached the "stop time" (see Simulator::Stop()).

Returns
true if no more events or stop time reached.

Implements ns3::SimulatorImpl.

Definition at line 249 of file null-message-simulator-impl.cc.

References m_events, and m_stop.

Referenced by Run().

+ Here is the caller graph for this function:

◆ Next()

Time ns3::NullMessageSimulatorImpl::Next ( void  ) const
private
Returns
next local event time.

Definition at line 255 of file null-message-simulator-impl.cc.

References ns3::Scheduler::Event::key, m_events, ns3::Scheduler::EventKey::m_ts, NS_ASSERT, and NS_LOG_FUNCTION.

Referenced by CalculateGuaranteeTime(), NullMessageEventHandler(), and Run().

+ Here is the caller graph for this function:

◆ Now()

Time ns3::NullMessageSimulatorImpl::Now ( void  ) const
virtual

Return the current simulation virtual time.

Returns
The current virtual time.

Implements ns3::SimulatorImpl.

Definition at line 454 of file null-message-simulator-impl.cc.

References m_currentTs.

◆ NullMessageEventHandler()

void ns3::NullMessageSimulatorImpl::NullMessageEventHandler ( RemoteChannelBundle bundle)
private
Parameters
bundleremote channel bundle to schedule an event for.

Null message event handler. Scheduled to send a null message for the specified bundle at regular intervals. Will canceled and rescheduled when packets are sent.

Definition at line 576 of file null-message-simulator-impl.cc.

References ns3::RemoteChannelBundle::GetDelay(), GetSafeTime(), ns3::Min(), Next(), NS_LOG_FUNCTION, ScheduleNullMessageEvent(), and ns3::NullMessageMpiInterface::SendNullMessage().

Referenced by RescheduleNullMessageEvent(), and ScheduleNullMessageEvent().

+ Here is the call graph for this function:
+ Here is the caller graph for this function:

◆ ProcessOneEvent()

void ns3::NullMessageSimulatorImpl::ProcessOneEvent ( void  )
private

◆ Remove()

void ns3::NullMessageSimulatorImpl::Remove ( const EventId id)
virtual

Remove an event from the event list.

This method has the same visible effect as the ns3::EventId::Cancel method but its algorithmic complexity is much higher: it has often O(log(n)) complexity, sometimes O(n), sometimes worse. Note that it is not possible to remove events which were scheduled for the "destroy" time. Doing so will result in a program error (crash).

Parameters
[in]idThe event to remove from the list of scheduled events.

Implements ns3::SimulatorImpl.

Definition at line 473 of file null-message-simulator-impl.cc.

References ns3::Scheduler::Event::impl, IsExpired(), m_destroyEvents, m_events, and m_unscheduledEvents.

+ Here is the call graph for this function:

◆ RescheduleNullMessageEvent() [1/2]

void ns3::NullMessageSimulatorImpl::RescheduleNullMessageEvent ( Ptr< RemoteChannelBundle bundle)
private
Parameters
bundleBundle to reschedule Null Message event for

Reschedule Null Message event for the specified RemoteChannelBundel. Existing event will be canceled.

Definition at line 277 of file null-message-simulator-impl.cc.

References ns3::Simulator::Cancel(), m_schedulerTune, NS_LOG_FUNCTION, NullMessageEventHandler(), ns3::PeekPointer(), and ns3::Simulator::Schedule().

Referenced by RescheduleNullMessageEvent(), and ns3::NullMessageMpiInterface::SendPacket().

+ Here is the call graph for this function:
+ Here is the caller graph for this function:

◆ RescheduleNullMessageEvent() [2/2]

void ns3::NullMessageSimulatorImpl::RescheduleNullMessageEvent ( uint32_t  nodeSysId)
private
Parameters
nodeSysIdSystemID to reschedule null event for

Reschedule Null Message event for the RemoteChannelBundel to the task nodeSysId. Existing event will be canceled.

Definition at line 290 of file null-message-simulator-impl.cc.

References ns3::RemoteChannelBundleManager::Find(), NS_ASSERT, NS_LOG_FUNCTION, and RescheduleNullMessageEvent().

+ Here is the call graph for this function:

◆ Run()

void ns3::NullMessageSimulatorImpl::Run ( void  )
virtual

Run the simulation.

The simulation will run until one of:

  • No events are present anymore
  • The user called Simulator::Stop
  • The user called Simulator::Stop with a stop time and the expiration time of the next event to be processed is greater than or equal to the stop time.

Implements ns3::SimulatorImpl.

Definition at line 301 of file null-message-simulator-impl.cc.

References CalculateLookAhead(), GetSafeTime(), HandleArrivingMessagesBlocking(), HandleArrivingMessagesNonBlocking(), ns3::RemoteChannelBundleManager::InitializeNullMessageEvents(), IsFinished(), m_stop, Next(), NS_LOG_FUNCTION, and ProcessOneEvent().

+ Here is the call graph for this function:

◆ Schedule()

EventId ns3::NullMessageSimulatorImpl::Schedule ( Time const &  delay,
EventImpl event 
)
virtual

Schedule a future event execution (in the same context).

Parameters
[in]delayDelay until the event expires.
[in]eventThe event to schedule.
Returns
A unique identifier for the newly-scheduled event.

Implements ns3::SimulatorImpl.

Definition at line 396 of file null-message-simulator-impl.cc.

References GetContext(), ns3::Time::GetTimeStep(), ns3::Scheduler::Event::impl, ns3::Time::IsPositive(), ns3::Scheduler::Event::key, ns3::Scheduler::EventKey::m_context, m_currentTs, m_events, ns3::Scheduler::EventKey::m_ts, ns3::Scheduler::EventKey::m_uid, m_uid, m_unscheduledEvents, NS_ASSERT, and NS_LOG_FUNCTION.

Referenced by ScheduleNow().

+ Here is the call graph for this function:
+ Here is the caller graph for this function:

◆ ScheduleDestroy()

EventId ns3::NullMessageSimulatorImpl::ScheduleDestroy ( EventImpl event)
virtual

Schedule an event to run at the end of the simulation, after the Stop() time or condition has been reached.

Parameters
[in]eventThe event to schedule.
Returns
A unique identifier for the newly-scheduled event.

Implements ns3::SimulatorImpl.

Definition at line 443 of file null-message-simulator-impl.cc.

References m_currentTs, m_destroyEvents, m_uid, and NS_LOG_FUNCTION.

◆ ScheduleNow()

EventId ns3::NullMessageSimulatorImpl::ScheduleNow ( EventImpl event)
virtual

Schedule an event to run at the current virtual time.

Parameters
[in]eventThe event to schedule.
Returns
A unique identifier for the newly-scheduled event.

Implements ns3::SimulatorImpl.

Definition at line 436 of file null-message-simulator-impl.cc.

References NS_LOG_FUNCTION, and Schedule().

+ Here is the call graph for this function:

◆ ScheduleNullMessageEvent()

void ns3::NullMessageSimulatorImpl::ScheduleNullMessageEvent ( Ptr< RemoteChannelBundle bundle)
private
Parameters
bundleBundle to schedule Null Message event for

Schedule Null Message event for the specified RemoteChannelBundle.

Definition at line 266 of file null-message-simulator-impl.cc.

References m_schedulerTune, NS_LOG_FUNCTION, NullMessageEventHandler(), ns3::PeekPointer(), and ns3::Simulator::Schedule().

Referenced by ns3::RemoteChannelBundleManager::InitializeNullMessageEvents(), and NullMessageEventHandler().

+ Here is the call graph for this function:
+ Here is the caller graph for this function:

◆ ScheduleWithContext()

void ns3::NullMessageSimulatorImpl::ScheduleWithContext ( uint32_t  context,
Time const &  delay,
EventImpl event 
)
virtual

Schedule a future event execution (in a different context).

This method is thread-safe: it can be called from any thread.

Parameters
[in]delayDelay until the event expires.
[in]contextEvent context.
[in]eventThe event to schedule.

Implements ns3::SimulatorImpl.

Definition at line 416 of file null-message-simulator-impl.cc.

References ns3::Time::GetTimeStep(), ns3::Scheduler::Event::impl, ns3::Time::IsPositive(), ns3::Scheduler::Event::key, ns3::Scheduler::EventKey::m_context, m_currentTs, m_events, ns3::Scheduler::EventKey::m_ts, ns3::Scheduler::EventKey::m_uid, m_uid, m_unscheduledEvents, NS_ASSERT, and NS_LOG_FUNCTION.

+ Here is the call graph for this function:

◆ SetScheduler()

void ns3::NullMessageSimulatorImpl::SetScheduler ( ObjectFactory  schedulerFactory)
virtual

Set the Scheduler to be used to manage the event list.

Parameters
[in]schedulerFactoryA new event scheduler factory.

The event scheduler can be set at any time: the events scheduled in the previous scheduler will be transferred to the new scheduler before we start to use it.

Implements ns3::SimulatorImpl.

Definition at line 209 of file null-message-simulator-impl.cc.

References ns3::ObjectFactory::Create(), m_events, and NS_LOG_FUNCTION.

+ Here is the call graph for this function:

◆ Stop() [1/2]

void ns3::NullMessageSimulatorImpl::Stop ( Time const &  delay)
virtual

Schedule the time delay until the Simulator should stop.

Force the Simulator::Run method to return to the caller when the expiration time of the next event to be processed is greater than or equal to the stop time. The stop time is relative to the current simulation time.

Parameters
[in]delayThe stop time, relative to the current time.

Implements ns3::SimulatorImpl.

Definition at line 385 of file null-message-simulator-impl.cc.

References ns3::Time::GetTimeStep(), NS_LOG_FUNCTION, ns3::Simulator::Schedule(), and ns3::Simulator::Stop().

+ Here is the call graph for this function:

◆ Stop() [2/2]

void ns3::NullMessageSimulatorImpl::Stop ( void  )
virtual

Tell the Simulator the calling event should be the last one executed.

If a running event invokes this method, it will be the last event executed by the Simulator::Run method before returning to the caller.

Implements ns3::SimulatorImpl.

Definition at line 377 of file null-message-simulator-impl.cc.

References m_stop, and NS_LOG_FUNCTION.

Friends And Related Function Documentation

◆ NullMessageEvent

friend class NullMessageEvent
friend

Definition at line 96 of file null-message-simulator-impl.h.

◆ NullMessageMpiInterface

friend class NullMessageMpiInterface
friend

Definition at line 97 of file null-message-simulator-impl.h.

◆ RemoteChannelBundleManager

friend class RemoteChannelBundleManager
friend

Definition at line 98 of file null-message-simulator-impl.h.

Member Data Documentation

◆ g_instance

NullMessageSimulatorImpl * ns3::NullMessageSimulatorImpl::g_instance = 0
staticprivate

Singleton instance.

Definition at line 232 of file null-message-simulator-impl.h.

Referenced by NullMessageSimulatorImpl(), and GetInstance().

◆ m_currentContext

uint32_t ns3::NullMessageSimulatorImpl::m_currentContext
private

Execution context of the current event.

Definition at line 201 of file null-message-simulator-impl.h.

Referenced by NullMessageSimulatorImpl(), GetContext(), and ProcessOneEvent().

◆ m_currentTs

uint64_t ns3::NullMessageSimulatorImpl::m_currentTs
private

◆ m_currentUid

uint32_t ns3::NullMessageSimulatorImpl::m_currentUid
private

Unique id of the current event.

Definition at line 197 of file null-message-simulator-impl.h.

Referenced by NullMessageSimulatorImpl(), IsExpired(), and ProcessOneEvent().

◆ m_destroyEvents

DestroyEvents ns3::NullMessageSimulatorImpl::m_destroyEvents
private

The container of events to run at Destroy()

Definition at line 188 of file null-message-simulator-impl.h.

Referenced by Destroy(), IsExpired(), Remove(), and ScheduleDestroy().

◆ m_eventCount

uint64_t ns3::NullMessageSimulatorImpl::m_eventCount
private

The event count.

Definition at line 203 of file null-message-simulator-impl.h.

Referenced by NullMessageSimulatorImpl(), GetEventCount(), and ProcessOneEvent().

◆ m_events

Ptr<Scheduler> ns3::NullMessageSimulatorImpl::m_events
private

◆ m_myId

uint32_t ns3::NullMessageSimulatorImpl::m_myId
private

MPI rank.

Definition at line 210 of file null-message-simulator-impl.h.

Referenced by NullMessageSimulatorImpl(), and GetSystemId().

◆ m_safeTime

Time ns3::NullMessageSimulatorImpl::m_safeTime
private

The time for which it is safe for this task to execute events without danger of out-of-order events.

Definition at line 217 of file null-message-simulator-impl.h.

Referenced by NullMessageSimulatorImpl(), CalculateLookAhead(), CalculateSafeTime(), and GetSafeTime().

◆ m_schedulerTune

double ns3::NullMessageSimulatorImpl::m_schedulerTune
private

Null Message performance tuning parameter.

Controls when Null messages are sent. When value is 1 the minimum number of Null messages are sent conserving bandwidth. The delay in arrival of lookahead information is the greatest resulting in maximum unnecessary blocking of the receiver. When the value is near 0 Null Messages are sent with high frequency, costing more bandwidth and Null Message processing time, but there is minimum unnecessary block of the receiver.

Definition at line 229 of file null-message-simulator-impl.h.

Referenced by GetTypeId(), RescheduleNullMessageEvent(), and ScheduleNullMessageEvent().

◆ m_stop

bool ns3::NullMessageSimulatorImpl::m_stop
private

Flag calling for the end of the simulation.

Definition at line 190 of file null-message-simulator-impl.h.

Referenced by NullMessageSimulatorImpl(), IsFinished(), Run(), and Stop().

◆ m_systemCount

uint32_t ns3::NullMessageSimulatorImpl::m_systemCount
private

MPI communicator size.

Definition at line 211 of file null-message-simulator-impl.h.

Referenced by NullMessageSimulatorImpl().

◆ m_uid

uint32_t ns3::NullMessageSimulatorImpl::m_uid
private

Next event unique id.

Definition at line 195 of file null-message-simulator-impl.h.

Referenced by NullMessageSimulatorImpl(), Schedule(), ScheduleDestroy(), and ScheduleWithContext().

◆ m_unscheduledEvents

int ns3::NullMessageSimulatorImpl::m_unscheduledEvents
private

Number of events that have been inserted but not yet scheduled, not counting the "destroy" events; this is used for validation.

Definition at line 208 of file null-message-simulator-impl.h.

Referenced by NullMessageSimulatorImpl(), ProcessOneEvent(), Remove(), Schedule(), and ScheduleWithContext().


The documentation for this class was generated from the following files: