A Discrete-Event Network Simulator
API
ns3::Ipv6RawSocketImpl Class Reference

IPv6 raw socket. More...

#include "ipv6-raw-socket-impl.h"

+ Inheritance diagram for ns3::Ipv6RawSocketImpl:
+ Collaboration diagram for ns3::Ipv6RawSocketImpl:

Classes

struct  Data
 IPv6 raw data and additional information. More...
 
struct  Icmpv6Filter
 Struct to hold the ICMPv6 filter. More...
 

Public Member Functions

 Ipv6RawSocketImpl ()
 
virtual ~Ipv6RawSocketImpl ()
 
virtual int Bind ()
 Allocate a local IPv4 endpoint for this socket. More...
 
virtual int Bind (const Address &address)
 Allocate a local endpoint for this socket. More...
 
virtual int Bind6 ()
 Allocate a local IPv6 endpoint for this socket. More...
 
virtual int Close ()
 Close a socket. More...
 
virtual int Connect (const Address &address)
 Initiate a connection to a remote host. More...
 
bool ForwardUp (Ptr< const Packet > p, Ipv6Header hdr, Ptr< NetDevice > device)
 Forward up to receive method. More...
 
virtual bool GetAllowBroadcast () const
 Query whether broadcast datagram transmissions are allowed. More...
 
virtual enum Socket::SocketErrno GetErrno () const
 Get last error number. More...
 
virtual Ptr< NodeGetNode () const
 Return the node this socket is associated with. More...
 
virtual int GetPeerName (Address &address) const
 Get the peer address of a connected socket. More...
 
virtual uint32_t GetRxAvailable () const
 Return number of bytes which can be returned from one or multiple calls to Recv. More...
 
virtual enum Socket::SocketType GetSocketType () const
 Get socket type (NS3_SOCK_RAW) More...
 
virtual int GetSockName (Address &address) const
 Get socket address. More...
 
virtual uint32_t GetTxAvailable () const
 Returns the number of bytes which can be sent in a single call to Send. More...
 
void Icmpv6FilterSetBlock (uint8_t type)
 Set the filter to block one ICMPv6 type. More...
 
void Icmpv6FilterSetBlockAll ()
 Set the filter to block all the ICMPv6 types. More...
 
void Icmpv6FilterSetPass (uint8_t type)
 Set the filter to pass one ICMPv6 type. More...
 
void Icmpv6FilterSetPassAll ()
 Clean the ICMPv6 filter structure. More...
 
bool Icmpv6FilterWillBlock (uint8_t type)
 Ask the filter about the status of one ICMPv6 type. More...
 
bool Icmpv6FilterWillPass (uint8_t type)
 Ask the filter about the status of one ICMPv6 type. More...
 
virtual void Ipv6JoinGroup (Ipv6Address address, Socket::Ipv6MulticastFilterMode filterMode, std::vector< Ipv6Address > sourceAddresses)
 Joins a IPv6 multicast group. More...
 
virtual int Listen ()
 Listen for incoming connections. More...
 
virtual Ptr< PacketRecv (uint32_t maxSize, uint32_t flags)
 Read data from the socket. More...
 
virtual Ptr< PacketRecvFrom (uint32_t maxSize, uint32_t flags, Address &fromAddress)
 Read a single packet from the socket and retrieve the sender address. More...
 
virtual int Send (Ptr< Packet > p, uint32_t flags)
 Send data (or dummy data) to the remote host. More...
 
virtual int SendTo (Ptr< Packet > p, uint32_t flags, const Address &toAddress)
 Send data to a specified peer. More...
 
virtual bool SetAllowBroadcast (bool allowBroadcast)
 Configure whether broadcast datagram transmissions are allowed. More...
 
void SetNode (Ptr< Node > node)
 Set the node associated with this socket. More...
 
void SetProtocol (uint16_t protocol)
 Set protocol field. More...
 
virtual int ShutdownRecv ()
 
virtual int ShutdownSend ()
 
- Public Member Functions inherited from ns3::Socket
 Socket (void)
 
virtual ~Socket (void)
 
virtual void BindToNetDevice (Ptr< NetDevice > netdevice)
 Bind a socket to specific device. More...
 
Ptr< NetDeviceGetBoundNetDevice ()
 Returns socket's bound NetDevice, if any. More...
 
uint8_t GetIpTos (void) const
 Query the value of IP Type of Service of this socket. More...
 
virtual uint8_t GetIpTtl (void) const
 Query the value of IP Time to Live field of this socket. More...
 
virtual uint8_t GetIpv6HopLimit (void) const
 Query the value of IP Hop Limit field of this socket. More...
 
uint8_t GetIpv6Tclass (void) const
 Query the value of IPv6 Traffic Class field of this socket. More...
 
uint8_t GetPriority (void) const
 Query the priority value of this socket. More...
 
virtual void Ipv6JoinGroup (Ipv6Address address)
 Joins a IPv6 multicast group without filters. More...
 
virtual void Ipv6LeaveGroup (void)
 Leaves IPv6 multicast group this socket is joined to. More...
 
bool IsIpRecvTos (void) const
 Ask if the socket is currently passing information about IP Type of Service up the stack. More...
 
bool IsIpRecvTtl (void) const
 Ask if the socket is currently passing information about IP_TTL up the stack. More...
 
bool IsIpv6RecvHopLimit (void) const
 Ask if the socket is currently passing information about IPv6 Hop Limit up the stack. More...
 
bool IsIpv6RecvTclass (void) const
 Ask if the socket is currently passing information about IPv6 Traffic Class up the stack. More...
 
bool IsRecvPktInfo () const
 Get status indicating whether enable/disable packet information to socket. More...
 
int Recv (uint8_t *buf, uint32_t size, uint32_t flags)
 Recv data (or dummy data) from the remote host. More...
 
Ptr< PacketRecv (void)
 Read a single packet from the socket. More...
 
Ptr< PacketRecvFrom (Address &fromAddress)
 Read a single packet from the socket and retrieve the sender address. More...
 
int RecvFrom (uint8_t *buf, uint32_t size, uint32_t flags, Address &fromAddress)
 Read a single packet from the socket and retrieve the sender address. More...
 
int Send (const uint8_t *buf, uint32_t size, uint32_t flags)
 Send data (or dummy data) to the remote host. More...
 
int Send (Ptr< Packet > p)
 Send data (or dummy data) to the remote host. More...
 
int SendTo (const uint8_t *buf, uint32_t size, uint32_t flags, const Address &address)
 Send data to a specified peer. More...
 
void SetAcceptCallback (Callback< bool, Ptr< Socket >, const Address & > connectionRequest, Callback< void, Ptr< Socket >, const Address & > newConnectionCreated)
 Accept connection requests from remote hosts. More...
 
void SetCloseCallbacks (Callback< void, Ptr< Socket > > normalClose, Callback< void, Ptr< Socket > > errorClose)
 Detect socket recv() events such as graceful shutdown or error. More...
 
void SetConnectCallback (Callback< void, Ptr< Socket > > connectionSucceeded, Callback< void, Ptr< Socket > > connectionFailed)
 Specify callbacks to allow the caller to determine if the connection succeeds of fails. More...
 
void SetDataSentCallback (Callback< void, Ptr< Socket >, uint32_t > dataSent)
 Notify application when a packet has been sent from transport protocol (non-standard socket call) More...
 
void SetIpRecvTos (bool ipv4RecvTos)
 Tells a socket to pass information about IP Type of Service up the stack. More...
 
void SetIpRecvTtl (bool ipv4RecvTtl)
 Tells a socket to pass information about IP_TTL up the stack. More...
 
void SetIpTos (uint8_t ipTos)
 Manually set IP Type of Service field. More...
 
virtual void SetIpTtl (uint8_t ipTtl)
 Manually set IP Time to Live field. More...
 
virtual void SetIpv6HopLimit (uint8_t ipHopLimit)
 Manually set IPv6 Hop Limit. More...
 
void SetIpv6RecvHopLimit (bool ipv6RecvHopLimit)
 Tells a socket to pass information about IPv6 Hop Limit up the stack. More...
 
void SetIpv6RecvTclass (bool ipv6RecvTclass)
 Tells a socket to pass information about IPv6 Traffic Class up the stack. More...
 
void SetIpv6Tclass (int ipTclass)
 Manually set IPv6 Traffic Class field. More...
 
void SetPriority (uint8_t priority)
 Manually set the socket priority. More...
 
void SetRecvCallback (Callback< void, Ptr< Socket > > receivedData)
 Notify application when new data is available to be read. More...
 
void SetRecvPktInfo (bool flag)
 Enable/Disable receive packet information to socket. More...
 
void SetSendCallback (Callback< void, Ptr< Socket >, uint32_t > sendCb)
 Notify application when space in transmit buffer is added. More...
 
- Public Member Functions inherited from ns3::Object
 Object ()
 Constructor. More...
 
virtual ~Object ()
 Destructor. More...
 
void AggregateObject (Ptr< Object > other)
 Aggregate two Objects together. More...
 
void Dispose (void)
 Dispose of this Object. More...
 
AggregateIterator GetAggregateIterator (void) const
 Get an iterator to the Objects aggregated to this one. More...
 
virtual TypeId GetInstanceTypeId (void) const
 Get the most derived TypeId for this Object. More...
 
template<>
Ptr< ObjectGetObject () const
 Specialization of () for objects of type ns3::Object. More...
 
template<typename T >
Ptr< T > GetObject (TypeId tid) const
 Get a pointer to the requested aggregated Object by TypeId. More...
 
template<>
Ptr< ObjectGetObject (TypeId tid) const
 Specialization of (TypeId tid) for objects of type ns3::Object. More...
 
template<typename T >
Ptr< T > GetObject (void) const
 Get a pointer to the requested aggregated Object. More...
 
void Initialize (void)
 Invoke DoInitialize on all Objects aggregated to this one. More...
 
bool IsInitialized (void) const
 Check if the object has been initialized. More...
 
- Public Member Functions inherited from ns3::SimpleRefCount< Object, ObjectBase, ObjectDeleter >
 SimpleRefCount ()
 Default constructor. More...
 
 SimpleRefCount (const SimpleRefCount &o[[maybe_unused]])
 Copy constructor. More...
 
uint32_t GetReferenceCount (void) const
 Get the reference count of the object. More...
 
SimpleRefCountoperator= ([[maybe_unused]] const SimpleRefCount &o)
 Assignment operator. More...
 
void Ref (void) const
 Increment the reference count. More...
 
void Unref (void) const
 Decrement the reference count. More...
 
- Public Member Functions inherited from ns3::ObjectBase
virtual ~ObjectBase ()
 Virtual destructor. More...
 
void GetAttribute (std::string name, AttributeValue &value) const
 Get the value of an attribute, raising fatal errors if unsuccessful. More...
 
bool GetAttributeFailSafe (std::string name, AttributeValue &value) const
 Get the value of an attribute without raising erros. More...
 
void SetAttribute (std::string name, const AttributeValue &value)
 Set a single attribute, raising fatal errors if unsuccessful. More...
 
bool SetAttributeFailSafe (std::string name, const AttributeValue &value)
 Set a single attribute without raising errors. More...
 
bool TraceConnect (std::string name, std::string context, const CallbackBase &cb)
 Connect a TraceSource to a Callback with a context. More...
 
bool TraceConnectWithoutContext (std::string name, const CallbackBase &cb)
 Connect a TraceSource to a Callback without a context. More...
 
bool TraceDisconnect (std::string name, std::string context, const CallbackBase &cb)
 Disconnect from a TraceSource a Callback previously connected with a context. More...
 
bool TraceDisconnectWithoutContext (std::string name, const CallbackBase &cb)
 Disconnect from a TraceSource a Callback previously connected without a context. More...
 

Static Public Member Functions

static TypeId GetTypeId ()
 Get the type ID of this class. More...
 
- Static Public Member Functions inherited from ns3::Socket
static Ptr< SocketCreateSocket (Ptr< Node > node, TypeId tid)
 This method wraps the creation of sockets that is performed on a given node by a SocketFactory specified by TypeId. More...
 
static TypeId GetTypeId (void)
 Get the type ID. More...
 
static uint8_t IpTos2Priority (uint8_t ipTos)
 Return the priority corresponding to a given TOS value. More...
 
- Static Public Member Functions inherited from ns3::Object
static TypeId GetTypeId (void)
 Register this type. More...
 
- Static Public Member Functions inherited from ns3::ObjectBase
static TypeId GetTypeId (void)
 Get the type ID. More...
 

Private Member Functions

virtual void DoDispose ()
 Dispose object. More...
 

Private Attributes

std::list< Datam_data
 Packet waiting to be processed. More...
 
Ipv6Address m_dst
 Destination address. More...
 
enum Socket::SocketErrno m_err
 Last error number. More...
 
Icmpv6Filter m_icmpFilter
 ICMPv6 filter. More...
 
Ptr< Nodem_node
 Node. More...
 
uint16_t m_protocol
 Protocol. More...
 
bool m_shutdownRecv
 Flag to shutdown receive capability. More...
 
bool m_shutdownSend
 Flag to shutdown send capability. More...
 
Ipv6Address m_src
 Source address. More...
 

Additional Inherited Members

- Public Types inherited from ns3::Socket
enum  Ipv6MulticastFilterMode { INCLUDE =1 , EXCLUDE }
 Enumeration of the possible filter of a socket. More...
 
enum  SocketErrno {
  ERROR_NOTERROR , ERROR_ISCONN , ERROR_NOTCONN , ERROR_MSGSIZE ,
  ERROR_AGAIN , ERROR_SHUTDOWN , ERROR_OPNOTSUPP , ERROR_AFNOSUPPORT ,
  ERROR_INVAL , ERROR_BADF , ERROR_NOROUTETOHOST , ERROR_NODEV ,
  ERROR_ADDRNOTAVAIL , ERROR_ADDRINUSE , SOCKET_ERRNO_LAST
}
 Enumeration of the possible errors returned by a socket. More...
 
enum  SocketPriority {
  NS3_PRIO_BESTEFFORT = 0 , NS3_PRIO_FILLER = 1 , NS3_PRIO_BULK = 2 , NS3_PRIO_INTERACTIVE_BULK = 4 ,
  NS3_PRIO_INTERACTIVE = 6 , NS3_PRIO_CONTROL = 7
}
 Enumeration of the possible socket priorities. More...
 
enum  SocketType { NS3_SOCK_STREAM , NS3_SOCK_SEQPACKET , NS3_SOCK_DGRAM , NS3_SOCK_RAW }
 Enumeration of the possible socket types. More...
 
- Protected Member Functions inherited from ns3::Socket
bool IsManualIpTtl (void) const
 Checks if the socket has a specific IPv4 TTL set. More...
 
bool IsManualIpv6HopLimit (void) const
 Checks if the socket has a specific IPv6 Hop Limit set. More...
 
bool IsManualIpv6Tclass (void) const
 Checks if the socket has a specific IPv6 Tclass set. More...
 
void NotifyConnectionFailed (void)
 Notify through the callback (if set) that the connection has not been established due to an error. More...
 
bool NotifyConnectionRequest (const Address &from)
 Notify through the callback (if set) that an incoming connection is being requested by a remote host. More...
 
void NotifyConnectionSucceeded (void)
 Notify through the callback (if set) that the connection has been established. More...
 
void NotifyDataRecv (void)
 Notify through the callback (if set) that some data have been received. More...
 
void NotifyDataSent (uint32_t size)
 Notify through the callback (if set) that some data have been sent. More...
 
void NotifyErrorClose (void)
 Notify through the callback (if set) that the connection has been closed due to an error. More...
 
void NotifyNewConnectionCreated (Ptr< Socket > socket, const Address &from)
 Notify through the callback (if set) that a new connection has been created. More...
 
void NotifyNormalClose (void)
 Notify through the callback (if set) that the connection has been closed. More...
 
void NotifySend (uint32_t spaceAvailable)
 Notify through the callback (if set) that some data have been sent. More...
 
- Protected Member Functions inherited from ns3::Object
 Object (const Object &o)
 Copy an Object. More...
 
virtual void DoInitialize (void)
 Initialize() implementation. More...
 
virtual void NotifyNewAggregate (void)
 Notify all Objects aggregated to this one of a new Object being aggregated. More...
 
- Protected Member Functions inherited from ns3::ObjectBase
void ConstructSelf (const AttributeConstructionList &attributes)
 Complete construction of ObjectBase; invoked by derived classes. More...
 
virtual void NotifyConstructionCompleted (void)
 Notifier called once the ObjectBase is fully constructed. More...
 
- Protected Attributes inherited from ns3::Socket
Ptr< NetDevicem_boundnetdevice
 the device this socket is bound to (might be null). More...
 
Ipv6Address m_ipv6MulticastGroupAddress
 IPv6 multicast group address. More...
 
bool m_recvPktInfo
 if the socket should add packet info tags to the packet forwarded to L4. More...
 

Detailed Description

IPv6 raw socket.

Introspection did not find any typical Config paths.

A RAW Socket typically is used to access specific IP layers not usually available through L4 sockets, e.g., ICMP. The implementer should take particular care to define the Ipv6RawSocketImpl Attributes, and in particular the Protocol attribute. Not setting it will result in a zero protocol at IP level (corresponding to the HopByHop IPv6 Extension header, i.e., Ipv6ExtensionHopByHopHeader) when sending data through the socket, which is probably not the intended behavior.

A correct example is (from src/applications/model/radvd.cc):

if (!m_socket)
{
TypeId tid = TypeId::LookupByName ("ns3::Ipv6RawSocketFactory");
m_socket = Socket::CreateSocket (GetNode (), tid);
NS_ASSERT (m_socket);
m_socket->SetAttribute ("Protocol", UintegerValue(Ipv6Header::IPV6_ICMPV6));
m_socket->SetRecvCallback (MakeCallback (&Radvd::HandleRead, this));
}
virtual Ptr< Node > GetNode() const
Return the node this socket is associated with.
void HandleRead(Ptr< Socket > socket)
Handle received packet, especially router solicitation.
Definition: radvd.cc:285
static Ptr< Socket > CreateSocket(Ptr< Node > node, TypeId tid)
This method wraps the creation of sockets that is performed on a given node by a SocketFactory specif...
Definition: socket.cc:71
static TypeId LookupByName(std::string name)
Get a TypeId by name.
Definition: type-id.cc:829
#define NS_ASSERT(condition)
At runtime, in debugging builds, if this condition is not true, the program prints the source file,...
Definition: assert.h:67
Callback< R, Ts... > MakeCallback(R(T::*memPtr)(Ts...), OBJ objPtr)
Build Callbacks for class method members which take varying numbers of arguments and potentially retu...
Definition: callback.h:1648


Attributes

  • Protocol: Protocol number to match.
    • Set with class: ns3::UintegerValue
    • Underlying type: uint16_t 0:65535
    • Initial value: 0
    • Flags: construct write read

No TraceSources are defined for this type.
Size of this type is 264 bytes (on a 64-bit architecture).

Definition at line 66 of file ipv6-raw-socket-impl.h.

Constructor & Destructor Documentation

◆ Ipv6RawSocketImpl()

ns3::Ipv6RawSocketImpl::Ipv6RawSocketImpl ( )

◆ ~Ipv6RawSocketImpl()

ns3::Ipv6RawSocketImpl::~Ipv6RawSocketImpl ( )
virtual

Definition at line 71 of file ipv6-raw-socket-impl.cc.

Member Function Documentation

◆ Bind() [1/2]

int ns3::Ipv6RawSocketImpl::Bind ( )
virtual

Allocate a local IPv4 endpoint for this socket.

Returns
0 on success, -1 on failure.

Implements ns3::Socket.

Definition at line 118 of file ipv6-raw-socket-impl.cc.

References ns3::Ipv6Address::GetAny(), m_src, and NS_LOG_FUNCTION.

Referenced by Bind6().

+ Here is the call graph for this function:
+ Here is the caller graph for this function:

◆ Bind() [2/2]

int ns3::Ipv6RawSocketImpl::Bind ( const Address address)
virtual

Allocate a local endpoint for this socket.

Parameters
addressthe address to try to allocate
Returns
0 on success, -1 on failure.

Implements ns3::Socket.

Definition at line 104 of file ipv6-raw-socket-impl.cc.

References first::address, ns3::Inet6SocketAddress::ConvertFrom(), ns3::Socket::ERROR_INVAL, ns3::Inet6SocketAddress::GetIpv6(), ns3::Inet6SocketAddress::IsMatchingType(), m_err, m_src, and NS_LOG_FUNCTION.

+ Here is the call graph for this function:

◆ Bind6()

int ns3::Ipv6RawSocketImpl::Bind6 ( )
virtual

Allocate a local IPv6 endpoint for this socket.

Returns
0 on success, -1 on failure.

Implements ns3::Socket.

Definition at line 125 of file ipv6-raw-socket-impl.cc.

References Bind().

+ Here is the call graph for this function:

◆ Close()

int ns3::Ipv6RawSocketImpl::Close ( )
virtual

Close a socket.

Returns
zero on success, -1 on failure.

After the Close call, the socket is no longer valid, and cannot safely be used for subsequent operations.

Implements ns3::Socket.

Definition at line 153 of file ipv6-raw-socket-impl.cc.

References ns3::Object::GetObject(), ns3::Socket::Ipv6LeaveGroup(), m_node, and NS_LOG_FUNCTION.

+ Here is the call graph for this function:

◆ Connect()

int ns3::Ipv6RawSocketImpl::Connect ( const Address address)
virtual

Initiate a connection to a remote host.

Parameters
addressAddress of remote.
Returns
0 on success, -1 on error (in which case errno is set).

Implements ns3::Socket.

Definition at line 180 of file ipv6-raw-socket-impl.cc.

References first::address, ns3::Inet6SocketAddress::ConvertFrom(), ns3::Socket::ERROR_INVAL, ns3::Inet6SocketAddress::GetIpv6(), ns3::Inet6SocketAddress::IsMatchingType(), m_dst, m_err, and NS_LOG_FUNCTION.

+ Here is the call graph for this function:

◆ DoDispose()

void ns3::Ipv6RawSocketImpl::DoDispose ( void  )
privatevirtual

Dispose object.

Reimplemented from ns3::Socket.

Definition at line 75 of file ipv6-raw-socket-impl.cc.

References ns3::Socket::DoDispose(), m_node, and NS_LOG_FUNCTION.

+ Here is the call graph for this function:

◆ ForwardUp()

◆ GetAllowBroadcast()

bool ns3::Ipv6RawSocketImpl::GetAllowBroadcast ( ) const
virtual

Query whether broadcast datagram transmissions are allowed.

This method corresponds to using getsockopt() SO_BROADCAST of real network or BSD sockets.

Returns
true if broadcast is allowed, false otherwise

Implements ns3::Socket.

Definition at line 485 of file ipv6-raw-socket-impl.cc.

◆ GetErrno()

enum Socket::SocketErrno ns3::Ipv6RawSocketImpl::GetErrno ( ) const
virtual

Get last error number.

Returns
the errno associated to the last call which failed in this socket. Each socket's errno is initialized to zero when the socket is created.

Implements ns3::Socket.

Definition at line 88 of file ipv6-raw-socket-impl.cc.

References m_node.

◆ GetNode()

Ptr< Node > ns3::Ipv6RawSocketImpl::GetNode ( ) const
virtual

Return the node this socket is associated with.

Returns
the node

Implements ns3::Socket.

Definition at line 88 of file ipv6-raw-socket-impl.cc.

◆ GetPeerName()

int ns3::Ipv6RawSocketImpl::GetPeerName ( Address address) const
virtual

Get the peer address of a connected socket.

Parameters
addressthe address this socket is connected to.
Returns
0 if success, -1 otherwise

Implements ns3::Socket.

Definition at line 138 of file ipv6-raw-socket-impl.cc.

References first::address, ns3::Socket::ERROR_NOTCONN, ns3::Ipv6Address::IsAny(), m_dst, m_err, and NS_LOG_FUNCTION.

+ Here is the call graph for this function:

◆ GetRxAvailable()

uint32_t ns3::Ipv6RawSocketImpl::GetRxAvailable ( ) const
virtual

Return number of bytes which can be returned from one or multiple calls to Recv.

Must be possible to call this method from the Recv callback.

Returns
the number of bytes which can be returned from one or multiple Recv calls.

Implements ns3::Socket.

Definition at line 384 of file ipv6-raw-socket-impl.cc.

References ns3::GetSize(), m_data, and NS_LOG_FUNCTION.

+ Here is the call graph for this function:

◆ GetSocketType()

enum Socket::SocketType ns3::Ipv6RawSocketImpl::GetSocketType ( void  ) const
virtual

Get socket type (NS3_SOCK_RAW)

Returns
socket type

Implements ns3::Socket.

Definition at line 88 of file ipv6-raw-socket-impl.cc.

◆ GetSockName()

int ns3::Ipv6RawSocketImpl::GetSockName ( Address address) const
virtual

Get socket address.

Parameters
addressthe address name this socket is associated with.
Returns
0 if success, -1 otherwise

Implements ns3::Socket.

Definition at line 130 of file ipv6-raw-socket-impl.cc.

References first::address, m_src, and NS_LOG_FUNCTION.

◆ GetTxAvailable()

uint32_t ns3::Ipv6RawSocketImpl::GetTxAvailable ( ) const
virtual

Returns the number of bytes which can be sent in a single call to Send.

For datagram sockets, this returns the number of bytes that can be passed atomically through the underlying protocol.

For stream sockets, this returns the available space in bytes left in the transmit buffer.

Returns
The number of bytes which can be sent in a single Send call.

Implements ns3::Socket.

Definition at line 378 of file ipv6-raw-socket-impl.cc.

References NS_LOG_FUNCTION.

Referenced by SendTo().

+ Here is the caller graph for this function:

◆ GetTypeId()

TypeId ns3::Ipv6RawSocketImpl::GetTypeId ( void  )
static

Get the type ID of this class.

Returns
type ID

Definition at line 45 of file ipv6-raw-socket-impl.cc.

References m_protocol, ns3::MakeUintegerAccessor(), and ns3::TypeId::SetParent().

+ Here is the call graph for this function:

◆ Icmpv6FilterSetBlock()

void ns3::Ipv6RawSocketImpl::Icmpv6FilterSetBlock ( uint8_t  type)

Set the filter to block one ICMPv6 type.

Parameters
typethe ICMPv6 type to block

Definition at line 509 of file ipv6-raw-socket-impl.cc.

References ns3::Ipv6RawSocketImpl::Icmpv6Filter::icmpv6Filt, and m_icmpFilter.

◆ Icmpv6FilterSetBlockAll()

void ns3::Ipv6RawSocketImpl::Icmpv6FilterSetBlockAll ( )

Set the filter to block all the ICMPv6 types.

Definition at line 497 of file ipv6-raw-socket-impl.cc.

References m_icmpFilter.

◆ Icmpv6FilterSetPass()

void ns3::Ipv6RawSocketImpl::Icmpv6FilterSetPass ( uint8_t  type)

Set the filter to pass one ICMPv6 type.

Parameters
typethe ICMPv6 type to pass

Definition at line 503 of file ipv6-raw-socket-impl.cc.

References ns3::Ipv6RawSocketImpl::Icmpv6Filter::icmpv6Filt, and m_icmpFilter.

◆ Icmpv6FilterSetPassAll()

void ns3::Ipv6RawSocketImpl::Icmpv6FilterSetPassAll ( )

Clean the ICMPv6 filter structure.

Definition at line 491 of file ipv6-raw-socket-impl.cc.

References m_icmpFilter.

Referenced by Ipv6RawSocketImpl().

+ Here is the caller graph for this function:

◆ Icmpv6FilterWillBlock()

bool ns3::Ipv6RawSocketImpl::Icmpv6FilterWillBlock ( uint8_t  type)

Ask the filter about the status of one ICMPv6 type.

Parameters
typethe ICMPv6 type
Returns
true if the ICMP type is being blocked

Definition at line 521 of file ipv6-raw-socket-impl.cc.

References ns3::Ipv6RawSocketImpl::Icmpv6Filter::icmpv6Filt, and m_icmpFilter.

Referenced by ForwardUp().

+ Here is the caller graph for this function:

◆ Icmpv6FilterWillPass()

bool ns3::Ipv6RawSocketImpl::Icmpv6FilterWillPass ( uint8_t  type)

Ask the filter about the status of one ICMPv6 type.

Parameters
typethe ICMPv6 type
Returns
true if the ICMP type is passing through

Definition at line 515 of file ipv6-raw-socket-impl.cc.

References ns3::Ipv6RawSocketImpl::Icmpv6Filter::icmpv6Filt, and m_icmpFilter.

◆ Ipv6JoinGroup()

void ns3::Ipv6RawSocketImpl::Ipv6JoinGroup ( Ipv6Address  address,
Socket::Ipv6MulticastFilterMode  filterMode,
std::vector< Ipv6Address sourceAddresses 
)
virtual

Joins a IPv6 multicast group.

Based on the filter mode and source addresses this can be interpreted as a join, leave, or modification to source filtering on a multicast group.

Mind that a socket can join only one multicast group. Any attempt to join another group will remove the old one.

Parameters
addressRequested multicast address.
filterModeSocket filtering mode (INCLUDE | EXCLUDE).
sourceAddressesAll the source addresses on which socket is interested or not interested.

Reimplemented from ns3::Socket.

Definition at line 335 of file ipv6-raw-socket-impl.cc.

References first::address, ns3::Object::GetObject(), ns3::Socket::INCLUDE, ns3::Ipv6Address::IsAny(), ns3::Socket::m_boundnetdevice, ns3::Socket::m_ipv6MulticastGroupAddress, m_node, NS_ASSERT_MSG, and NS_LOG_FUNCTION.

+ Here is the call graph for this function:

◆ Listen()

int ns3::Ipv6RawSocketImpl::Listen ( )
virtual

Listen for incoming connections.

Returns
0 on success, -1 on error (in which case errno is set).

Implements ns3::Socket.

Definition at line 195 of file ipv6-raw-socket-impl.cc.

References ns3::Socket::ERROR_OPNOTSUPP, m_err, and NS_LOG_FUNCTION.

◆ Recv()

Ptr< Packet > ns3::Ipv6RawSocketImpl::Recv ( uint32_t  maxSize,
uint32_t  flags 
)
virtual

Read data from the socket.

This function matches closely in semantics to the recv() function call in the standard C library (libc): ssize_t recv (int s, void *buf, size_t len, int flags); except that the receive I/O is asynchronous. This is the primary Recv method at this low-level API and must be implemented by subclasses.

This method is normally used only on a connected socket. In a typical blocking sockets model, this call would block until at least one byte is returned or the connection closes. In ns-3 at this API, the call returns immediately in such a case and returns 0 if nothing is available to be read. However, an application can set a callback, ns3::SetRecvCallback, to be notified of data being available to be read (when it conceptually unblocks); this is an asynchronous I/O model for recv().

This variant of Recv() uses class ns3::Packet to encapsulate data, rather than providing a raw pointer and length field. This allows an ns-3 application to attach tags if desired (such as a flow ID) and may allow the simulator to avoid some data copies. Despite the appearance of receiving Packets on a stream socket, just think of it as a fancy byte buffer with streaming semantics.

The semantics depend on the type of socket. For a datagram socket, each Recv() returns the data from at most one Send(), and order is not necessarily preserved. For a stream socket, the bytes are delivered in order, and on-the-wire packet boundaries are not preserved.

The flags argument is formed by or'ing one or more of the values: MSG_OOB process out-of-band data MSG_PEEK peek at incoming message None of these flags are supported for now.

Some variants of Recv() are supported as additional API, including RecvFrom(), overloaded Recv() without arguments, and variants that use raw character buffers.

Parameters
maxSizereader will accept packet up to maxSize
flagsSocket control flags
Returns
Ptr<Packet> of the next in-sequence packet. Returns 0 if the socket cannot return a next in-sequence packet conforming to the maxSize and flags.
See also
SetRecvCallback

Implements ns3::Socket.

Definition at line 300 of file ipv6-raw-socket-impl.cc.

References NS_LOG_FUNCTION, and RecvFrom().

+ Here is the call graph for this function:

◆ RecvFrom()

Ptr< Packet > ns3::Ipv6RawSocketImpl::RecvFrom ( uint32_t  maxSize,
uint32_t  flags,
Address fromAddress 
)
virtual

Read a single packet from the socket and retrieve the sender address.

Calls Recv(maxSize, flags) with maxSize implicitly set to maximum sized integer, and flags set to zero.

This method has similar semantics to Recv () but subclasses may want to provide checks on socket state, so the implementation is pushed to subclasses.

Parameters
maxSizereader will accept packet up to maxSize
flagsSocket control flags
fromAddressoutput parameter that will return the address of the sender of the received packet, if any. Remains untouched if no packet is received.
Returns
Ptr<Packet> of the next in-sequence packet. Returns 0 if the socket cannot return a next in-sequence packet.

Implements ns3::Socket.

Definition at line 307 of file ipv6-raw-socket-impl.cc.

References data, m_data, and NS_LOG_FUNCTION.

Referenced by Recv().

+ Here is the caller graph for this function:

◆ Send()

int ns3::Ipv6RawSocketImpl::Send ( Ptr< Packet p,
uint32_t  flags 
)
virtual

Send data (or dummy data) to the remote host.

This function matches closely in semantics to the send() function call in the standard C library (libc): ssize_t send (int s, const void *msg, size_t len, int flags); except that the send I/O is asynchronous. This is the primary Send method at this low-level API and must be implemented by subclasses.

In a typical blocking sockets model, this call would block upon lack of space to hold the message to be sent. In ns-3 at this API, the call returns immediately in such a case, but the callback registered with SetSendCallback() is invoked when the socket has space (when it conceptually unblocks); this is an asynchronous I/O model for send().

This variant of Send() uses class ns3::Packet to encapsulate data, rather than providing a raw pointer and length field. This allows an ns-3 application to attach tags if desired (such as a flow ID) and may allow the simulator to avoid some data copies. Despite the appearance of sending Packets on a stream socket, just think of it as a fancy byte buffer with streaming semantics.

If either the message buffer within the Packet is too long to pass atomically through the underlying protocol (for datagram sockets), or the message buffer cannot entirely fit in the transmit buffer (for stream sockets), -1 is returned and SocketErrno is set to ERROR_MSGSIZE. If the packet does not fit, the caller can split the Packet (based on information obtained from GetTxAvailable) and reattempt to send the data.

The flags argument is formed by or'ing one or more of the values: MSG_OOB process out-of-band data MSG_DONTROUTE bypass routing, use direct interface These flags are unsupported as of ns-3.1.

Parameters
pns3::Packet to send
flagsSocket control flags
Returns
the number of bytes accepted for transmission if no error occurs, and -1 otherwise.
See also
SetSendCallback

Implements ns3::Socket.

Definition at line 202 of file ipv6-raw-socket-impl.cc.

References m_dst, m_protocol, NS_LOG_FUNCTION, and SendTo().

+ Here is the call graph for this function:

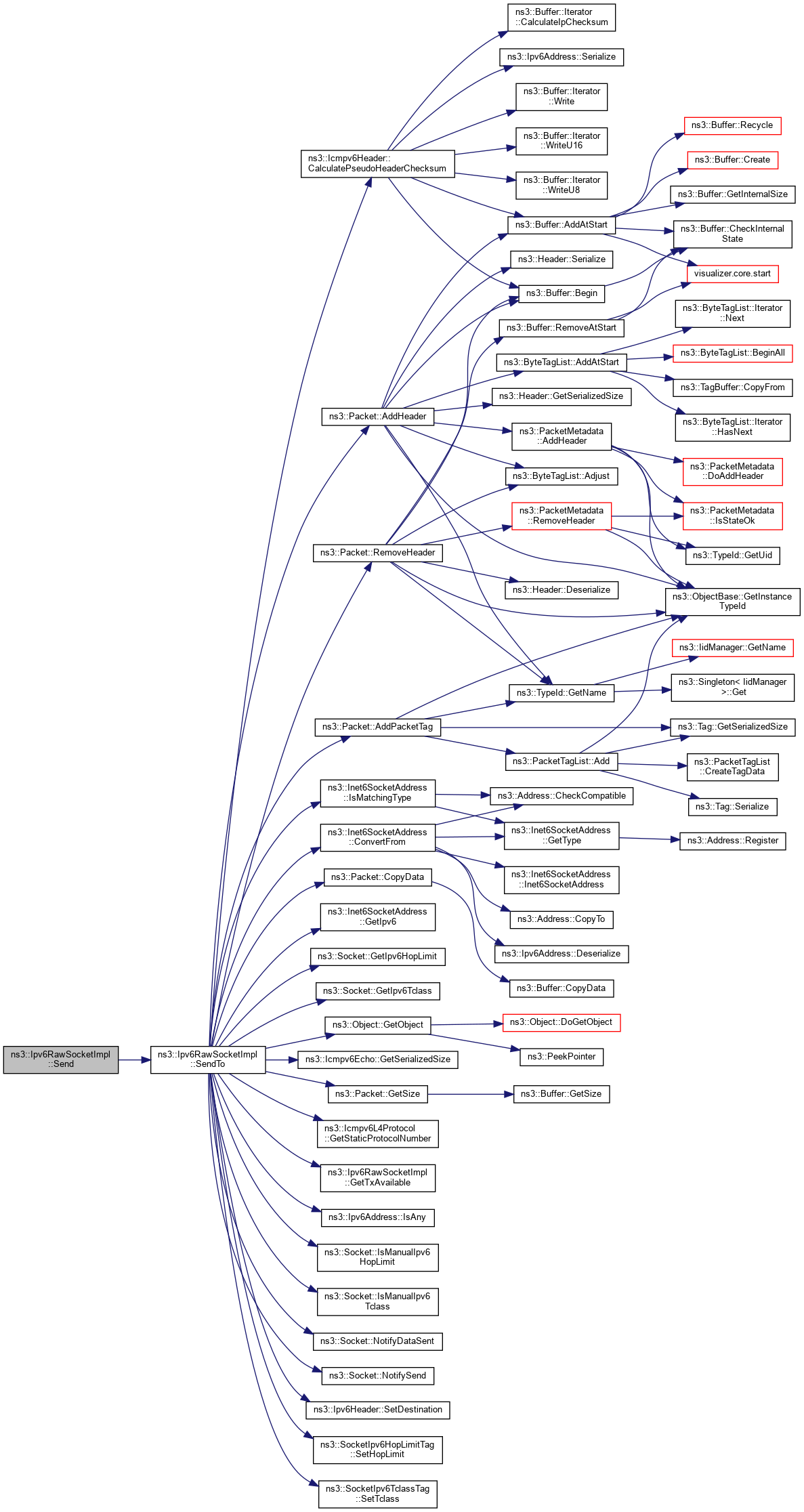
◆ SendTo()

int ns3::Ipv6RawSocketImpl::SendTo ( Ptr< Packet p,
uint32_t  flags,
const Address toAddress 
)
virtual

Send data to a specified peer.

This method has similar semantics to Send () but subclasses may want to provide checks on socket state, so the implementation is pushed to subclasses.

Parameters
ppacket to send
flagsSocket control flags
toAddressIP Address of remote host
Returns
-1 in case of error or the number of bytes copied in the internal buffer and accepted for transmission.

Implements ns3::Socket.

Definition at line 209 of file ipv6-raw-socket-impl.cc.

References ns3::Packet::AddHeader(), ns3::Packet::AddPacketTag(), ns3::Icmpv6Header::CalculatePseudoHeaderChecksum(), ns3::Inet6SocketAddress::ConvertFrom(), ns3::Packet::CopyData(), ns3::Socket::ERROR_INVAL, ns3::Socket::ERROR_NOTERROR, ns3::Inet6SocketAddress::GetIpv6(), ns3::Socket::GetIpv6HopLimit(), ns3::Socket::GetIpv6Tclass(), ns3::Object::GetObject(), ns3::Icmpv6Echo::GetSerializedSize(), ns3::Packet::GetSize(), ns3::Icmpv6L4Protocol::GetStaticProtocolNumber(), GetTxAvailable(), ns3::Icmpv6Header::ICMPV6_ECHO_REQUEST, ns3::Ipv6Address::IsAny(), ns3::Socket::IsManualIpv6HopLimit(), ns3::Socket::IsManualIpv6Tclass(), ns3::Inet6SocketAddress::IsMatchingType(), ns3::Socket::m_boundnetdevice, m_err, m_node, m_protocol, m_shutdownSend, m_src, ns3::Socket::NotifyDataSent(), ns3::Socket::NotifySend(), NS_ASSERT, NS_LOG_DEBUG, NS_LOG_FUNCTION, NS_LOG_LOGIC, pktSize, ns3::Packet::RemoveHeader(), ns3::Ipv6Header::SetDestination(), ns3::SocketIpv6HopLimitTag::SetHopLimit(), and ns3::SocketIpv6TclassTag::SetTclass().

Referenced by Send().

+ Here is the call graph for this function:
+ Here is the caller graph for this function:

◆ SetAllowBroadcast()

bool ns3::Ipv6RawSocketImpl::SetAllowBroadcast ( bool  allowBroadcast)
virtual

Configure whether broadcast datagram transmissions are allowed.

This method corresponds to using setsockopt() SO_BROADCAST of real network or BSD sockets. If set on a socket, this option will enable or disable packets to be transmitted to broadcast destination addresses.

Parameters
allowBroadcastWhether broadcast is allowed
Returns
true if operation succeeds

Implements ns3::Socket.

Definition at line 475 of file ipv6-raw-socket-impl.cc.

◆ SetNode()

void ns3::Ipv6RawSocketImpl::SetNode ( Ptr< Node node)

Set the node associated with this socket.

Parameters
nodenode to set

Definition at line 82 of file ipv6-raw-socket-impl.cc.

References m_node, and NS_LOG_FUNCTION.

Referenced by ns3::Ipv6L3Protocol::CreateRawSocket().

+ Here is the caller graph for this function:

◆ SetProtocol()

void ns3::Ipv6RawSocketImpl::SetProtocol ( uint16_t  protocol)

Set protocol field.

Parameters
protocolprotocol to set

◆ ShutdownRecv()

int ns3::Ipv6RawSocketImpl::ShutdownRecv ( )
virtual
Returns
zero on success, -1 on failure.

Do not allow any further Recv calls. This method is typically implemented for Tcp sockets by a half close.

Implements ns3::Socket.

Definition at line 173 of file ipv6-raw-socket-impl.cc.

References m_shutdownRecv, and NS_LOG_FUNCTION.

◆ ShutdownSend()

int ns3::Ipv6RawSocketImpl::ShutdownSend ( )
virtual
Returns
zero on success, -1 on failure.

Do not allow any further Send calls. This method is typically implemented for Tcp sockets by a half close.

Implements ns3::Socket.

Definition at line 166 of file ipv6-raw-socket-impl.cc.

References m_shutdownSend, and NS_LOG_FUNCTION.

Member Data Documentation

◆ m_data

std::list<Data> ns3::Ipv6RawSocketImpl::m_data
private

Packet waiting to be processed.

Definition at line 213 of file ipv6-raw-socket-impl.h.

Referenced by ForwardUp(), GetRxAvailable(), and RecvFrom().

◆ m_dst

Ipv6Address ns3::Ipv6RawSocketImpl::m_dst
private

Destination address.

Definition at line 203 of file ipv6-raw-socket-impl.h.

Referenced by Ipv6RawSocketImpl(), Connect(), ForwardUp(), GetPeerName(), and Send().

◆ m_err

enum Socket::SocketErrno ns3::Ipv6RawSocketImpl::m_err
mutableprivate

Last error number.

Definition at line 183 of file ipv6-raw-socket-impl.h.

Referenced by Ipv6RawSocketImpl(), Bind(), Connect(), GetPeerName(), Listen(), and SendTo().

◆ m_icmpFilter

Icmpv6Filter ns3::Ipv6RawSocketImpl::m_icmpFilter
private

◆ m_node

Ptr<Node> ns3::Ipv6RawSocketImpl::m_node
private

◆ m_protocol

uint16_t ns3::Ipv6RawSocketImpl::m_protocol
private

Protocol.

Definition at line 208 of file ipv6-raw-socket-impl.h.

Referenced by Ipv6RawSocketImpl(), ForwardUp(), GetTypeId(), Send(), and SendTo().

◆ m_shutdownRecv

bool ns3::Ipv6RawSocketImpl::m_shutdownRecv
private

Flag to shutdown receive capability.

Definition at line 223 of file ipv6-raw-socket-impl.h.

Referenced by Ipv6RawSocketImpl(), ForwardUp(), and ShutdownRecv().

◆ m_shutdownSend

bool ns3::Ipv6RawSocketImpl::m_shutdownSend
private

Flag to shutdown send capability.

Definition at line 218 of file ipv6-raw-socket-impl.h.

Referenced by Ipv6RawSocketImpl(), SendTo(), and ShutdownSend().

◆ m_src

Ipv6Address ns3::Ipv6RawSocketImpl::m_src
private

Source address.

Definition at line 198 of file ipv6-raw-socket-impl.h.

Referenced by Ipv6RawSocketImpl(), Bind(), ForwardUp(), GetSockName(), and SendTo().


The documentation for this class was generated from the following files: