A Discrete-Event Network Simulator
API
ns3::Ipv6OptionRouterAlert Class Reference

IPv6 Option Router Alert. More...

#include "ipv6-option.h"

+ Inheritance diagram for ns3::Ipv6OptionRouterAlert:
+ Collaboration diagram for ns3::Ipv6OptionRouterAlert:

Public Member Functions

 Ipv6OptionRouterAlert ()
 Constructor. More...
 
 ~Ipv6OptionRouterAlert ()
 Destructor. More...
 
virtual uint8_t GetOptionNumber () const
 Get the option number. More...
 
virtual uint8_t Process (Ptr< Packet > packet, uint8_t offset, Ipv6Header const &ipv6Header, bool &isDropped)
 Process method. More...
 
- Public Member Functions inherited from ns3::Ipv6Option
virtual ~Ipv6Option ()
 Destructor. More...
 
void SetNode (Ptr< Node > node)
 Set the node. More...
 
- Public Member Functions inherited from ns3::Object
 Object ()
 Constructor. More...
 
virtual ~Object ()
 Destructor. More...
 
void AggregateObject (Ptr< Object > other)
 Aggregate two Objects together. More...
 
void Dispose (void)
 Dispose of this Object. More...
 
AggregateIterator GetAggregateIterator (void) const
 Get an iterator to the Objects aggregated to this one. More...
 
virtual TypeId GetInstanceTypeId (void) const
 Get the most derived TypeId for this Object. More...
 
template<>
Ptr< ObjectGetObject () const
 Specialization of () for objects of type ns3::Object. More...
 
template<typename T >
Ptr< T > GetObject (TypeId tid) const
 Get a pointer to the requested aggregated Object by TypeId. More...
 
template<>
Ptr< ObjectGetObject (TypeId tid) const
 Specialization of (TypeId tid) for objects of type ns3::Object. More...
 
template<typename T >
Ptr< T > GetObject (void) const
 Get a pointer to the requested aggregated Object. More...
 
void Initialize (void)
 Invoke DoInitialize on all Objects aggregated to this one. More...
 
bool IsInitialized (void) const
 Check if the object has been initialized. More...
 
- Public Member Functions inherited from ns3::SimpleRefCount< Object, ObjectBase, ObjectDeleter >
 SimpleRefCount ()
 Default constructor. More...
 
 SimpleRefCount (const SimpleRefCount &o[[maybe_unused]])
 Copy constructor. More...
 
uint32_t GetReferenceCount (void) const
 Get the reference count of the object. More...
 
SimpleRefCountoperator= ([[maybe_unused]] const SimpleRefCount &o)
 Assignment operator. More...
 
void Ref (void) const
 Increment the reference count. More...
 
void Unref (void) const
 Decrement the reference count. More...
 
- Public Member Functions inherited from ns3::ObjectBase
virtual ~ObjectBase ()
 Virtual destructor. More...
 
void GetAttribute (std::string name, AttributeValue &value) const
 Get the value of an attribute, raising fatal errors if unsuccessful. More...
 
bool GetAttributeFailSafe (std::string name, AttributeValue &value) const
 Get the value of an attribute without raising erros. More...
 
void SetAttribute (std::string name, const AttributeValue &value)
 Set a single attribute, raising fatal errors if unsuccessful. More...
 
bool SetAttributeFailSafe (std::string name, const AttributeValue &value)
 Set a single attribute without raising errors. More...
 
bool TraceConnect (std::string name, std::string context, const CallbackBase &cb)
 Connect a TraceSource to a Callback with a context. More...
 
bool TraceConnectWithoutContext (std::string name, const CallbackBase &cb)
 Connect a TraceSource to a Callback without a context. More...
 
bool TraceDisconnect (std::string name, std::string context, const CallbackBase &cb)
 Disconnect from a TraceSource a Callback previously connected with a context. More...
 
bool TraceDisconnectWithoutContext (std::string name, const CallbackBase &cb)
 Disconnect from a TraceSource a Callback previously connected without a context. More...
 

Static Public Member Functions

static TypeId GetTypeId ()
 Get the type identificator. More...
 
- Static Public Member Functions inherited from ns3::Ipv6Option
static TypeId GetTypeId ()
 Get the type identificator. More...
 
- Static Public Member Functions inherited from ns3::Object
static TypeId GetTypeId (void)
 Register this type. More...
 
- Static Public Member Functions inherited from ns3::ObjectBase
static TypeId GetTypeId (void)
 Get the type ID. More...
 

Static Public Attributes

static const uint8_t OPT_NUMBER = 43
 Router alert option number. More...
 

Additional Inherited Members

- Protected Member Functions inherited from ns3::Object
 Object (const Object &o)
 Copy an Object. More...
 
virtual void DoDispose (void)
 Destructor implementation. More...
 
virtual void DoInitialize (void)
 Initialize() implementation. More...
 
virtual void NotifyNewAggregate (void)
 Notify all Objects aggregated to this one of a new Object being aggregated. More...
 
- Protected Member Functions inherited from ns3::ObjectBase
void ConstructSelf (const AttributeConstructionList &attributes)
 Complete construction of ObjectBase; invoked by derived classes. More...
 
virtual void NotifyConstructionCompleted (void)
 Notifier called once the ObjectBase is fully constructed. More...
 

Detailed Description

IPv6 Option Router Alert.

Introspection did not find any typical Config paths.


No Attributes are defined for this type.

Attributes defined in parent class ns3::Ipv6Option

  • OptionNumber: The IPv6 option number.

No TraceSources are defined for this type.
Size of this type is 40 bytes (on a 64-bit architecture).

Definition at line 239 of file ipv6-option.h.

Constructor & Destructor Documentation

◆ Ipv6OptionRouterAlert()

ns3::Ipv6OptionRouterAlert::Ipv6OptionRouterAlert ( )

Constructor.

Definition at line 206 of file ipv6-option.cc.

References NS_LOG_FUNCTION.

◆ ~Ipv6OptionRouterAlert()

ns3::Ipv6OptionRouterAlert::~Ipv6OptionRouterAlert ( )

Destructor.

Definition at line 211 of file ipv6-option.cc.

References NS_LOG_FUNCTION.

Member Function Documentation

◆ GetOptionNumber()

uint8_t ns3::Ipv6OptionRouterAlert::GetOptionNumber ( ) const
virtual

Get the option number.

Returns
option number

Implements ns3::Ipv6Option.

Definition at line 216 of file ipv6-option.cc.

References NS_LOG_FUNCTION, and OPT_NUMBER.

◆ GetTypeId()

TypeId ns3::Ipv6OptionRouterAlert::GetTypeId ( void  )
static

Get the type identificator.

Returns
type identificator

Definition at line 196 of file ipv6-option.cc.

References ns3::TypeId::SetParent().

+ Here is the call graph for this function:

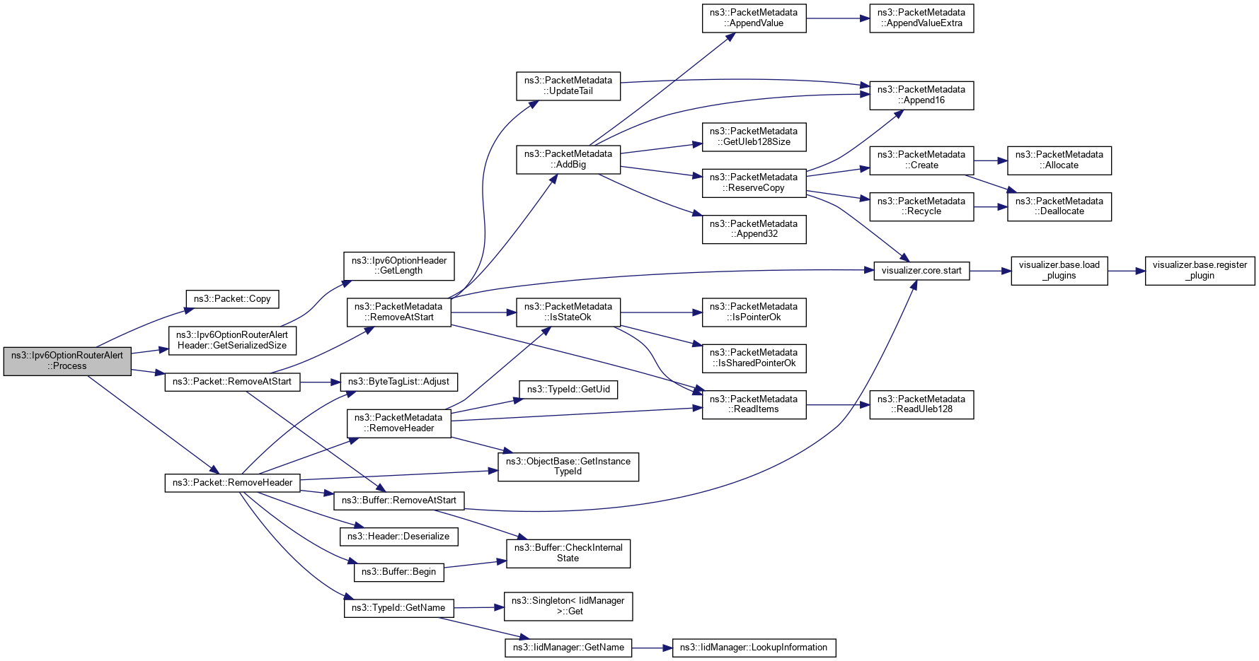
◆ Process()

uint8_t ns3::Ipv6OptionRouterAlert::Process ( Ptr< Packet packet,
uint8_t  offset,
Ipv6Header const &  ipv6Header,
bool &  isDropped 
)
virtual

Process method.

Called from Ipv6L3Protocol::Receive.

Parameters
packetthe packet
offsetthe offset of the extension to process
ipv6Headerthe IPv6 header of packet received
isDroppedif the packet must be dropped
Returns
the processed size

Implements ns3::Ipv6Option.

Definition at line 223 of file ipv6-option.cc.

References ns3::Packet::Copy(), ns3::Ipv6OptionRouterAlertHeader::GetSerializedSize(), NS_LOG_FUNCTION, ns3::Packet::RemoveAtStart(), and ns3::Packet::RemoveHeader().

+ Here is the call graph for this function:

Member Data Documentation

◆ OPT_NUMBER

const uint8_t ns3::Ipv6OptionRouterAlert::OPT_NUMBER = 43
static

Router alert option number.

Definition at line 245 of file ipv6-option.h.

Referenced by GetOptionNumber().


The documentation for this class was generated from the following files: