A Discrete-Event Network Simulator
API
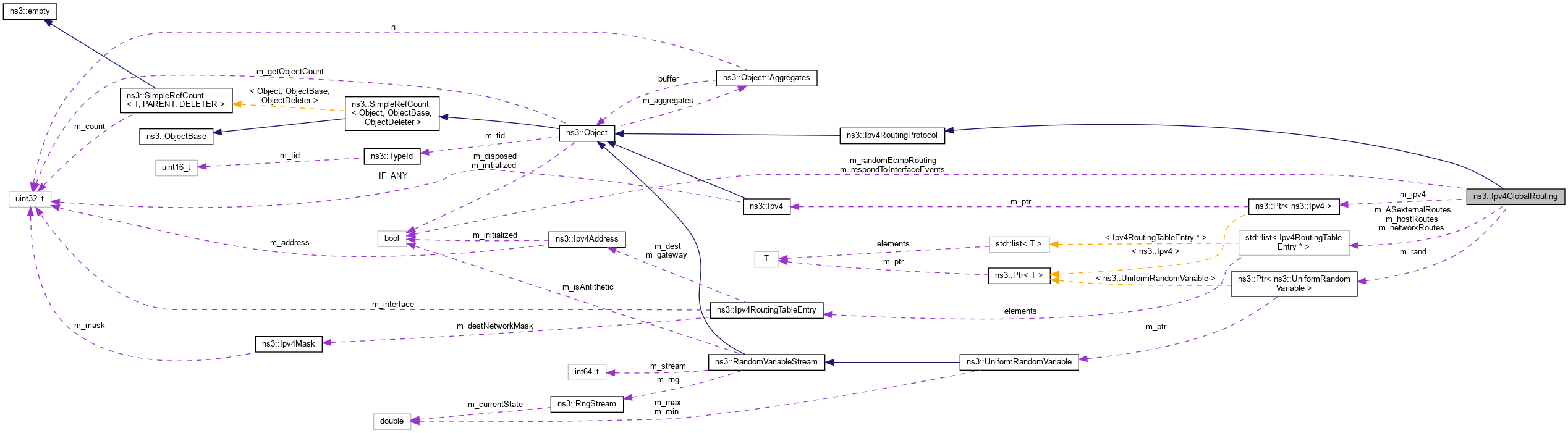
ns3::Ipv4GlobalRouting Class Reference

Global routing protocol for IPv4 stacks. More...

#include "ipv4-global-routing.h"

+ Inheritance diagram for ns3::Ipv4GlobalRouting:
+ Collaboration diagram for ns3::Ipv4GlobalRouting:

Public Member Functions

 Ipv4GlobalRouting ()
 Construct an empty Ipv4GlobalRouting routing protocol,. More...
 
virtual ~Ipv4GlobalRouting ()
 
void AddASExternalRouteTo (Ipv4Address network, Ipv4Mask networkMask, Ipv4Address nextHop, uint32_t interface)
 Add an external route to the global routing table. More...
 
void AddHostRouteTo (Ipv4Address dest, Ipv4Address nextHop, uint32_t interface)
 Add a host route to the global routing table. More...
 
void AddHostRouteTo (Ipv4Address dest, uint32_t interface)
 Add a host route to the global routing table. More...
 
void AddNetworkRouteTo (Ipv4Address network, Ipv4Mask networkMask, Ipv4Address nextHop, uint32_t interface)
 Add a network route to the global routing table. More...
 
void AddNetworkRouteTo (Ipv4Address network, Ipv4Mask networkMask, uint32_t interface)
 Add a network route to the global routing table. More...
 
int64_t AssignStreams (int64_t stream)
 Assign a fixed random variable stream number to the random variables used by this model. More...
 
uint32_t GetNRoutes (void) const
 Get the number of individual unicast routes that have been added to the routing table. More...
 
Ipv4RoutingTableEntryGetRoute (uint32_t i) const
 Get a route from the global unicast routing table. More...
 
virtual void NotifyAddAddress (uint32_t interface, Ipv4InterfaceAddress address)
 
virtual void NotifyInterfaceDown (uint32_t interface)
 
virtual void NotifyInterfaceUp (uint32_t interface)
 
virtual void NotifyRemoveAddress (uint32_t interface, Ipv4InterfaceAddress address)
 
virtual void PrintRoutingTable (Ptr< OutputStreamWrapper > stream, Time::Unit unit=Time::S) const
 Print the Routing Table entries. More...
 
void RemoveRoute (uint32_t i)
 Remove a route from the global unicast routing table. More...
 
virtual bool RouteInput (Ptr< const Packet > p, const Ipv4Header &header, Ptr< const NetDevice > idev, UnicastForwardCallback ucb, MulticastForwardCallback mcb, LocalDeliverCallback lcb, ErrorCallback ecb)
 Route an input packet (to be forwarded or locally delivered) More...
 
virtual Ptr< Ipv4RouteRouteOutput (Ptr< Packet > p, const Ipv4Header &header, Ptr< NetDevice > oif, Socket::SocketErrno &sockerr)
 Query routing cache for an existing route, for an outbound packet. More...
 
virtual void SetIpv4 (Ptr< Ipv4 > ipv4)
 
- Public Member Functions inherited from ns3::Object
 Object ()
 Constructor. More...
 
virtual ~Object ()
 Destructor. More...
 
void AggregateObject (Ptr< Object > other)
 Aggregate two Objects together. More...
 
void Dispose (void)
 Dispose of this Object. More...
 
AggregateIterator GetAggregateIterator (void) const
 Get an iterator to the Objects aggregated to this one. More...
 
virtual TypeId GetInstanceTypeId (void) const
 Get the most derived TypeId for this Object. More...
 
template<>
Ptr< ObjectGetObject () const
 Specialization of () for objects of type ns3::Object. More...
 
template<typename T >
Ptr< T > GetObject (TypeId tid) const
 Get a pointer to the requested aggregated Object by TypeId. More...
 
template<>
Ptr< ObjectGetObject (TypeId tid) const
 Specialization of (TypeId tid) for objects of type ns3::Object. More...
 
template<typename T >
Ptr< T > GetObject (void) const
 Get a pointer to the requested aggregated Object. More...
 
void Initialize (void)
 Invoke DoInitialize on all Objects aggregated to this one. More...
 
bool IsInitialized (void) const
 Check if the object has been initialized. More...
 
- Public Member Functions inherited from ns3::SimpleRefCount< Object, ObjectBase, ObjectDeleter >
 SimpleRefCount ()
 Default constructor. More...
 
 SimpleRefCount (const SimpleRefCount &o[[maybe_unused]])
 Copy constructor. More...
 
uint32_t GetReferenceCount (void) const
 Get the reference count of the object. More...
 
SimpleRefCountoperator= ([[maybe_unused]] const SimpleRefCount &o)
 Assignment operator. More...
 
void Ref (void) const
 Increment the reference count. More...
 
void Unref (void) const
 Decrement the reference count. More...
 
- Public Member Functions inherited from ns3::ObjectBase
virtual ~ObjectBase ()
 Virtual destructor. More...
 
void GetAttribute (std::string name, AttributeValue &value) const
 Get the value of an attribute, raising fatal errors if unsuccessful. More...
 
bool GetAttributeFailSafe (std::string name, AttributeValue &value) const
 Get the value of an attribute without raising erros. More...
 
void SetAttribute (std::string name, const AttributeValue &value)
 Set a single attribute, raising fatal errors if unsuccessful. More...
 
bool SetAttributeFailSafe (std::string name, const AttributeValue &value)
 Set a single attribute without raising errors. More...
 
bool TraceConnect (std::string name, std::string context, const CallbackBase &cb)
 Connect a TraceSource to a Callback with a context. More...
 
bool TraceConnectWithoutContext (std::string name, const CallbackBase &cb)
 Connect a TraceSource to a Callback without a context. More...
 
bool TraceDisconnect (std::string name, std::string context, const CallbackBase &cb)
 Disconnect from a TraceSource a Callback previously connected with a context. More...
 
bool TraceDisconnectWithoutContext (std::string name, const CallbackBase &cb)
 Disconnect from a TraceSource a Callback previously connected without a context. More...
 

Static Public Member Functions

static TypeId GetTypeId (void)
 Get the type ID. More...
 
- Static Public Member Functions inherited from ns3::Ipv4RoutingProtocol
static TypeId GetTypeId (void)
 Get the type ID. More...
 
- Static Public Member Functions inherited from ns3::Object
static TypeId GetTypeId (void)
 Register this type. More...
 
- Static Public Member Functions inherited from ns3::ObjectBase
static TypeId GetTypeId (void)
 Get the type ID. More...
 

Protected Member Functions

void DoDispose (void)
 Destructor implementation. More...
 
- Protected Member Functions inherited from ns3::Object
 Object (const Object &o)
 Copy an Object. More...
 
virtual void DoInitialize (void)
 Initialize() implementation. More...
 
virtual void NotifyNewAggregate (void)
 Notify all Objects aggregated to this one of a new Object being aggregated. More...
 
- Protected Member Functions inherited from ns3::ObjectBase
void ConstructSelf (const AttributeConstructionList &attributes)
 Complete construction of ObjectBase; invoked by derived classes. More...
 
virtual void NotifyConstructionCompleted (void)
 Notifier called once the ObjectBase is fully constructed. More...
 

Private Types

typedef std::list< Ipv4RoutingTableEntry * > ASExternalRoutes
 container of Ipv4RoutingTableEntry (routes to external AS) More...
 
typedef std::list< Ipv4RoutingTableEntry * >::const_iterator ASExternalRoutesCI
 const iterator of container of Ipv4RoutingTableEntry (routes to external AS) More...
 
typedef std::list< Ipv4RoutingTableEntry * >::iterator ASExternalRoutesI
 iterator of container of Ipv4RoutingTableEntry (routes to external AS) More...
 
typedef std::list< Ipv4RoutingTableEntry * > HostRoutes
 container of Ipv4RoutingTableEntry (routes to hosts) More...
 
typedef std::list< Ipv4RoutingTableEntry * >::const_iterator HostRoutesCI
 const iterator of container of Ipv4RoutingTableEntry (routes to hosts) More...
 
typedef std::list< Ipv4RoutingTableEntry * >::iterator HostRoutesI
 iterator of container of Ipv4RoutingTableEntry (routes to hosts) More...
 
typedef std::list< Ipv4RoutingTableEntry * > NetworkRoutes
 container of Ipv4RoutingTableEntry (routes to networks) More...
 
typedef std::list< Ipv4RoutingTableEntry * >::const_iterator NetworkRoutesCI
 const iterator of container of Ipv4RoutingTableEntry (routes to networks) More...
 
typedef std::list< Ipv4RoutingTableEntry * >::iterator NetworkRoutesI
 iterator of container of Ipv4RoutingTableEntry (routes to networks) More...
 

Private Member Functions

Ptr< Ipv4RouteLookupGlobal (Ipv4Address dest, Ptr< NetDevice > oif=0)
 Lookup in the forwarding table for destination. More...
 

Private Attributes

ASExternalRoutes m_ASexternalRoutes
 External routes imported. More...
 
HostRoutes m_hostRoutes
 Routes to hosts. More...
 
Ptr< Ipv4m_ipv4
 associated IPv4 instance More...
 
NetworkRoutes m_networkRoutes
 Routes to networks. More...
 
Ptr< UniformRandomVariablem_rand
 A uniform random number generator for randomly routing packets among ECMP. More...
 
bool m_randomEcmpRouting
 Set to true if packets are randomly routed among ECMP; set to false for using only one route consistently. More...
 
bool m_respondToInterfaceEvents
 Set to true if this interface should respond to interface events by globallly recomputing routes. More...
 

Additional Inherited Members

- Public Types inherited from ns3::Ipv4RoutingProtocol
typedef Callback< void, Ptr< const Packet >, const Ipv4Header &, Socket::SocketErrnoErrorCallback
 Callback for routing errors (e.g., no route found) More...
 
typedef Callback< void, Ptr< const Packet >, const Ipv4Header &, uint32_t > LocalDeliverCallback
 Callback for packets to be locally delivered. More...
 
typedef Callback< void, Ptr< Ipv4MulticastRoute >, Ptr< const Packet >, const Ipv4Header & > MulticastForwardCallback
 Callback for multicast packets to be forwarded. More...
 
typedef Callback< void, Ptr< Ipv4Route >, Ptr< const Packet >, const Ipv4Header & > UnicastForwardCallback
 Callback for unicast packets to be forwarded. More...
 

Detailed Description

Global routing protocol for IPv4 stacks.

Introspection did not find any typical Config paths.

In ns-3 we have the concept of a pluggable routing protocol. Routing protocols are added to a list maintained by the Ipv4L3Protocol. Every stack gets one routing protocol for free – the Ipv4StaticRouting routing protocol is added in the constructor of the Ipv4L3Protocol (this is the piece of code that implements the functionality of the IP layer).

As an option to running a dynamic routing protocol, a GlobalRouteManager object has been created to allow users to build routes for all participating nodes. One can think of this object as a "routing oracle"; it has an omniscient view of the topology, and can construct shortest path routes between all pairs of nodes. These routes must be stored somewhere in the node, so therefore this class Ipv4GlobalRouting is used as one of the pluggable routing protocols. It is kept distinct from Ipv4StaticRouting because these routes may be dynamically cleared and rebuilt in the middle of the simulation, while manually entered routes into the Ipv4StaticRouting may need to be kept distinct.

This class deals with Ipv4 unicast routes only.

See also
Ipv4RoutingProtocol
GlobalRouteManager


Attributes

  • RandomEcmpRouting: Set to true if packets are randomly routed among ECMP; set to false for using only one route consistently
    • Set with class: BooleanValue
    • Underlying type: bool
    • Initial value: false
    • Flags: construct write read
  • RespondToInterfaceEvents: Set to true if you want to dynamically recompute the global routes upon Interface notification events (up/down, or add/remove address)
    • Set with class: BooleanValue
    • Underlying type: bool
    • Initial value: false
    • Flags: construct write read

No TraceSources are defined for this type.
Size of this type is 120 bytes (on a 64-bit architecture).

Definition at line 71 of file ipv4-global-routing.h.

Member Typedef Documentation

◆ ASExternalRoutes

container of Ipv4RoutingTableEntry (routes to external AS)

Definition at line 257 of file ipv4-global-routing.h.

◆ ASExternalRoutesCI

const iterator of container of Ipv4RoutingTableEntry (routes to external AS)

Definition at line 259 of file ipv4-global-routing.h.

◆ ASExternalRoutesI

iterator of container of Ipv4RoutingTableEntry (routes to external AS)

Definition at line 261 of file ipv4-global-routing.h.

◆ HostRoutes

container of Ipv4RoutingTableEntry (routes to hosts)

Definition at line 243 of file ipv4-global-routing.h.

◆ HostRoutesCI

const iterator of container of Ipv4RoutingTableEntry (routes to hosts)

Definition at line 245 of file ipv4-global-routing.h.

◆ HostRoutesI

iterator of container of Ipv4RoutingTableEntry (routes to hosts)

Definition at line 247 of file ipv4-global-routing.h.

◆ NetworkRoutes

container of Ipv4RoutingTableEntry (routes to networks)

Definition at line 250 of file ipv4-global-routing.h.

◆ NetworkRoutesCI

const iterator of container of Ipv4RoutingTableEntry (routes to networks)

Definition at line 252 of file ipv4-global-routing.h.

◆ NetworkRoutesI

iterator of container of Ipv4RoutingTableEntry (routes to networks)

Definition at line 254 of file ipv4-global-routing.h.

Constructor & Destructor Documentation

◆ Ipv4GlobalRouting()

ns3::Ipv4GlobalRouting::Ipv4GlobalRouting ( )

Construct an empty Ipv4GlobalRouting routing protocol,.

The Ipv4GlobalRouting class supports host and network unicast routes. This method initializes the lists containing these routes to empty.

See also
Ipv4GlobalRouting

Definition at line 60 of file ipv4-global-routing.cc.

References m_rand, and NS_LOG_FUNCTION.

◆ ~Ipv4GlobalRouting()

ns3::Ipv4GlobalRouting::~Ipv4GlobalRouting ( )
virtual

Definition at line 69 of file ipv4-global-routing.cc.

References NS_LOG_FUNCTION.

Member Function Documentation

◆ AddASExternalRouteTo()

void ns3::Ipv4GlobalRouting::AddASExternalRouteTo ( Ipv4Address  network,
Ipv4Mask  networkMask,
Ipv4Address  nextHop,
uint32_t  interface 
)

Add an external route to the global routing table.

Parameters
networkThe Ipv4Address network for this route.
networkMaskThe Ipv4Mask to extract the network.
nextHopThe next hop Ipv4Address
interfaceThe network interface index used to send packets to the destination.

Definition at line 124 of file ipv4-global-routing.cc.

References ns3::Ipv4RoutingTableEntry::CreateNetworkRouteTo(), m_ASexternalRoutes, and NS_LOG_FUNCTION.

+ Here is the call graph for this function:

◆ AddHostRouteTo() [1/2]

void ns3::Ipv4GlobalRouting::AddHostRouteTo ( Ipv4Address  dest,
Ipv4Address  nextHop,
uint32_t  interface 
)

Add a host route to the global routing table.

Parameters
destThe Ipv4Address destination for this route.
nextHopThe Ipv4Address of the next hop in the route.
interfaceThe network interface index used to send packets to the destination.
See also
Ipv4Address

Definition at line 75 of file ipv4-global-routing.cc.

References ns3::Ipv4RoutingTableEntry::CreateHostRouteTo(), m_hostRoutes, and NS_LOG_FUNCTION.

+ Here is the call graph for this function:

◆ AddHostRouteTo() [2/2]

void ns3::Ipv4GlobalRouting::AddHostRouteTo ( Ipv4Address  dest,
uint32_t  interface 
)

Add a host route to the global routing table.

Parameters
destThe Ipv4Address destination for this route.
interfaceThe network interface index used to send packets to the destination.
See also
Ipv4Address

Definition at line 86 of file ipv4-global-routing.cc.

References ns3::Ipv4RoutingTableEntry::CreateHostRouteTo(), m_hostRoutes, and NS_LOG_FUNCTION.

+ Here is the call graph for this function:

◆ AddNetworkRouteTo() [1/2]

void ns3::Ipv4GlobalRouting::AddNetworkRouteTo ( Ipv4Address  network,
Ipv4Mask  networkMask,
Ipv4Address  nextHop,
uint32_t  interface 
)

Add a network route to the global routing table.

Parameters
networkThe Ipv4Address network for this route.
networkMaskThe Ipv4Mask to extract the network.
nextHopThe next hop in the route to the destination network.
interfaceThe network interface index used to send packets to the destination.
See also
Ipv4Address

Definition at line 96 of file ipv4-global-routing.cc.

References ns3::Ipv4RoutingTableEntry::CreateNetworkRouteTo(), m_networkRoutes, and NS_LOG_FUNCTION.

+ Here is the call graph for this function:

◆ AddNetworkRouteTo() [2/2]

void ns3::Ipv4GlobalRouting::AddNetworkRouteTo ( Ipv4Address  network,
Ipv4Mask  networkMask,
uint32_t  interface 
)

Add a network route to the global routing table.

Parameters
networkThe Ipv4Address network for this route.
networkMaskThe Ipv4Mask to extract the network.
interfaceThe network interface index used to send packets to the destination.
See also
Ipv4Address

Definition at line 111 of file ipv4-global-routing.cc.

References ns3::Ipv4RoutingTableEntry::CreateNetworkRouteTo(), m_networkRoutes, and NS_LOG_FUNCTION.

+ Here is the call graph for this function:

◆ AssignStreams()

int64_t ns3::Ipv4GlobalRouting::AssignStreams ( int64_t  stream)

Assign a fixed random variable stream number to the random variables used by this model.

Return the number of streams (possibly zero) that have been assigned.

Parameters
streamfirst stream index to use
Returns
the number of stream indices assigned by this model

Definition at line 366 of file ipv4-global-routing.cc.

References m_rand, NS_LOG_FUNCTION, and ns3::RandomVariableStream::SetStream().

+ Here is the call graph for this function:

◆ DoDispose()

void ns3::Ipv4GlobalRouting::DoDispose ( void  )
protectedvirtual

Destructor implementation.

This method is called by Dispose() or by the Object's destructor, whichever comes first.

Subclasses are expected to implement their real destruction code in an overridden version of this method and chain up to their parent's implementation once they are done. i.e, for simplicity, the destructor of every subclass should be empty and its content should be moved to the associated DoDispose() method.

It is safe to call GetObject() from within this method.

Reimplemented from ns3::Object.

Definition at line 374 of file ipv4-global-routing.cc.

References ns3::Object::DoDispose(), m_ASexternalRoutes, m_hostRoutes, m_networkRoutes, and NS_LOG_FUNCTION.

+ Here is the call graph for this function:

◆ GetNRoutes()

uint32_t ns3::Ipv4GlobalRouting::GetNRoutes ( void  ) const

Get the number of individual unicast routes that have been added to the routing table.

Warning
The default route counts as one of the routes.
Returns
the number of routes

Definition at line 249 of file ipv4-global-routing.cc.

References m_ASexternalRoutes, m_hostRoutes, m_networkRoutes, and NS_LOG_FUNCTION.

Referenced by PrintRoutingTable().

+ Here is the caller graph for this function:

◆ GetRoute()

Ipv4RoutingTableEntry * ns3::Ipv4GlobalRouting::GetRoute ( uint32_t  i) const

Get a route from the global unicast routing table.

Externally, the unicast global routing table appears simply as a table with n entries. The one subtlety of note is that if a default route has been set it will appear as the zeroth entry in the table. This means that if you add only a default route, the table will have one entry that can be accessed either by explicitly calling GetDefaultRoute () or by calling GetRoute (0).

Similarly, if the default route has been set, calling RemoveRoute (0) will remove the default route.

Parameters
iThe index (into the routing table) of the route to retrieve. If the default route has been set, it will occupy index zero.
Returns
If route is set, a pointer to that Ipv4RoutingTableEntry is returned, otherwise a zero pointer is returned.
See also
Ipv4RoutingTableEntry
Ipv4GlobalRouting::RemoveRoute

Definition at line 260 of file ipv4-global-routing.cc.

References bianchi11ax::k, m_ASexternalRoutes, m_hostRoutes, m_networkRoutes, NS_ASSERT, and NS_LOG_FUNCTION.

Referenced by PrintRoutingTable().

+ Here is the caller graph for this function:

◆ GetTypeId()

TypeId ns3::Ipv4GlobalRouting::GetTypeId ( void  )
static

Get the type ID.

Returns
the object TypeId

Definition at line 41 of file ipv4-global-routing.cc.

References m_randomEcmpRouting, m_respondToInterfaceEvents, ns3::MakeBooleanAccessor(), ns3::MakeBooleanChecker(), and ns3::TypeId::SetParent().

+ Here is the call graph for this function:

◆ LookupGlobal()

Ptr< Ipv4Route > ns3::Ipv4GlobalRouting::LookupGlobal ( Ipv4Address  dest,
Ptr< NetDevice oif = 0 
)
private

Lookup in the forwarding table for destination.

Parameters
destdestination address
oifoutput interface if any (put 0 otherwise)
Returns
Ipv4Route to route the packet to reach dest address
Todo:
handle multi-address case

Definition at line 140 of file ipv4-global-routing.cc.

References ns3::Ipv4RoutingTableEntry::GetDest(), ns3::Ipv4RoutingTableEntry::GetGateway(), ns3::UniformRandomVariable::GetInteger(), ns3::Ipv4RoutingTableEntry::GetInterface(), ns3::Ipv4Mask::IsMatch(), bianchi11ax::k, m_ASexternalRoutes, m_hostRoutes, m_ipv4, m_networkRoutes, m_rand, m_randomEcmpRouting, NS_ASSERT, NS_LOG_FUNCTION, and NS_LOG_LOGIC.

Referenced by RouteInput(), and RouteOutput().

+ Here is the call graph for this function:
+ Here is the caller graph for this function:

◆ NotifyAddAddress()

void ns3::Ipv4GlobalRouting::NotifyAddAddress ( uint32_t  interface,
Ipv4InterfaceAddress  address 
)
virtual
Parameters
interfacethe index of the interface we are being notified about
addressa new address being added to an interface

Protocols are expected to implement this method to be notified whenever a new address is added to an interface. Typically used to add a 'network route' on an interface. Can be invoked on an up or down interface.

Implements ns3::Ipv4RoutingProtocol.

Definition at line 566 of file ipv4-global-routing.cc.

References first::address, ns3::GlobalRouteManager::BuildGlobalRoutingDatabase(), ns3::GlobalRouteManager::DeleteGlobalRoutes(), ns3::GlobalRouteManager::InitializeRoutes(), m_respondToInterfaceEvents, ns3::Simulator::Now(), and NS_LOG_FUNCTION.

+ Here is the call graph for this function:

◆ NotifyInterfaceDown()

void ns3::Ipv4GlobalRouting::NotifyInterfaceDown ( uint32_t  interface)
virtual
Parameters
interfacethe index of the interface we are being notified about

Protocols are expected to implement this method to be notified of the state change of an interface in a node.

Implements ns3::Ipv4RoutingProtocol.

Definition at line 554 of file ipv4-global-routing.cc.

References ns3::GlobalRouteManager::BuildGlobalRoutingDatabase(), ns3::GlobalRouteManager::DeleteGlobalRoutes(), ns3::GlobalRouteManager::InitializeRoutes(), m_respondToInterfaceEvents, ns3::Simulator::Now(), and NS_LOG_FUNCTION.

+ Here is the call graph for this function:

◆ NotifyInterfaceUp()

void ns3::Ipv4GlobalRouting::NotifyInterfaceUp ( uint32_t  interface)
virtual
Parameters
interfacethe index of the interface we are being notified about

Protocols are expected to implement this method to be notified of the state change of an interface in a node.

Implements ns3::Ipv4RoutingProtocol.

Definition at line 542 of file ipv4-global-routing.cc.

References ns3::GlobalRouteManager::BuildGlobalRoutingDatabase(), ns3::GlobalRouteManager::DeleteGlobalRoutes(), ns3::GlobalRouteManager::InitializeRoutes(), m_respondToInterfaceEvents, ns3::Simulator::Now(), and NS_LOG_FUNCTION.

+ Here is the call graph for this function:

◆ NotifyRemoveAddress()

void ns3::Ipv4GlobalRouting::NotifyRemoveAddress ( uint32_t  interface,
Ipv4InterfaceAddress  address 
)
virtual
Parameters
interfacethe index of the interface we are being notified about
addressa new address being added to an interface

Protocols are expected to implement this method to be notified whenever a new address is removed from an interface. Typically used to remove the 'network route' of an interface. Can be invoked on an up or down interface.

Implements ns3::Ipv4RoutingProtocol.

Definition at line 578 of file ipv4-global-routing.cc.

References first::address, ns3::GlobalRouteManager::BuildGlobalRoutingDatabase(), ns3::GlobalRouteManager::DeleteGlobalRoutes(), ns3::GlobalRouteManager::InitializeRoutes(), m_respondToInterfaceEvents, ns3::Simulator::Now(), and NS_LOG_FUNCTION.

+ Here is the call graph for this function:

◆ PrintRoutingTable()

void ns3::Ipv4GlobalRouting::PrintRoutingTable ( Ptr< OutputStreamWrapper stream,
Time::Unit  unit = Time::S 
) const
virtual

◆ RemoveRoute()

void ns3::Ipv4GlobalRouting::RemoveRoute ( uint32_t  i)

Remove a route from the global unicast routing table.

Externally, the unicast global routing table appears simply as a table with n entries. The one subtlety of note is that if a default route has been set it will appear as the zeroth entry in the table. This means that if the default route has been set, calling RemoveRoute (0) will remove the default route.

Parameters
iThe index (into the routing table) of the route to remove. If the default route has been set, it will occupy index zero.
See also
Ipv4RoutingTableEntry
Ipv4GlobalRouting::GetRoute
Ipv4GlobalRouting::AddRoute

Definition at line 309 of file ipv4-global-routing.cc.

References bianchi11ax::k, m_ASexternalRoutes, m_hostRoutes, m_networkRoutes, NS_ASSERT, NS_LOG_FUNCTION, and NS_LOG_LOGIC.

◆ RouteInput()

bool ns3::Ipv4GlobalRouting::RouteInput ( Ptr< const Packet p,
const Ipv4Header header,
Ptr< const NetDevice idev,
UnicastForwardCallback  ucb,
MulticastForwardCallback  mcb,
LocalDeliverCallback  lcb,
ErrorCallback  ecb 
)
virtual

Route an input packet (to be forwarded or locally delivered)

This lookup is used in the forwarding process. The packet is handed over to the Ipv4RoutingProtocol, and will get forwarded onward by one of the callbacks. The Linux equivalent is ip_route_input(). There are four valid outcomes, and a matching callbacks to handle each.

Parameters
preceived packet
headerinput parameter used to form a search key for a route
idevPointer to ingress network device
ucbCallback for the case in which the packet is to be forwarded as unicast
mcbCallback for the case in which the packet is to be forwarded as multicast
lcbCallback for the case in which the packet is to be locally delivered
ecbCallback to call if there is an error in forwarding
Returns
true if the Ipv4RoutingProtocol takes responsibility for forwarding or delivering the packet, false otherwise

Implements ns3::Ipv4RoutingProtocol.

Definition at line 491 of file ipv4-global-routing.cc.

References ns3::Socket::ERROR_NOROUTETOHOST, ns3::Ipv4Header::GetDestination(), ns3::Ipv4Header::GetSource(), ns3::Callback< R, T1, T2, T3, T4, T5, T6, T7, T8, T9 >::IsNull(), LookupGlobal(), m_ipv4, NS_ASSERT, NS_LOG_FUNCTION, and NS_LOG_LOGIC.

+ Here is the call graph for this function:

◆ RouteOutput()

Ptr< Ipv4Route > ns3::Ipv4GlobalRouting::RouteOutput ( Ptr< Packet p,
const Ipv4Header header,
Ptr< NetDevice oif,
Socket::SocketErrno sockerr 
)
virtual

Query routing cache for an existing route, for an outbound packet.

This lookup is used by transport protocols. It does not cause any packet to be forwarded, and is synchronous. Can be used for multicast or unicast. The Linux equivalent is ip_route_output()

The header input parameter may have an uninitialized value for the source address, but the destination address should always be properly set by the caller.

Parameters
ppacket to be routed. Note that this method may modify the packet. Callers may also pass in a null pointer.
headerinput parameter (used to form key to search for the route)
oifOutput interface Netdevice. May be zero, or may be bound via socket options to a particular output interface.
sockerrOutput parameter; socket errno
Returns
a code that indicates what happened in the lookup

Implements ns3::Ipv4RoutingProtocol.

Definition at line 462 of file ipv4-global-routing.cc.

References ns3::Socket::ERROR_NOROUTETOHOST, ns3::Socket::ERROR_NOTERROR, ns3::Ipv4Header::GetDestination(), ns3::Ipv4Address::IsMulticast(), LookupGlobal(), NS_LOG_FUNCTION, and NS_LOG_LOGIC.

+ Here is the call graph for this function:

◆ SetIpv4()

void ns3::Ipv4GlobalRouting::SetIpv4 ( Ptr< Ipv4 ipv4)
virtual
Parameters
ipv4the ipv4 object this routing protocol is being associated with

Typically, invoked directly or indirectly from ns3::Ipv4::SetRoutingProtocol

Implements ns3::Ipv4RoutingProtocol.

Definition at line 590 of file ipv4-global-routing.cc.

References m_ipv4, NS_ASSERT, and NS_LOG_FUNCTION.

Member Data Documentation

◆ m_ASexternalRoutes

ASExternalRoutes ns3::Ipv4GlobalRouting::m_ASexternalRoutes
private

External routes imported.

Definition at line 273 of file ipv4-global-routing.h.

Referenced by AddASExternalRouteTo(), DoDispose(), GetNRoutes(), GetRoute(), LookupGlobal(), and RemoveRoute().

◆ m_hostRoutes

HostRoutes ns3::Ipv4GlobalRouting::m_hostRoutes
private

Routes to hosts.

Definition at line 271 of file ipv4-global-routing.h.

Referenced by AddHostRouteTo(), DoDispose(), GetNRoutes(), GetRoute(), LookupGlobal(), and RemoveRoute().

◆ m_ipv4

Ptr<Ipv4> ns3::Ipv4GlobalRouting::m_ipv4
private

associated IPv4 instance

Definition at line 275 of file ipv4-global-routing.h.

Referenced by LookupGlobal(), PrintRoutingTable(), RouteInput(), and SetIpv4().

◆ m_networkRoutes

NetworkRoutes ns3::Ipv4GlobalRouting::m_networkRoutes
private

Routes to networks.

Definition at line 272 of file ipv4-global-routing.h.

Referenced by AddNetworkRouteTo(), DoDispose(), GetNRoutes(), GetRoute(), LookupGlobal(), and RemoveRoute().

◆ m_rand

Ptr<UniformRandomVariable> ns3::Ipv4GlobalRouting::m_rand
private

A uniform random number generator for randomly routing packets among ECMP.

Definition at line 240 of file ipv4-global-routing.h.

Referenced by Ipv4GlobalRouting(), AssignStreams(), and LookupGlobal().

◆ m_randomEcmpRouting

bool ns3::Ipv4GlobalRouting::m_randomEcmpRouting
private

Set to true if packets are randomly routed among ECMP; set to false for using only one route consistently.

Definition at line 236 of file ipv4-global-routing.h.

Referenced by GetTypeId(), and LookupGlobal().

◆ m_respondToInterfaceEvents

bool ns3::Ipv4GlobalRouting::m_respondToInterfaceEvents
private

Set to true if this interface should respond to interface events by globallly recomputing routes.

Definition at line 238 of file ipv4-global-routing.h.

Referenced by GetTypeId(), NotifyAddAddress(), NotifyInterfaceDown(), NotifyInterfaceUp(), and NotifyRemoveAddress().


The documentation for this class was generated from the following files: