A Discrete-Event Network Simulator
API
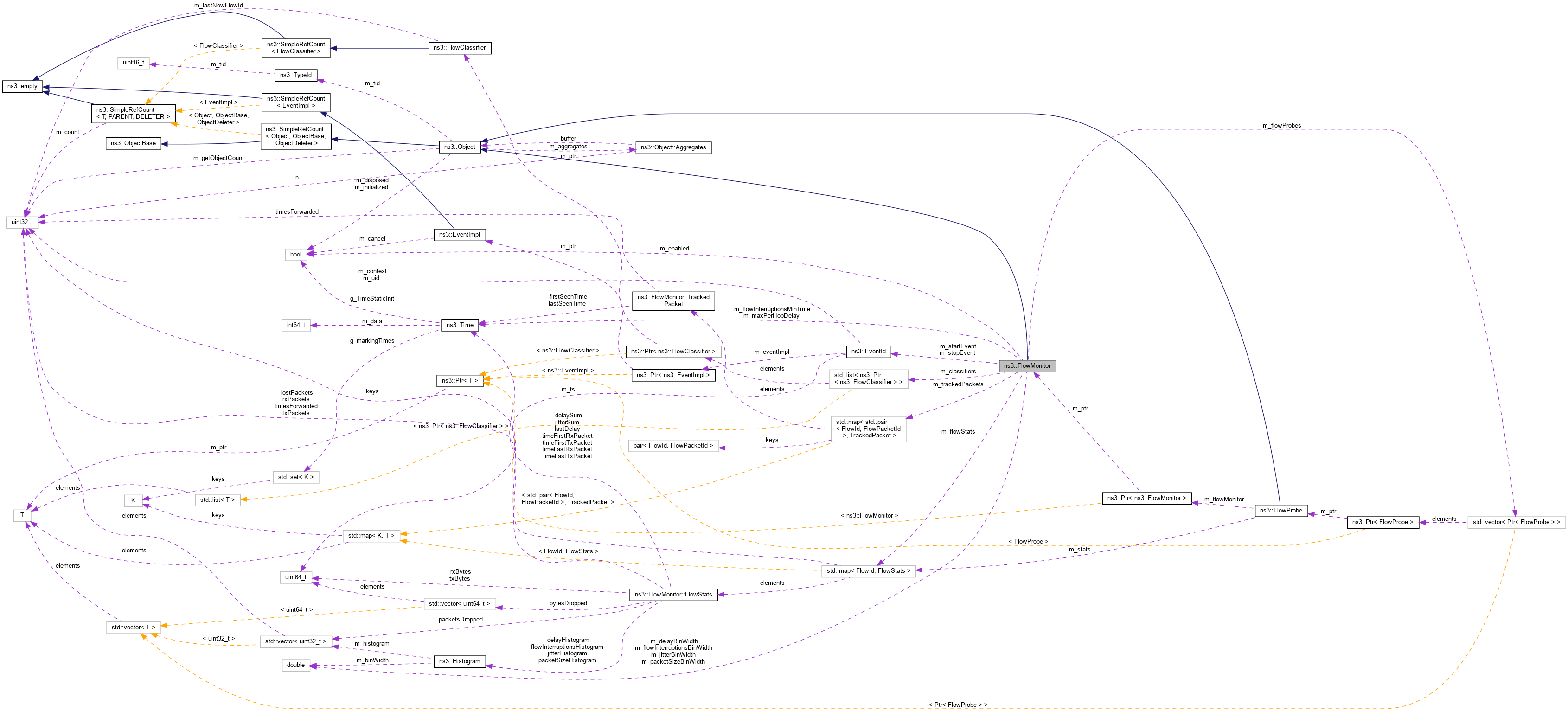
ns3::FlowMonitor Class Reference

An object that monitors and reports back packet flows observed during a simulation. More...

#include "flow-monitor.h"

+ Inheritance diagram for ns3::FlowMonitor:
+ Collaboration diagram for ns3::FlowMonitor:

Classes

struct  FlowStats
 Structure that represents the measured metrics of an individual packet flow. More...
 
struct  TrackedPacket
 Structure to represent a single tracked packet data. More...
 

Public Types

typedef std::vector< Ptr< FlowProbe > > FlowProbeContainer
 Container: FlowProbe. More...
 
typedef std::vector< Ptr< FlowProbe > >::const_iterator FlowProbeContainerCI
 Container Const Iterator: FlowProbe. More...
 
typedef std::vector< Ptr< FlowProbe > >::iterator FlowProbeContainerI
 Container Iterator: FlowProbe. More...
 
typedef std::map< FlowId, FlowStatsFlowStatsContainer
 Container: FlowId, FlowStats. More...
 
typedef std::map< FlowId, FlowStats >::const_iterator FlowStatsContainerCI
 Container Const Iterator: FlowId, FlowStats. More...
 
typedef std::map< FlowId, FlowStats >::iterator FlowStatsContainerI
 Container Iterator: FlowId, FlowStats. More...
 

Public Member Functions

 FlowMonitor ()
 
void AddFlowClassifier (Ptr< FlowClassifier > classifier)
 Add a FlowClassifier to be used by the flow monitor. More...
 
void AddProbe (Ptr< FlowProbe > probe)
 Register a new FlowProbe that will begin monitoring and report events to this monitor. More...
 
void CheckForLostPackets ()
 Check right now for packets that appear to be lost. More...
 
void CheckForLostPackets (Time maxDelay)
 Check right now for packets that appear to be lost, considering packets as lost if not seen in the network for a time larger than maxDelay. More...
 
const FlowProbeContainerGetAllProbes () const
 Get a list of all FlowProbe's associated with this FlowMonitor. More...
 
const FlowStatsContainerGetFlowStats () const
 Retrieve all collected the flow statistics. More...
 
virtual TypeId GetInstanceTypeId () const
 Get the most derived TypeId for this Object. More...
 
void ReportDrop (Ptr< FlowProbe > probe, FlowId flowId, FlowPacketId packetId, uint32_t packetSize, uint32_t reasonCode)
 FlowProbe implementations are supposed to call this method to report that a known packet is being dropped due to some reason. More...
 
void ReportFirstTx (Ptr< FlowProbe > probe, FlowId flowId, FlowPacketId packetId, uint32_t packetSize)
 FlowProbe implementations are supposed to call this method to report that a new packet was transmitted (but keep in mind the distinction between a new packet entering the system and a packet that is already known and is only being forwarded). More...
 
void ReportForwarding (Ptr< FlowProbe > probe, FlowId flowId, FlowPacketId packetId, uint32_t packetSize)
 FlowProbe implementations are supposed to call this method to report that a known packet is being forwarded. More...
 
void ReportLastRx (Ptr< FlowProbe > probe, FlowId flowId, FlowPacketId packetId, uint32_t packetSize)
 FlowProbe implementations are supposed to call this method to report that a known packet is being received. More...
 
void SerializeToXmlFile (std::string fileName, bool enableHistograms, bool enableProbes)
 Same as SerializeToXmlStream, but writes to a file instead. More...
 
void SerializeToXmlStream (std::ostream &os, uint16_t indent, bool enableHistograms, bool enableProbes)
 Serializes the results to an std::ostream in XML format. More...
 
std::string SerializeToXmlString (uint16_t indent, bool enableHistograms, bool enableProbes)
 Same as SerializeToXmlStream, but returns the output as a std::string. More...
 
void Start (const Time &time)
 Set the time, counting from the current time, from which to start monitoring flows. More...
 
void StartRightNow ()
 Begin monitoring flows right now More...
 
void Stop (const Time &time)
 Set the time, counting from the current time, from which to stop monitoring flows. More...
 
void StopRightNow ()
 End monitoring flows right now More...
 
- Public Member Functions inherited from ns3::Object
 Object ()
 Constructor. More...
 
virtual ~Object ()
 Destructor. More...
 
void AggregateObject (Ptr< Object > other)
 Aggregate two Objects together. More...
 
void Dispose (void)
 Dispose of this Object. More...
 
AggregateIterator GetAggregateIterator (void) const
 Get an iterator to the Objects aggregated to this one. More...
 
template<>
Ptr< ObjectGetObject () const
 Specialization of () for objects of type ns3::Object. More...
 
template<typename T >
Ptr< T > GetObject (TypeId tid) const
 Get a pointer to the requested aggregated Object by TypeId. More...
 
template<>
Ptr< ObjectGetObject (TypeId tid) const
 Specialization of (TypeId tid) for objects of type ns3::Object. More...
 
template<typename T >
Ptr< T > GetObject (void) const
 Get a pointer to the requested aggregated Object. More...
 
void Initialize (void)
 Invoke DoInitialize on all Objects aggregated to this one. More...
 
bool IsInitialized (void) const
 Check if the object has been initialized. More...
 
- Public Member Functions inherited from ns3::SimpleRefCount< Object, ObjectBase, ObjectDeleter >
 SimpleRefCount ()
 Default constructor. More...
 
 SimpleRefCount (const SimpleRefCount &o[[maybe_unused]])
 Copy constructor. More...
 
uint32_t GetReferenceCount (void) const
 Get the reference count of the object. More...
 
SimpleRefCountoperator= ([[maybe_unused]] const SimpleRefCount &o)
 Assignment operator. More...
 
void Ref (void) const
 Increment the reference count. More...
 
void Unref (void) const
 Decrement the reference count. More...
 
- Public Member Functions inherited from ns3::ObjectBase
virtual ~ObjectBase ()
 Virtual destructor. More...
 
void GetAttribute (std::string name, AttributeValue &value) const
 Get the value of an attribute, raising fatal errors if unsuccessful. More...
 
bool GetAttributeFailSafe (std::string name, AttributeValue &value) const
 Get the value of an attribute without raising erros. More...
 
void SetAttribute (std::string name, const AttributeValue &value)
 Set a single attribute, raising fatal errors if unsuccessful. More...
 
bool SetAttributeFailSafe (std::string name, const AttributeValue &value)
 Set a single attribute without raising errors. More...
 
bool TraceConnect (std::string name, std::string context, const CallbackBase &cb)
 Connect a TraceSource to a Callback with a context. More...
 
bool TraceConnectWithoutContext (std::string name, const CallbackBase &cb)
 Connect a TraceSource to a Callback without a context. More...
 
bool TraceDisconnect (std::string name, std::string context, const CallbackBase &cb)
 Disconnect from a TraceSource a Callback previously connected with a context. More...
 
bool TraceDisconnectWithoutContext (std::string name, const CallbackBase &cb)
 Disconnect from a TraceSource a Callback previously connected without a context. More...
 

Static Public Member Functions

static TypeId GetTypeId ()
 Get the type ID. More...
 
- Static Public Member Functions inherited from ns3::Object
static TypeId GetTypeId (void)
 Register this type. More...
 
- Static Public Member Functions inherited from ns3::ObjectBase
static TypeId GetTypeId (void)
 Get the type ID. More...
 

Protected Member Functions

virtual void DoDispose (void)
 Destructor implementation. More...
 
virtual void NotifyConstructionCompleted ()
 Notifier called once the ObjectBase is fully constructed. More...
 
- Protected Member Functions inherited from ns3::Object
 Object (const Object &o)
 Copy an Object. More...
 
virtual void DoInitialize (void)
 Initialize() implementation. More...
 
virtual void NotifyNewAggregate (void)
 Notify all Objects aggregated to this one of a new Object being aggregated. More...
 
- Protected Member Functions inherited from ns3::ObjectBase
void ConstructSelf (const AttributeConstructionList &attributes)
 Complete construction of ObjectBase; invoked by derived classes. More...
 

Private Types

typedef std::map< std::pair< FlowId, FlowPacketId >, TrackedPacketTrackedPacketMap
 (FlowId,PacketId) --> TrackedPacket More...
 

Private Member Functions

FlowStatsGetStatsForFlow (FlowId flowId)
 Get the stats for a given flow. More...
 
void PeriodicCheckForLostPackets ()
 Periodic function to check for lost packets and prune statistics. More...
 

Private Attributes

std::list< Ptr< FlowClassifier > > m_classifiers
 the FlowClassifiers More...
 
double m_delayBinWidth
 Delay bin width (for histograms) More...
 
bool m_enabled
 FlowMon is enabled. More...
 
double m_flowInterruptionsBinWidth
 Flow interruptions bin width (for histograms) More...
 
Time m_flowInterruptionsMinTime
 Flow interruptions minimum time. More...
 
FlowProbeContainer m_flowProbes
 all the FlowProbes More...
 
FlowStatsContainer m_flowStats
 FlowId --> FlowStats. More...
 
double m_jitterBinWidth
 Jitter bin width (for histograms) More...
 
Time m_maxPerHopDelay
 Minimum per-hop delay. More...
 
double m_packetSizeBinWidth
 packet size bin width (for histograms) More...
 
EventId m_startEvent
 Start event. More...
 
EventId m_stopEvent
 Stop event. More...
 
TrackedPacketMap m_trackedPackets
 Tracked packets. More...
 

Additional Inherited Members

Detailed Description

An object that monitors and reports back packet flows observed during a simulation.

Introspection did not find any typical Config paths.

The FlowMonitor class is responsible for coordinating efforts regarding probes, and collects end-to-end flow statistics.


Attributes

  • MaxPerHopDelay: The maximum per-hop delay that should be considered. Packets still not received after this delay are to be considered lost.
    • Set with class: ns3::TimeValue
    • Underlying type: Time +9.22337e+18ns:+9.22337e+18ns
    • Initial value: +1e+10ns
    • Flags: construct write read
  • StartTime: The time when the monitoring starts.
    • Set with class: ns3::TimeValue
    • Underlying type: Time +9.22337e+18ns:+9.22337e+18ns
    • Initial value: +0ns
    • Flags: construct write
  • DelayBinWidth: The width used in the delay histogram.
    • Set with class: ns3::DoubleValue
    • Underlying type: double -1.79769e+308:1.79769e+308
    • Initial value: 0.001
    • Flags: construct write read
  • JitterBinWidth: The width used in the jitter histogram.
    • Set with class: ns3::DoubleValue
    • Underlying type: double -1.79769e+308:1.79769e+308
    • Initial value: 0.001
    • Flags: construct write read
  • PacketSizeBinWidth: The width used in the packetSize histogram.
    • Set with class: ns3::DoubleValue
    • Underlying type: double -1.79769e+308:1.79769e+308
    • Initial value: 20
    • Flags: construct write read
  • FlowInterruptionsBinWidth: The width used in the flowInterruptions histogram.
    • Set with class: ns3::DoubleValue
    • Underlying type: double -1.79769e+308:1.79769e+308
    • Initial value: 0.25
    • Flags: construct write read
  • FlowInterruptionsMinTime: The minimum inter-arrival time that is considered a flow interruption.
    • Set with class: ns3::TimeValue
    • Underlying type: Time +9.22337e+18ns:+9.22337e+18ns
    • Initial value: +5e+08ns
    • Flags: construct write read

No TraceSources are defined for this type.
Size of this type is 280 bytes (on a 64-bit architecture).

Definition at line 50 of file flow-monitor.h.

Member Typedef Documentation

◆ FlowProbeContainer

Container: FlowProbe.

Definition at line 224 of file flow-monitor.h.

◆ FlowProbeContainerCI

typedef std::vector< Ptr<FlowProbe> >::const_iterator ns3::FlowMonitor::FlowProbeContainerCI

Container Const Iterator: FlowProbe.

Definition at line 228 of file flow-monitor.h.

◆ FlowProbeContainerI

typedef std::vector< Ptr<FlowProbe> >::iterator ns3::FlowMonitor::FlowProbeContainerI

Container Iterator: FlowProbe.

Definition at line 226 of file flow-monitor.h.

◆ FlowStatsContainer

Container: FlowId, FlowStats.

Definition at line 218 of file flow-monitor.h.

◆ FlowStatsContainerCI

typedef std::map<FlowId, FlowStats>::const_iterator ns3::FlowMonitor::FlowStatsContainerCI

Container Const Iterator: FlowId, FlowStats.

Definition at line 222 of file flow-monitor.h.

◆ FlowStatsContainerI

Container Iterator: FlowId, FlowStats.

Definition at line 220 of file flow-monitor.h.

◆ TrackedPacketMap

typedef std::map< std::pair<FlowId, FlowPacketId>, TrackedPacket> ns3::FlowMonitor::TrackedPacketMap
private

(FlowId,PacketId) --> TrackedPacket

Definition at line 281 of file flow-monitor.h.

Constructor & Destructor Documentation

◆ FlowMonitor()

ns3::FlowMonitor::FlowMonitor ( )

Definition at line 82 of file flow-monitor.cc.

References NS_LOG_FUNCTION.

Member Function Documentation

◆ AddFlowClassifier()

void ns3::FlowMonitor::AddFlowClassifier ( Ptr< FlowClassifier classifier)

Add a FlowClassifier to be used by the flow monitor.

Parameters
classifierthe FlowClassifier

Definition at line 413 of file flow-monitor.cc.

References m_classifiers.

◆ AddProbe()

void ns3::FlowMonitor::AddProbe ( Ptr< FlowProbe probe)

Register a new FlowProbe that will begin monitoring and report events to this monitor.

This method is normally only used by FlowProbe implementations.

Parameters
probethe probe to add

Definition at line 349 of file flow-monitor.cc.

References m_flowProbes.

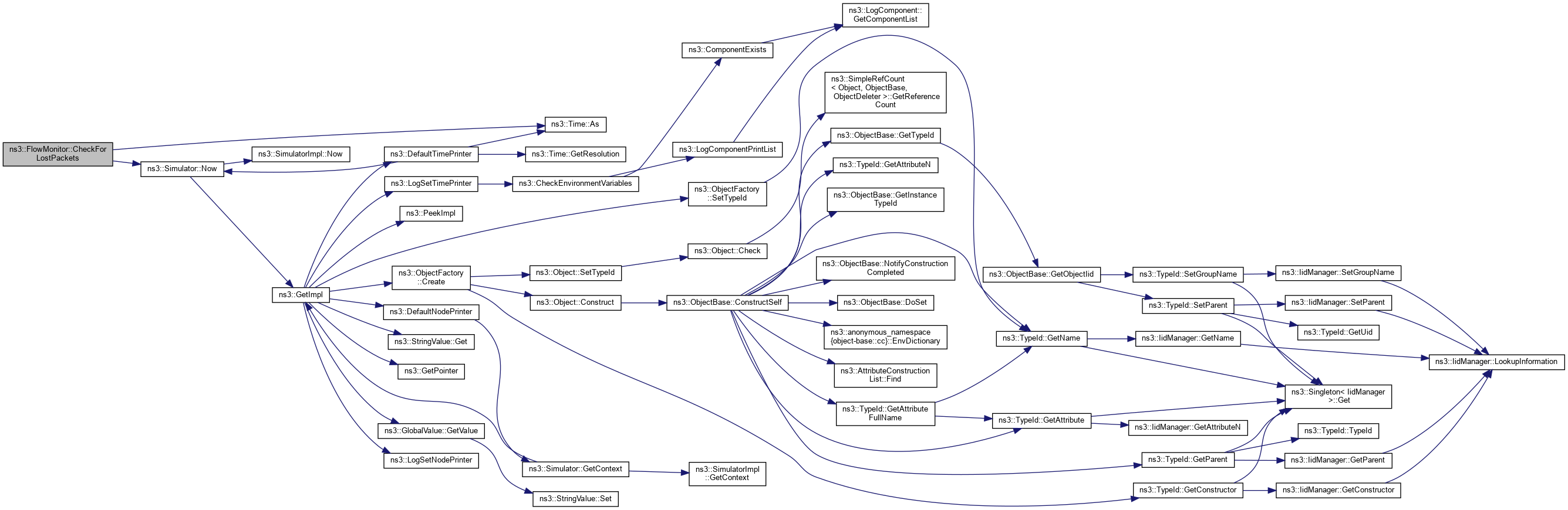
◆ CheckForLostPackets() [1/2]

void ns3::FlowMonitor::CheckForLostPackets ( )

Check right now for packets that appear to be lost.

Definition at line 329 of file flow-monitor.cc.

References m_maxPerHopDelay.

Referenced by PeriodicCheckForLostPackets(), SerializeToXmlStream(), and StopRightNow().

+ Here is the caller graph for this function:

◆ CheckForLostPackets() [2/2]

void ns3::FlowMonitor::CheckForLostPackets ( Time  maxDelay)

Check right now for packets that appear to be lost, considering packets as lost if not seen in the network for a time larger than maxDelay.

Parameters
maxDelaythe max delay for a packet

Definition at line 303 of file flow-monitor.cc.

References ns3::Time::As(), m_flowStats, m_trackedPackets, ns3::Simulator::Now(), NS_ASSERT, NS_LOG_FUNCTION, and ns3::Time::S.

+ Here is the call graph for this function:

◆ DoDispose()

void ns3::FlowMonitor::DoDispose ( void  )
protectedvirtual

Destructor implementation.

This method is called by Dispose() or by the Object's destructor, whichever comes first.

Subclasses are expected to implement their real destruction code in an overridden version of this method and chain up to their parent's implementation once they are done. i.e, for simplicity, the destructor of every subclass should be empty and its content should be moved to the associated DoDispose() method.

It is safe to call GetObject() from within this method.

Reimplemented from ns3::Object.

Definition at line 89 of file flow-monitor.cc.

References ns3::Simulator::Cancel(), ns3::Object::DoDispose(), list, m_classifiers, m_flowProbes, m_startEvent, m_stopEvent, and NS_LOG_FUNCTION.

+ Here is the call graph for this function:

◆ GetAllProbes()

const FlowMonitor::FlowProbeContainer & ns3::FlowMonitor::GetAllProbes ( ) const

Get a list of all FlowProbe's associated with this FlowMonitor.

Returns
a list of all the probes

Definition at line 356 of file flow-monitor.cc.

References m_flowProbes.

◆ GetFlowStats()

const FlowMonitor::FlowStatsContainer & ns3::FlowMonitor::GetFlowStats ( ) const

Retrieve all collected the flow statistics.

Note, if the FlowMonitor has not stopped monitoring yet, you should call CheckForLostPackets() to make sure all possibly lost packets are accounted for.

Returns
the flows statistics

Definition at line 296 of file flow-monitor.cc.

References m_flowStats.

◆ GetInstanceTypeId()

TypeId ns3::FlowMonitor::GetInstanceTypeId ( ) const
virtual

Get the most derived TypeId for this Object.

This method is typically implemented by ns3::Object::GetInstanceTypeId but some classes which derive from ns3::ObjectBase directly have to implement it themselves.

Returns
The TypeId associated to the most-derived type of this instance.

Reimplemented from ns3::Object.

Definition at line 77 of file flow-monitor.cc.

References GetTypeId().

+ Here is the call graph for this function:

◆ GetStatsForFlow()

◆ GetTypeId()

TypeId ns3::FlowMonitor::GetTypeId ( void  )
static

Get the type ID.

Returns
the object TypeId

Definition at line 37 of file flow-monitor.cc.

References m_delayBinWidth, m_flowInterruptionsBinWidth, m_flowInterruptionsMinTime, m_jitterBinWidth, m_maxPerHopDelay, m_packetSizeBinWidth, ns3::MakeDoubleAccessor(), ns3::MakeTimeAccessor(), ns3::MakeTimeChecker(), ns3::Seconds(), ns3::TypeId::SetParent(), and Start().

Referenced by GetInstanceTypeId().

+ Here is the call graph for this function:
+ Here is the caller graph for this function:

◆ NotifyConstructionCompleted()

void ns3::FlowMonitor::NotifyConstructionCompleted ( void  )
protectedvirtual

Notifier called once the ObjectBase is fully constructed.

This method is invoked once all member attributes have been initialized. Subclasses can override this method to be notified of this event but if they do this, they must chain up to their parent's NotifyConstructionCompleted method.

Reimplemented from ns3::ObjectBase.

Definition at line 342 of file flow-monitor.cc.

References ns3::ObjectBase::NotifyConstructionCompleted(), PERIODIC_CHECK_INTERVAL, PeriodicCheckForLostPackets(), and ns3::Simulator::Schedule().

+ Here is the call graph for this function:

◆ PeriodicCheckForLostPackets()

void ns3::FlowMonitor::PeriodicCheckForLostPackets ( )
private

Periodic function to check for lost packets and prune statistics.

Definition at line 335 of file flow-monitor.cc.

References CheckForLostPackets(), PERIODIC_CHECK_INTERVAL, and ns3::Simulator::Schedule().

Referenced by NotifyConstructionCompleted().

+ Here is the call graph for this function:
+ Here is the caller graph for this function:

◆ ReportDrop()

void ns3::FlowMonitor::ReportDrop ( Ptr< FlowProbe probe,
FlowId  flowId,
FlowPacketId  packetId,
uint32_t  packetSize,
uint32_t  reasonCode 
)

FlowProbe implementations are supposed to call this method to report that a known packet is being dropped due to some reason.

Parameters
probethe reporting probe
flowIdflow identification
packetIdPacket ID
packetSizepacket size
reasonCodedrop reason code

Definition at line 261 of file flow-monitor.cc.

References ns3::FlowProbe::AddPacketDropStats(), ns3::FlowMonitor::FlowStats::bytesDropped, GetStatsForFlow(), ns3::FlowMonitor::FlowStats::lostPackets, m_enabled, m_trackedPackets, NS_LOG_DEBUG, NS_LOG_FUNCTION, ns3::FlowMonitor::FlowStats::packetsDropped, and packetSize.

+ Here is the call graph for this function:

◆ ReportFirstTx()

void ns3::FlowMonitor::ReportFirstTx ( Ptr< FlowProbe probe,
FlowId  flowId,
FlowPacketId  packetId,
uint32_t  packetSize 
)

FlowProbe implementations are supposed to call this method to report that a new packet was transmitted (but keep in mind the distinction between a new packet entering the system and a packet that is already known and is only being forwarded).

Parameters
probethe reporting probe
flowIdflow identification
packetIdPacket ID
packetSizepacket size

Definition at line 140 of file flow-monitor.cc.

References ns3::FlowProbe::AddPacketStats(), ns3::FlowMonitor::TrackedPacket::firstSeenTime, GetStatsForFlow(), ns3::FlowMonitor::TrackedPacket::lastSeenTime, m_enabled, m_trackedPackets, ns3::Simulator::Now(), NS_LOG_DEBUG, NS_LOG_FUNCTION, packetSize, ns3::Seconds(), ns3::FlowMonitor::FlowStats::timeFirstTxPacket, ns3::FlowMonitor::FlowStats::timeLastTxPacket, ns3::FlowMonitor::TrackedPacket::timesForwarded, ns3::FlowMonitor::FlowStats::txBytes, and ns3::FlowMonitor::FlowStats::txPackets.

+ Here is the call graph for this function:

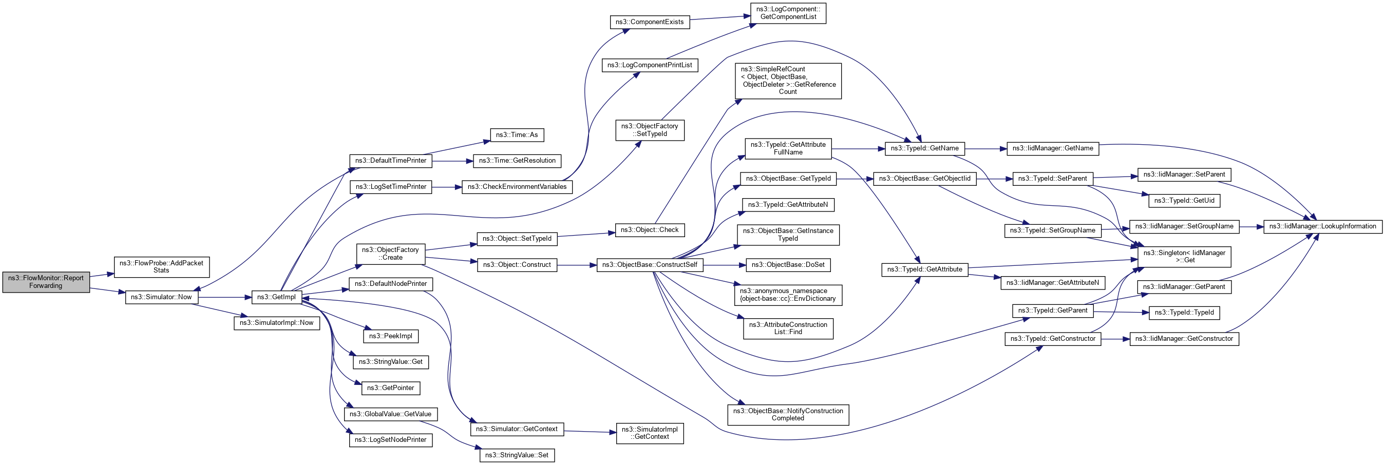
◆ ReportForwarding()

void ns3::FlowMonitor::ReportForwarding ( Ptr< FlowProbe probe,
FlowId  flowId,
FlowPacketId  packetId,
uint32_t  packetSize 
)

FlowProbe implementations are supposed to call this method to report that a known packet is being forwarded.

Parameters
probethe reporting probe
flowIdflow identification
packetIdPacket ID
packetSizepacket size

Definition at line 170 of file flow-monitor.cc.

References ns3::FlowProbe::AddPacketStats(), m_enabled, m_trackedPackets, ns3::Simulator::Now(), NS_LOG_DEBUG, NS_LOG_FUNCTION, NS_LOG_WARN, and packetSize.

+ Here is the call graph for this function:

◆ ReportLastRx()

◆ SerializeToXmlFile()

void ns3::FlowMonitor::SerializeToXmlFile ( std::string  fileName,
bool  enableHistograms,
bool  enableProbes 
)

Same as SerializeToXmlStream, but writes to a file instead.

Parameters
fileNamename or path of the output file that will be created
enableHistogramsif true, include also the histograms in the output
enableProbesif true, include also the per-probe/flow pair statistics in the output

Definition at line 516 of file flow-monitor.cc.

References NS_LOG_FUNCTION, and SerializeToXmlStream().

+ Here is the call graph for this function:

◆ SerializeToXmlStream()

void ns3::FlowMonitor::SerializeToXmlStream ( std::ostream &  os,
uint16_t  indent,
bool  enableHistograms,
bool  enableProbes 
)

Serializes the results to an std::ostream in XML format.

Parameters
osthe output stream
indentnumber of spaces to use as base indentation level
enableHistogramsif true, include also the histograms in the output
enableProbesif true, include also the per-probe/flow pair statistics in the output

Definition at line 419 of file flow-monitor.cc.

References ATTRIB, ATTRIB_TIME, CheckForLostPackets(), check-style::indent(), list, m_classifiers, m_flowProbes, m_flowStats, and NS_LOG_FUNCTION.

Referenced by SerializeToXmlFile(), and SerializeToXmlString().

+ Here is the call graph for this function:
+ Here is the caller graph for this function:

◆ SerializeToXmlString()

std::string ns3::FlowMonitor::SerializeToXmlString ( uint16_t  indent,
bool  enableHistograms,
bool  enableProbes 
)

Same as SerializeToXmlStream, but returns the output as a std::string.

Parameters
indentnumber of spaces to use as base indentation level
enableHistogramsif true, include also the histograms in the output
enableProbesif true, include also the per-probe/flow pair statistics in the output
Returns
the XML output as string

Definition at line 506 of file flow-monitor.cc.

References check-style::indent(), NS_LOG_FUNCTION, and SerializeToXmlStream().

+ Here is the call graph for this function:

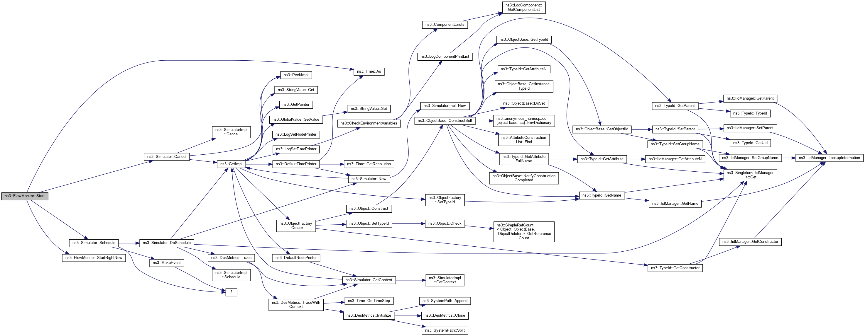
◆ Start()

void ns3::FlowMonitor::Start ( const Time time)

Set the time, counting from the current time, from which to start monitoring flows.

This method overwrites any previous calls to Start()

Parameters
timedelta time to start

Definition at line 363 of file flow-monitor.cc.

References ns3::Time::As(), ns3::Simulator::Cancel(), m_enabled, m_startEvent, NS_LOG_DEBUG, NS_LOG_FUNCTION, ns3::Time::S, ns3::Simulator::Schedule(), and StartRightNow().

Referenced by GetTypeId().

+ Here is the call graph for this function:
+ Here is the caller graph for this function:

◆ StartRightNow()

void ns3::FlowMonitor::StartRightNow ( )

Begin monitoring flows right now

Definition at line 387 of file flow-monitor.cc.

References m_enabled, NS_LOG_DEBUG, and NS_LOG_FUNCTION.

Referenced by Start().

+ Here is the caller graph for this function:

◆ Stop()

void ns3::FlowMonitor::Stop ( const Time time)

Set the time, counting from the current time, from which to stop monitoring flows.

This method overwrites any previous calls to Stop()

Parameters
timedelta time to stop

Definition at line 377 of file flow-monitor.cc.

References ns3::Time::As(), ns3::Simulator::Cancel(), m_stopEvent, NS_LOG_DEBUG, NS_LOG_FUNCTION, ns3::Time::S, ns3::Simulator::Schedule(), and StopRightNow().

+ Here is the call graph for this function:

◆ StopRightNow()

void ns3::FlowMonitor::StopRightNow ( )

End monitoring flows right now

Definition at line 400 of file flow-monitor.cc.

References CheckForLostPackets(), m_enabled, NS_LOG_DEBUG, and NS_LOG_FUNCTION.

Referenced by Stop().

+ Here is the call graph for this function:
+ Here is the caller graph for this function:

Member Data Documentation

◆ m_classifiers

std::list<Ptr<FlowClassifier> > ns3::FlowMonitor::m_classifiers
private

the FlowClassifiers

Definition at line 287 of file flow-monitor.h.

Referenced by AddFlowClassifier(), DoDispose(), and SerializeToXmlStream().

◆ m_delayBinWidth

double ns3::FlowMonitor::m_delayBinWidth
private

Delay bin width (for histograms)

Definition at line 292 of file flow-monitor.h.

Referenced by GetStatsForFlow(), and GetTypeId().

◆ m_enabled

bool ns3::FlowMonitor::m_enabled
private

FlowMon is enabled.

Definition at line 291 of file flow-monitor.h.

Referenced by ReportDrop(), ReportFirstTx(), ReportForwarding(), ReportLastRx(), Start(), StartRightNow(), and StopRightNow().

◆ m_flowInterruptionsBinWidth

double ns3::FlowMonitor::m_flowInterruptionsBinWidth
private

Flow interruptions bin width (for histograms)

Definition at line 295 of file flow-monitor.h.

Referenced by GetStatsForFlow(), and GetTypeId().

◆ m_flowInterruptionsMinTime

Time ns3::FlowMonitor::m_flowInterruptionsMinTime
private

Flow interruptions minimum time.

Definition at line 296 of file flow-monitor.h.

Referenced by GetTypeId(), and ReportLastRx().

◆ m_flowProbes

FlowProbeContainer ns3::FlowMonitor::m_flowProbes
private

all the FlowProbes

Definition at line 284 of file flow-monitor.h.

Referenced by AddProbe(), DoDispose(), GetAllProbes(), and SerializeToXmlStream().

◆ m_flowStats

FlowStatsContainer ns3::FlowMonitor::m_flowStats
private

FlowId --> FlowStats.

Definition at line 278 of file flow-monitor.h.

Referenced by CheckForLostPackets(), GetFlowStats(), GetStatsForFlow(), and SerializeToXmlStream().

◆ m_jitterBinWidth

double ns3::FlowMonitor::m_jitterBinWidth
private

Jitter bin width (for histograms)

Definition at line 293 of file flow-monitor.h.

Referenced by GetStatsForFlow(), and GetTypeId().

◆ m_maxPerHopDelay

Time ns3::FlowMonitor::m_maxPerHopDelay
private

Minimum per-hop delay.

Definition at line 283 of file flow-monitor.h.

Referenced by CheckForLostPackets(), and GetTypeId().

◆ m_packetSizeBinWidth

double ns3::FlowMonitor::m_packetSizeBinWidth
private

packet size bin width (for histograms)

Definition at line 294 of file flow-monitor.h.

Referenced by GetStatsForFlow(), and GetTypeId().

◆ m_startEvent

EventId ns3::FlowMonitor::m_startEvent
private

Start event.

Definition at line 289 of file flow-monitor.h.

Referenced by DoDispose(), and Start().

◆ m_stopEvent

EventId ns3::FlowMonitor::m_stopEvent
private

Stop event.

Definition at line 290 of file flow-monitor.h.

Referenced by DoDispose(), and Stop().

◆ m_trackedPackets

TrackedPacketMap ns3::FlowMonitor::m_trackedPackets
private

Tracked packets.

Definition at line 282 of file flow-monitor.h.

Referenced by CheckForLostPackets(), ReportDrop(), ReportFirstTx(), ReportForwarding(), and ReportLastRx().


The documentation for this class was generated from the following files: