A Discrete-Event Network Simulator
API
ns3::EnergyHarvester Class Reference

Energy harvester base class. More...

#include "energy-harvester.h"

+ Inheritance diagram for ns3::EnergyHarvester:
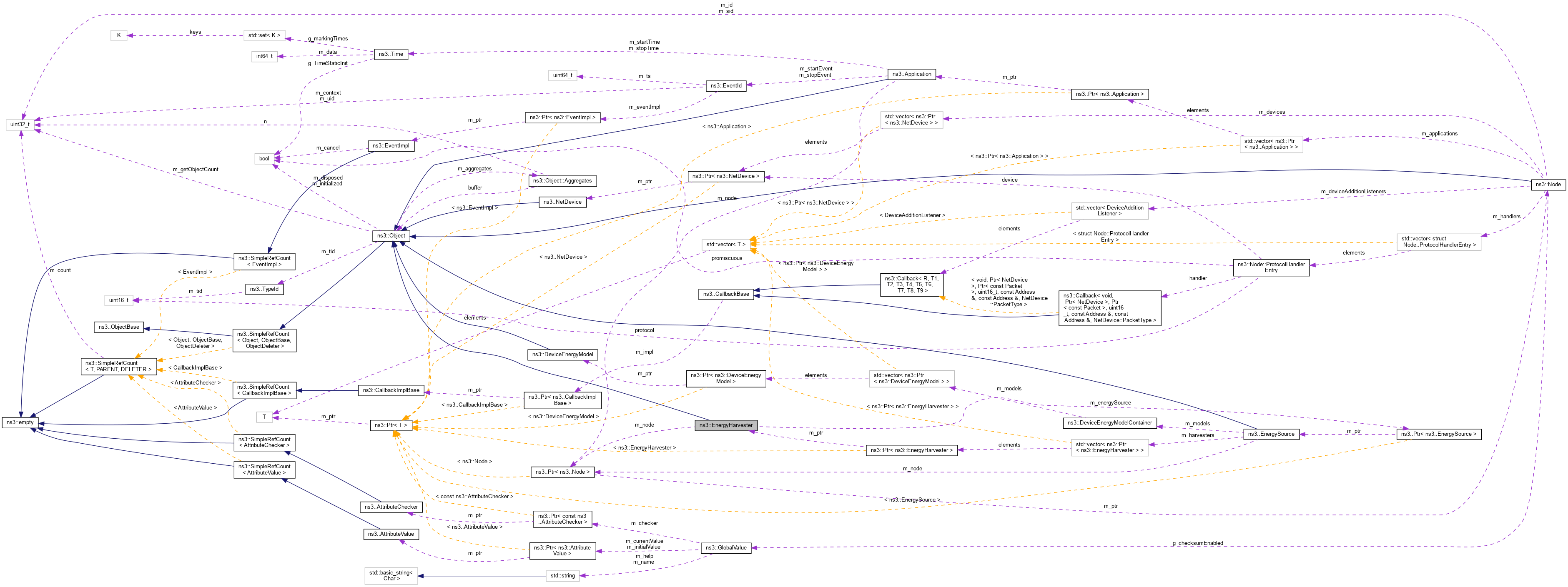
+ Collaboration diagram for ns3::EnergyHarvester:

Public Member Functions

 EnergyHarvester ()
 
virtual ~EnergyHarvester ()
 
Ptr< EnergySourceGetEnergySource (void) const
 
Ptr< NodeGetNode (void) const
 
double GetPower (void) const
 
void SetEnergySource (Ptr< EnergySource > source)
 
void SetNode (Ptr< Node > node)
 Sets pointer to node containing this EnergyHarvester. More...
 
- Public Member Functions inherited from ns3::Object
 Object ()
 Constructor. More...
 
virtual ~Object ()
 Destructor. More...
 
void AggregateObject (Ptr< Object > other)
 Aggregate two Objects together. More...
 
void Dispose (void)
 Dispose of this Object. More...
 
AggregateIterator GetAggregateIterator (void) const
 Get an iterator to the Objects aggregated to this one. More...
 
virtual TypeId GetInstanceTypeId (void) const
 Get the most derived TypeId for this Object. More...
 
template<>
Ptr< ObjectGetObject () const
 Specialization of () for objects of type ns3::Object. More...
 
template<typename T >
Ptr< T > GetObject (TypeId tid) const
 Get a pointer to the requested aggregated Object by TypeId. More...
 
template<>
Ptr< ObjectGetObject (TypeId tid) const
 Specialization of (TypeId tid) for objects of type ns3::Object. More...
 
template<typename T >
Ptr< T > GetObject (void) const
 Get a pointer to the requested aggregated Object. More...
 
void Initialize (void)
 Invoke DoInitialize on all Objects aggregated to this one. More...
 
bool IsInitialized (void) const
 Check if the object has been initialized. More...
 
- Public Member Functions inherited from ns3::SimpleRefCount< Object, ObjectBase, ObjectDeleter >
 SimpleRefCount ()
 Default constructor. More...
 
 SimpleRefCount (const SimpleRefCount &o[[maybe_unused]])
 Copy constructor. More...
 
uint32_t GetReferenceCount (void) const
 Get the reference count of the object. More...
 
SimpleRefCountoperator= ([[maybe_unused]] const SimpleRefCount &o)
 Assignment operator. More...
 
void Ref (void) const
 Increment the reference count. More...
 
void Unref (void) const
 Decrement the reference count. More...
 
- Public Member Functions inherited from ns3::ObjectBase
virtual ~ObjectBase ()
 Virtual destructor. More...
 
void GetAttribute (std::string name, AttributeValue &value) const
 Get the value of an attribute, raising fatal errors if unsuccessful. More...
 
bool GetAttributeFailSafe (std::string name, AttributeValue &value) const
 Get the value of an attribute without raising erros. More...
 
void SetAttribute (std::string name, const AttributeValue &value)
 Set a single attribute, raising fatal errors if unsuccessful. More...
 
bool SetAttributeFailSafe (std::string name, const AttributeValue &value)
 Set a single attribute without raising errors. More...
 
bool TraceConnect (std::string name, std::string context, const CallbackBase &cb)
 Connect a TraceSource to a Callback with a context. More...
 
bool TraceConnectWithoutContext (std::string name, const CallbackBase &cb)
 Connect a TraceSource to a Callback without a context. More...
 
bool TraceDisconnect (std::string name, std::string context, const CallbackBase &cb)
 Disconnect from a TraceSource a Callback previously connected with a context. More...
 
bool TraceDisconnectWithoutContext (std::string name, const CallbackBase &cb)
 Disconnect from a TraceSource a Callback previously connected without a context. More...
 

Static Public Member Functions

static TypeId GetTypeId (void)
 Get the type ID. More...
 
- Static Public Member Functions inherited from ns3::Object
static TypeId GetTypeId (void)
 Register this type. More...
 
- Static Public Member Functions inherited from ns3::ObjectBase
static TypeId GetTypeId (void)
 Get the type ID. More...
 

Private Member Functions

virtual void DoDispose (void)
 Defined in ns3::Object. More...
 
virtual double DoGetPower (void) const
 This method is called by the GetPower method and it needs to be implemented by the subclasses of the energy harvester. More...
 

Private Attributes

Ptr< EnergySourcem_energySource
 Pointer to the Energy Source to which this EnergyHarvester is connected. More...
 
Ptr< Nodem_node
 Pointer to node containing this EnergyHarvester. More...
 

Additional Inherited Members

- Protected Member Functions inherited from ns3::Object
 Object (const Object &o)
 Copy an Object. More...
 
virtual void DoInitialize (void)
 Initialize() implementation. More...
 
virtual void NotifyNewAggregate (void)
 Notify all Objects aggregated to this one of a new Object being aggregated. More...
 
- Protected Member Functions inherited from ns3::ObjectBase
void ConstructSelf (const AttributeConstructionList &attributes)
 Complete construction of ObjectBase; invoked by derived classes. More...
 
virtual void NotifyConstructionCompleted (void)
 Notifier called once the ObjectBase is fully constructed. More...
 

Detailed Description

Energy harvester base class.

Introspection did not find any typical Config paths.


No Attributes are defined for this type.
No TraceSources are defined for this type.
Size of this type is 48 bytes (on a 64-bit architecture).

Definition at line 44 of file energy-harvester.h.

Constructor & Destructor Documentation

◆ EnergyHarvester()

ns3::EnergyHarvester::EnergyHarvester ( )

Definition at line 41 of file energy-harvester.cc.

References NS_LOG_FUNCTION.

◆ ~EnergyHarvester()

ns3::EnergyHarvester::~EnergyHarvester ( )
virtual

Definition at line 46 of file energy-harvester.cc.

References NS_LOG_FUNCTION.

Member Function Documentation

◆ DoDispose()

void ns3::EnergyHarvester::DoDispose ( void  )
privatevirtual

Defined in ns3::Object.

Reimplemented from ns3::Object.

Reimplemented in ns3::BasicEnergyHarvester.

Definition at line 94 of file energy-harvester.cc.

References NS_LOG_FUNCTION.

◆ DoGetPower()

double ns3::EnergyHarvester::DoGetPower ( void  ) const
privatevirtual

This method is called by the GetPower method and it needs to be implemented by the subclasses of the energy harvester.

It returns the actual amount of power that is currently provided by the energy harvester.

This method should be used to connect the logic behind the particular implementation of the energy harvester with the energy source.

Returns
Amount of power currently provided by the harvester.

Reimplemented in ns3::BasicEnergyHarvester.

Definition at line 100 of file energy-harvester.cc.

References NS_LOG_FUNCTION.

Referenced by GetPower().

+ Here is the caller graph for this function:

◆ GetEnergySource()

Ptr< EnergySource > ns3::EnergyHarvester::GetEnergySource ( void  ) const
Returns
Pointer to energy source connected to the harvester.

When a subclass needs to get access to the connected energy source, it can invoke this method.

Definition at line 75 of file energy-harvester.cc.

References m_energySource, and NS_LOG_FUNCTION.

Referenced by ns3::BasicEnergyHarvester::UpdateHarvestedPower().

+ Here is the caller graph for this function:

◆ GetNode()

Ptr< Node > ns3::EnergyHarvester::GetNode ( void  ) const
Returns
Pointer to node containing this EnergyHarvester.

When a subclass needs to get access to the underlying node base class to print the nodeId for example, it can invoke this method.

Definition at line 60 of file energy-harvester.cc.

References m_node, and NS_LOG_FUNCTION.

Referenced by ns3::BasicEnergyHarvester::UpdateHarvestedPower().

+ Here is the caller graph for this function:

◆ GetPower()

double ns3::EnergyHarvester::GetPower ( void  ) const
Returns
Amount of power currently provided by the harvester.

This method is called by the energy source connected to the harvester in order to determine the amount of energy that the harvester provided since last update.

Definition at line 83 of file energy-harvester.cc.

References DoGetPower(), and NS_LOG_FUNCTION.

+ Here is the call graph for this function:

◆ GetTypeId()

TypeId ns3::EnergyHarvester::GetTypeId ( void  )
static

Get the type ID.

Returns
The object TypeId.

Definition at line 32 of file energy-harvester.cc.

References ns3::TypeId::SetParent().

+ Here is the call graph for this function:

◆ SetEnergySource()

void ns3::EnergyHarvester::SetEnergySource ( Ptr< EnergySource source)
Parameters
sourcePointer to energy source to which this EnergyHarvester is installed.

This function sets the pointer to the energy source connected to the energy harvester.

Definition at line 67 of file energy-harvester.cc.

References m_energySource, NS_ASSERT, and NS_LOG_FUNCTION.

◆ SetNode()

void ns3::EnergyHarvester::SetNode ( Ptr< Node node)

Sets pointer to node containing this EnergyHarvester.

Parameters
nodePointer to node containing this EnergyHarvester.

Definition at line 52 of file energy-harvester.cc.

References m_node, NS_ASSERT, and NS_LOG_FUNCTION.

Member Data Documentation

◆ m_energySource

Ptr<EnergySource> ns3::EnergyHarvester::m_energySource
private

Pointer to the Energy Source to which this EnergyHarvester is connected.

Used by helper class to make sure energy harvesters are installed onto the corresponding energy source.

Definition at line 128 of file energy-harvester.h.

Referenced by GetEnergySource(), and SetEnergySource().

◆ m_node

Ptr<Node> ns3::EnergyHarvester::m_node
private

Pointer to node containing this EnergyHarvester.

Used by helper class to make sure energy harvesters are installed onto the corresponding node.

Definition at line 121 of file energy-harvester.h.

Referenced by GetNode(), and SetNode().


The documentation for this class was generated from the following files: