A Discrete-Event Network Simulator
API
Emitter Class Reference

This is our test object, an object that increments counters at various times and emits one of them as a trace source. More...

+ Inheritance diagram for Emitter:
+ Collaboration diagram for Emitter:

Public Member Functions

 Emitter ()
 
 Emitter ()
 
 Emitter ()
 
 Emitter ()
 
- Public Member Functions inherited from ns3::Object
 Object ()
 Constructor. More...
 
virtual ~Object ()
 Destructor. More...
 
void AggregateObject (Ptr< Object > other)
 Aggregate two Objects together. More...
 
void Dispose (void)
 Dispose of this Object. More...
 
AggregateIterator GetAggregateIterator (void) const
 Get an iterator to the Objects aggregated to this one. More...
 
virtual TypeId GetInstanceTypeId (void) const
 Get the most derived TypeId for this Object. More...
 
template<>
Ptr< ObjectGetObject () const
 Specialization of () for objects of type ns3::Object. More...
 
template<typename T >
Ptr< T > GetObject (TypeId tid) const
 Get a pointer to the requested aggregated Object by TypeId. More...
 
template<>
Ptr< ObjectGetObject (TypeId tid) const
 Specialization of (TypeId tid) for objects of type ns3::Object. More...
 
template<typename T >
Ptr< T > GetObject (void) const
 Get a pointer to the requested aggregated Object. More...
 
void Initialize (void)
 Invoke DoInitialize on all Objects aggregated to this one. More...
 
bool IsInitialized (void) const
 Check if the object has been initialized. More...
 
- Public Member Functions inherited from ns3::SimpleRefCount< Object, ObjectBase, ObjectDeleter >
 SimpleRefCount ()
 Default constructor. More...
 
 SimpleRefCount (const SimpleRefCount &o[[maybe_unused]])
 Copy constructor. More...
 
uint32_t GetReferenceCount (void) const
 Get the reference count of the object. More...
 
SimpleRefCountoperator= ([[maybe_unused]] const SimpleRefCount &o)
 Assignment operator. More...
 
void Ref (void) const
 Increment the reference count. More...
 
void Unref (void) const
 Decrement the reference count. More...
 
- Public Member Functions inherited from ns3::ObjectBase
virtual ~ObjectBase ()
 Virtual destructor. More...
 
void GetAttribute (std::string name, AttributeValue &value) const
 Get the value of an attribute, raising fatal errors if unsuccessful. More...
 
bool GetAttributeFailSafe (std::string name, AttributeValue &value) const
 Get the value of an attribute without raising erros. More...
 
void SetAttribute (std::string name, const AttributeValue &value)
 Set a single attribute, raising fatal errors if unsuccessful. More...
 
bool SetAttributeFailSafe (std::string name, const AttributeValue &value)
 Set a single attribute without raising errors. More...
 
bool TraceConnect (std::string name, std::string context, const CallbackBase &cb)
 Connect a TraceSource to a Callback with a context. More...
 
bool TraceConnectWithoutContext (std::string name, const CallbackBase &cb)
 Connect a TraceSource to a Callback without a context. More...
 
bool TraceDisconnect (std::string name, std::string context, const CallbackBase &cb)
 Disconnect from a TraceSource a Callback previously connected with a context. More...
 
bool TraceDisconnectWithoutContext (std::string name, const CallbackBase &cb)
 Disconnect from a TraceSource a Callback previously connected without a context. More...
 

Static Public Member Functions

static TypeId GetTypeId (void)
 Register this type. More...
 
static TypeId GetTypeId (void)
 Register this type. More...
 
static TypeId GetTypeId (void)
 Register this type. More...
 
static TypeId GetTypeId (void)
 Register this type. More...
 
- Static Public Member Functions inherited from ns3::Object
static TypeId GetTypeId (void)
 Register this type. More...
 
- Static Public Member Functions inherited from ns3::ObjectBase
static TypeId GetTypeId (void)
 Get the type ID. More...
 

Private Member Functions

void Count (void)
 Counts how many times this function is called. More...
 
void Count (void)
 Counts how many time this function is called. More...
 
void Count (void)
 Counts how many time this function is called. More...
 
void DoInitialize (void)
 Initialize() implementation. More...
 
void DoInitialize (void)
 Initialize() implementation. More...
 
void DoInitialize (void)
 Initialize() implementation. More...
 
void DoInitialize (void)
 Initialize() implementation. More...
 
void Emit (void)
 Generate data - actually this function is not traced. More...
 
void Emit (void)
 Generate data. More...
 

Private Attributes

TracedValue< double > m_counter
 Sample counter, normally this would be integer type. More...
 
TracedValue< uint32_t > m_counter
 Simple counter. More...
 
TracedValue< Timem_interval
 Interarrival time between events. More...
 
Time m_last
 Current interarrival time. More...
 
Ptr< ExponentialRandomVariablem_var
 Random number generator. More...
 

Additional Inherited Members

- Protected Member Functions inherited from ns3::Object
 Object (const Object &o)
 Copy an Object. More...
 
virtual void DoDispose (void)
 Destructor implementation. More...
 
virtual void NotifyNewAggregate (void)
 Notify all Objects aggregated to this one of a new Object being aggregated. More...
 
- Protected Member Functions inherited from ns3::ObjectBase
void ConstructSelf (const AttributeConstructionList &attributes)
 Complete construction of ObjectBase; invoked by derived classes. More...
 
virtual void NotifyConstructionCompleted (void)
 Notifier called once the ObjectBase is fully constructed. More...
 

Detailed Description

This is our test object, an object that increments counters at various times and emits one of them as a trace source.

This is our test object, an object that emits values according to a Poisson arrival process.

This is our test object, an object that increments a counter according to a Poisson process, and exports the (integer-valued) count as a trace source.

It emits a traced Time value as a trace source; this takes the value of interarrival time

Definition at line 38 of file double-probe-example.cc.

Constructor & Destructor Documentation

◆ Emitter() [1/4]

Emitter::Emitter ( void  )

Definition at line 77 of file double-probe-example.cc.

References NS_LOG_FUNCTION.

◆ Emitter() [2/4]

Emitter::Emitter ( )

◆ Emitter() [3/4]

Emitter::Emitter ( )

◆ Emitter() [4/4]

Emitter::Emitter ( )

Member Function Documentation

◆ Count() [1/3]

void Emitter::Count ( void  )
private

Counts how many times this function is called.

Definition at line 101 of file double-probe-example.cc.

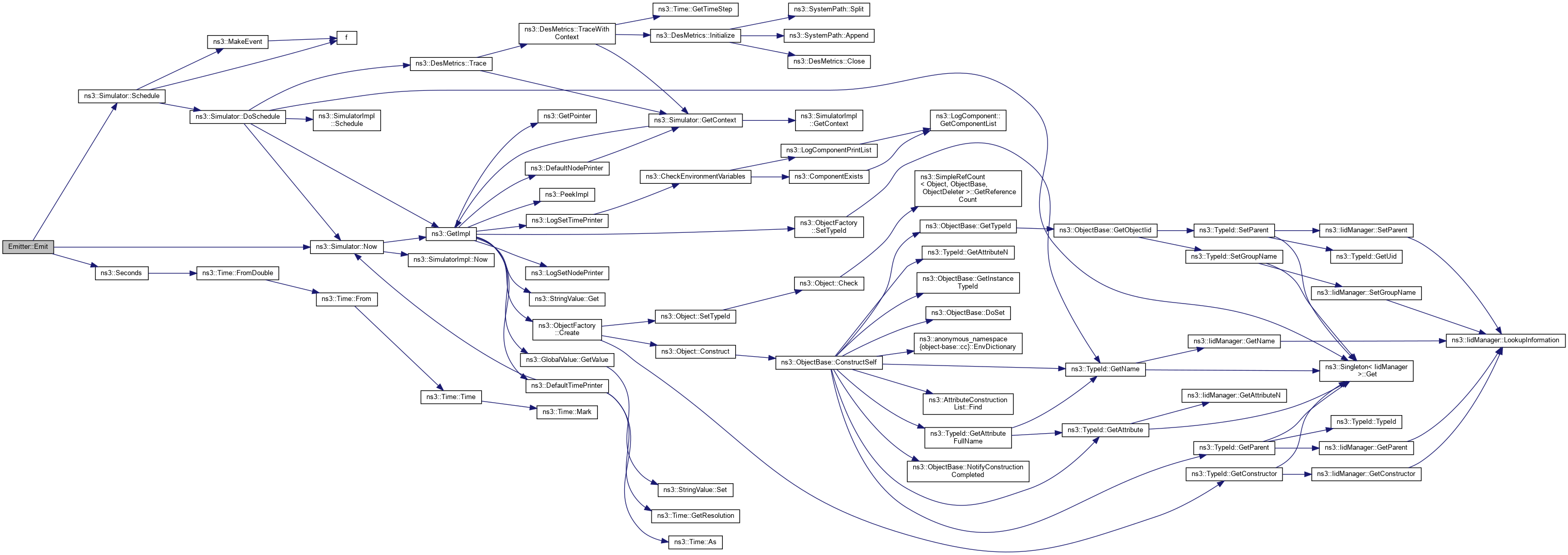
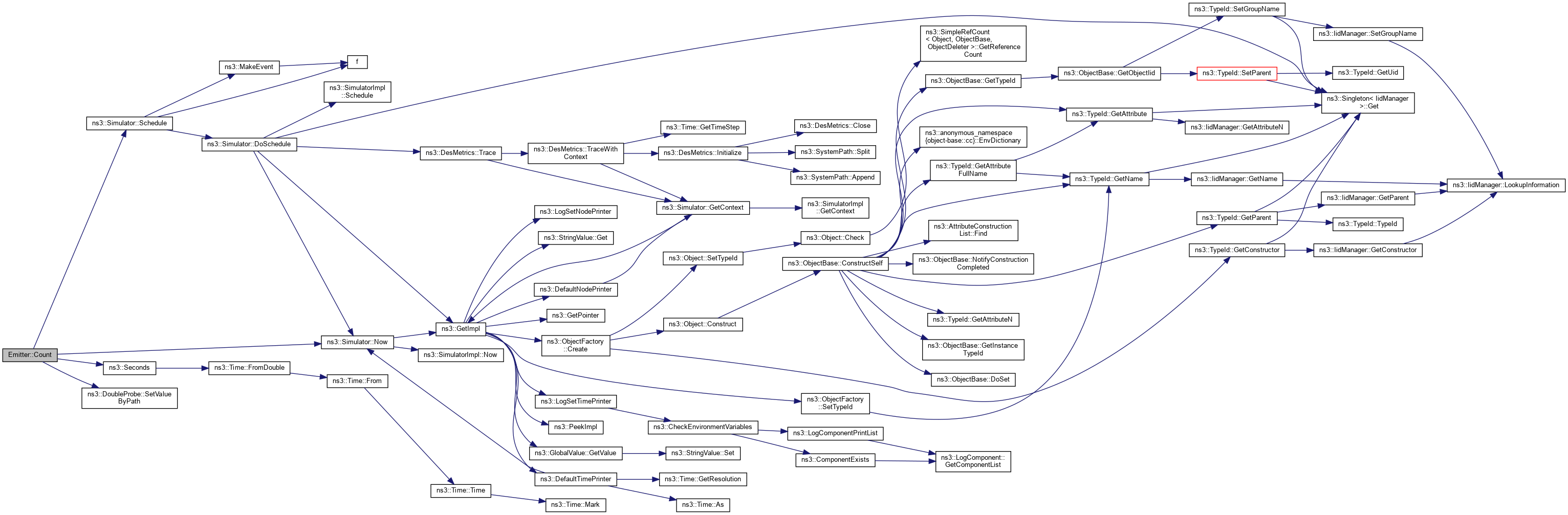
References ns3::Simulator::Now(), NS_LOG_DEBUG, NS_LOG_FUNCTION, ns3::Time::S, ns3::Simulator::Schedule(), ns3::Seconds(), and ns3::DoubleProbe::SetValueByPath().

Referenced by DoInitialize().

+ Here is the call graph for this function:
+ Here is the caller graph for this function:

◆ Count() [2/3]

void Emitter::Count ( void  )
private

Counts how many time this function is called.

◆ Count() [3/3]

void Emitter::Count ( void  )
private

Counts how many time this function is called.

◆ DoInitialize() [1/4]

void Emitter::DoInitialize ( void  )
privatevirtual

Initialize() implementation.

This method is called only once by Initialize(). If the user calls Initialize() multiple times, DoInitialize() is called only the first time.

Subclasses are expected to override this method and chain up to their parent's implementation once they are done. It is safe to call GetObject() and AggregateObject() from within this method.

Reimplemented from ns3::Object.

Definition at line 85 of file double-probe-example.cc.

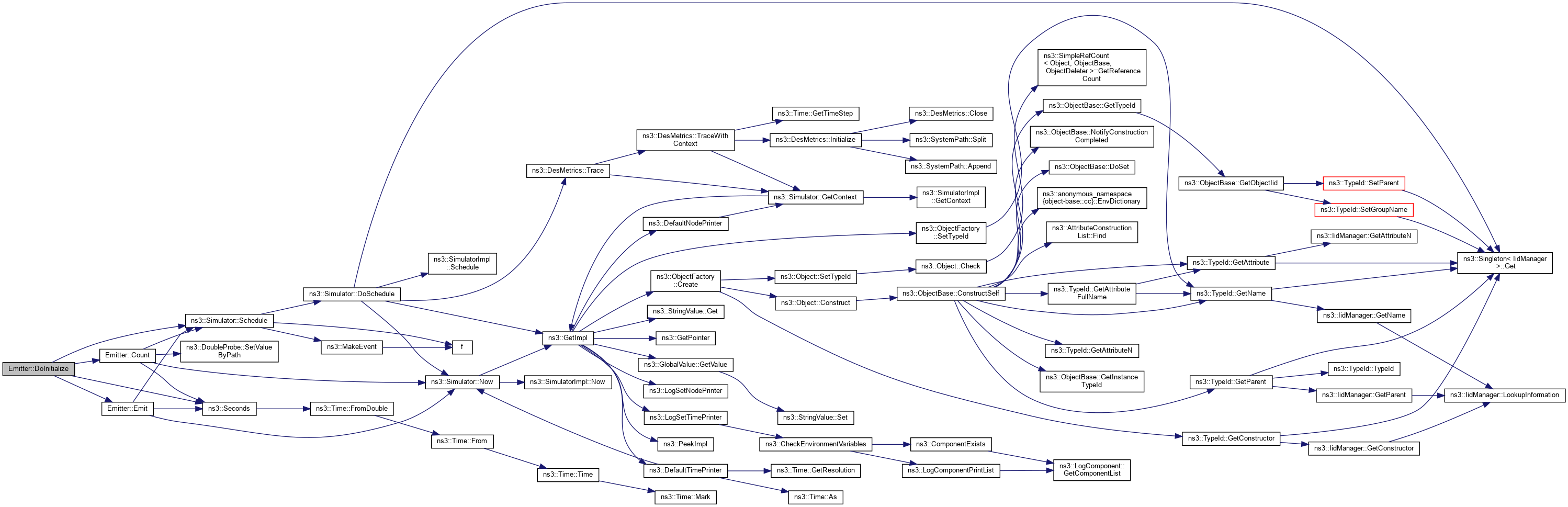
References Count(), Emit(), NS_LOG_FUNCTION, ns3::Simulator::Schedule(), and ns3::Seconds().

+ Here is the call graph for this function:

◆ DoInitialize() [2/4]

void Emitter::DoInitialize ( void  )
privatevirtual

Initialize() implementation.

This method is called only once by Initialize(). If the user calls Initialize() multiple times, DoInitialize() is called only the first time.

Subclasses are expected to override this method and chain up to their parent's implementation once they are done. It is safe to call GetObject() and AggregateObject() from within this method.

Reimplemented from ns3::Object.

◆ DoInitialize() [3/4]

void Emitter::DoInitialize ( void  )
privatevirtual

Initialize() implementation.

This method is called only once by Initialize(). If the user calls Initialize() multiple times, DoInitialize() is called only the first time.

Subclasses are expected to override this method and chain up to their parent's implementation once they are done. It is safe to call GetObject() and AggregateObject() from within this method.

Reimplemented from ns3::Object.

◆ DoInitialize() [4/4]

void Emitter::DoInitialize ( void  )
privatevirtual

Initialize() implementation.

This method is called only once by Initialize(). If the user calls Initialize() multiple times, DoInitialize() is called only the first time.

Subclasses are expected to override this method and chain up to their parent's implementation once they are done. It is safe to call GetObject() and AggregateObject() from within this method.

Reimplemented from ns3::Object.

◆ Emit() [1/2]

void Emitter::Emit ( void  )
private

Generate data - actually this function is not traced.

Definition at line 93 of file double-probe-example.cc.

References ns3::Simulator::Now(), NS_LOG_DEBUG, NS_LOG_FUNCTION, ns3::Time::S, ns3::Simulator::Schedule(), and ns3::Seconds().

Referenced by DoInitialize().

+ Here is the call graph for this function:
+ Here is the caller graph for this function:

◆ Emit() [2/2]

void Emitter::Emit ( void  )
private

Generate data.

◆ GetTypeId() [1/4]

TypeId Emitter::GetTypeId ( void  )
static

Register this type.

Returns
The TypeId.

Definition at line 63 of file double-probe-example.cc.

References m_counter, ns3::MakeTraceSourceAccessor(), and ns3::TypeId::SetParent().

+ Here is the call graph for this function:

◆ GetTypeId() [2/4]

static TypeId Emitter::GetTypeId ( void  )
static

Register this type.

Returns
The TypeId.

◆ GetTypeId() [3/4]

static TypeId Emitter::GetTypeId ( void  )
static

Register this type.

Returns
The TypeId.

◆ GetTypeId() [4/4]

static TypeId Emitter::GetTypeId ( void  )
static

Register this type.

Returns
The TypeId.

Member Data Documentation

◆ m_counter [1/2]

TracedValue< uint32_t > Emitter::m_counter
private

Sample counter, normally this would be integer type.

Simple counter.

Definition at line 55 of file double-probe-example.cc.

Referenced by GetTypeId().

◆ m_counter [2/2]

TracedValue<uint32_t> Emitter::m_counter
private

Simple counter.

Definition at line 56 of file file-helper-example.cc.

◆ m_interval

TracedValue<Time> Emitter::m_interval
private

Interarrival time between events.

Definition at line 67 of file time-probe-example.cc.

◆ m_last

Time Emitter::m_last
private

Current interarrival time.

Definition at line 68 of file time-probe-example.cc.

◆ m_var

Ptr< ExponentialRandomVariable > Emitter::m_var
private

Random number generator.

Definition at line 56 of file double-probe-example.cc.


The documentation for this class was generated from the following files: