A helper class to populate neighbor cache. More...
#include "neighbor-cache-helper.h"
Collaboration diagram for ns3::NeighborCacheHelper:Public Member Functions | |
| NeighborCacheHelper () | |
| Construct a helper class to make life easier while creating neighbor cache. More... | |
| ~NeighborCacheHelper () | |
| void | FlushAutoGenerated () const |
| Remove entries generated from NeighborCacheHelper from ARP cache and NDISC cache. More... | |
| void | PopulateNeighborCache () |
| Populate neighbor ARP and NDISC caches for all devices. More... | |
| void | PopulateNeighborCache (const Ipv4InterfaceContainer &c) const |
| Populate neighbor ARP caches for all IPv4 interfaces in the given Ipv4InterfaceContainer. More... | |
| void | PopulateNeighborCache (const Ipv6InterfaceContainer &c) const |
| Populate neighbor NDISC caches for all IPv6 interfaces in the given Ipv6InterfaceContainer. More... | |
| void | PopulateNeighborCache (const NetDeviceContainer &c) const |
| Populate neighbor ARP and NDISC caches for all devices in the given NetDeviceContainer. More... | |
| void | PopulateNeighborCache (Ptr< Channel > channel) const |
| Populate neighbor ARP and NDISC caches for all devices in the given Channel. More... | |
| void | SetDynamicNeighborCache (bool enable) |
| Enable/disable dynamic neighbor cache, auto-generated neighbor cache will update by IP addresses changed when dynamic neighbor cache enabled. More... | |
Private Member Functions | |
| void | AddEntry (Ptr< Ipv4Interface > netDeviceInterface, Ipv4Address ipv4Address, Address macAddress) const |
| Add an auto_generated entry to the ARP cache of an interface. More... | |
| void | AddEntry (Ptr< Ipv6Interface > netDeviceInterface, Ipv6Address ipv6Address, Address macAddress) const |
| Add an auto_generated entry to the NDISC cache of an interface. More... | |
| void | PopulateNeighborEntriesIpv4 (Ptr< Ipv4Interface > ipv4Interface, Ptr< Ipv4Interface > neighborDeviceInterface) const |
| Populate neighbor ARP entries for given IPv4 interface. More... | |
| void | PopulateNeighborEntriesIpv6 (Ptr< Ipv6Interface > ipv6Interface, Ptr< Ipv6Interface > neighborDeviceInterface) const |
| Populate neighbor NDISC entries for given IPv6 interface. More... | |
| void | UpdateCacheByIpv4AddressAdded (const Ptr< Ipv4Interface > interface, const Ipv4InterfaceAddress ifAddr) const |
| Update neighbor caches when an address is added to a Ipv4Interface with auto generated neighbor cache. More... | |
| void | UpdateCacheByIpv4AddressRemoved (const Ptr< Ipv4Interface > interface, const Ipv4InterfaceAddress ifAddr) const |
| Update neighbor caches when an address is removed from a Ipv4Interface with auto generated neighbor cache. More... | |
| void | UpdateCacheByIpv6AddressAdded (const Ptr< Ipv6Interface > interface, const Ipv6InterfaceAddress ifAddr) const |
| Update neighbor cache when an address is added to a Ipv6Interface with auto generated neighbor cache. More... | |
| void | UpdateCacheByIpv6AddressRemoved (const Ptr< Ipv6Interface > interface, const Ipv6InterfaceAddress ifAddr) const |
| Update neighbor caches when an address is removed from a Ipv6Interface with auto generated neighbor cache. More... | |
Private Attributes | |
| bool | m_dynamicNeighborCache |
| flag will set true if dynamic neighbor cache is enabled. More... | |
| bool | m_globalNeighborCache |
| flag will set true if neighbor caches were generated for all devices More... | |
A helper class to populate neighbor cache.
This class is used to populate neighbor cache. Permanent entries will be added on the scope of a channel, a NetDeviceContainer, an InterfaceContainer or globally.
Definition at line 50 of file neighbor-cache-helper.h.
| ns3::NeighborCacheHelper::NeighborCacheHelper | ( | ) |
Construct a helper class to make life easier while creating neighbor cache.
Definition at line 37 of file neighbor-cache-helper.cc.
References NS_LOG_FUNCTION.
| ns3::NeighborCacheHelper::~NeighborCacheHelper | ( | ) |
Definition at line 42 of file neighbor-cache-helper.cc.
References NS_LOG_FUNCTION.
|
private |
Add an auto_generated entry to the ARP cache of an interface.
| netDeviceInterface | the Ipv4Interface that ARP cache belongs to |
| ipv4Address | the IPv4 address will be added to the cache. |
| macAddress | the MAC address will be added to the cache. |
Definition at line 358 of file neighbor-cache-helper.cc.
References ns3::ArpCache::Add(), ns3::Ipv4Interface::GetArpCache(), ns3::ArpCache::Lookup(), ns3::ArpCache::Entry::MarkAutoGenerated(), NS_LOG_FUNCTION, NS_LOG_LOGIC, and ns3::ArpCache::Entry::SetMacAddress().
Referenced by PopulateNeighborEntriesIpv4(), PopulateNeighborEntriesIpv6(), UpdateCacheByIpv4AddressAdded(), and UpdateCacheByIpv6AddressAdded().
Here is the call graph for this function:
Here is the caller graph for this function:
|
private |
Add an auto_generated entry to the NDISC cache of an interface.
| netDeviceInterface | the Ipv6Interface that NDISC cache belongs to |
| ipv6Address | the IPv6 address will be added to the cache. |
| macAddress | the MAC address will be added to the cache. |
Definition at line 381 of file neighbor-cache-helper.cc.
References ns3::NdiscCache::Add(), ns3::Ipv6Interface::GetNdiscCache(), ns3::NdiscCache::Lookup(), ns3::NdiscCache::Entry::MarkAutoGenerated(), NS_LOG_FUNCTION, NS_LOG_LOGIC, and ns3::NdiscCache::Entry::SetMacAddress().
Here is the call graph for this function:| void ns3::NeighborCacheHelper::FlushAutoGenerated | ( | ) | const |
Remove entries generated from NeighborCacheHelper from ARP cache and NDISC cache.
Definition at line 404 of file neighbor-cache-helper.cc.
References ns3::Ipv4Interface::GetArpCache(), ns3::Node::GetDevice(), ns3::Node::GetNDevices(), ns3::Ipv6Interface::GetNdiscCache(), ns3::NodeList::GetNNodes(), ns3::NodeList::GetNode(), ns3::Object::GetObject(), NS_LOG_FUNCTION, ns3::ArpCache::RemoveAutoGeneratedEntries(), and ns3::NdiscCache::RemoveAutoGeneratedEntries().
Referenced by FlushTest::DoRun().
Here is the call graph for this function:
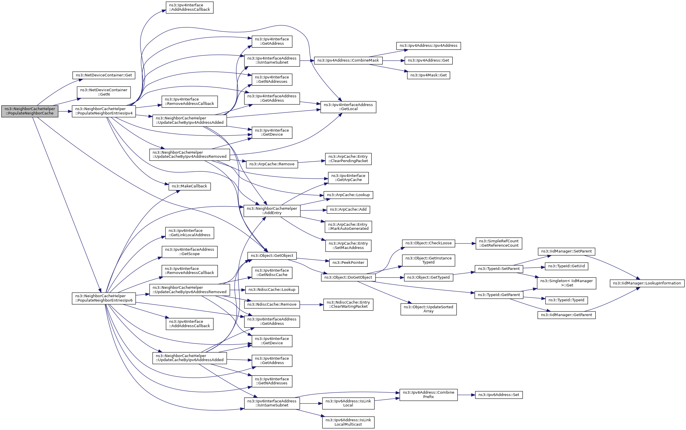
Here is the caller graph for this function:| void ns3::NeighborCacheHelper::PopulateNeighborCache | ( | ) |
Populate neighbor ARP and NDISC caches for all devices.
This method walks the global ChannelList.
Definition at line 48 of file neighbor-cache-helper.cc.
References third::channel, ns3::ChannelList::GetChannel(), ns3::ChannelList::GetNChannels(), m_globalNeighborCache, and NS_LOG_FUNCTION.
Referenced by PingTestCase::DoRun(), DynamicNeighborCacheTest::DoRun(), ChannelTest::DoRun(), NetDeviceContainerTest::DoRun(), InterfaceContainerTest::DoRun(), FlushTest::DoRun(), DuplicateTest::DoRun(), DynamicPartialTest::DoRun(), and NeighborCacheExample::Run().
Here is the call graph for this function:
Here is the caller graph for this function:| void ns3::NeighborCacheHelper::PopulateNeighborCache | ( | const Ipv4InterfaceContainer & | c | ) | const |
Populate neighbor ARP caches for all IPv4 interfaces in the given Ipv4InterfaceContainer.
| c | the Ipv4InterfaceContainer to process |
Definition at line 199 of file neighbor-cache-helper.cc.
References third::channel, ns3::Ipv4InterfaceContainer::Get(), ns3::Ipv4Interface::GetDevice(), ns3::Ipv4InterfaceContainer::GetN(), ns3::Object::GetObject(), nsclick-simple-lan::ipv4, NS_LOG_FUNCTION, and PopulateNeighborEntriesIpv4().
Here is the call graph for this function:| void ns3::NeighborCacheHelper::PopulateNeighborCache | ( | const Ipv6InterfaceContainer & | c | ) | const |
Populate neighbor NDISC caches for all IPv6 interfaces in the given Ipv6InterfaceContainer.
| c | the Ipv6InterfaceContainer to process |
Definition at line 234 of file neighbor-cache-helper.cc.
References third::channel, ns3::Ipv6InterfaceContainer::Get(), ns3::Ipv6Interface::GetDevice(), ns3::Ipv6InterfaceContainer::GetN(), ns3::Object::GetObject(), NS_LOG_FUNCTION, and PopulateNeighborEntriesIpv6().
Here is the call graph for this function:| void ns3::NeighborCacheHelper::PopulateNeighborCache | ( | const NetDeviceContainer & | c | ) | const |
Populate neighbor ARP and NDISC caches for all devices in the given NetDeviceContainer.
| c | the NetDevice container to process |
Definition at line 129 of file neighbor-cache-helper.cc.
References third::channel, ns3::NetDeviceContainer::Get(), ns3::NetDeviceContainer::GetN(), ns3::Object::GetObject(), NS_LOG_FUNCTION, PopulateNeighborEntriesIpv4(), and PopulateNeighborEntriesIpv6().
Here is the call graph for this function:Populate neighbor ARP and NDISC caches for all devices in the given Channel.
| channel | the Channel to process |
Definition at line 60 of file neighbor-cache-helper.cc.
References third::channel, ns3::Object::GetObject(), NS_LOG_FUNCTION, PopulateNeighborEntriesIpv4(), and PopulateNeighborEntriesIpv6().
Here is the call graph for this function:
|
private |
Populate neighbor ARP entries for given IPv4 interface.
| ipv4Interface | the Ipv4Interface to process |
| neighborDeviceInterface | the potential neighbor Ipv4Interface |
Definition at line 269 of file neighbor-cache-helper.cc.
References ns3::Ipv4Interface::AddAddressCallback(), AddEntry(), ns3::Ipv4InterfaceAddress::GetAddress(), ns3::Ipv4Interface::GetAddress(), ns3::Ipv4Interface::GetDevice(), ns3::Ipv4InterfaceAddress::GetLocal(), ns3::Ipv4Interface::GetNAddresses(), ns3::Ipv4InterfaceAddress::IsInSameSubnet(), two-ray-to-three-gpp-ch-calibration::m, m_dynamicNeighborCache, m_globalNeighborCache, ns3::MakeCallback(), ns3::Ipv4Interface::RemoveAddressCallback(), UpdateCacheByIpv4AddressAdded(), and UpdateCacheByIpv4AddressRemoved().
Referenced by PopulateNeighborCache().
Here is the call graph for this function:
Here is the caller graph for this function:
|
private |
Populate neighbor NDISC entries for given IPv6 interface.
| ipv6Interface | the Ipv6Interface to process |
| neighborDeviceInterface | the potential neighbor Ipv6Interface |
Definition at line 303 of file neighbor-cache-helper.cc.
References ns3::Ipv6Interface::AddAddressCallback(), AddEntry(), ns3::Ipv6InterfaceAddress::GetAddress(), ns3::Ipv6Interface::GetAddress(), ns3::Ipv6Interface::GetDevice(), ns3::Ipv6Interface::GetLinkLocalAddress(), ns3::Ipv6Interface::GetNAddresses(), ns3::Ipv6InterfaceAddress::GetScope(), ns3::Ipv6InterfaceAddress::HOST, ns3::Ipv6InterfaceAddress::IsInSameSubnet(), ns3::Ipv6InterfaceAddress::LINKLOCAL, two-ray-to-three-gpp-ch-calibration::m, m_dynamicNeighborCache, m_globalNeighborCache, ns3::MakeCallback(), NS_LOG_LOGIC, ns3::Ipv6Interface::RemoveAddressCallback(), UpdateCacheByIpv6AddressAdded(), and UpdateCacheByIpv6AddressRemoved().
Referenced by PopulateNeighborCache().
Here is the call graph for this function:
Here is the caller graph for this function:| void ns3::NeighborCacheHelper::SetDynamicNeighborCache | ( | bool | enable | ) |
Enable/disable dynamic neighbor cache, auto-generated neighbor cache will update by IP addresses changed when dynamic neighbor cache enabled.
User should ensure that the NeighborCacheHelper object persists for the duration of the simulation when dynamic neighbor cache is enabled.
| enable | enable state |
Definition at line 574 of file neighbor-cache-helper.cc.
References m_dynamicNeighborCache, and NS_LOG_FUNCTION.
Referenced by DynamicNeighborCacheTest::DoRun(), and DynamicPartialTest::DoRun().
Here is the caller graph for this function:
|
private |
Update neighbor caches when an address is added to a Ipv4Interface with auto generated neighbor cache.
| interface | the Ipv4Interface that address added to. |
| ifAddr | the added IPv4 interface address. |
Definition at line 474 of file neighbor-cache-helper.cc.
References AddEntry(), third::channel, ns3::Ipv4InterfaceAddress::GetAddress(), ns3::Ipv4Interface::GetAddress(), ns3::Ipv4Interface::GetDevice(), ns3::Ipv4InterfaceAddress::GetLocal(), ns3::Ipv4Interface::GetNAddresses(), ns3::Object::GetObject(), ns3::Ipv4InterfaceAddress::IsInSameSubnet(), two-ray-to-three-gpp-ch-calibration::m, and NS_LOG_FUNCTION.
Referenced by PopulateNeighborEntriesIpv4().
Here is the call graph for this function:
Here is the caller graph for this function:
|
private |
Update neighbor caches when an address is removed from a Ipv4Interface with auto generated neighbor cache.
| interface | the Ipv4Interface that address removed from. |
| ifAddr | the removed IPv4 interface address. |
Definition at line 442 of file neighbor-cache-helper.cc.
References third::channel, ns3::Ipv4Interface::GetArpCache(), ns3::Ipv4Interface::GetDevice(), ns3::Ipv4InterfaceAddress::GetLocal(), ns3::Object::GetObject(), ns3::ArpCache::Lookup(), NS_LOG_FUNCTION, NS_LOG_LOGIC, and ns3::ArpCache::Remove().
Referenced by PopulateNeighborEntriesIpv4().
Here is the call graph for this function:
Here is the caller graph for this function:
|
private |
Update neighbor cache when an address is added to a Ipv6Interface with auto generated neighbor cache.
| interface | the Ipv6Interface that address added to. |
| ifAddr | the added IPv6 interface address. |
Definition at line 540 of file neighbor-cache-helper.cc.
References AddEntry(), third::channel, ns3::Ipv6InterfaceAddress::GetAddress(), ns3::Ipv6Interface::GetAddress(), ns3::Ipv6Interface::GetDevice(), ns3::Ipv6Interface::GetNAddresses(), ns3::Object::GetObject(), ns3::Ipv6InterfaceAddress::IsInSameSubnet(), two-ray-to-three-gpp-ch-calibration::m, and NS_LOG_FUNCTION.
Referenced by PopulateNeighborEntriesIpv6().
Here is the call graph for this function:
Here is the caller graph for this function:
|
private |
Update neighbor caches when an address is removed from a Ipv6Interface with auto generated neighbor cache.
| interface | the Ipv6Interface that address removed from. |
| ifAddr | the removed IPv6 interface address. |
Definition at line 508 of file neighbor-cache-helper.cc.
References third::channel, ns3::Ipv6InterfaceAddress::GetAddress(), ns3::Ipv6Interface::GetDevice(), ns3::Ipv6Interface::GetNdiscCache(), ns3::Object::GetObject(), ns3::NdiscCache::Lookup(), NS_LOG_FUNCTION, NS_LOG_LOGIC, and ns3::NdiscCache::Remove().
Referenced by PopulateNeighborEntriesIpv6().
Here is the call graph for this function:
Here is the caller graph for this function:
|
private |
flag will set true if dynamic neighbor cache is enabled.
Definition at line 183 of file neighbor-cache-helper.h.
Referenced by PopulateNeighborEntriesIpv4(), PopulateNeighborEntriesIpv6(), and SetDynamicNeighborCache().
|
private |
flag will set true if neighbor caches were generated for all devices
Definition at line 180 of file neighbor-cache-helper.h.
Referenced by PopulateNeighborCache(), PopulateNeighborEntriesIpv4(), and PopulateNeighborEntriesIpv6().