A Discrete-Event Network Simulator
API
Loading...
Searching...
No Matches
ns3::ChannelList Class Reference

the list of simulation channels. More...

#include "channel-list.h"

Public Types

typedef std::vector< Ptr< Channel > >::const_iterator Iterator
 Channel container iterator.
 

Static Public Member Functions

static uint32_t Add (Ptr< Channel > channel)
 
static Iterator Begin ()
 
static Iterator End ()
 
static Ptr< ChannelGetChannel (uint32_t n)
 
static uint32_t GetNChannels ()
 

Detailed Description

the list of simulation channels.

Every Channel created is automatically added to this list.

Definition at line 27 of file channel-list.h.

Member Typedef Documentation

◆ Iterator

typedef std::vector<Ptr<Channel>>::const_iterator ns3::ChannelList::Iterator

Channel container iterator.

Definition at line 31 of file channel-list.h.

Member Function Documentation

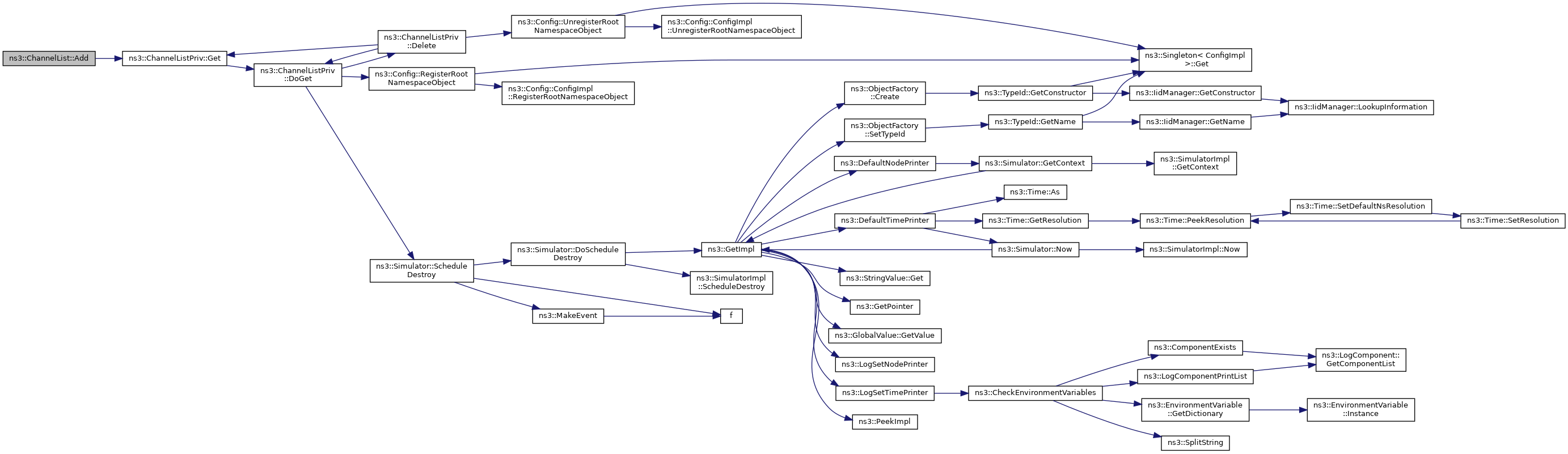
◆ Add()

uint32_t ns3::ChannelList::Add ( Ptr< Channel channel)
static
Parameters
channelchannel to add
Returns
index of channel in list.

This method is called automatically from Channel::Channel so the user has little reason to call it himself.

Definition at line 206 of file channel-list.cc.

References ns3::ChannelListPriv::Get(), and NS_LOG_FUNCTION_NOARGS.

Referenced by ns3::Channel::Channel().

+ Here is the call graph for this function:
+ Here is the caller graph for this function:

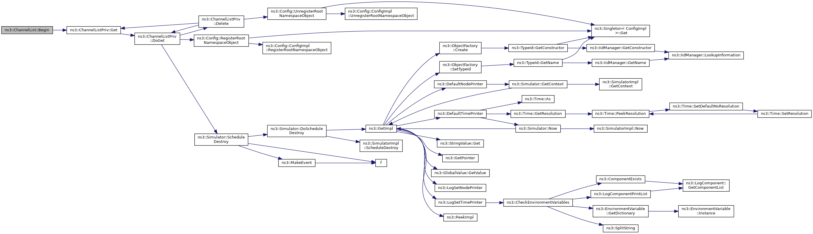
◆ Begin()

ChannelList::Iterator ns3::ChannelList::Begin ( )
static
Returns
a C++ iterator located at the beginning of this list.

Definition at line 213 of file channel-list.cc.

References ns3::ChannelListPriv::Get(), and NS_LOG_FUNCTION_NOARGS.

+ Here is the call graph for this function:

◆ End()

ChannelList::Iterator ns3::ChannelList::End ( )
static
Returns
a C++ iterator located at the end of this list.

Definition at line 220 of file channel-list.cc.

References ns3::ChannelListPriv::Get(), and NS_LOG_FUNCTION_NOARGS.

+ Here is the call graph for this function:

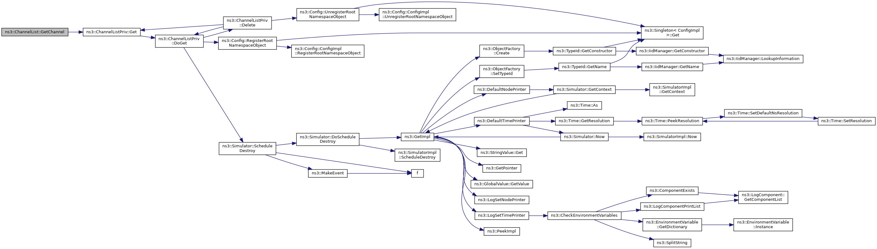
◆ GetChannel()

Ptr< Channel > ns3::ChannelList::GetChannel ( uint32_t  n)
static
Parameters
nindex of requested channel.
Returns
the Channel associated to index n.

Definition at line 227 of file channel-list.cc.

References ns3::ChannelListPriv::Get(), and NS_LOG_FUNCTION.

Referenced by ns3::NeighborCacheHelper::PopulateNeighborCache().

+ Here is the call graph for this function:
+ Here is the caller graph for this function:

◆ GetNChannels()

uint32_t ns3::ChannelList::GetNChannels ( )
static
Returns
the number of channels currently in the list.

Definition at line 234 of file channel-list.cc.

References ns3::ChannelListPriv::Get(), and NS_LOG_FUNCTION_NOARGS.

Referenced by ns3::NeighborCacheHelper::PopulateNeighborCache().

+ Here is the call graph for this function:
+ Here is the caller graph for this function:

The documentation for this class was generated from the following files: