Keep track of the current position and velocity of an object. More...
#include "mobility-model.h"
Inheritance diagram for ns3::MobilityModel:
Collaboration diagram for ns3::MobilityModel:Public Types | |
| typedef void(* | TracedCallback) (Ptr< const MobilityModel > model) |
| TracedCallback signature. More... | |
Public Member Functions | |
| MobilityModel () | |
| ~MobilityModel () override=0 | |
| int64_t | AssignStreams (int64_t stream) |
| Assign a fixed random variable stream number to the random variables used by this model. More... | |
| double | GetDistanceFrom (Ptr< const MobilityModel > position) const |
| Vector | GetPosition () const |
| Vector | GetPositionWithReference (const Vector &referencePosition) const |
| This method may be used if the position returned may depend on some reference position provided. More... | |
| double | GetRelativeSpeed (Ptr< const MobilityModel > other) const |
| Vector | GetVelocity () const |
| void | SetPosition (const Vector &position) |
Public Member Functions inherited from ns3::Object | |
| Object () | |
| Constructor. More... | |
| ~Object () override | |
| Destructor. More... | |
| void | AggregateObject (Ptr< Object > other) |
| Aggregate two Objects together. More... | |
| void | Dispose () |
| Dispose of this Object. More... | |
| AggregateIterator | GetAggregateIterator () const |
| Get an iterator to the Objects aggregated to this one. More... | |
| TypeId | GetInstanceTypeId () const override |
| Get the most derived TypeId for this Object. More... | |
| template<typename T > | |
| Ptr< T > | GetObject () const |
| Get a pointer to the requested aggregated Object. More... | |
| template<> | |
| Ptr< Object > | GetObject () const |
| Specialization of () for objects of type ns3::Object. More... | |
| template<typename T > | |
| Ptr< T > | GetObject (TypeId tid) const |
| Get a pointer to the requested aggregated Object by TypeId. More... | |
| template<> | |
| Ptr< Object > | GetObject (TypeId tid) const |
| Specialization of (TypeId tid) for objects of type ns3::Object. More... | |
| void | Initialize () |
| Invoke DoInitialize on all Objects aggregated to this one. More... | |
| bool | IsInitialized () const |
| Check if the object has been initialized. More... | |
Public Member Functions inherited from ns3::SimpleRefCount< Object, ObjectBase, ObjectDeleter > | |
| SimpleRefCount () | |
| Default constructor. More... | |
| SimpleRefCount (const SimpleRefCount &o[[maybe_unused]]) | |
| Copy constructor. More... | |
| uint32_t | GetReferenceCount () const |
| Get the reference count of the object. More... | |
| SimpleRefCount & | operator= (const SimpleRefCount &o[[maybe_unused]]) |
| Assignment operator. More... | |
| void | Ref () const |
| Increment the reference count. More... | |
| void | Unref () const |
| Decrement the reference count. More... | |
Public Member Functions inherited from ns3::ObjectBase | |
| virtual | ~ObjectBase () |
| Virtual destructor. More... | |
| void | GetAttribute (std::string name, AttributeValue &value) const |
| Get the value of an attribute, raising fatal errors if unsuccessful. More... | |
| bool | GetAttributeFailSafe (std::string name, AttributeValue &value) const |
| Get the value of an attribute without raising errors. More... | |
| void | SetAttribute (std::string name, const AttributeValue &value) |
| Set a single attribute, raising fatal errors if unsuccessful. More... | |
| bool | SetAttributeFailSafe (std::string name, const AttributeValue &value) |
| Set a single attribute without raising errors. More... | |
| bool | TraceConnect (std::string name, std::string context, const CallbackBase &cb) |
| Connect a TraceSource to a Callback with a context. More... | |
| bool | TraceConnectWithoutContext (std::string name, const CallbackBase &cb) |
| Connect a TraceSource to a Callback without a context. More... | |
| bool | TraceDisconnect (std::string name, std::string context, const CallbackBase &cb) |
| Disconnect from a TraceSource a Callback previously connected with a context. More... | |
| bool | TraceDisconnectWithoutContext (std::string name, const CallbackBase &cb) |
| Disconnect from a TraceSource a Callback previously connected without a context. More... | |
Static Public Member Functions | |
| static TypeId | GetTypeId () |
| Register this type with the TypeId system. More... | |
Static Public Member Functions inherited from ns3::Object | |
| static TypeId | GetTypeId () |
| Register this type. More... | |
Static Public Member Functions inherited from ns3::ObjectBase | |
| static TypeId | GetTypeId () |
| Get the type ID. More... | |
Protected Member Functions | |
| void | NotifyCourseChange () const |
| Must be invoked by subclasses when the course of the position changes to notify course change listeners. More... | |
Protected Member Functions inherited from ns3::Object | |
| Object (const Object &o) | |
| Copy an Object. More... | |
| virtual void | DoDispose () |
| Destructor implementation. More... | |
| virtual void | DoInitialize () |
| Initialize() implementation. More... | |
| virtual void | NotifyNewAggregate () |
| Notify all Objects aggregated to this one of a new Object being aggregated. More... | |
Protected Member Functions inherited from ns3::ObjectBase | |
| void | ConstructSelf (const AttributeConstructionList &attributes) |
| Complete construction of ObjectBase; invoked by derived classes. More... | |
| virtual void | NotifyConstructionCompleted () |
| Notifier called once the ObjectBase is fully constructed. More... | |
Private Member Functions | |
| virtual int64_t | DoAssignStreams (int64_t start) |
| The default implementation does nothing but return the passed-in parameter. More... | |
| virtual Vector | DoGetPosition () const =0 |
| virtual Vector | DoGetPositionWithReference (const Vector &referencePosition) const |
| virtual Vector | DoGetVelocity () const =0 |
| virtual void | DoSetPosition (const Vector &position)=0 |
Private Attributes | |
| ns3::TracedCallback< Ptr< const MobilityModel > > | m_courseChangeTrace |
| Used to alert subscribers that a change in direction, velocity, or position has occurred. More... | |
Additional Inherited Members | |
Related Functions inherited from ns3::ObjectBase | |
| static TypeId | GetObjectIid () |
| Ensure the TypeId for ObjectBase gets fully configured to anchor the inheritance tree properly. More... | |
Keep track of the current position and velocity of an object.
All space coordinates in this class and its subclasses are understood to be meters or meters/s. i.e., they are all metric international units.
This is a base class for all specific mobility models.
Definition at line 39 of file mobility-model.h.
| typedef void(* ns3::MobilityModel::TracedCallback) (Ptr< const MobilityModel > model) |
TracedCallback signature.
| [in] | model | Value of the MobilityModel. |
Definition at line 99 of file mobility-model.h.
| ns3::MobilityModel::MobilityModel | ( | ) |
Definition at line 58 of file mobility-model.cc.
|
overridepure virtual |
Definition at line 62 of file mobility-model.cc.
| int64_t ns3::MobilityModel::AssignStreams | ( | int64_t | stream | ) |
Assign a fixed random variable stream number to the random variables used by this model.
Return the number of streams (possibly zero) that have been assigned.
| stream | first stream index to use |
Definition at line 118 of file mobility-model.cc.
References DoAssignStreams(), and two-ray-to-three-gpp-ch-calibration::start.
Referenced by ns3::HierarchicalMobilityModel::DoAssignStreams(), and SteadyStateRandomWaypointTest::DoRun().
Here is the call graph for this function:
Here is the caller graph for this function:
|
privatevirtual |
The default implementation does nothing but return the passed-in parameter.
Subclasses using random variables are expected to override this.
| start | starting stream index |
Reimplemented in ns3::SteadyStateRandomWaypointMobilityModel, ns3::RandomWaypointMobilityModel, ns3::RandomWalk2dMobilityModel, ns3::RandomDirection2dMobilityModel, ns3::HierarchicalMobilityModel, ns3::GaussMarkovMobilityModel, and ns3::RandomWalk2dOutdoorMobilityModel.
Definition at line 125 of file mobility-model.cc.
Referenced by AssignStreams().
Here is the caller graph for this function:
|
privatepure virtual |
Concrete subclasses of this base class must implement this method.
Implemented in ns3::WaypointMobilityModel, ns3::SteadyStateRandomWaypointMobilityModel, ns3::RandomWaypointMobilityModel, ns3::RandomWalk2dMobilityModel, ns3::RandomDirection2dMobilityModel, ns3::HierarchicalMobilityModel, ns3::GaussMarkovMobilityModel, ns3::ConstantVelocityMobilityModel, ns3::ConstantPositionMobilityModel, ns3::ConstantAccelerationMobilityModel, and ns3::RandomWalk2dOutdoorMobilityModel.
Referenced by DoGetPositionWithReference(), GetDistanceFrom(), and GetPosition().
Here is the caller graph for this function:
|
privatevirtual |
| referencePosition | the reference position to consider |
Unless subclasses override, this method will disregard the reference position and return "DoGetPosition ()".
Definition at line 80 of file mobility-model.cc.
References DoGetPosition().
Referenced by GetPositionWithReference().
Here is the call graph for this function:
Here is the caller graph for this function:
|
privatepure virtual |
Concrete subclasses of this base class must implement this method.
Implemented in ns3::WaypointMobilityModel, ns3::SteadyStateRandomWaypointMobilityModel, ns3::RandomWaypointMobilityModel, ns3::RandomWalk2dMobilityModel, ns3::RandomDirection2dMobilityModel, ns3::HierarchicalMobilityModel, ns3::GaussMarkovMobilityModel, ns3::ConstantVelocityMobilityModel, ns3::ConstantPositionMobilityModel, ns3::ConstantAccelerationMobilityModel, and ns3::RandomWalk2dOutdoorMobilityModel.
Referenced by GetVelocity().
Here is the caller graph for this function:
|
privatepure virtual |
| position | the position to set. |
Concrete subclasses of this base class must implement this method.
Implemented in ns3::WaypointMobilityModel, ns3::SteadyStateRandomWaypointMobilityModel, ns3::RandomWaypointMobilityModel, ns3::RandomWalk2dMobilityModel, ns3::RandomDirection2dMobilityModel, ns3::HierarchicalMobilityModel, ns3::GaussMarkovMobilityModel, ns3::ConstantVelocityMobilityModel, ns3::ConstantPositionMobilityModel, ns3::ConstantAccelerationMobilityModel, and ns3::RandomWalk2dOutdoorMobilityModel.
Referenced by SetPosition().
Here is the caller graph for this function:| double ns3::MobilityModel::GetDistanceFrom | ( | Ptr< const MobilityModel > | position | ) | const |
| position | a reference to another mobility model |
Definition at line 98 of file mobility-model.cc.
References ns3::CalculateDistance(), and DoGetPosition().
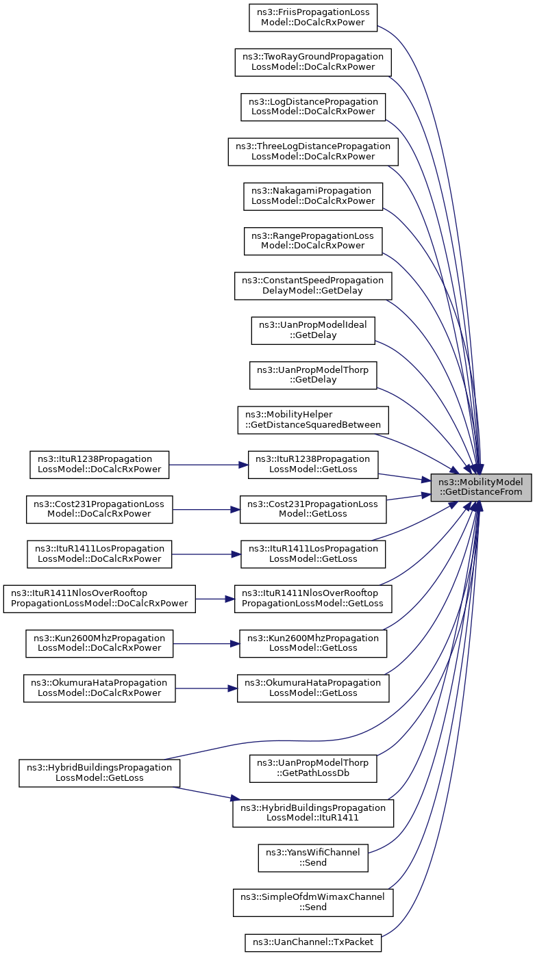
Referenced by ns3::FriisPropagationLossModel::DoCalcRxPower(), ns3::TwoRayGroundPropagationLossModel::DoCalcRxPower(), ns3::LogDistancePropagationLossModel::DoCalcRxPower(), ns3::ThreeLogDistancePropagationLossModel::DoCalcRxPower(), ns3::NakagamiPropagationLossModel::DoCalcRxPower(), ns3::RangePropagationLossModel::DoCalcRxPower(), ns3::ConstantSpeedPropagationDelayModel::GetDelay(), ns3::UanPropModelIdeal::GetDelay(), ns3::UanPropModelThorp::GetDelay(), ns3::MobilityHelper::GetDistanceSquaredBetween(), ns3::ItuR1238PropagationLossModel::GetLoss(), ns3::Cost231PropagationLossModel::GetLoss(), ns3::ItuR1411LosPropagationLossModel::GetLoss(), ns3::ItuR1411NlosOverRooftopPropagationLossModel::GetLoss(), ns3::Kun2600MhzPropagationLossModel::GetLoss(), ns3::OkumuraHataPropagationLossModel::GetLoss(), ns3::HybridBuildingsPropagationLossModel::GetLoss(), ns3::UanPropModelThorp::GetPathLossDb(), ns3::HybridBuildingsPropagationLossModel::ItuR1411(), ns3::YansWifiChannel::Send(), ns3::SimpleOfdmWimaxChannel::Send(), and ns3::UanChannel::TxPacket().
Here is the call graph for this function:
Here is the caller graph for this function:| Vector ns3::MobilityModel::GetPosition | ( | ) | const |
Definition at line 67 of file mobility-model.cc.
References DoGetPosition().
Referenced by Ns2MobilityHelperTest::CheckInitialPositions(), ComputeEndToEndGain(), ns3::TwoRayGroundPropagationLossModel::DoCalcRxPower(), ns3::ThreeGppPropagationLossModel::DoCalcRxPower(), ns3::HierarchicalMobilityModel::DoGetPosition(), RandomRoomPositionAllocatorTestCase::DoRun(), ThreeGppCalcLongTermMultiPortTest::DoRun(), ThreeGppMimoPolarizationTest::DoRun(), WifiUseAvailBwTest::DoRun(), ns3::HierarchicalMobilityModel::DoSetPosition(), ns3::ItuR1238PropagationLossModel::GetLoss(), ns3::ItuR1411LosPropagationLossModel::GetLoss(), ns3::ItuR1411NlosOverRooftopPropagationLossModel::GetLoss(), ns3::OkumuraHataPropagationLossModel::GetLoss(), ns3::HybridBuildingsPropagationLossModel::GetLoss(), ns3::ThreeGppRmaPropagationLossModel::GetShadowingStd(), GetTypeId(), ns3::ThreeGppPropagationLossModel::GetVectorDifference(), ns3::MobilityBuildingInfo::IsIndoor(), ns3::MobilityBuildingInfo::MakeConsistent(), PrintPosition(), NetAnimExperiment::Run(), Experiment::Run(), ns3::HierarchicalMobilityModel::SetChild(), ns3::HierarchicalMobilityModel::SetParent(), showPosition(), ns3::MultiModelSpectrumChannel::StartTx(), ns3::SingleModelSpectrumChannel::StartTx(), LteX2HandoverTestCase::TeleportUeNearTargetEnb(), WaypointLazyNotifyFalse::TestXPosition(), WaypointLazyNotifyTrue::TestXPosition(), and ns3::AnimationInterface::UpdatePosition().
Here is the call graph for this function:
Here is the caller graph for this function:| Vector ns3::MobilityModel::GetPositionWithReference | ( | const Vector & | referencePosition | ) | const |
This method may be used if the position returned may depend on some reference position provided.
For example, in a hierarchical mobility model that is buildings-aware, the child mobility model may not be able to determine if it is inside or outside of a building unless it knows the parent position.
| referencePosition | reference position to consider |
Definition at line 73 of file mobility-model.cc.
References DoGetPositionWithReference().
Referenced by ns3::HierarchicalMobilityModel::DoGetPosition().
Here is the call graph for this function:
Here is the caller graph for this function:| double ns3::MobilityModel::GetRelativeSpeed | ( | Ptr< const MobilityModel > | other | ) | const |
| other | reference to another object's mobility model |
Definition at line 106 of file mobility-model.cc.
References GetVelocity().
Here is the call graph for this function:
|
static |
Register this type with the TypeId system.
Definition at line 32 of file mobility-model.cc.
References ns3::TypeId::ATTR_GET, ns3::TypeId::ATTR_SET, GetPosition(), GetVelocity(), m_courseChangeTrace, ns3::MakeTraceSourceAccessor(), ns3::MakeVectorAccessor(), ns3::MakeVectorChecker(), ns3::TypeId::SetParent(), and SetPosition().
Here is the call graph for this function:| Vector ns3::MobilityModel::GetVelocity | ( | ) | const |
Definition at line 86 of file mobility-model.cc.
References DoGetVelocity().
Referenced by Ns2MobilityHelperTest::CheckInitialPositions(), ns3::HierarchicalMobilityModel::DoGetVelocity(), GetRelativeSpeed(), GetTypeId(), and showPosition().
Here is the call graph for this function:
Here is the caller graph for this function:
|
protected |
Must be invoked by subclasses when the course of the position changes to notify course change listeners.
Definition at line 112 of file mobility-model.cc.
References m_courseChangeTrace.
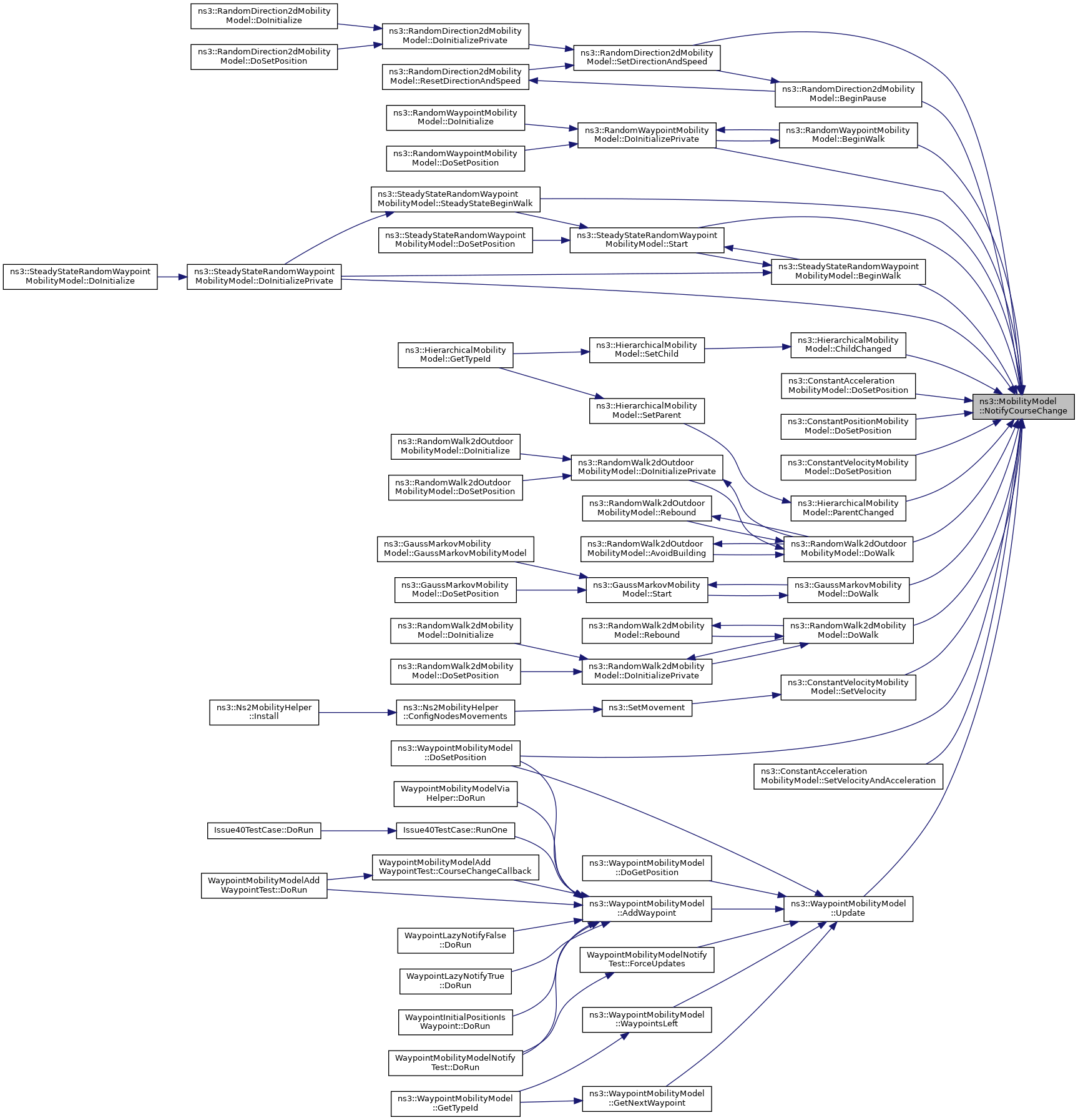
Referenced by ns3::RandomDirection2dMobilityModel::BeginPause(), ns3::RandomWaypointMobilityModel::BeginWalk(), ns3::SteadyStateRandomWaypointMobilityModel::BeginWalk(), ns3::HierarchicalMobilityModel::ChildChanged(), ns3::RandomWaypointMobilityModel::DoInitializePrivate(), ns3::SteadyStateRandomWaypointMobilityModel::DoInitializePrivate(), ns3::ConstantAccelerationMobilityModel::DoSetPosition(), ns3::ConstantPositionMobilityModel::DoSetPosition(), ns3::ConstantVelocityMobilityModel::DoSetPosition(), ns3::WaypointMobilityModel::DoSetPosition(), ns3::RandomWalk2dOutdoorMobilityModel::DoWalk(), ns3::GaussMarkovMobilityModel::DoWalk(), ns3::RandomWalk2dMobilityModel::DoWalk(), ns3::HierarchicalMobilityModel::ParentChanged(), ns3::RandomDirection2dMobilityModel::SetDirectionAndSpeed(), ns3::ConstantVelocityMobilityModel::SetVelocity(), ns3::ConstantAccelerationMobilityModel::SetVelocityAndAcceleration(), ns3::SteadyStateRandomWaypointMobilityModel::Start(), ns3::SteadyStateRandomWaypointMobilityModel::SteadyStateBeginWalk(), and ns3::WaypointMobilityModel::Update().
Here is the caller graph for this function:| void ns3::MobilityModel::SetPosition | ( | const Vector & | position | ) |
| position | the position to set. |
Definition at line 92 of file mobility-model.cc.
References DoSetPosition().
Referenced by JakesPropagationExample::JakesPropagationExample(), BuildingsPathlossTestCase::CreateMobilityModel(), BuildingsShadowingTestCase::CreateMobilityModel(), BuildingsChannelConditionModelTestCase::DoRun(), BuildingsPenetrationLossesTestCase::DoRun(), ThreeGppV2vBuildingsChCondModelTestCase::DoRun(), ThreeGppV2vUrbanLosNlosvChCondModelTestCase::DoRun(), ThreeGppV2vHighwayLosNlosvChCondModelTestCase::DoRun(), LenaHarqTestCase::DoRun(), LenaMimoTestCase::DoRun(), LtePathlossModelSystemTestCase::DoRun(), LenaDataPhyErrorModelTestCase::DoRun(), LenaDlCtrlPhyErrorModelTestCase::DoRun(), WaypointInitialPositionIsWaypoint::DoRun(), ThreeGppChannelConditionModelTestCase::DoRun(), ItuR1411LosPropagationLossModelTestCase::DoRun(), ItuR1411NlosOverRooftopPropagationLossModelTestCase::DoRun(), Kun2600MhzPropagationLossModelTestCase::DoRun(), OkumuraHataPropagationLossModelTestCase::DoRun(), V2vUrbanProbChCondModelTestCase::DoRun(), V2vHighwayProbChCondModelTestCase::DoRun(), FriisPropagationLossModelTestCase::DoRun(), TwoRayGroundPropagationLossModelTestCase::DoRun(), LogDistancePropagationLossModelTestCase::DoRun(), RangePropagationLossModelTestCase::DoRun(), ThreeGppRmaPropagationLossModelTestCase::DoRun(), ThreeGppUmaPropagationLossModelTestCase::DoRun(), ThreeGppUmiPropagationLossModelTestCase::DoRun(), ThreeGppIndoorOfficePropagationLossModelTestCase::DoRun(), ThreeGppV2vUrbanPropagationLossModelTestCase::DoRun(), ThreeGppV2vHighwayPropagationLossModelTestCase::DoRun(), ThreeGppChannelMatrixComputationTest::DoRun(), ThreeGppChannelMatrixUpdateTest::DoRun(), ThreeGppSpectrumPropagationLossModelTest::DoRun(), ThreeGppCalcLongTermMultiPortTest::DoRun(), ThreeGppMimoPolarizationTest::DoRun(), ns3::HierarchicalMobilityModel::DoSetPosition(), GetTypeId(), ns3::GroupMobilityHelper::Install(), ns3::MobilityHelper::Install(), LteRrcConnectionEstablishmentErrorTestCase::JumpAway(), LteRadioLinkFailureTestCase::JumpAway(), LteRrcConnectionEstablishmentErrorTestCase::JumpBack(), HwmpReactiveRegressionTest::ResetPosition(), HwmpSimplestRegressionTest::ResetPosition(), CollisionExperiment::Run(), InterferenceExperiment::Run(), PsrExperiment::Run(), ThreeGppShadowingTestCase::RunTest(), ns3::HierarchicalMobilityModel::SetChild(), ns3::HierarchicalMobilityModel::SetParent(), ns3::LteHexGridEnbTopologyHelper::SetPositionAndInstallEnbDevice(), ns3::SetSchedPosition(), LteFrAreaTestCase::SimpleTeleportUe(), LteUeMeasurementsPiecewiseTestCase3::TeleportEnbNear(), LteUeMeasurementsPiecewiseTestCase1::TeleportFar(), LteUeMeasurementsPiecewiseTestCase2::TeleportFar(), LteUeMeasurementsPiecewiseTestCase1::TeleportNear(), LteUeMeasurementsPiecewiseTestCase2::TeleportNear(), LteFrAreaTestCase::TeleportUe(), LteUplinkPowerControlTestCase::TeleportUe(), LteFrAreaTestCase::TeleportUe2(), LteX2HandoverTestCase::TeleportUeNearTargetEnb(), LteX2HandoverTestCase::TeleportUeToMiddle(), LteUeMeasurementsPiecewiseTestCase1::TeleportVeryFar(), LteUeMeasurementsPiecewiseTestCase2::TeleportVeryFar(), LteUeMeasurementsPiecewiseTestCase1::TeleportVeryNear(), LteUeMeasurementsPiecewiseTestCase2::TeleportVeryNear(), NetAnimExperiment::UpdatePositions(), and Experiment::UpdatePositions().
Here is the call graph for this function:
|
private |
Used to alert subscribers that a change in direction, velocity, or position has occurred.
Definition at line 151 of file mobility-model.h.
Referenced by GetTypeId(), and NotifyCourseChange().