2D random walk mobility model. More...
#include "random-walk-2d-mobility-model.h"
Inheritance diagram for ns3::RandomWalk2dMobilityModel:
Collaboration diagram for ns3::RandomWalk2dMobilityModel:Public Types | |
| enum | Mode { MODE_DISTANCE , MODE_TIME } |
| An enum representing the different working modes of this module. More... | |
Public Types inherited from ns3::MobilityModel | |
| typedef void(* | TracedCallback) (Ptr< const MobilityModel > model) |
| TracedCallback signature. | |
Public Member Functions | |
| ~RandomWalk2dMobilityModel () override | |
Public Member Functions inherited from ns3::MobilityModel | |
| MobilityModel () | |
| ~MobilityModel () override=0 | |
| int64_t | AssignStreams (int64_t stream) |
| Assign a fixed random variable stream number to the random variables used by this model. | |
| double | GetDistanceFrom (Ptr< const MobilityModel > position) const |
| Vector | GetPosition () const |
| Vector | GetPositionWithReference (const Vector &referencePosition) const |
| This method may be used if the position returned may depend on some reference position provided. | |
| double | GetRelativeSpeed (Ptr< const MobilityModel > other) const |
| Vector | GetVelocity () const |
| void | SetPosition (const Vector &position) |
Public Member Functions inherited from ns3::Object | |
| Object () | |
| Constructor. | |
| ~Object () override | |
| Destructor. | |
| void | AggregateObject (Ptr< Object > other) |
| Aggregate two Objects together. | |
| void | Dispose () |
| Dispose of this Object. | |
| AggregateIterator | GetAggregateIterator () const |
| Get an iterator to the Objects aggregated to this one. | |
| TypeId | GetInstanceTypeId () const override |
| Get the most derived TypeId for this Object. | |
| template<typename T > | |
| Ptr< T > | GetObject () const |
| Get a pointer to the requested aggregated Object. | |
| template<> | |
| Ptr< Object > | GetObject () const |
| Specialization of () for objects of type ns3::Object. | |
| template<typename T > | |
| Ptr< T > | GetObject (TypeId tid) const |
| Get a pointer to the requested aggregated Object by TypeId. | |
| template<> | |
| Ptr< Object > | GetObject (TypeId tid) const |
| Specialization of (TypeId tid) for objects of type ns3::Object. | |
| void | Initialize () |
| Invoke DoInitialize on all Objects aggregated to this one. | |
| bool | IsInitialized () const |
| Check if the object has been initialized. | |
| void | UnidirectionalAggregateObject (Ptr< Object > other) |
| Aggregate an Object to another Object. | |
Public Member Functions inherited from ns3::SimpleRefCount< Object, ObjectBase, ObjectDeleter > | |
| SimpleRefCount () | |
| Default constructor. | |
| SimpleRefCount (const SimpleRefCount &o) | |
| Copy constructor. | |
| uint32_t | GetReferenceCount () const |
| Get the reference count of the object. | |
| SimpleRefCount & | operator= (const SimpleRefCount &o) |
| Assignment operator. | |
| void | Ref () const |
| Increment the reference count. | |
| void | Unref () const |
| Decrement the reference count. | |
Public Member Functions inherited from ns3::ObjectBase | |
| virtual | ~ObjectBase () |
| Virtual destructor. | |
| void | GetAttribute (std::string name, AttributeValue &value, bool permissive=false) const |
| Get the value of an attribute, raising fatal errors if unsuccessful. | |
| bool | GetAttributeFailSafe (std::string name, AttributeValue &value) const |
| Get the value of an attribute without raising errors. | |
| void | SetAttribute (std::string name, const AttributeValue &value) |
| Set a single attribute, raising fatal errors if unsuccessful. | |
| bool | SetAttributeFailSafe (std::string name, const AttributeValue &value) |
| Set a single attribute without raising errors. | |
| bool | TraceConnect (std::string name, std::string context, const CallbackBase &cb) |
| Connect a TraceSource to a Callback with a context. | |
| bool | TraceConnectWithoutContext (std::string name, const CallbackBase &cb) |
| Connect a TraceSource to a Callback without a context. | |
| bool | TraceDisconnect (std::string name, std::string context, const CallbackBase &cb) |
| Disconnect from a TraceSource a Callback previously connected with a context. | |
| bool | TraceDisconnectWithoutContext (std::string name, const CallbackBase &cb) |
| Disconnect from a TraceSource a Callback previously connected without a context. | |
Static Public Member Functions | |
| static TypeId | GetTypeId () |
| Register this type with the TypeId system. | |
Static Public Member Functions inherited from ns3::MobilityModel | |
| static TypeId | GetTypeId () |
| Register this type with the TypeId system. | |
Static Public Member Functions inherited from ns3::Object | |
| static TypeId | GetTypeId () |
| Register this type. | |
Static Public Member Functions inherited from ns3::ObjectBase | |
| static TypeId | GetTypeId () |
| Get the type ID. | |
Private Member Functions | |
| int64_t | DoAssignStreams (int64_t) override |
| The default implementation does nothing but return the passed-in parameter. | |
| void | DoDispose () override |
| Destructor implementation. | |
| Vector | DoGetPosition () const override |
| Vector | DoGetVelocity () const override |
| void | DoInitialize () override |
| Initialize() implementation. | |
| void | DoSetPosition (const Vector &position) override |
| void | DoWalk (Time timeLeft) |
| Walk according to position and velocity, until distance is reached, time is reached, or intersection with the bounding box. | |
| void | DrawRandomVelocityAndDistance () |
| Draw a new random velocity and distance to travel, and call DoWalk() | |
| void | Rebound (Time timeLeft) |
| Performs the rebound of the node if it reaches a boundary. | |
Private Attributes | |
| Rectangle | m_bounds |
| Bounds of the area to cruise. | |
| Ptr< RandomVariableStream > | m_direction |
| rv for picking direction | |
| EventId | m_event |
| stored event ID | |
| ConstantVelocityHelper | m_helper |
| helper for this object | |
| Mode | m_mode |
| whether in time or distance mode | |
| double | m_modeDistance |
| Change direction and speed after this distance. | |
| Time | m_modeTime |
| Change current direction and speed after this delay. | |
| Ptr< RandomVariableStream > | m_speed |
| rv for picking speed | |
Additional Inherited Members | |
Protected Member Functions inherited from ns3::MobilityModel | |
| void | NotifyCourseChange () const |
| Must be invoked by subclasses when the course of the position changes to notify course change listeners. | |
Protected Member Functions inherited from ns3::Object | |
| Object (const Object &o) | |
| Copy an Object. | |
| virtual void | NotifyNewAggregate () |
| Notify all Objects aggregated to this one of a new Object being aggregated. | |
Protected Member Functions inherited from ns3::ObjectBase | |
| void | ConstructSelf (const AttributeConstructionList &attributes) |
| Complete construction of ObjectBase; invoked by derived classes. | |
| virtual void | NotifyConstructionCompleted () |
| Notifier called once the ObjectBase is fully constructed. | |
Related Symbols inherited from ns3::ObjectBase | |
| static TypeId | GetObjectIid () |
| Ensure the TypeId for ObjectBase gets fully configured to anchor the inheritance tree properly. | |
2D random walk mobility model.
Each instance moves with a speed and direction chosen at random with the user-provided random variables until either a fixed distance has been walked or until a fixed amount of time. If we hit one of the boundaries (specified by a rectangle), of the model, we rebound on the boundary with a reflexive angle and speed. This model is often identified as a brownian motion model.
The Direction random variable is used for any point strictly inside the boundaries. The points on the boundary have their direction chosen randomly, without considering the Direction Attribute.
ns3::RandomWalk2dMobilityModel is accessible through the following paths with Config::Set and Config::Connect:
Rectangle Distance|Time Time -9.22337e+18ns:+9.22337e+18ns Vector3D Vector3D No TraceSources are defined for this type.
Group: Mobility
Size of this type is 240 bytes (on a 64-bit architecture).
Definition at line 40 of file random-walk-2d-mobility-model.h.
An enum representing the different working modes of this module.
| Enumerator | |
|---|---|
| MODE_DISTANCE | |
| MODE_TIME | |
Definition at line 52 of file random-walk-2d-mobility-model.h.
|
override |
Definition at line 72 of file random-walk-2d-mobility-model.cc.
References ns3::EventId::Cancel(), and m_event.
Here is the call graph for this function:
|
overrideprivatevirtual |
The default implementation does nothing but return the passed-in parameter.
Subclasses using random variables are expected to override this.
| start | starting stream index |
Reimplemented from ns3::MobilityModel.
Definition at line 259 of file random-walk-2d-mobility-model.cc.
References m_direction, m_speed, NS_LOG_FUNCTION, and ns3::RandomVariableStream::SetStream().
Here is the call graph for this function:
|
overrideprivatevirtual |
Destructor implementation.
This method is called by Dispose() or by the Object's destructor, whichever comes first.
Subclasses are expected to implement their real destruction code in an overridden version of this method and chain up to their parent's implementation once they are done. i.e, for simplicity, the destructor of every subclass should be empty and its content should be moved to the associated DoDispose() method.
It is safe to call GetObject() from within this method.
Reimplemented from ns3::Object.
Definition at line 227 of file random-walk-2d-mobility-model.cc.
References ns3::Object::DoDispose(), and NS_LOG_FUNCTION.
Here is the call graph for this function:
|
overrideprivatevirtual |
Concrete subclasses of this base class must implement this method.
Implements ns3::MobilityModel.
Definition at line 235 of file random-walk-2d-mobility-model.cc.
References ns3::ConstantVelocityHelper::GetCurrentPosition(), m_bounds, m_helper, and ns3::ConstantVelocityHelper::UpdateWithBounds().
Here is the call graph for this function:
|
overrideprivatevirtual |
Concrete subclasses of this base class must implement this method.
Implements ns3::MobilityModel.
Definition at line 253 of file random-walk-2d-mobility-model.cc.
References ns3::ConstantVelocityHelper::GetVelocity(), and m_helper.
Here is the call graph for this function:
|
overrideprivatevirtual |
Initialize() implementation.
This method is called only once by Initialize(). If the user calls Initialize() multiple times, DoInitialize() is called only the first time.
Subclasses are expected to override this method and chain up to their parent's implementation once they are done. It is safe to call GetObject() and AggregateObject() from within this method.
Reimplemented from ns3::Object.
Definition at line 78 of file random-walk-2d-mobility-model.cc.
References ns3::Object::DoInitialize(), DrawRandomVelocityAndDistance(), and NS_LOG_FUNCTION.
Here is the call graph for this function:
|
overrideprivatevirtual |
| position | the position to set. |
Concrete subclasses of this base class must implement this method.
Implements ns3::MobilityModel.
Definition at line 242 of file random-walk-2d-mobility-model.cc.
References ns3::EventId::Cancel(), DrawRandomVelocityAndDistance(), ns3::Rectangle::IsInside(), m_bounds, m_event, m_helper, NS_ASSERT, NS_LOG_FUNCTION, ns3::Simulator::ScheduleNow(), and ns3::ConstantVelocityHelper::SetPosition().
Here is the call graph for this function:Walk according to position and velocity, until distance is reached, time is reached, or intersection with the bounding box.
| timeLeft | The remaining time of the walk |
Definition at line 149 of file random-walk-2d-mobility-model.cc.
References ns3::Rectangle::CalculateIntersection(), ns3::EventId::Cancel(), ns3::Create(), DrawRandomVelocityAndDistance(), ns3::ConstantVelocityHelper::GetCurrentPosition(), ns3::ConstantVelocityHelper::GetVelocity(), ns3::Rectangle::IsInside(), m_bounds, m_event, m_helper, ns3::MobilityModel::NotifyCourseChange(), NS_ABORT_MSG, NS_LOG_FUNCTION, NS_LOG_INFO, Rebound(), ns3::Time::S, ns3::Simulator::Schedule(), and ns3::Seconds().
Referenced by DrawRandomVelocityAndDistance(), and Rebound().
Here is the call graph for this function:
Here is the caller graph for this function:
|
private |
Draw a new random velocity and distance to travel, and call DoWalk()
Definition at line 87 of file random-walk-2d-mobility-model.cc.
References ns3::Rectangle::BOTTOMLEFTCORNER, ns3::Rectangle::BOTTOMRIGHTCORNER, ns3::Rectangle::BOTTOMSIDE, ns3::Create(), DoWalk(), ns3::Rectangle::GetClosestSideOrCorner(), ns3::ConstantVelocityHelper::GetCurrentPosition(), ns3::RandomVariableStream::GetValue(), ns3::Rectangle::IsOnTheBorder(), ns3::Rectangle::LEFTSIDE, m_bounds, m_direction, m_helper, m_mode, m_modeDistance, m_modeTime, m_speed, MODE_TIME, NS_LOG_FUNCTION, NS_LOG_INFO, ns3::Rectangle::RIGHTSIDE, ns3::Time::S, ns3::Seconds(), ns3::ConstantVelocityHelper::SetVelocity(), ns3::Rectangle::TOPLEFTCORNER, ns3::Rectangle::TOPRIGHTCORNER, ns3::Rectangle::TOPSIDE, ns3::ConstantVelocityHelper::Unpause(), and ns3::ConstantVelocityHelper::Update().
Referenced by DoInitialize(), DoSetPosition(), and DoWalk().
Here is the call graph for this function:
Here is the caller graph for this function:
|
static |
Register this type with the TypeId system.
Definition at line 27 of file random-walk-2d-mobility-model.cc.
References ns3::Create(), m_bounds, m_direction, m_mode, m_modeDistance, m_modeTime, m_speed, ns3::MakeDoubleAccessor(), ns3::MakeEnumChecker(), ns3::MakePointerAccessor(), ns3::MakeRectangleAccessor(), ns3::MakeRectangleChecker(), ns3::MakeTimeAccessor(), ns3::MakeTimeChecker(), MODE_DISTANCE, MODE_TIME, ns3::Seconds(), and ns3::TypeId::SetParent().
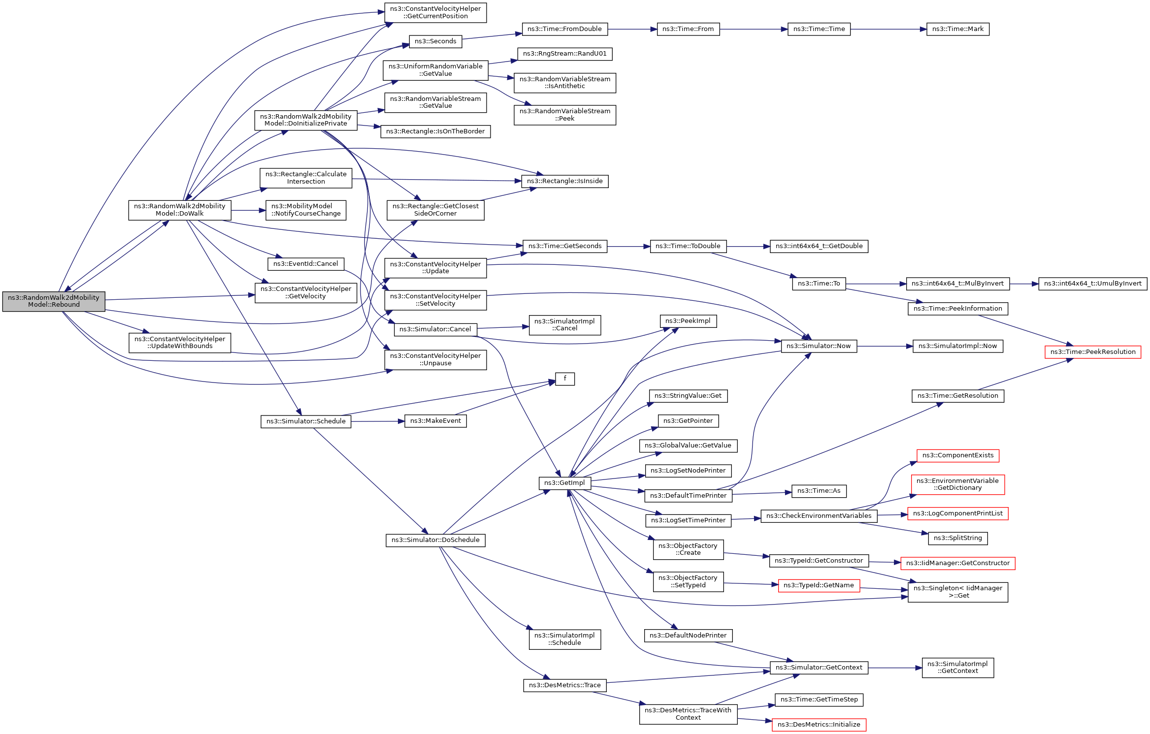
Here is the call graph for this function:Performs the rebound of the node if it reaches a boundary.
| timeLeft | The remaining time of the walk |
Definition at line 196 of file random-walk-2d-mobility-model.cc.
References ns3::Rectangle::BOTTOMLEFTCORNER, ns3::Rectangle::BOTTOMRIGHTCORNER, ns3::Rectangle::BOTTOMSIDE, ns3::Create(), DoWalk(), ns3::Rectangle::GetClosestSideOrCorner(), ns3::ConstantVelocityHelper::GetCurrentPosition(), ns3::ConstantVelocityHelper::GetVelocity(), ns3::Rectangle::LEFTSIDE, m_bounds, m_helper, NS_LOG_FUNCTION, NS_LOG_INFO, ns3::Rectangle::RIGHTSIDE, ns3::Time::S, ns3::ConstantVelocityHelper::SetVelocity(), ns3::Rectangle::TOPLEFTCORNER, ns3::Rectangle::TOPRIGHTCORNER, ns3::Rectangle::TOPSIDE, ns3::ConstantVelocityHelper::Unpause(), and ns3::ConstantVelocityHelper::UpdateWithBounds().
Referenced by DoWalk().
Here is the call graph for this function:
Here is the caller graph for this function:
|
private |
Bounds of the area to cruise.
Definition at line 88 of file random-walk-2d-mobility-model.h.
Referenced by DoGetPosition(), DoSetPosition(), DoWalk(), DrawRandomVelocityAndDistance(), GetTypeId(), and Rebound().
|
private |
rv for picking direction
Definition at line 87 of file random-walk-2d-mobility-model.h.
Referenced by DoAssignStreams(), DrawRandomVelocityAndDistance(), and GetTypeId().
|
private |
stored event ID
Definition at line 82 of file random-walk-2d-mobility-model.h.
Referenced by ~RandomWalk2dMobilityModel(), DoSetPosition(), and DoWalk().
|
private |
helper for this object
Definition at line 81 of file random-walk-2d-mobility-model.h.
Referenced by DoGetPosition(), DoGetVelocity(), DoSetPosition(), DoWalk(), DrawRandomVelocityAndDistance(), and Rebound().
|
private |
whether in time or distance mode
Definition at line 83 of file random-walk-2d-mobility-model.h.
Referenced by DrawRandomVelocityAndDistance(), and GetTypeId().
|
private |
Change direction and speed after this distance.
Definition at line 84 of file random-walk-2d-mobility-model.h.
Referenced by DrawRandomVelocityAndDistance(), and GetTypeId().
|
private |
Change current direction and speed after this delay.
Definition at line 85 of file random-walk-2d-mobility-model.h.
Referenced by DrawRandomVelocityAndDistance(), and GetTypeId().
|
private |
rv for picking speed
Definition at line 86 of file random-walk-2d-mobility-model.h.
Referenced by DoAssignStreams(), DrawRandomVelocityAndDistance(), and GetTypeId().