A Discrete-Event Network Simulator
API
Loading...
Searching...
No Matches
ns3::ofi::LearningController Class Reference

Demonstration of a Learning controller. More...

#include "openflow-interface.h"

+ Inheritance diagram for ns3::ofi::LearningController:
+ Collaboration diagram for ns3::ofi::LearningController:

Classes

struct  LearnedState
 Learned state. More...
 

Public Member Functions

 ~LearningController () override
 
void ReceiveFromSwitch (Ptr< OpenFlowSwitchNetDevice > swtch, ofpbuf *buffer) override
 A switch calls this method to pass a message on to the Controller.
 
- Public Member Functions inherited from ns3::ofi::Controller
 ~Controller () override
 Destructor.
 
virtual void AddSwitch (Ptr< OpenFlowSwitchNetDevice > swtch)
 Adds a switch to the controller.
 
void StartDump (StatsDumpCallback *cb)
 Starts a callback-based, reliable, possibly multi-message reply to a request made by the controller.
 
- Public Member Functions inherited from ns3::Object
 Object ()
 Constructor.
 
 ~Object () override
 Destructor.
 
void AggregateObject (Ptr< Object > other)
 Aggregate two Objects together.
 
void Dispose ()
 Dispose of this Object.
 
AggregateIterator GetAggregateIterator () const
 Get an iterator to the Objects aggregated to this one.
 
TypeId GetInstanceTypeId () const override
 Get the most derived TypeId for this Object.
 
template<typename T >
Ptr< T > GetObject () const
 Get a pointer to the requested aggregated Object.
 
template<>
Ptr< ObjectGetObject () const
 Specialization of () for objects of type ns3::Object.
 
template<typename T >
Ptr< T > GetObject (TypeId tid) const
 Get a pointer to the requested aggregated Object by TypeId.
 
template<>
Ptr< ObjectGetObject (TypeId tid) const
 Specialization of (TypeId tid) for objects of type ns3::Object.
 
void Initialize ()
 Invoke DoInitialize on all Objects aggregated to this one.
 
bool IsInitialized () const
 Check if the object has been initialized.
 
void UnidirectionalAggregateObject (Ptr< Object > other)
 Aggregate an Object to another Object.
 
- Public Member Functions inherited from ns3::SimpleRefCount< Object, ObjectBase, ObjectDeleter >
 SimpleRefCount ()
 Default constructor.
 
 SimpleRefCount (const SimpleRefCount &o)
 Copy constructor.
 
uint32_t GetReferenceCount () const
 Get the reference count of the object.
 
SimpleRefCountoperator= (const SimpleRefCount &o)
 Assignment operator.
 
void Ref () const
 Increment the reference count.
 
void Unref () const
 Decrement the reference count.
 
- Public Member Functions inherited from ns3::ObjectBase
virtual ~ObjectBase ()
 Virtual destructor.
 
void GetAttribute (std::string name, AttributeValue &value, bool permissive=false) const
 Get the value of an attribute, raising fatal errors if unsuccessful.
 
bool GetAttributeFailSafe (std::string name, AttributeValue &value) const
 Get the value of an attribute without raising errors.
 
void SetAttribute (std::string name, const AttributeValue &value)
 Set a single attribute, raising fatal errors if unsuccessful.
 
bool SetAttributeFailSafe (std::string name, const AttributeValue &value)
 Set a single attribute without raising errors.
 
bool TraceConnect (std::string name, std::string context, const CallbackBase &cb)
 Connect a TraceSource to a Callback with a context.
 
bool TraceConnectWithoutContext (std::string name, const CallbackBase &cb)
 Connect a TraceSource to a Callback without a context.
 
bool TraceDisconnect (std::string name, std::string context, const CallbackBase &cb)
 Disconnect from a TraceSource a Callback previously connected with a context.
 
bool TraceDisconnectWithoutContext (std::string name, const CallbackBase &cb)
 Disconnect from a TraceSource a Callback previously connected without a context.
 

Static Public Member Functions

static TypeId GetTypeId ()
 Register this type.
 
- Static Public Member Functions inherited from ns3::ofi::Controller
static TypeId GetTypeId ()
 Register this type.
 
- Static Public Member Functions inherited from ns3::Object
static TypeId GetTypeId ()
 Register this type.
 
- Static Public Member Functions inherited from ns3::ObjectBase
static TypeId GetTypeId ()
 Get the type ID.
 

Protected Types

typedef std::map< Mac48Address, LearnedStateLearnState_t
 Learned state type.
 
- Protected Types inherited from ns3::ofi::Controller
typedef std::set< Ptr< OpenFlowSwitchNetDevice > > Switches_t
 OpenFlowSwitchNetDevice container type.
 

Protected Attributes

Time m_expirationTime
 Time it takes for learned MAC state entry/created flow to expire.
 
LearnState_t m_learnState
 Learned state data.
 
- Protected Attributes inherited from ns3::ofi::Controller
Switches_t m_switches
 The collection of switches registered to this controller.
 

Additional Inherited Members

- Protected Member Functions inherited from ns3::ofi::Controller
ofp_flow_modBuildFlow (sw_flow_key key, uint32_t buffer_id, uint16_t command, void *acts, size_t actions_len, int idle_timeout, int hard_timeout)
 Construct flow data from a matching key to build a flow entry for adding, modifying, or deleting a flow.
 
uint8_t GetPacketType (ofpbuf *buffer)
 Get the packet type on the buffer, which can then be used to determine how to handle the buffer.
 
virtual void SendToSwitch (Ptr< OpenFlowSwitchNetDevice > swtch, void *msg, size_t length)
 However the controller is implemented, this method is to be used to pass a message on to a switch.
 
- Protected Member Functions inherited from ns3::Object
 Object (const Object &o)
 Copy an Object.
 
virtual void DoDispose ()
 Destructor implementation.
 
virtual void DoInitialize ()
 Initialize() implementation.
 
virtual void NotifyNewAggregate ()
 Notify all Objects aggregated to this one of a new Object being aggregated.
 
- Protected Member Functions inherited from ns3::ObjectBase
void ConstructSelf (const AttributeConstructionList &attributes)
 Complete construction of ObjectBase; invoked by derived classes.
 
virtual void NotifyConstructionCompleted ()
 Notifier called once the ObjectBase is fully constructed.
 

Detailed Description

Demonstration of a Learning controller.

When a connected switch passes it a packet the switch doesn't recognize, the controller delves into its learned states and figures out if we know what port the packet is supposed to go to, flooding if unknown, and adjusts the switch's flow table accordingly.

Definition at line 511 of file openflow-interface.h.

Member Typedef Documentation

◆ LearnState_t

Learned state type.

Definition at line 536 of file openflow-interface.h.

Constructor & Destructor Documentation

◆ ~LearningController()

ns3::ofi::LearningController::~LearningController ( )
inlineoverride

Definition at line 520 of file openflow-interface.h.

References m_learnState.

Member Function Documentation

◆ GetTypeId()

TypeId ns3::ofi::LearningController::GetTypeId ( )
static

Register this type.

Returns
The TypeId.

Definition at line 823 of file openflow-interface.cc.

References m_expirationTime, ns3::MakeTimeAccessor(), ns3::MakeTimeChecker(), ns3::Seconds(), and ns3::TypeId::SetParent().

+ Here is the call graph for this function:

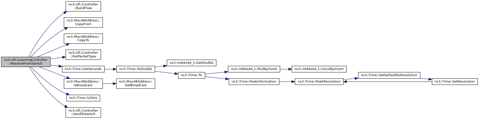
◆ ReceiveFromSwitch()

void ns3::ofi::LearningController::ReceiveFromSwitch ( Ptr< OpenFlowSwitchNetDevice swtch,
ofpbuf buffer 
)
overridevirtual

A switch calls this method to pass a message on to the Controller.

Parameters
swtchThe switch the message was received from.
bufferThe message.

Reimplemented from ns3::ofi::Controller.

Definition at line 839 of file openflow-interface.cc.

References ns3::ofi::Controller::BuildFlow(), ns3::Mac48Address::CopyFrom(), ns3::Create(), data, ns3::ofi::Controller::GetPacketType(), ns3::Time::GetSeconds(), ns3::Time::IsZero(), m_expirationTime, m_learnState, ns3::ofi::Controller::m_switches, NS_LOG_ERROR, NS_LOG_INFO, port, ns3::ofi::LearningController::LearnedState::port, and ns3::ofi::Controller::SendToSwitch().

+ Here is the call graph for this function:

Member Data Documentation

◆ m_expirationTime

Time ns3::ofi::LearningController::m_expirationTime
protected

Time it takes for learned MAC state entry/created flow to expire.

Definition at line 534 of file openflow-interface.h.

Referenced by GetTypeId(), and ReceiveFromSwitch().

◆ m_learnState

LearnState_t ns3::ofi::LearningController::m_learnState
protected

Learned state data.

Definition at line 537 of file openflow-interface.h.

Referenced by ~LearningController(), and ReceiveFromSwitch().


The documentation for this class was generated from the following files: