A Discrete-Event Network Simulator
API
ns3::OpenFlowSwitchNetDevice Class Reference

A net device that switches multiple LAN segments via an OpenFlow-compatible flow table. More...

#include "openflow-switch-net-device.h"

+ Inheritance diagram for ns3::OpenFlowSwitchNetDevice:
+ Collaboration diagram for ns3::OpenFlowSwitchNetDevice:

Public Member Functions

 OpenFlowSwitchNetDevice ()
 
 ~OpenFlowSwitchNetDevice () override
 
void AddLinkChangeCallback (Callback< void > callback) override
 
int AddSwitchPort (Ptr< NetDevice > switchPort)
 Add a 'port' to a switch device. More...
 
int AddVPort (const ofp_vport_mod *ovpm)
 Add a virtual port to a switch device. More...
 
void DoOutput (uint32_t packet_uid, int in_port, size_t max_len, int out_port, bool ignore_no_fwd)
 Called from the OpenFlow Interface to output the Packet on either a Port or the Controller. More...
 
int ForwardControlInput (const void *msg, size_t length)
 The registered controller calls this method when sending a message to the switch. More...
 
Address GetAddress () const override
 
Address GetBroadcast () const override
 
sw_chain * GetChain ()
 
Ptr< ChannelGetChannel () const override
 
uint32_t GetIfIndex () const override
 
uint16_t GetMtu () const override
 
Address GetMulticast (Ipv4Address multicastGroup) const override
 Make and return a MAC multicast address using the provided multicast group. More...
 
Address GetMulticast (Ipv6Address addr) const override
 Get the MAC multicast address corresponding to the IPv6 address provided. More...
 
Ptr< NodeGetNode () const override
 
uint32_t GetNSwitchPorts () const
 
ofi::Port GetSwitchPort (uint32_t n) const
 
int GetSwitchPortIndex (ofi::Port p)
 
vport_table_t GetVPortTable ()
 
bool IsBridge () const override
 Return true if the net device is acting as a bridge. More...
 
bool IsBroadcast () const override
 
bool IsLinkUp () const override
 
bool IsMulticast () const override
 
bool IsPointToPoint () const override
 Return true if the net device is on a point-to-point link. More...
 
bool NeedsArp () const override
 
bool Send (Ptr< Packet > packet, const Address &dest, uint16_t protocolNumber) override
 
bool SendFrom (Ptr< Packet > packet, const Address &source, const Address &dest, uint16_t protocolNumber) override
 
void SetAddress (Address address) override
 Set the address of this interface. More...
 
void SetController (Ptr< ofi::Controller > c)
 Set up the Switch's controller connection. More...
 
void SetIfIndex (const uint32_t index) override
 
bool SetMtu (const uint16_t mtu) override
 
void SetNode (Ptr< Node > node) override
 
void SetPromiscReceiveCallback (NetDevice::PromiscReceiveCallback cb) override
 
void SetReceiveCallback (NetDevice::ReceiveCallback cb) override
 
void StatsDone (ofi::StatsDumpCallback *cb_)
 Stats callback is done. More...
 
int StatsDump (ofi::StatsDumpCallback *cb_)
 Stats callback is ready for a dump. More...
 
bool SupportsSendFrom () const override
 
- Public Member Functions inherited from ns3::NetDevice
 ~NetDevice () override
 
- Public Member Functions inherited from ns3::Object
 Object ()
 Constructor. More...
 
 ~Object () override
 Destructor. More...
 
void AggregateObject (Ptr< Object > other)
 Aggregate two Objects together. More...
 
void Dispose ()
 Dispose of this Object. More...
 
AggregateIterator GetAggregateIterator () const
 Get an iterator to the Objects aggregated to this one. More...
 
TypeId GetInstanceTypeId () const override
 Get the most derived TypeId for this Object. More...
 
template<typename T >
Ptr< T > GetObject () const
 Get a pointer to the requested aggregated Object. More...
 
template<>
Ptr< ObjectGetObject () const
 Specialization of () for objects of type ns3::Object. More...
 
template<typename T >
Ptr< T > GetObject (TypeId tid) const
 Get a pointer to the requested aggregated Object by TypeId. More...
 
template<>
Ptr< ObjectGetObject (TypeId tid) const
 Specialization of (TypeId tid) for objects of type ns3::Object. More...
 
void Initialize ()
 Invoke DoInitialize on all Objects aggregated to this one. More...
 
bool IsInitialized () const
 Check if the object has been initialized. More...
 
- Public Member Functions inherited from ns3::SimpleRefCount< Object, ObjectBase, ObjectDeleter >
 SimpleRefCount ()
 Default constructor. More...
 
 SimpleRefCount (const SimpleRefCount &o[[maybe_unused]])
 Copy constructor. More...
 
uint32_t GetReferenceCount () const
 Get the reference count of the object. More...
 
SimpleRefCountoperator= (const SimpleRefCount &o[[maybe_unused]])
 Assignment operator. More...
 
void Ref () const
 Increment the reference count. More...
 
void Unref () const
 Decrement the reference count. More...
 
- Public Member Functions inherited from ns3::ObjectBase
virtual ~ObjectBase ()
 Virtual destructor. More...
 
void GetAttribute (std::string name, AttributeValue &value) const
 Get the value of an attribute, raising fatal errors if unsuccessful. More...
 
bool GetAttributeFailSafe (std::string name, AttributeValue &value) const
 Get the value of an attribute without raising errors. More...
 
void SetAttribute (std::string name, const AttributeValue &value)
 Set a single attribute, raising fatal errors if unsuccessful. More...
 
bool SetAttributeFailSafe (std::string name, const AttributeValue &value)
 Set a single attribute without raising errors. More...
 
bool TraceConnect (std::string name, std::string context, const CallbackBase &cb)
 Connect a TraceSource to a Callback with a context. More...
 
bool TraceConnectWithoutContext (std::string name, const CallbackBase &cb)
 Connect a TraceSource to a Callback without a context. More...
 
bool TraceDisconnect (std::string name, std::string context, const CallbackBase &cb)
 Disconnect from a TraceSource a Callback previously connected with a context. More...
 
bool TraceDisconnectWithoutContext (std::string name, const CallbackBase &cb)
 Disconnect from a TraceSource a Callback previously connected without a context. More...
 

Static Public Member Functions

static TypeId GetTypeId ()
 Register this type. More...
 
Descriptive Data

OpenFlowSwitchNetDevice Description Data

These four data describe the OpenFlowSwitchNetDevice as if it were a real OpenFlow switch.

There is a type of stats request that OpenFlow switches are supposed to handle that returns the description of the OpenFlow switch. Currently manufactured by "The ns-3 team", software description is "Simulated OpenFlow Switch", and the other two are "N/A".

static const char * GetManufacturerDescription ()
 
static const char * GetHardwareDescription ()
 
static const char * GetSoftwareDescription ()
 
static const char * GetSerialNumber ()
 
- Static Public Member Functions inherited from ns3::NetDevice
static TypeId GetTypeId ()
 Get the type ID. More...
 
- Static Public Member Functions inherited from ns3::Object
static TypeId GetTypeId ()
 Register this type. More...
 
- Static Public Member Functions inherited from ns3::ObjectBase
static TypeId GetTypeId ()
 Get the type ID. More...
 

Protected Member Functions

ofpbuf * BufferFromPacket (Ptr< const Packet > packet, Address src, Address dst, int mtu, uint16_t protocol)
 Takes a packet and generates an OpenFlow buffer from it, loading the packet data as well as its headers. More...
 
void DoDispose () override
 Destructor implementation. More...
 
void ReceiveFromDevice (Ptr< NetDevice > netdev, Ptr< const Packet > packet, uint16_t protocol, const Address &src, const Address &dst, PacketType packetType)
 Called when a packet is received on one of the switch's ports. More...
 
- Protected Member Functions inherited from ns3::Object
 Object (const Object &o)
 Copy an Object. More...
 
virtual void DoInitialize ()
 Initialize() implementation. More...
 
virtual void NotifyNewAggregate ()
 Notify all Objects aggregated to this one of a new Object being aggregated. More...
 
- Protected Member Functions inherited from ns3::ObjectBase
void ConstructSelf (const AttributeConstructionList &attributes)
 Complete construction of ObjectBase; invoked by derived classes. More...
 
virtual void NotifyConstructionCompleted ()
 Notifier called once the ObjectBase is fully constructed. More...
 

Private Types

typedef std::map< uint32_t, ofi::SwitchPacketMetadataPacketData_t
 PacketData type. More...
 
typedef std::vector< ofi::PortPorts_t
 Switch's port type. More...
 

Private Member Functions

int AddFlow (const ofp_flow_mod *ofm)
 Add a flow. More...
 
void FillPortDesc (ofi::Port p, ofp_phy_port *desc)
 Fill out a description of the switch port. More...
 
void FlowTableLookup (sw_flow_key key, ofpbuf *buffer, uint32_t packet_uid, int port, bool send_to_controller)
 Called by RunThroughFlowTable on a scheduled delay to account for the flow table lookup overhead. More...
 
void * MakeOpenflowReply (size_t openflow_len, uint8_t type, ofpbuf **bufferp)
 Generates an OpenFlow reply message based on the type. More...
 
int ModFlow (const ofp_flow_mod *ofm)
 Modify a flow. More...
 
int OutputAll (uint32_t packet_uid, int in_port, bool flood)
 Send packets out all the ports except the originating one. More...
 
void OutputControl (uint32_t packet_uid, int in_port, size_t max_len, int reason)
 Sends a copy of the Packet to the controller. More...
 
void OutputPacket (uint32_t packet_uid, int out_port)
 Sends a copy of the Packet over the provided output port. More...
 
void OutputPort (uint32_t packet_uid, int in_port, int out_port, bool ignore_no_fwd)
 Seeks to send out a Packet over the provided output port. More...
 
void RunThroughFlowTable (uint32_t packet_uid, int port, bool send_to_controller=true)
 Run the packet through the flow table. More...
 
int RunThroughVPortTable (uint32_t packet_uid, int port, uint32_t vport)
 Run the packet through the vport table. More...
 
void SendErrorMsg (uint16_t type, uint16_t code, const void *data, size_t len)
 If an error message happened during the controller's request, send it to the controller. More...
 
void SendFeaturesReply ()
 Send a reply about this OpenFlow switch's features to the controller. More...
 
void SendFlowExpired (sw_flow *flow, ofp_flow_expired_reason reason)
 Send a reply to the controller that a specific flow has expired. More...
 
int SendOpenflowBuffer (ofpbuf *buffer)
 Send a message to the controller. More...
 
void SendPortStatus (ofi::Port p, uint8_t status)
 Send a reply about a Port's status to the controller. More...
 
void SendVPortTableFeatures ()
 Send a reply about this OpenFlow switch's virtual port table features to the controller. More...
 
int UpdatePortStatus (ofi::Port &p)
 Update the port status field of the switch port. More...
 
Receive Methods

Actions to do when a specific OpenFlow message/packet is received

int ReceivePortMod (const void *msg)
 
int ReceiveFeaturesRequest (const void *msg)
 
int ReceiveGetConfigRequest (const void *msg)
 
int ReceiveSetConfig (const void *msg)
 
int ReceivePacketOut (const void *msg)
 
int ReceiveFlow (const void *msg)
 
int ReceiveStatsRequest (const void *msg)
 
int ReceiveEchoRequest (const void *msg)
 
int ReceiveEchoReply (const void *msg)
 
int ReceiveVPortMod (const void *msg)
 
int ReceiveVPortTableFeaturesRequest (const void *msg)
 

Private Attributes

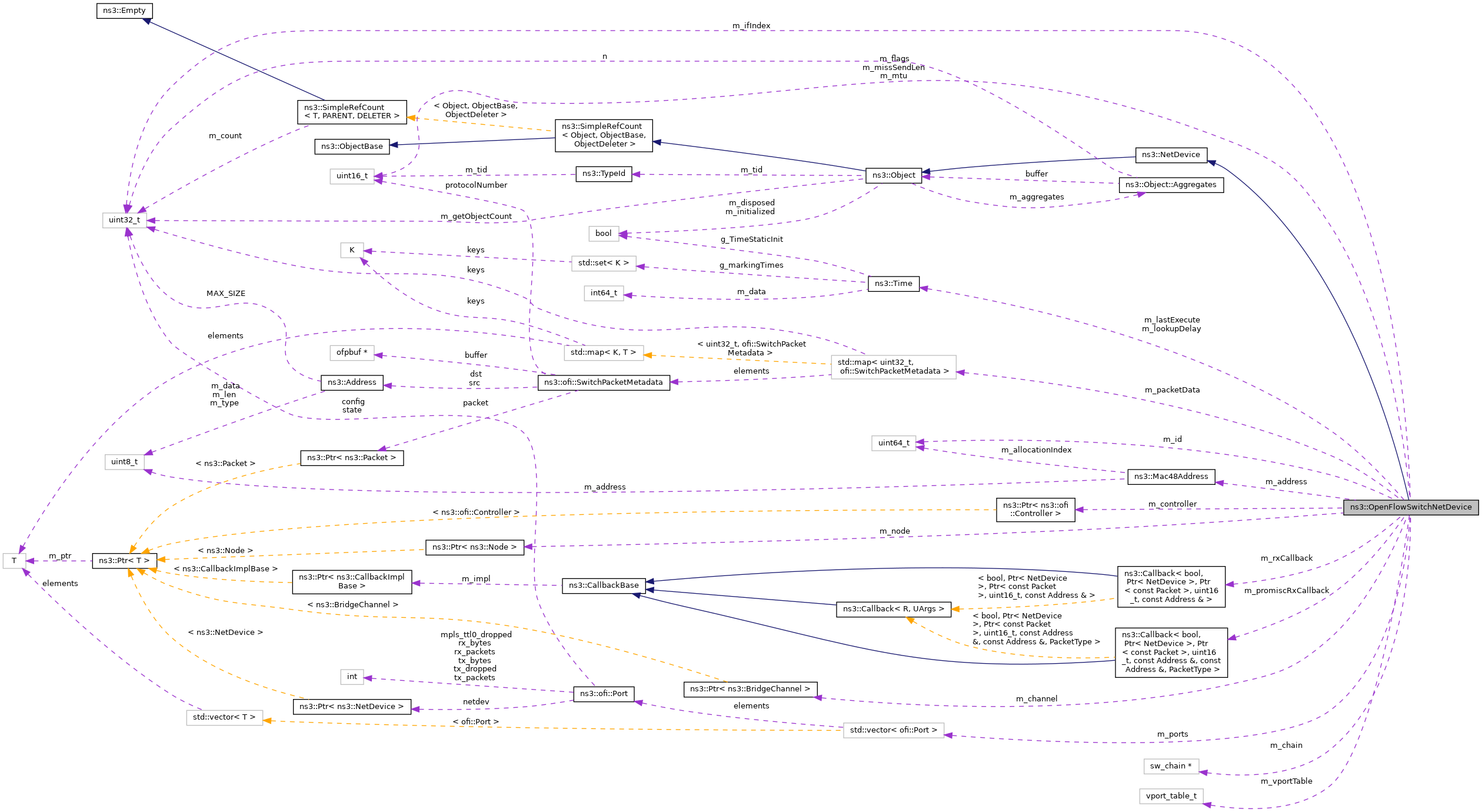
Mac48Address m_address
 Address of this device. More...
 
sw_chain * m_chain
 Flow Table; forwarding rules. More...
 
Ptr< BridgeChannelm_channel
 Collection of port channels into the Switch Channel. More...
 
Ptr< ofi::Controllerm_controller
 Connection to controller. More...
 
uint16_t m_flags
 Flags; configurable by the controller. More...
 
uint64_t m_id
 Unique identifier for this switch, needed for OpenFlow. More...
 
uint32_t m_ifIndex
 Interface Index. More...
 
Time m_lastExecute
 Last time the periodic execution occurred. More...
 
Time m_lookupDelay
 Flow Table Lookup Delay [overhead]. More...
 
uint16_t m_missSendLen
 Flow Table Miss Send Length; configurable by the controller. More...
 
uint16_t m_mtu
 Maximum Transmission Unit. More...
 
Ptr< Nodem_node
 Node this device is installed on. More...
 
PacketData_t m_packetData
 Packet data. More...
 
Ports_t m_ports
 Switch's ports. More...
 
NetDevice::PromiscReceiveCallback m_promiscRxCallback
 Promiscuous Rx Callback. More...
 
NetDevice::ReceiveCallback m_rxCallback
 Rx Callback. More...
 
vport_table_t m_vportTable
 Virtual Port Table. More...
 

Additional Inherited Members

- Public Types inherited from ns3::NetDevice
typedef void(* LinkChangeTracedCallback) ()
 TracedCallback signature for link changed event. More...
 
enum  PacketType {
  PACKET_HOST = 1 , NS3_PACKET_HOST = PACKET_HOST , PACKET_BROADCAST , NS3_PACKET_BROADCAST = PACKET_BROADCAST ,
  PACKET_MULTICAST , NS3_PACKET_MULTICAST = PACKET_MULTICAST , PACKET_OTHERHOST , NS3_PACKET_OTHERHOST = PACKET_OTHERHOST
}
 Packet types are used as they are in Linux. More...
 
typedef Callback< bool, Ptr< NetDevice >, Ptr< const Packet >, uint16_t, const Address &, const Address &, PacketTypePromiscReceiveCallback
 
typedef Callback< bool, Ptr< NetDevice >, Ptr< const Packet >, uint16_t, const Address & > ReceiveCallback
 

Detailed Description

A net device that switches multiple LAN segments via an OpenFlow-compatible flow table.

Definition at line 90 of file openflow-switch-net-device.h.

Member Typedef Documentation

◆ PacketData_t

PacketData type.

Definition at line 531 of file openflow-switch-net-device.h.

◆ Ports_t

typedef std::vector<ofi::Port> ns3::OpenFlowSwitchNetDevice::Ports_t
private

Switch's port type.

Definition at line 535 of file openflow-switch-net-device.h.

Constructor & Destructor Documentation

◆ OpenFlowSwitchNetDevice()

ns3::OpenFlowSwitchNetDevice::OpenFlowSwitchNetDevice ( )

◆ ~OpenFlowSwitchNetDevice()

ns3::OpenFlowSwitchNetDevice::~OpenFlowSwitchNetDevice ( )
override

Definition at line 130 of file openflow-switch-net-device.cc.

References NS_LOG_FUNCTION_NOARGS.

Member Function Documentation

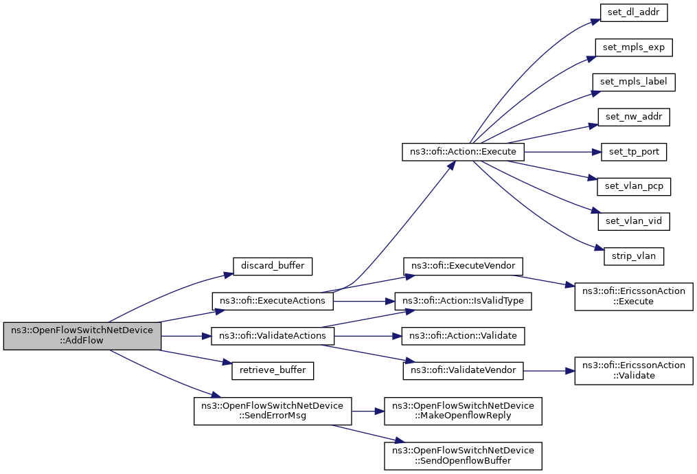
◆ AddFlow()

int ns3::OpenFlowSwitchNetDevice::AddFlow ( const ofp_flow_mod *  ofm)
private

Add a flow.

Possible error numbers: ENOMEM, ENOBUFS, ESRCH

Parameters
ofmThe flow data to add.
Returns
0 if everything's ok, otherwise an error number.

Definition at line 1324 of file openflow-switch-net-device.cc.

References discard_buffer(), ns3::ofi::ExecuteActions(), m_chain, max, NS_LOG_INFO, retrieve_buffer(), SendErrorMsg(), and ns3::ofi::ValidateActions().

Referenced by ReceiveFlow().

+ Here is the call graph for this function:
+ Here is the caller graph for this function:

◆ AddLinkChangeCallback()

void ns3::OpenFlowSwitchNetDevice::AddLinkChangeCallback ( Callback< void >  callback)
overridevirtual
Parameters
callbackthe callback to invoke

Add a callback invoked whenever the link status changes to UP. This callback is typically used by the IP/ARP layer to flush the ARP cache and by IPv6 stack to flush NDISC cache whenever the link goes up.

Implements ns3::NetDevice.

Definition at line 271 of file openflow-switch-net-device.cc.

◆ AddSwitchPort()

int ns3::OpenFlowSwitchNetDevice::AddSwitchPort ( Ptr< NetDevice switchPort)

Add a 'port' to a switch device.

This method adds a new switch port to a OpenFlowSwitchNetDevice, so that the new switch port NetDevice becomes part of the switch and L2 frames start being forwarded to/from this NetDevice.

Note
The netdevice that is being added as switch port must not have an IP address. In order to add IP connectivity to a bridging node you must enable IP on the OpenFlowSwitchNetDevice itself, never on its port netdevices.
Parameters
switchPortThe port to add.
Returns
0 if everything's ok, otherwise an error number. Possible error numbers: EXFULL

Definition at line 170 of file openflow-switch-net-device.cc.

References ns3::ofi::Port::config, ns3::Mac48Address::ConvertFrom(), ns3::Mac48Address::IsMatchingType(), m_address, m_channel, m_node, m_ports, ns3::MakeCallback(), ns3::ofi::Port::netdev, NS_ASSERT, NS_FATAL_ERROR, NS_LOG_DEBUG, NS_LOG_FUNCTION_NOARGS, ReceiveFromDevice(), ns3::Node::RegisterProtocolHandler(), and SendPortStatus().

Referenced by ns3::OpenFlowSwitchHelper::Install().

+ Here is the call graph for this function:
+ Here is the caller graph for this function:

◆ AddVPort()

int ns3::OpenFlowSwitchNetDevice::AddVPort ( const ofp_vport_mod *  ovpm)

Add a virtual port to a switch device.

The Ericsson OFSID has the concept of virtual ports and virtual port tables. These are implemented in the OpenFlowSwitchNetDevice, but don't have an understood use [perhaps it may have to do with MPLS integration].

Possible error numbers: EINVAL

Parameters
ovpmThe data for adding a virtual port.
Returns
0 if everything's ok, otherwise an error number.

Definition at line 417 of file openflow-switch-net-device.cc.

References m_vportTable, NS_LOG_ERROR, SendErrorMsg(), and ns3::ofi::ValidateVPortActions().

Referenced by ReceiveVPortMod().

+ Here is the call graph for this function:
+ Here is the caller graph for this function:

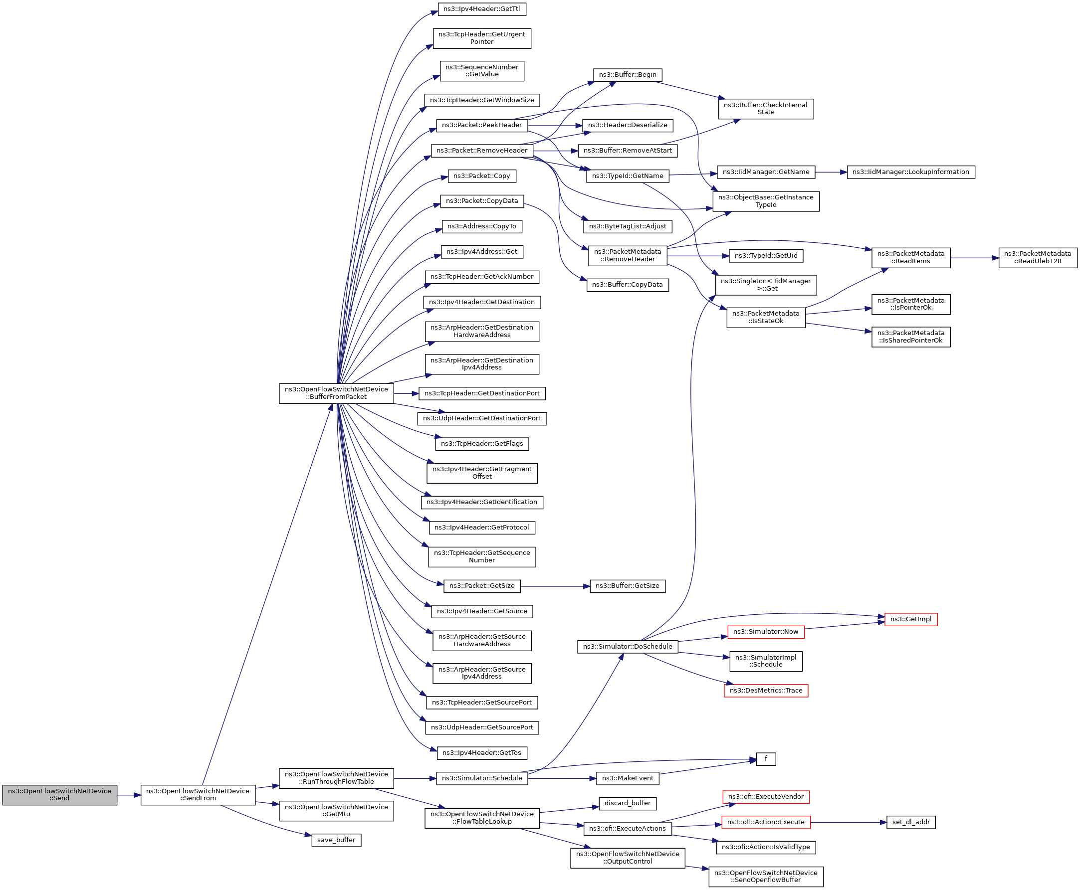
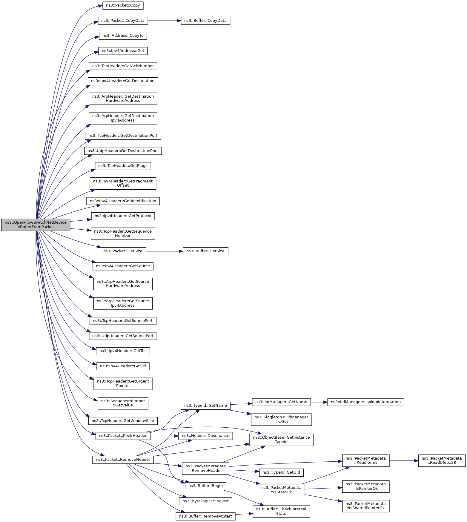
◆ BufferFromPacket()

ofpbuf * ns3::OpenFlowSwitchNetDevice::BufferFromPacket ( Ptr< const Packet packet,
Address  src,
Address  dst,
int  mtu,
uint16_t  protocol 
)
protected

Takes a packet and generates an OpenFlow buffer from it, loading the packet data as well as its headers.

Parameters
packetThe packet.
srcThe source address.
dstThe destination address.
mtuThe Maximum Transmission Unit.
protocolThe protocol defining the packet.
Returns
The OpenFlow Buffer created from the packet.

Definition at line 466 of file openflow-switch-net-device.cc.

References ns3::Packet::Copy(), ns3::Packet::CopyData(), ns3::Address::CopyTo(), ns3::Ipv4Address::Get(), ns3::TcpHeader::GetAckNumber(), ns3::Ipv4Header::GetDestination(), ns3::ArpHeader::GetDestinationHardwareAddress(), ns3::ArpHeader::GetDestinationIpv4Address(), ns3::TcpHeader::GetDestinationPort(), ns3::UdpHeader::GetDestinationPort(), ns3::TcpHeader::GetFlags(), ns3::Ipv4Header::GetFragmentOffset(), ns3::Ipv4Header::GetIdentification(), ns3::Ipv4Header::GetProtocol(), ns3::TcpHeader::GetSequenceNumber(), ns3::Packet::GetSize(), ns3::Ipv4Header::GetSource(), ns3::ArpHeader::GetSourceHardwareAddress(), ns3::ArpHeader::GetSourceIpv4Address(), ns3::TcpHeader::GetSourcePort(), ns3::UdpHeader::GetSourcePort(), ns3::Ipv4Header::GetTos(), ns3::Ipv4Header::GetTtl(), ns3::TcpHeader::GetUrgentPointer(), ns3::SequenceNumber< NUMERIC_TYPE, SIGNED_TYPE >::GetValue(), ns3::TcpHeader::GetWindowSize(), ns3::ArpHeader::m_type, NS_LOG_INFO, NS_LOG_WARN, ns3::Packet::PeekHeader(), ns3::ArpL3Protocol::PROT_NUMBER, ns3::Ipv4L3Protocol::PROT_NUMBER, ns3::TcpL4Protocol::PROT_NUMBER, ns3::UdpL4Protocol::PROT_NUMBER, and ns3::Packet::RemoveHeader().

Referenced by ReceiveFromDevice(), and SendFrom().

+ Here is the call graph for this function:
+ Here is the caller graph for this function:

◆ DoDispose()

void ns3::OpenFlowSwitchNetDevice::DoDispose ( void  )
overrideprotectedvirtual

Destructor implementation.

This method is called by Dispose() or by the Object's destructor, whichever comes first.

Subclasses are expected to implement their real destruction code in an overridden version of this method and chain up to their parent's implementation once they are done. i.e, for simplicity, the destructor of every subclass should be empty and its content should be moved to the associated DoDispose() method.

It is safe to call GetObject() from within this method.

Reimplemented from ns3::Object.

Definition at line 136 of file openflow-switch-net-device.cc.

References ns3::Object::DoDispose(), m_chain, m_channel, m_controller, m_node, m_ports, m_vportTable, NS_LOG_FUNCTION_NOARGS, and SendPortStatus().

+ Here is the call graph for this function:

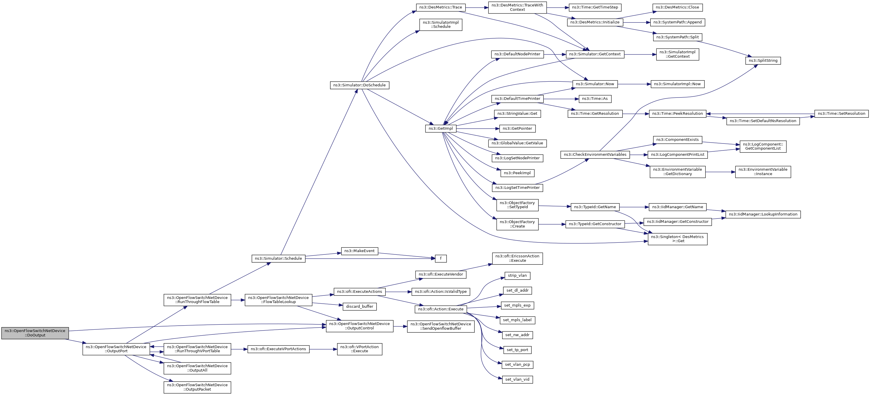
◆ DoOutput()

void ns3::OpenFlowSwitchNetDevice::DoOutput ( uint32_t  packet_uid,
int  in_port,
size_t  max_len,
int  out_port,
bool  ignore_no_fwd 
)

Called from the OpenFlow Interface to output the Packet on either a Port or the Controller.

Parameters
packet_uidPacket UID; used to fetch the packet and its metadata.
in_portThe index of the port the Packet was initially received on.
max_lenThe maximum number of bytes the caller wants to be sent; a value of 0 indicates the entire packet should be sent. Used when outputting to controller.
out_portThe port we want to output on.
ignore_no_fwdIf true, Ports that are set to not forward are forced to forward.

Definition at line 319 of file openflow-switch-net-device.cc.

References OutputControl(), and OutputPort().

+ Here is the call graph for this function:

◆ FillPortDesc()

void ns3::OpenFlowSwitchNetDevice::FillPortDesc ( ofi::Port  p,
ofp_phy_port *  desc 
)
private

Fill out a description of the switch port.

Parameters
pThe port to get the description from.
descA pointer to the description message; used to fill the description message with the data from the port.
Todo:
This should probably be fixed eventually to specify different available features.

Definition at line 900 of file openflow-switch-net-device.cc.

References ns3::ofi::Port::config, GetSwitchPortIndex(), ns3::ofi::Port::netdev, and ns3::ofi::Port::state.

Referenced by SendFeaturesReply(), and SendPortStatus().

+ Here is the call graph for this function:
+ Here is the caller graph for this function:

◆ FlowTableLookup()

void ns3::OpenFlowSwitchNetDevice::FlowTableLookup ( sw_flow_key  key,
ofpbuf *  buffer,
uint32_t  packet_uid,
int  port,
bool  send_to_controller 
)
private

Called by RunThroughFlowTable on a scheduled delay to account for the flow table lookup overhead.

Parameters
keyMatching key to look up in the flow table.
bufferBuffer of the packet received.
packet_uidPacket UID; used to fetch the packet and its metadata.
portThe port the packet was received over.
send_to_controller

Definition at line 1021 of file openflow-switch-net-device.cc.

References discard_buffer(), ns3::ofi::ExecuteActions(), m_chain, m_missSendLen, m_packetData, NS_LOG_INFO, OutputControl(), and port.

Referenced by RunThroughFlowTable().

+ Here is the call graph for this function:
+ Here is the caller graph for this function:

◆ ForwardControlInput()

int ns3::OpenFlowSwitchNetDevice::ForwardControlInput ( const void *  msg,
size_t  length 
)

The registered controller calls this method when sending a message to the switch.

Parameters
msgThe message received from the controller.
lengthLength of the message.
Returns
0 if everything's ok, otherwise an error number.

Definition at line 1604 of file openflow-switch-net-device.cc.

References ReceiveEchoReply(), ReceiveEchoRequest(), ReceiveFeaturesRequest(), ReceiveFlow(), ReceiveGetConfigRequest(), ReceivePacketOut(), ReceivePortMod(), ReceiveSetConfig(), ReceiveStatsRequest(), ReceiveVPortMod(), ReceiveVPortTableFeaturesRequest(), and SendErrorMsg().

+ Here is the call graph for this function:

◆ GetAddress()

Address ns3::OpenFlowSwitchNetDevice::GetAddress ( ) const
overridevirtual
Returns
the current Address of this interface.

Implements ns3::NetDevice.

Definition at line 242 of file openflow-switch-net-device.cc.

References m_address, and NS_LOG_FUNCTION_NOARGS.

◆ GetBroadcast()

Address ns3::OpenFlowSwitchNetDevice::GetBroadcast ( ) const
overridevirtual
Returns
the broadcast address supported by this netdevice.

Calling this method is invalid if IsBroadcast returns not true.

Implements ns3::NetDevice.

Definition at line 283 of file openflow-switch-net-device.cc.

References NS_LOG_FUNCTION_NOARGS.

◆ GetChain()

sw_chain * ns3::OpenFlowSwitchNetDevice::GetChain ( )
Returns
The flow table chain.

Definition at line 1668 of file openflow-switch-net-device.cc.

References m_chain.

◆ GetChannel()

Ptr< Channel > ns3::OpenFlowSwitchNetDevice::GetChannel ( ) const
overridevirtual
Returns
the channel this NetDevice is connected to. The value returned can be zero if the NetDevice is not yet connected to any channel or if the underlying NetDevice has no concept of a channel. i.e., callers must check for zero and be ready to handle it.

Implements ns3::NetDevice.

Definition at line 228 of file openflow-switch-net-device.cc.

References m_channel, and NS_LOG_FUNCTION_NOARGS.

◆ GetHardwareDescription()

const char * ns3::OpenFlowSwitchNetDevice::GetHardwareDescription ( )
static
Returns
The descriptive string.

Definition at line 50 of file openflow-switch-net-device.cc.

Referenced by ns3::ofi::Stats::DescStatsDump().

+ Here is the caller graph for this function:

◆ GetIfIndex()

uint32_t ns3::OpenFlowSwitchNetDevice::GetIfIndex ( ) const
overridevirtual
Returns
index ifIndex of the device

Implements ns3::NetDevice.

Definition at line 221 of file openflow-switch-net-device.cc.

References m_ifIndex, and NS_LOG_FUNCTION_NOARGS.

◆ GetManufacturerDescription()

const char * ns3::OpenFlowSwitchNetDevice::GetManufacturerDescription ( )
static
Returns
The descriptive string.

Definition at line 44 of file openflow-switch-net-device.cc.

Referenced by ns3::ofi::Stats::DescStatsDump().

+ Here is the caller graph for this function:

◆ GetMtu()

uint16_t ns3::OpenFlowSwitchNetDevice::GetMtu ( ) const
overridevirtual
Returns
the link-level MTU in bytes for this interface.

This value is typically used by the IP layer to perform IP fragmentation when needed.

Implements ns3::NetDevice.

Definition at line 257 of file openflow-switch-net-device.cc.

References m_mtu, and NS_LOG_FUNCTION_NOARGS.

Referenced by SendFrom().

+ Here is the caller graph for this function:

◆ GetMulticast() [1/2]

Address ns3::OpenFlowSwitchNetDevice::GetMulticast ( Ipv4Address  multicastGroup) const
overridevirtual

Make and return a MAC multicast address using the provided multicast group.

RFC 1112 says that an Ipv4 host group address is mapped to an Ethernet multicast address by placing the low-order 23-bits of the IP address into the low-order 23 bits of the Ethernet multicast address 01-00-5E-00-00-00 (hex). Similar RFCs exist for Ipv6 and Eui64 mappings. This method performs the multicast address creation function appropriate to the underlying MAC address of the device. This MAC address is encapsulated in an abstract Address to avoid dependencies on the exact MAC address format.

In the case of net devices that do not support multicast, clients are expected to test NetDevice::IsMulticast and avoid attempting to map multicast packets. Subclasses of NetDevice that do support multicasting are expected to override this method and provide an implementation appropriate to the particular device.

Parameters
multicastGroupThe IP address for the multicast group destination of the packet.
Returns
The MAC multicast Address used to send packets to the provided multicast group.
Warning
Calling this method is invalid if IsMulticast returns not true.
See also
IsMulticast()

Implements ns3::NetDevice.

Definition at line 297 of file openflow-switch-net-device.cc.

References ns3::Mac48Address::GetMulticast(), and NS_LOG_FUNCTION.

+ Here is the call graph for this function:

◆ GetMulticast() [2/2]

Address ns3::OpenFlowSwitchNetDevice::GetMulticast ( Ipv6Address  addr) const
overridevirtual

Get the MAC multicast address corresponding to the IPv6 address provided.

Parameters
addrIPv6 address
Returns
the MAC multicast address
Warning
Calling this method is invalid if IsMulticast returns not true.

Implements ns3::NetDevice.

Definition at line 409 of file openflow-switch-net-device.cc.

References ns3::Mac48Address::GetMulticast(), and NS_LOG_FUNCTION.

+ Here is the call graph for this function:

◆ GetNode()

Ptr< Node > ns3::OpenFlowSwitchNetDevice::GetNode ( ) const
overridevirtual
Returns
the node base class which contains this network interface.

When a subclass needs to get access to the underlying node base class to print the nodeid for example, it can invoke this method.

Implements ns3::NetDevice.

Definition at line 367 of file openflow-switch-net-device.cc.

References m_node, and NS_LOG_FUNCTION_NOARGS.

◆ GetNSwitchPorts()

uint32_t ns3::OpenFlowSwitchNetDevice::GetNSwitchPorts ( ) const
Returns
Number of switch ports attached to this switch.

Definition at line 1674 of file openflow-switch-net-device.cc.

References m_ports, and NS_LOG_FUNCTION_NOARGS.

◆ GetSerialNumber()

const char * ns3::OpenFlowSwitchNetDevice::GetSerialNumber ( )
static
Returns
The descriptive string.

Definition at line 62 of file openflow-switch-net-device.cc.

Referenced by ns3::ofi::Stats::DescStatsDump().

+ Here is the caller graph for this function:

◆ GetSoftwareDescription()

const char * ns3::OpenFlowSwitchNetDevice::GetSoftwareDescription ( )
static
Returns
The descriptive string.

Definition at line 56 of file openflow-switch-net-device.cc.

Referenced by ns3::ofi::Stats::DescStatsDump().

+ Here is the caller graph for this function:

◆ GetSwitchPort()

ofi::Port ns3::OpenFlowSwitchNetDevice::GetSwitchPort ( uint32_t  n) const
Parameters
nindex of the Port.
Returns
The Port.

Definition at line 1681 of file openflow-switch-net-device.cc.

References m_ports, and NS_LOG_FUNCTION_NOARGS.

◆ GetSwitchPortIndex()

int ns3::OpenFlowSwitchNetDevice::GetSwitchPortIndex ( ofi::Port  p)
Parameters
pThe Port to get the index of.
Returns
The index of the provided Port.

Definition at line 1688 of file openflow-switch-net-device.cc.

References m_ports, and ns3::ofi::Port::netdev.

Referenced by FillPortDesc().

+ Here is the caller graph for this function:

◆ GetTypeId()

TypeId ns3::OpenFlowSwitchNetDevice::GetTypeId ( void  )
static

Register this type.

Returns
The TypeId.

Definition at line 68 of file openflow-switch-net-device.cc.

References ns3::GenerateId(), m_flags, m_id, m_lookupDelay, m_missSendLen, ns3::MakeTimeAccessor(), ns3::MakeTimeChecker(), ns3::MakeUintegerAccessor(), ns3::NanoSeconds(), and ns3::TypeId::SetParent().

+ Here is the call graph for this function:

◆ GetVPortTable()

vport_table_t ns3::OpenFlowSwitchNetDevice::GetVPortTable ( )
Returns
The virtual port table.

Definition at line 1701 of file openflow-switch-net-device.cc.

References m_vportTable.

◆ IsBridge()

bool ns3::OpenFlowSwitchNetDevice::IsBridge ( ) const
overridevirtual

Return true if the net device is acting as a bridge.

Returns
value of m_isBridge flag

Implements ns3::NetDevice.

Definition at line 312 of file openflow-switch-net-device.cc.

References NS_LOG_FUNCTION_NOARGS.

◆ IsBroadcast()

bool ns3::OpenFlowSwitchNetDevice::IsBroadcast ( ) const
overridevirtual
Returns
true if this interface supports a broadcast address, false otherwise.

Implements ns3::NetDevice.

Definition at line 276 of file openflow-switch-net-device.cc.

References NS_LOG_FUNCTION_NOARGS.

◆ IsLinkUp()

bool ns3::OpenFlowSwitchNetDevice::IsLinkUp ( ) const
overridevirtual
Returns
true if link is up; false otherwise

Implements ns3::NetDevice.

Definition at line 264 of file openflow-switch-net-device.cc.

References NS_LOG_FUNCTION_NOARGS.

◆ IsMulticast()

bool ns3::OpenFlowSwitchNetDevice::IsMulticast ( ) const
overridevirtual
Returns
value of m_isMulticast flag

Implements ns3::NetDevice.

Definition at line 290 of file openflow-switch-net-device.cc.

References NS_LOG_FUNCTION_NOARGS.

◆ IsPointToPoint()

bool ns3::OpenFlowSwitchNetDevice::IsPointToPoint ( ) const
overridevirtual

Return true if the net device is on a point-to-point link.

Returns
value of m_isPointToPoint flag

Implements ns3::NetDevice.

Definition at line 305 of file openflow-switch-net-device.cc.

References NS_LOG_FUNCTION_NOARGS.

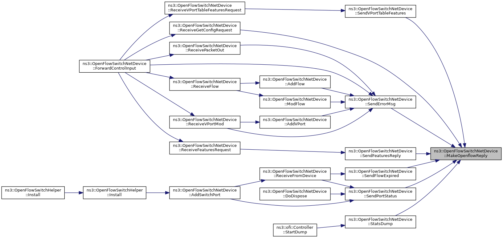
◆ MakeOpenflowReply()

void * ns3::OpenFlowSwitchNetDevice::MakeOpenflowReply ( size_t  openflow_len,
uint8_t  type,
ofpbuf **  bufferp 
)
private

Generates an OpenFlow reply message based on the type.

Parameters
openflow_lenLength of the reply to make.
typeType of reply message to make.
bufferpMessage buffer; used to make the reply.
Returns
The OpenFlow reply message.

Definition at line 856 of file openflow-switch-net-device.cc.

References check-style-clang-format::type.

Referenced by ReceiveGetConfigRequest(), SendErrorMsg(), SendFeaturesReply(), SendFlowExpired(), SendPortStatus(), SendVPortTableFeatures(), and StatsDump().

+ Here is the caller graph for this function:

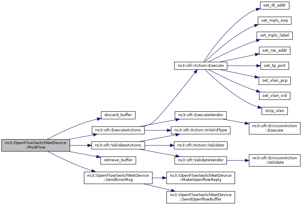
◆ ModFlow()

int ns3::OpenFlowSwitchNetDevice::ModFlow ( const ofp_flow_mod *  ofm)
private

Modify a flow.

Parameters
ofmThe flow data to modify.
Returns
0 if everything's ok, otherwise an error number.

Definition at line 1411 of file openflow-switch-net-device.cc.

References discard_buffer(), ns3::ofi::ExecuteActions(), m_chain, max, retrieve_buffer(), SendErrorMsg(), and ns3::ofi::ValidateActions().

Referenced by ReceiveFlow().

+ Here is the call graph for this function:
+ Here is the caller graph for this function:

◆ NeedsArp()

bool ns3::OpenFlowSwitchNetDevice::NeedsArp ( ) const
overridevirtual
Returns
true if ARP is needed, false otherwise.

Called by higher-layers to check if this NetDevice requires ARP to be used.

Implements ns3::NetDevice.

Definition at line 381 of file openflow-switch-net-device.cc.

References NS_LOG_FUNCTION_NOARGS.

◆ OutputAll()

int ns3::OpenFlowSwitchNetDevice::OutputAll ( uint32_t  packet_uid,
int  in_port,
bool  flood 
)
private

Send packets out all the ports except the originating one.

Parameters
packet_uidPacket UID; used to fetch the packet and its metadata.
in_portThe index of the port the Packet was initially received on. This port doesn't forward when flooding.
floodIf true, don't send out on the ports with flooding disabled.
Returns
0 if everything's ok, otherwise an error number.

Definition at line 747 of file openflow-switch-net-device.cc.

References m_ports, NS_LOG_FUNCTION_NOARGS, NS_LOG_INFO, and OutputPort().

Referenced by OutputPort().

+ Here is the call graph for this function:
+ Here is the caller graph for this function:

◆ OutputControl()

void ns3::OpenFlowSwitchNetDevice::OutputControl ( uint32_t  packet_uid,
int  in_port,
size_t  max_len,
int  reason 
)
private

Sends a copy of the Packet to the controller.

If the packet can be saved in an OpenFlow buffer, then only the first 'max_len' bytes of the packet are sent; otherwise, all of the packet is sent.

Parameters
packet_uidPacket UID; used to fetch the packet and its metadata.
in_portThe index of the port the Packet was initially received on.
max_lenThe maximum number of bytes that the caller wants to be sent; a value of 0 indicates the entire packet should be sent.
reasonWhy the packet is being sent.

Definition at line 874 of file openflow-switch-net-device.cc.

References data, m_packetData, max, NS_LOG_INFO, and SendOpenflowBuffer().

Referenced by DoOutput(), FlowTableLookup(), and OutputPort().

+ Here is the call graph for this function:
+ Here is the caller graph for this function:

◆ OutputPacket()

void ns3::OpenFlowSwitchNetDevice::OutputPacket ( uint32_t  packet_uid,
int  out_port 
)
private

Sends a copy of the Packet over the provided output port.

Parameters
packet_uidPacket UID; used to fetch the packet and its metadata.
out_portOutput port.

Definition at line 778 of file openflow-switch-net-device.cc.

References ns3::ofi::Port::config, data, m_packetData, m_ports, ns3::ofi::Port::netdev, NS_LOG_DEBUG, NS_LOG_INFO, ns3::ofi::Port::tx_bytes, ns3::ofi::Port::tx_dropped, and ns3::ofi::Port::tx_packets.

Referenced by OutputPort().

+ Here is the caller graph for this function:

◆ OutputPort()

void ns3::OpenFlowSwitchNetDevice::OutputPort ( uint32_t  packet_uid,
int  in_port,
int  out_port,
bool  ignore_no_fwd 
)
private

Seeks to send out a Packet over the provided output port.

This is called generically when we may or may not know the specific port we're outputting on. There are many pre-set types of port options besides a Port that's hooked to our OpenFlowSwitchNetDevice. For example, it could be outputting as a flood, or seeking to output to the controller.

Parameters
packet_uidPacket UID; used to fetch the packet and its metadata.
in_portThe index of the port the Packet was initially received on.
out_portThe port we want to output on.
ignore_no_fwdIf true, Ports that are set to not forward are forced to forward.

Definition at line 805 of file openflow-switch-net-device.cc.

References NS_LOG_DEBUG, NS_LOG_FUNCTION_NOARGS, NS_LOG_INFO, OutputAll(), OutputControl(), OutputPacket(), RunThroughFlowTable(), and RunThroughVPortTable().

Referenced by DoOutput(), OutputAll(), and RunThroughVPortTable().

+ Here is the call graph for this function:
+ Here is the caller graph for this function:

◆ ReceiveEchoReply()

int ns3::OpenFlowSwitchNetDevice::ReceiveEchoReply ( const void *  msg)
private
Parameters
msgThe OpenFlow message received.
Returns
0 if everything's ok, otherwise an error number.
Todo:
Possibly disable the Port's Net Device via the appropriate interface.
Todo:
Possibly enable the Port's Net Device via the appropriate interface.

Definition at line 1598 of file openflow-switch-net-device.cc.

Referenced by ForwardControlInput().

+ Here is the caller graph for this function:

◆ ReceiveEchoRequest()

int ns3::OpenFlowSwitchNetDevice::ReceiveEchoRequest ( const void *  msg)
private
Parameters
msgThe OpenFlow message received.
Returns
0 if everything's ok, otherwise an error number.
Todo:
Possibly disable the Port's Net Device via the appropriate interface.
Todo:
Possibly enable the Port's Net Device via the appropriate interface.

Definition at line 1592 of file openflow-switch-net-device.cc.

References SendOpenflowBuffer().

Referenced by ForwardControlInput().

+ Here is the call graph for this function:
+ Here is the caller graph for this function:

◆ ReceiveFeaturesRequest()

int ns3::OpenFlowSwitchNetDevice::ReceiveFeaturesRequest ( const void *  msg)
private
Parameters
msgThe OpenFlow message received.
Returns
0 if everything's ok, otherwise an error number.
Todo:
Possibly disable the Port's Net Device via the appropriate interface.
Todo:
Possibly enable the Port's Net Device via the appropriate interface.

Definition at line 1212 of file openflow-switch-net-device.cc.

References SendFeaturesReply().

Referenced by ForwardControlInput().

+ Here is the call graph for this function:
+ Here is the caller graph for this function:

◆ ReceiveFlow()

int ns3::OpenFlowSwitchNetDevice::ReceiveFlow ( const void *  msg)
private
Parameters
msgThe OpenFlow message received.
Returns
0 if everything's ok, otherwise an error number.
Todo:
Possibly disable the Port's Net Device via the appropriate interface.
Todo:
Possibly enable the Port's Net Device via the appropriate interface.

Definition at line 1460 of file openflow-switch-net-device.cc.

References AddFlow(), m_chain, ModFlow(), and NS_LOG_FUNCTION_NOARGS.

Referenced by ForwardControlInput().

+ Here is the call graph for this function:
+ Here is the caller graph for this function:

◆ ReceiveFromDevice()

void ns3::OpenFlowSwitchNetDevice::ReceiveFromDevice ( Ptr< NetDevice netdev,
Ptr< const Packet packet,
uint16_t  protocol,
const Address src,
const Address dst,
PacketType  packetType 
)
protected

Called when a packet is received on one of the switch's ports.

Parameters
netdevThe port the packet was received on.
packetThe Packet itself.
protocolThe protocol defining the Packet.
srcThe source address of the Packet.
dstThe destination address of the Packet.
packetTypeType of the packet.

Definition at line 635 of file openflow-switch-net-device.cc.

References BufferFromPacket(), ns3::Mac48Address::ConvertFrom(), ns3::Packet::Copy(), data, f(), ns3::Time::GetSeconds(), ns3::Packet::GetUid(), ns3::Callback< R, UArgs >::IsNull(), m_address, m_chain, m_lastExecute, m_packetData, m_ports, m_promiscRxCallback, m_rxCallback, ns3::Simulator::Now(), NS_LOG_DEBUG, NS_LOG_FUNCTION_NOARGS, NS_LOG_INFO, ns3::NetDevice::PACKET_BROADCAST, ns3::NetDevice::PACKET_HOST, ns3::NetDevice::PACKET_MULTICAST, ns3::NetDevice::PACKET_OTHERHOST, RunThroughFlowTable(), save_buffer(), ns3::Seconds(), SendFlowExpired(), SendPortStatus(), and UpdatePortStatus().

Referenced by AddSwitchPort().

+ Here is the call graph for this function:
+ Here is the caller graph for this function:

◆ ReceiveGetConfigRequest()

int ns3::OpenFlowSwitchNetDevice::ReceiveGetConfigRequest ( const void *  msg)
private
Parameters
msgThe OpenFlow message received.
Returns
0 if everything's ok, otherwise an error number.
Todo:
Possibly disable the Port's Net Device via the appropriate interface.
Todo:
Possibly enable the Port's Net Device via the appropriate interface.

Definition at line 1226 of file openflow-switch-net-device.cc.

References m_flags, m_missSendLen, MakeOpenflowReply(), and SendOpenflowBuffer().

Referenced by ForwardControlInput().

+ Here is the call graph for this function:
+ Here is the caller graph for this function:

◆ ReceivePacketOut()

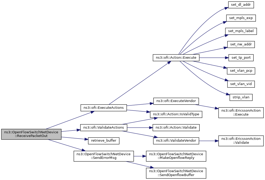
int ns3::OpenFlowSwitchNetDevice::ReceivePacketOut ( const void *  msg)
private
Parameters
msgThe OpenFlow message received.
Returns
0 if everything's ok, otherwise an error number.
Todo:
Possibly disable the Port's Net Device via the appropriate interface.
Todo:
Possibly enable the Port's Net Device via the appropriate interface.

Definition at line 1255 of file openflow-switch-net-device.cc.

References ns3::ofi::ExecuteActions(), NS_LOG_DEBUG, retrieve_buffer(), SendErrorMsg(), and ns3::ofi::ValidateActions().

Referenced by ForwardControlInput().

+ Here is the call graph for this function:
+ Here is the caller graph for this function:

◆ ReceivePortMod()

int ns3::OpenFlowSwitchNetDevice::ReceivePortMod ( const void *  msg)
private
Parameters
msgThe OpenFlow message received.
Returns
0 if everything's ok, otherwise an error number.
Todo:
Possibly disable the Port's Net Device via the appropriate interface.
Todo:
Possibly enable the Port's Net Device via the appropriate interface.

Definition at line 1169 of file openflow-switch-net-device.cc.

References ns3::ofi::Port::config, ns3::Mac48Address::CopyFrom(), m_ports, ns3::ofi::Port::netdev, and port.

Referenced by ForwardControlInput().

+ Here is the call graph for this function:
+ Here is the caller graph for this function:

◆ ReceiveSetConfig()

int ns3::OpenFlowSwitchNetDevice::ReceiveSetConfig ( const void *  msg)
private
Parameters
msgThe OpenFlow message received.
Returns
0 if everything's ok, otherwise an error number.
Todo:
Possibly disable the Port's Net Device via the appropriate interface.
Todo:
Possibly enable the Port's Net Device via the appropriate interface.

Definition at line 1238 of file openflow-switch-net-device.cc.

References m_flags, and m_missSendLen.

Referenced by ForwardControlInput().

+ Here is the caller graph for this function:

◆ ReceiveStatsRequest()

int ns3::OpenFlowSwitchNetDevice::ReceiveStatsRequest ( const void *  msg)
private
Parameters
msgThe OpenFlow message received.
Returns
0 if everything's ok, otherwise an error number.
Todo:
Possibly disable the Port's Net Device via the appropriate interface.
Todo:
Possibly enable the Port's Net Device via the appropriate interface.

Definition at line 1546 of file openflow-switch-net-device.cc.

References ns3::ofi::Stats::DoInit(), ns3::ofi::StatsDumpCallback::done, m_controller, NS_LOG_ERROR, NS_LOG_WARN, ns3::ofi::StatsDumpCallback::rq, ns3::ofi::StatsDumpCallback::s, ns3::ofi::StatsDumpCallback::state, ns3::ofi::StatsDumpCallback::swtch, and check-style-clang-format::type.

Referenced by ForwardControlInput().

+ Here is the call graph for this function:
+ Here is the caller graph for this function:

◆ ReceiveVPortMod()

int ns3::OpenFlowSwitchNetDevice::ReceiveVPortMod ( const void *  msg)
private
Parameters
msgThe OpenFlow message received.
Returns
0 if everything's ok, otherwise an error number.
Todo:
Possibly disable the Port's Net Device via the appropriate interface.
Todo:
Possibly enable the Port's Net Device via the appropriate interface.

Definition at line 1300 of file openflow-switch-net-device.cc.

References AddVPort(), m_vportTable, and SendErrorMsg().

Referenced by ForwardControlInput().

+ Here is the call graph for this function:
+ Here is the caller graph for this function:

◆ ReceiveVPortTableFeaturesRequest()

int ns3::OpenFlowSwitchNetDevice::ReceiveVPortTableFeaturesRequest ( const void *  msg)
private
Parameters
msgThe OpenFlow message received.
Returns
0 if everything's ok, otherwise an error number.
Todo:
Possibly disable the Port's Net Device via the appropriate interface.
Todo:
Possibly enable the Port's Net Device via the appropriate interface.

Definition at line 1219 of file openflow-switch-net-device.cc.

References SendVPortTableFeatures().

Referenced by ForwardControlInput().

+ Here is the call graph for this function:
+ Here is the caller graph for this function:

◆ RunThroughFlowTable()

void ns3::OpenFlowSwitchNetDevice::RunThroughFlowTable ( uint32_t  packet_uid,
int  port,
bool  send_to_controller = true 
)
private

Run the packet through the flow table.

Looks up in the flow table for a match. If it doesn't match, it forwards the packet to the registered controller, if the flag is set.

Parameters
packet_uidPacket UID; used to fetch the packet and its metadata.
portThe port this packet was received over.
send_to_controllerIf set, sends to the controller if the packet isn't matched.

Definition at line 1057 of file openflow-switch-net-device.cc.

References data, FlowTableLookup(), m_flags, m_lookupDelay, m_packetData, m_ports, NS_LOG_INFO, port, and ns3::Simulator::Schedule().

Referenced by OutputPort(), ReceiveFromDevice(), and SendFrom().

+ Here is the call graph for this function:
+ Here is the caller graph for this function:

◆ RunThroughVPortTable()

int ns3::OpenFlowSwitchNetDevice::RunThroughVPortTable ( uint32_t  packet_uid,
int  port,
uint32_t  vport 
)
private

Run the packet through the vport table.

As with AddVPort, this doesn't have an understood use yet.

Parameters
packet_uidPacket UID; used to fetch the packet and its metadata.
portThe port this packet was received over.
vportThe virtual port this packet identifies itself by.
Returns
0 if everything's ok, otherwise an error number.

Definition at line 1113 of file openflow-switch-net-device.cc.

References ns3::ofi::ExecuteVPortActions(), m_flags, m_packetData, m_vportTable, NS_LOG_ERROR, OutputPort(), and port.

Referenced by OutputPort().

+ Here is the call graph for this function:
+ Here is the caller graph for this function:

◆ Send()

bool ns3::OpenFlowSwitchNetDevice::Send ( Ptr< Packet packet,
const Address dest,
uint16_t  protocolNumber 
)
overridevirtual
Parameters
packetpacket sent from above down to Network Device
destmac address of the destination (already resolved)
protocolNumberidentifies the type of payload contained in this packet. Used to call the right L3Protocol when the packet is received.

Called from higher layer to send packet into Network Device to the specified destination Address

Returns
whether the Send operation succeeded

Implements ns3::NetDevice.

Definition at line 336 of file openflow-switch-net-device.cc.

References m_address, NS_LOG_FUNCTION_NOARGS, and SendFrom().

+ Here is the call graph for this function:

◆ SendErrorMsg()

void ns3::OpenFlowSwitchNetDevice::SendErrorMsg ( uint16_t  type,
uint16_t  code,
const void *  data,
size_t  len 
)
private

If an error message happened during the controller's request, send it to the controller.

Parameters
typeThe type of error.
codeThe error code.
dataThe faulty data that lead to the error.
lenThe length of the faulty data.

Definition at line 1010 of file openflow-switch-net-device.cc.

References data, MakeOpenflowReply(), SendOpenflowBuffer(), and check-style-clang-format::type.

Referenced by AddFlow(), AddVPort(), ForwardControlInput(), ModFlow(), ReceivePacketOut(), and ReceiveVPortMod().

+ Here is the call graph for this function:
+ Here is the caller graph for this function:

◆ SendFeaturesReply()

void ns3::OpenFlowSwitchNetDevice::SendFeaturesReply ( )
private

Send a reply about this OpenFlow switch's features to the controller.

List of capabilities and actions to support are found in the specification <www.openflowswitch.org/documents/openflow-spec-v0.8.9.pdf>.

Supported capabilities and actions are defined in the openflow interface. To recap, flow status, flow table status, port status, virtual port table status can all be requested. It can also transmit over multiple physical interfaces.

It supports every action: outputting over a port, and all of the flow table manipulation actions: setting the 802.1q VLAN ID, the 802.1q priority, stripping the 802.1 header, setting the Ethernet source address and destination, setting the IP source address and destination, setting the TCP/UDP source address and destination, and setting the MPLS label and EXP bits.

Attention
Capabilities STP (Spanning Tree Protocol) and IP packet reassembly are not currently supported.

Definition at line 920 of file openflow-switch-net-device.cc.

References FillPortDesc(), m_chain, m_id, m_ports, MakeOpenflowReply(), N_PKT_BUFFERS, OFP_SUPPORTED_ACTIONS, OFP_SUPPORTED_CAPABILITIES, and SendOpenflowBuffer().

Referenced by ReceiveFeaturesRequest().

+ Here is the call graph for this function:
+ Here is the caller graph for this function:

◆ SendFlowExpired()

void ns3::OpenFlowSwitchNetDevice::SendFlowExpired ( sw_flow *  flow,
ofp_flow_expired_reason  reason 
)
private

Send a reply to the controller that a specific flow has expired.

Parameters
flowThe flow that expired.
reasonThe reason for sending this expiration notification.

Definition at line 991 of file openflow-switch-net-device.cc.

References MakeOpenflowReply(), and SendOpenflowBuffer().

Referenced by ReceiveFromDevice().

+ Here is the call graph for this function:
+ Here is the caller graph for this function:

◆ SendFrom()

bool ns3::OpenFlowSwitchNetDevice::SendFrom ( Ptr< Packet packet,
const Address source,
const Address dest,
uint16_t  protocolNumber 
)
overridevirtual
Parameters
packetpacket sent from above down to Network Device
sourcesource mac address (so called "MAC spoofing")
destmac address of the destination (already resolved)
protocolNumberidentifies the type of payload contained in this packet. Used to call the right L3Protocol when the packet is received.

Called from higher layer to send packet into Network Device with the specified source and destination Addresses.

Returns
whether the Send operation succeeded

Implements ns3::NetDevice.

Definition at line 343 of file openflow-switch-net-device.cc.

References BufferFromPacket(), data, GetMtu(), m_packetData, NS_LOG_FUNCTION_NOARGS, RunThroughFlowTable(), and save_buffer().

Referenced by Send().

+ Here is the call graph for this function:
+ Here is the caller graph for this function:

◆ SendOpenflowBuffer()

int ns3::OpenFlowSwitchNetDevice::SendOpenflowBuffer ( ofpbuf *  buffer)
private

Send a message to the controller.

This method is the key to communicating with the controller, it does the actual sending. The other Send methods call this one when they are ready to send a message.

Parameters
bufferBuffer of the message to send out.
Returns
0 if successful, otherwise an error number.

Definition at line 862 of file openflow-switch-net-device.cc.

References m_controller.

Referenced by OutputControl(), ReceiveEchoRequest(), ReceiveGetConfigRequest(), SendErrorMsg(), SendFeaturesReply(), SendFlowExpired(), SendPortStatus(), SendVPortTableFeatures(), and StatsDump().

+ Here is the caller graph for this function:

◆ SendPortStatus()

void ns3::OpenFlowSwitchNetDevice::SendPortStatus ( ofi::Port  p,
uint8_t  status 
)
private

Send a reply about a Port's status to the controller.

Parameters
pThe port to get status from.
statusThe reason for sending this reply.

Definition at line 977 of file openflow-switch-net-device.cc.

References FillPortDesc(), MakeOpenflowReply(), and SendOpenflowBuffer().

Referenced by AddSwitchPort(), DoDispose(), and ReceiveFromDevice().

+ Here is the call graph for this function:
+ Here is the caller graph for this function:

◆ SendVPortTableFeatures()

void ns3::OpenFlowSwitchNetDevice::SendVPortTableFeatures ( )
private

Send a reply about this OpenFlow switch's virtual port table features to the controller.

Definition at line 941 of file openflow-switch-net-device.cc.

References m_vportTable, MakeOpenflowReply(), OFP_SUPPORTED_VPORT_TABLE_ACTIONS, and SendOpenflowBuffer().

Referenced by ReceiveVPortTableFeaturesRequest().

+ Here is the call graph for this function:
+ Here is the caller graph for this function:

◆ SetAddress()

void ns3::OpenFlowSwitchNetDevice::SetAddress ( Address  address)
overridevirtual

Set the address of this interface.

Parameters
addressaddress to set

Implements ns3::NetDevice.

Definition at line 235 of file openflow-switch-net-device.cc.

References first::address, ns3::Mac48Address::ConvertFrom(), m_address, and NS_LOG_FUNCTION_NOARGS.

+ Here is the call graph for this function:

◆ SetController()

void ns3::OpenFlowSwitchNetDevice::SetController ( Ptr< ofi::Controller c)

Set up the Switch's controller connection.

Parameters
cPointer to a Controller.

Definition at line 157 of file openflow-switch-net-device.cc.

References m_controller, and NS_LOG_ERROR.

Referenced by ns3::OpenFlowSwitchHelper::Install().

+ Here is the caller graph for this function:

◆ SetIfIndex()

void ns3::OpenFlowSwitchNetDevice::SetIfIndex ( const uint32_t  index)
overridevirtual
Parameters
indexifIndex of the device

Implements ns3::NetDevice.

Definition at line 214 of file openflow-switch-net-device.cc.

References m_ifIndex, and NS_LOG_FUNCTION_NOARGS.

◆ SetMtu()

bool ns3::OpenFlowSwitchNetDevice::SetMtu ( const uint16_t  mtu)
overridevirtual
Parameters
mtuMTU value, in bytes, to set for the device
Returns
whether the MTU value was within legal bounds

Override for default MTU defined on a per-type basis.

Implements ns3::NetDevice.

Definition at line 249 of file openflow-switch-net-device.cc.

References m_mtu, and NS_LOG_FUNCTION_NOARGS.

◆ SetNode()

void ns3::OpenFlowSwitchNetDevice::SetNode ( Ptr< Node node)
overridevirtual
Parameters
nodethe node associated to this netdevice.

This method is called from ns3::Node::AddDevice.

Implements ns3::NetDevice.

Definition at line 374 of file openflow-switch-net-device.cc.

References m_node, and NS_LOG_FUNCTION_NOARGS.

◆ SetPromiscReceiveCallback()

void ns3::OpenFlowSwitchNetDevice::SetPromiscReceiveCallback ( NetDevice::PromiscReceiveCallback  cb)
overridevirtual
Parameters
cbcallback to invoke whenever a packet has been received in promiscuous mode and must be forwarded to the higher layers.

Enables netdevice promiscuous mode and sets the callback that will handle promiscuous mode packets. Note, promiscuous mode packets means all packets, including those packets that can be sensed by the netdevice but which are intended to be received by other hosts.

Implements ns3::NetDevice.

Definition at line 395 of file openflow-switch-net-device.cc.

References m_promiscRxCallback, and NS_LOG_FUNCTION_NOARGS.

◆ SetReceiveCallback()

void ns3::OpenFlowSwitchNetDevice::SetReceiveCallback ( NetDevice::ReceiveCallback  cb)
overridevirtual
Parameters
cbcallback to invoke whenever a packet has been received and must be forwarded to the higher layers.

Set the callback to be used to notify higher layers when a packet has been received.

Implements ns3::NetDevice.

Definition at line 388 of file openflow-switch-net-device.cc.

References m_rxCallback, and NS_LOG_FUNCTION_NOARGS.

◆ StatsDone()

void ns3::OpenFlowSwitchNetDevice::StatsDone ( ofi::StatsDumpCallback cb_)

Stats callback is done.

Controllers have a callback system for status requests which calls this function.

Parameters
cb_The callback data.

Definition at line 1535 of file openflow-switch-net-device.cc.

References ns3::ofi::Stats::DoCleanup(), ns3::ofi::StatsDumpCallback::s, and ns3::ofi::StatsDumpCallback::state.

Referenced by ns3::ofi::Controller::StartDump().

+ Here is the call graph for this function:
+ Here is the caller graph for this function:

◆ StatsDump()

int ns3::OpenFlowSwitchNetDevice::StatsDump ( ofi::StatsDumpCallback cb_)

Stats callback is ready for a dump.

Controllers have a callback system for status requests which calls this function.

Parameters
cb_The callback data.
Returns
0 if everything's ok, otherwise an error number.

Definition at line 1495 of file openflow-switch-net-device.cc.

References ns3::ofi::Stats::DoDump(), ns3::ofi::StatsDumpCallback::done, MakeOpenflowReply(), ns3::ofi::StatsDumpCallback::s, SendOpenflowBuffer(), ns3::ofi::StatsDumpCallback::state, and ns3::ofi::Stats::type.

Referenced by ns3::ofi::Controller::StartDump().

+ Here is the call graph for this function:
+ Here is the caller graph for this function:

◆ SupportsSendFrom()

bool ns3::OpenFlowSwitchNetDevice::SupportsSendFrom ( ) const
overridevirtual
Returns
true if this interface supports a bridging mode, false otherwise.

Implements ns3::NetDevice.

Definition at line 402 of file openflow-switch-net-device.cc.

References NS_LOG_FUNCTION_NOARGS.

◆ UpdatePortStatus()

int ns3::OpenFlowSwitchNetDevice::UpdatePortStatus ( ofi::Port p)
private

Update the port status field of the switch port.

A non-zero return value indicates some field has changed.

Parameters
pA reference to a Port; used to change its config and flag fields.
Returns
true if the status of the Port is changed, false if unchanged (was already the right status).

Definition at line 956 of file openflow-switch-net-device.cc.

References ns3::ofi::Port::config, ns3::ofi::Port::netdev, and ns3::ofi::Port::state.

Referenced by ReceiveFromDevice().

+ Here is the caller graph for this function:

Member Data Documentation

◆ m_address

Mac48Address ns3::OpenFlowSwitchNetDevice::m_address
private

Address of this device.

Definition at line 524 of file openflow-switch-net-device.h.

Referenced by AddSwitchPort(), GetAddress(), ReceiveFromDevice(), Send(), and SetAddress().

◆ m_chain

sw_chain* ns3::OpenFlowSwitchNetDevice::m_chain
private

◆ m_channel

Ptr<BridgeChannel> ns3::OpenFlowSwitchNetDevice::m_channel
private

Collection of port channels into the Switch Channel.

Definition at line 526 of file openflow-switch-net-device.h.

Referenced by OpenFlowSwitchNetDevice(), AddSwitchPort(), DoDispose(), and GetChannel().

◆ m_controller

Ptr<ofi::Controller> ns3::OpenFlowSwitchNetDevice::m_controller
private

Connection to controller.

Definition at line 538 of file openflow-switch-net-device.h.

Referenced by OpenFlowSwitchNetDevice(), DoDispose(), ReceiveStatsRequest(), SendOpenflowBuffer(), and SetController().

◆ m_flags

uint16_t ns3::OpenFlowSwitchNetDevice::m_flags
private

Flags; configurable by the controller.

Definition at line 544 of file openflow-switch-net-device.h.

Referenced by GetTypeId(), ReceiveGetConfigRequest(), ReceiveSetConfig(), RunThroughFlowTable(), and RunThroughVPortTable().

◆ m_id

uint64_t ns3::OpenFlowSwitchNetDevice::m_id
private

Unique identifier for this switch, needed for OpenFlow.

Definition at line 540 of file openflow-switch-net-device.h.

Referenced by GetTypeId(), and SendFeaturesReply().

◆ m_ifIndex

uint32_t ns3::OpenFlowSwitchNetDevice::m_ifIndex
private

Interface Index.

Definition at line 527 of file openflow-switch-net-device.h.

Referenced by GetIfIndex(), and SetIfIndex().

◆ m_lastExecute

Time ns3::OpenFlowSwitchNetDevice::m_lastExecute
private

Last time the periodic execution occurred.

Definition at line 543 of file openflow-switch-net-device.h.

Referenced by ReceiveFromDevice().

◆ m_lookupDelay

Time ns3::OpenFlowSwitchNetDevice::m_lookupDelay
private

Flow Table Lookup Delay [overhead].

Definition at line 541 of file openflow-switch-net-device.h.

Referenced by GetTypeId(), and RunThroughFlowTable().

◆ m_missSendLen

uint16_t ns3::OpenFlowSwitchNetDevice::m_missSendLen
private

Flow Table Miss Send Length; configurable by the controller.

Definition at line 545 of file openflow-switch-net-device.h.

Referenced by FlowTableLookup(), GetTypeId(), ReceiveGetConfigRequest(), and ReceiveSetConfig().

◆ m_mtu

uint16_t ns3::OpenFlowSwitchNetDevice::m_mtu
private

Maximum Transmission Unit.

Definition at line 528 of file openflow-switch-net-device.h.

Referenced by GetMtu(), and SetMtu().

◆ m_node

Ptr<Node> ns3::OpenFlowSwitchNetDevice::m_node
private

Node this device is installed on.

Definition at line 525 of file openflow-switch-net-device.h.

Referenced by AddSwitchPort(), DoDispose(), GetNode(), and SetNode().

◆ m_packetData

PacketData_t ns3::OpenFlowSwitchNetDevice::m_packetData
private

◆ m_ports

◆ m_promiscRxCallback

NetDevice::PromiscReceiveCallback ns3::OpenFlowSwitchNetDevice::m_promiscRxCallback
private

Promiscuous Rx Callback.

Definition at line 522 of file openflow-switch-net-device.h.

Referenced by ReceiveFromDevice(), and SetPromiscReceiveCallback().

◆ m_rxCallback

NetDevice::ReceiveCallback ns3::OpenFlowSwitchNetDevice::m_rxCallback
private

Rx Callback.

Definition at line 520 of file openflow-switch-net-device.h.

Referenced by ReceiveFromDevice(), and SetReceiveCallback().

◆ m_vportTable

vport_table_t ns3::OpenFlowSwitchNetDevice::m_vportTable
private

The documentation for this class was generated from the following files: