A Discrete-Event Network Simulator
API
object.h File Reference

ns3::Object class declaration, which is the root of the Object hierarchy and Aggregation. More...

#include <stdint.h>
#include <string>
#include <vector>
#include "ptr.h"
#include "attribute.h"
#include "object-base.h"
#include "attribute-construction-list.h"
#include "simple-ref-count.h"
+ Include dependency graph for object.h:
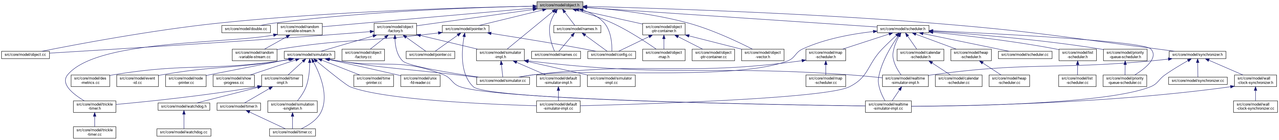
+ This graph shows which files directly or indirectly include this file:

Go to the source code of this file.

Classes

class  ns3::Object::AggregateIterator
 Iterate over the Objects aggregated to an ns3::Object. More...
 
struct  ns3::Object::Aggregates
 The list of Objects aggregated to this one. More...
 
class  ns3::Object
 A base class which provides memory management and object aggregation. More...
 
struct  ns3::ObjectDeleter
 Standard Object deleter, used by SimpleRefCount to delete an Object when the reference count drops to zero. More...
 

Namespaces

 ns3
 Every class exported by the ns3 library is enclosed in the ns3 namespace.
 

Functions

template<typename T >
Ptr< T > ns3::CompleteConstruct (T *object)
 
template<typename T >
Ptr< T > ns3::CopyObject (Ptr< const T > object)
 
template<typename T , typename... Args>
Ptr< T > ns3::CreateObject (Args &&... args)
 Create an object by type, with varying number of constructor parameters. More...
 

Detailed Description

ns3::Object class declaration, which is the root of the Object hierarchy and Aggregation.

Definition in file object.h.