A Discrete-Event Network Simulator
API
ns3::dot11s::PeerLinkOpenStart Class Reference

802.11s Peer link open management frame More...

#include "peer-link-frame.h"

+ Inheritance diagram for ns3::dot11s::PeerLinkOpenStart:
+ Collaboration diagram for ns3::dot11s::PeerLinkOpenStart:

Classes

struct  PlinkOpenStartFields
 fields: More...
 

Public Member Functions

 PeerLinkOpenStart ()
 
virtual uint32_t Deserialize (Buffer::Iterator start)
 
PlinkOpenStartFields GetFields () const
 Get peer link open start fields. More...
 
virtual TypeId GetInstanceTypeId () const
 Get the most derived TypeId for this Object. More...
 
virtual uint32_t GetSerializedSize () const
 
virtual void Print (std::ostream &os) const
 
virtual void Serialize (Buffer::Iterator start) const
 
void SetPlinkOpenStart (PlinkOpenStartFields fields)
 Set peer link open start fields. More...
 
- Public Member Functions inherited from ns3::Header
virtual ~Header ()
 
virtual uint32_t Deserialize (Buffer::Iterator start)=0
 Deserialize the object from a buffer iterator. More...
 
virtual uint32_t Deserialize (Buffer::Iterator start, Buffer::Iterator end)
 Deserialize the object from a buffer iterator. More...
 
- Public Member Functions inherited from ns3::Chunk
virtual uint32_t Deserialize (Buffer::Iterator start, Buffer::Iterator end)
 Deserialize the object from a buffer iterator. More...
 
- Public Member Functions inherited from ns3::ObjectBase
virtual ~ObjectBase ()
 Virtual destructor. More...
 
void GetAttribute (std::string name, AttributeValue &value) const
 Get the value of an attribute, raising fatal errors if unsuccessful. More...
 
bool GetAttributeFailSafe (std::string name, AttributeValue &value) const
 Get the value of an attribute without raising erros. More...
 
void SetAttribute (std::string name, const AttributeValue &value)
 Set a single attribute, raising fatal errors if unsuccessful. More...
 
bool SetAttributeFailSafe (std::string name, const AttributeValue &value)
 Set a single attribute without raising errors. More...
 
bool TraceConnect (std::string name, std::string context, const CallbackBase &cb)
 Connect a TraceSource to a Callback with a context. More...
 
bool TraceConnectWithoutContext (std::string name, const CallbackBase &cb)
 Connect a TraceSource to a Callback without a context. More...
 
bool TraceDisconnect (std::string name, std::string context, const CallbackBase &cb)
 Disconnect from a TraceSource a Callback previously connected with a context. More...
 
bool TraceDisconnectWithoutContext (std::string name, const CallbackBase &cb)
 Disconnect from a TraceSource a Callback previously connected without a context. More...
 

Static Public Member Functions

static TypeId GetTypeId ()
 Get the type ID. More...
 
- Static Public Member Functions inherited from ns3::Header
static TypeId GetTypeId (void)
 Get the type ID. More...
 
- Static Public Member Functions inherited from ns3::Chunk
static TypeId GetTypeId (void)
 Get the type ID. More...
 
- Static Public Member Functions inherited from ns3::ObjectBase
static TypeId GetTypeId (void)
 Get the type ID. More...
 

Private Member Functions

 PeerLinkOpenStart (const PeerLinkOpenStart &peer)
 constructor More...
 
PeerLinkOpenStartoperator= (const PeerLinkOpenStart &peer)
 assignment operator More...
 

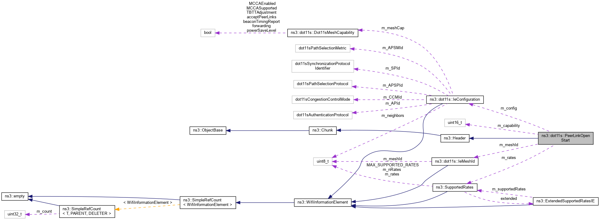
Private Attributes

uint16_t m_capability
 capability More...
 
IeConfiguration m_config
 config More...
 
IeMeshId m_meshId
 mesh ID More...
 
SupportedRates m_rates
 rates More...
 

Friends

bool operator== (const PeerLinkOpenStart &a, const PeerLinkOpenStart &b)
 equality operator More...
 

Additional Inherited Members

- Protected Member Functions inherited from ns3::ObjectBase
void ConstructSelf (const AttributeConstructionList &attributes)
 Complete construction of ObjectBase; invoked by derived classes. More...
 
virtual void NotifyConstructionCompleted (void)
 Notifier called once the ObjectBase is fully constructed. More...
 

Detailed Description

802.11s Peer link open management frame

Introspection did not find any typical Config paths.

Peer link open start frame includes the following:

  • Capability
  • Supported rates
  • Mesh ID of mesh
  • Configuration


No Attributes are defined for this type.
No TraceSources are defined for this type.
Size of this type is 184 bytes (on a 64-bit architecture).

Definition at line 44 of file peer-link-frame.h.

Constructor & Destructor Documentation

◆ PeerLinkOpenStart() [1/2]

ns3::dot11s::PeerLinkOpenStart::PeerLinkOpenStart ( )

Definition at line 31 of file peer-link-frame.cc.

◆ PeerLinkOpenStart() [2/2]

ns3::dot11s::PeerLinkOpenStart::PeerLinkOpenStart ( const PeerLinkOpenStart peer)
private

constructor

Parameters
peerthe peer link open start

Member Function Documentation

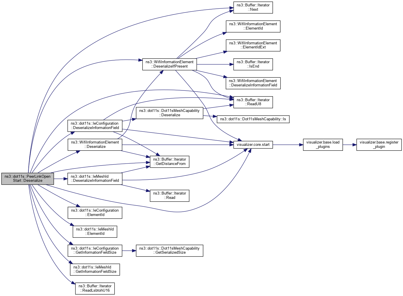
◆ Deserialize()

uint32_t ns3::dot11s::PeerLinkOpenStart::Deserialize ( Buffer::Iterator  start)
virtual
Parameters
startan iterator which points to where the header should read from.
Returns
the number of bytes read.

This method is used by Packet::RemoveHeader to re-create a header from the byte buffer of a packet. The data read is expected to match bit-for-bit the representation of this header in real networks.

Note that data is not actually removed from the buffer to which the iterator points. Both Packet::RemoveHeader() and Packet::PeekHeader() call Deserialize(), but only the RemoveHeader() has additional statements to remove the header bytes from the underlying buffer and associated metadata.

Implements ns3::Header.

Definition at line 103 of file peer-link-frame.cc.

References ns3::WifiInformationElement::Deserialize(), ns3::WifiInformationElement::DeserializeIfPresent(), ns3::dot11s::IeConfiguration::DeserializeInformationField(), ns3::dot11s::IeMeshId::DeserializeInformationField(), ns3::dot11s::IeConfiguration::ElementId(), ns3::dot11s::IeMeshId::ElementId(), ns3::SupportedRates::extended, ns3::Buffer::Iterator::GetDistanceFrom(), ns3::dot11s::IeConfiguration::GetInformationFieldSize(), ns3::dot11s::IeMeshId::GetInformationFieldSize(), m_capability, m_config, m_meshId, m_rates, ns3::Buffer::Iterator::Next(), NS_FATAL_ERROR, ns3::Buffer::Iterator::ReadLsbtohU16(), ns3::Buffer::Iterator::ReadU8(), and visualizer.core::start().

+ Here is the call graph for this function:

◆ GetFields()

◆ GetInstanceTypeId()

TypeId ns3::dot11s::PeerLinkOpenStart::GetInstanceTypeId ( ) const
virtual

Get the most derived TypeId for this Object.

This method is typically implemented by ns3::Object::GetInstanceTypeId but some classes which derive from ns3::ObjectBase directly have to implement it themselves.

Returns
The TypeId associated to the most-derived type of this instance.

Implements ns3::ObjectBase.

Definition at line 67 of file peer-link-frame.cc.

References GetTypeId().

+ Here is the call graph for this function:

◆ GetSerializedSize()

uint32_t ns3::dot11s::PeerLinkOpenStart::GetSerializedSize ( ) const
virtual
Returns
the expected size of the header.

This method is used by Packet::AddHeader to store a header into the byte buffer of a packet. This method should return the number of bytes which are needed to store the full header data by Serialize.

Implements ns3::Header.

Definition at line 81 of file peer-link-frame.cc.

References ns3::SupportedRates::extended, ns3::dot11s::IeConfiguration::GetInformationFieldSize(), ns3::dot11s::IeMeshId::GetInformationFieldSize(), ns3::WifiInformationElement::GetSerializedSize(), ns3::ExtendedSupportedRatesIE::GetSerializedSize(), m_config, m_meshId, and m_rates.

+ Here is the call graph for this function:

◆ GetTypeId()

TypeId ns3::dot11s::PeerLinkOpenStart::GetTypeId ( void  )
static

Get the type ID.

Returns
the object TypeId

Definition at line 57 of file peer-link-frame.cc.

References ns3::TypeId::SetParent().

Referenced by GetInstanceTypeId().

+ Here is the call graph for this function:
+ Here is the caller graph for this function:

◆ operator=()

PeerLinkOpenStart& ns3::dot11s::PeerLinkOpenStart::operator= ( const PeerLinkOpenStart peer)
private

assignment operator

Parameters
peerthe peer link open start
Returns
the assigned value

◆ Print()

void ns3::dot11s::PeerLinkOpenStart::Print ( std::ostream &  os) const
virtual
Parameters
osoutput stream This method is used by Packet::Print to print the content of a header as ascii data to a c++ output stream. Although the header is free to format its output as it wishes, it is recommended to follow a few rules to integrate with the packet pretty printer: start with flags, small field values located between a pair of parens. Values should be separated by whitespace. Follow the parens with the important fields, separated by whitespace. i.e.: (field1 val1 field2 val2 field3 val3) field4 val4 field5 val5

Implements ns3::Header.

Definition at line 72 of file peer-link-frame.cc.

References m_capability, m_config, m_meshId, m_rates, ns3::dot11s::IeConfiguration::Print(), and ns3::dot11s::IeMeshId::Print().

+ Here is the call graph for this function:

◆ Serialize()

void ns3::dot11s::PeerLinkOpenStart::Serialize ( Buffer::Iterator  start) const
virtual
Parameters
startan iterator which points to where the header should be written.

This method is used by Packet::AddHeader to store a header into the byte buffer of a packet. The data written is expected to match bit-for-bit the representation of this header in a real network.

Implements ns3::Header.

Definition at line 92 of file peer-link-frame.cc.

References ns3::SupportedRates::extended, m_capability, m_config, m_meshId, m_rates, ns3::WifiInformationElement::Serialize(), ns3::ExtendedSupportedRatesIE::Serialize(), visualizer.core::start(), and ns3::Buffer::Iterator::WriteHtolsbU16().

+ Here is the call graph for this function:

◆ SetPlinkOpenStart()

Friends And Related Function Documentation

◆ operator==

bool operator== ( const PeerLinkOpenStart a,
const PeerLinkOpenStart b 
)
friend

equality operator

Parameters
alhs
brhs
Returns
true if equal

Definition at line 130 of file peer-link-frame.cc.

Member Data Documentation

◆ m_capability

uint16_t ns3::dot11s::PeerLinkOpenStart::m_capability
private

capability

Definition at line 81 of file peer-link-frame.h.

Referenced by Deserialize(), GetFields(), Print(), Serialize(), and SetPlinkOpenStart().

◆ m_config

IeConfiguration ns3::dot11s::PeerLinkOpenStart::m_config
private

config

Definition at line 84 of file peer-link-frame.h.

Referenced by Deserialize(), GetFields(), GetSerializedSize(), Print(), Serialize(), and SetPlinkOpenStart().

◆ m_meshId

IeMeshId ns3::dot11s::PeerLinkOpenStart::m_meshId
private

mesh ID

Definition at line 83 of file peer-link-frame.h.

Referenced by Deserialize(), GetFields(), GetSerializedSize(), Print(), Serialize(), and SetPlinkOpenStart().

◆ m_rates

SupportedRates ns3::dot11s::PeerLinkOpenStart::m_rates
private

rates

Definition at line 82 of file peer-link-frame.h.

Referenced by Deserialize(), GetFields(), GetSerializedSize(), Print(), Serialize(), and SetPlinkOpenStart().


The documentation for this class was generated from the following files: