The Routing table used by AODV protocol. More...
#include "aodv-rtable.h"
Collaboration diagram for ns3::aodv::RoutingTable:Public Member Functions | |
| RoutingTable (Time t) | |
| constructor More... | |
Handle lifetime of invalid route | |
| std::map< Ipv4Address, RoutingTableEntry > | m_ipv4AddressEntry |
| The routing table. More... | |
| Time | m_badLinkLifetime |
| Deletion time for invalid routes. More... | |
| Time | GetBadLinkLifetime () const |
| Get the lifetime of a bad link. More... | |
| void | SetBadLinkLifetime (Time t) |
| Set the lifetime of a bad link. More... | |
| bool | AddRoute (RoutingTableEntry &r) |
| Add routing table entry if it doesn't yet exist in routing table. More... | |
| bool | DeleteRoute (Ipv4Address dst) |
| Delete routing table entry with destination address dst, if it exists. More... | |
| bool | LookupRoute (Ipv4Address dst, RoutingTableEntry &rt) |
| Lookup routing table entry with destination address dst. More... | |
| bool | LookupValidRoute (Ipv4Address dst, RoutingTableEntry &rt) |
| Lookup route in VALID state. More... | |
| bool | Update (RoutingTableEntry &rt) |
| Update routing table. More... | |
| bool | SetEntryState (Ipv4Address dst, RouteFlags state) |
| Set routing table entry flags. More... | |
| void | GetListOfDestinationWithNextHop (Ipv4Address nextHop, std::map< Ipv4Address, uint32_t > &unreachable) |
| Lookup routing entries with next hop Address dst and not empty list of precursors. More... | |
| void | InvalidateRoutesWithDst (std::map< Ipv4Address, uint32_t > const &unreachable) |
| Update routing entries with this destination as follows: More... | |
| void | DeleteAllRoutesFromInterface (Ipv4InterfaceAddress iface) |
| Delete all route from interface with address iface. More... | |
| void | Clear () |
| Delete all entries from routing table. More... | |
| void | Purge () |
| Delete all outdated entries and invalidate valid entry if Lifetime is expired. More... | |
| bool | MarkLinkAsUnidirectional (Ipv4Address neighbor, Time blacklistTimeout) |
| Mark entry as unidirectional (e.g. More... | |
| void | Print (Ptr< OutputStreamWrapper > stream, Time::Unit unit=Time::S) const |
| Print routing table. More... | |
| void | Purge (std::map< Ipv4Address, RoutingTableEntry > &table) const |
| const version of Purge, for use by Print() method More... | |
The Routing table used by AODV protocol.
Definition at line 389 of file aodv-rtable.h.
| ns3::aodv::RoutingTable::RoutingTable | ( | Time | t | ) |
constructor
| t | the routing table entry lifetime |
Definition at line 221 of file aodv-rtable.cc.
| bool ns3::aodv::RoutingTable::AddRoute | ( | RoutingTableEntry & | r | ) |
Add routing table entry if it doesn't yet exist in routing table.
| r | routing table entry |
Definition at line 276 of file aodv-rtable.cc.
References ns3::aodv::RoutingTableEntry::GetDestination(), ns3::aodv::RoutingTableEntry::GetFlag(), ns3::aodv::IN_SEARCH, m_ipv4AddressEntry, NS_LOG_FUNCTION, Purge(), test-ns3::result, and ns3::aodv::RoutingTableEntry::SetRreqCnt().
Referenced by ns3::aodv::AodvRtableTest::DoRun(), ns3::aodv::RoutingProtocol::NotifyAddAddress(), ns3::aodv::RoutingProtocol::NotifyInterfaceUp(), ns3::aodv::RoutingProtocol::NotifyRemoveAddress(), ns3::aodv::RoutingProtocol::ProcessHello(), ns3::aodv::RoutingProtocol::RecvReply(), ns3::aodv::RoutingProtocol::RecvRequest(), ns3::aodv::RoutingProtocol::SendRequest(), ns3::aodv::RoutingProtocol::SetIpv4(), and ns3::aodv::RoutingProtocol::UpdateRouteToNeighbor().
Here is the call graph for this function:
Here is the caller graph for this function:
|
inline |
Delete all entries from routing table.
Definition at line 479 of file aodv-rtable.h.
References m_ipv4AddressEntry.
Referenced by ns3::aodv::RoutingProtocol::NotifyInterfaceDown(), and ns3::aodv::RoutingProtocol::NotifyRemoveAddress().
Here is the caller graph for this function:| void ns3::aodv::RoutingTable::DeleteAllRoutesFromInterface | ( | Ipv4InterfaceAddress | iface | ) |
Delete all route from interface with address iface.
| iface | the interface IP address |
Definition at line 364 of file aodv-rtable.cc.
References m_ipv4AddressEntry, and NS_LOG_FUNCTION.
Referenced by ns3::aodv::RoutingProtocol::NotifyInterfaceDown(), and ns3::aodv::RoutingProtocol::NotifyRemoveAddress().
Here is the caller graph for this function:| bool ns3::aodv::RoutingTable::DeleteRoute | ( | Ipv4Address | dst | ) |
Delete routing table entry with destination address dst, if it exists.
| dst | destination address |
Definition at line 262 of file aodv-rtable.cc.
References m_ipv4AddressEntry, NS_LOG_FUNCTION, NS_LOG_LOGIC, and Purge().
Referenced by ns3::aodv::AodvRtableTest::DoRun(), and ns3::aodv::RoutingProtocol::RouteRequestTimerExpire().
Here is the call graph for this function:
Here is the caller graph for this function:
|
inline |
Get the lifetime of a bad link.
Definition at line 404 of file aodv-rtable.h.
References m_badLinkLifetime.
Referenced by ns3::aodv::AodvRtableTest::DoRun().
Here is the caller graph for this function:| void ns3::aodv::RoutingTable::GetListOfDestinationWithNextHop | ( | Ipv4Address | nextHop, |
| std::map< Ipv4Address, uint32_t > & | unreachable | ||
| ) |
Lookup routing entries with next hop Address dst and not empty list of precursors.
| nextHop | the next hop IP address |
| unreachable |
Definition at line 327 of file aodv-rtable.cc.
References m_ipv4AddressEntry, NS_LOG_FUNCTION, NS_LOG_LOGIC, and Purge().
Referenced by ns3::aodv::AodvRtableTest::DoRun(), ns3::aodv::RoutingProtocol::RecvError(), and ns3::aodv::RoutingProtocol::SendRerrWhenBreaksLinkToNextHop().
Here is the call graph for this function:
Here is the caller graph for this function:| void ns3::aodv::RoutingTable::InvalidateRoutesWithDst | ( | std::map< Ipv4Address, uint32_t > const & | unreachable | ) |
Update routing entries with this destination as follows:
| unreachable | routes to invalidate |
Definition at line 344 of file aodv-rtable.cc.
References m_badLinkLifetime, m_ipv4AddressEntry, NS_LOG_FUNCTION, NS_LOG_LOGIC, Purge(), and ns3::aodv::VALID.
Referenced by ns3::aodv::AodvRtableTest::DoRun(), ns3::aodv::RoutingProtocol::RecvError(), and ns3::aodv::RoutingProtocol::SendRerrWhenBreaksLinkToNextHop().
Here is the call graph for this function:
Here is the caller graph for this function:| bool ns3::aodv::RoutingTable::LookupRoute | ( | Ipv4Address | dst, |
| RoutingTableEntry & | rt | ||
| ) |
Lookup routing table entry with destination address dst.
| dst | destination address |
| rt | entry with destination address dst, if exists |
Definition at line 227 of file aodv-rtable.cc.
References m_ipv4AddressEntry, NS_LOG_FUNCTION, NS_LOG_LOGIC, and Purge().
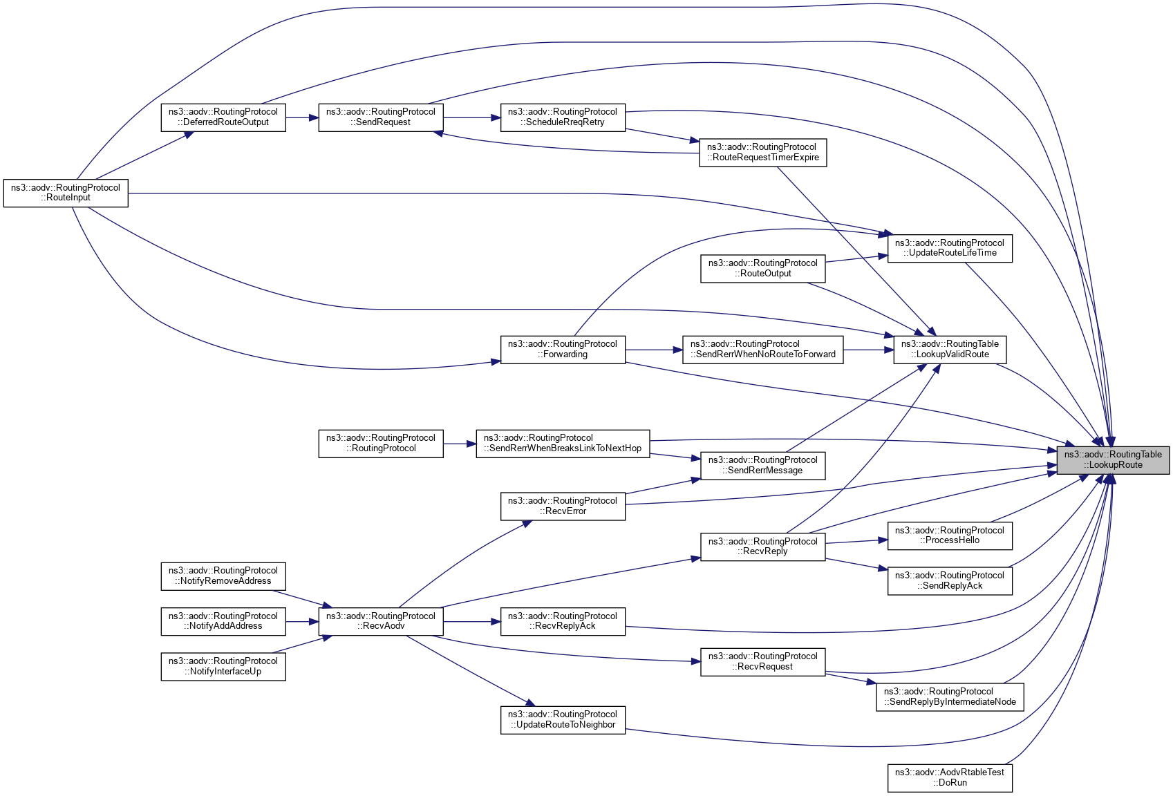
Referenced by ns3::aodv::RoutingProtocol::DeferredRouteOutput(), ns3::aodv::AodvRtableTest::DoRun(), ns3::aodv::RoutingProtocol::Forwarding(), LookupValidRoute(), ns3::aodv::RoutingProtocol::ProcessHello(), ns3::aodv::RoutingProtocol::RecvError(), ns3::aodv::RoutingProtocol::RecvReply(), ns3::aodv::RoutingProtocol::RecvReplyAck(), ns3::aodv::RoutingProtocol::RecvRequest(), ns3::aodv::RoutingProtocol::RouteInput(), ns3::aodv::RoutingProtocol::ScheduleRreqRetry(), ns3::aodv::RoutingProtocol::SendReplyAck(), ns3::aodv::RoutingProtocol::SendReplyByIntermediateNode(), ns3::aodv::RoutingProtocol::SendRequest(), ns3::aodv::RoutingProtocol::SendRerrWhenBreaksLinkToNextHop(), ns3::aodv::RoutingProtocol::UpdateRouteLifeTime(), and ns3::aodv::RoutingProtocol::UpdateRouteToNeighbor().
Here is the call graph for this function:
Here is the caller graph for this function:| bool ns3::aodv::RoutingTable::LookupValidRoute | ( | Ipv4Address | dst, |
| RoutingTableEntry & | rt | ||
| ) |
Lookup route in VALID state.
| dst | destination address |
| rt | entry with destination address dst, if exists |
Definition at line 249 of file aodv-rtable.cc.
References ns3::aodv::RoutingTableEntry::GetFlag(), LookupRoute(), NS_LOG_FUNCTION, NS_LOG_LOGIC, and ns3::aodv::VALID.
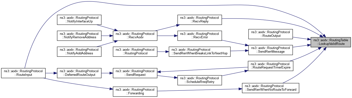
Referenced by ns3::aodv::RoutingProtocol::RecvReply(), ns3::aodv::RoutingProtocol::RouteInput(), ns3::aodv::RoutingProtocol::RouteOutput(), ns3::aodv::RoutingProtocol::RouteRequestTimerExpire(), ns3::aodv::RoutingProtocol::SendRerrMessage(), and ns3::aodv::RoutingProtocol::SendRerrWhenNoRouteToForward().
Here is the call graph for this function:
Here is the caller graph for this function:| bool ns3::aodv::RoutingTable::MarkLinkAsUnidirectional | ( | Ipv4Address | neighbor, |
| Time | blacklistTimeout | ||
| ) |
Mark entry as unidirectional (e.g.
add this neighbor to "blacklist" for blacklistTimeout period)
| neighbor | - neighbor address link to which assumed to be unidirectional |
| blacklistTimeout | - time for which the neighboring node is put into the blacklist |
Definition at line 462 of file aodv-rtable.cc.
References ns3::Time::As(), m_ipv4AddressEntry, NS_LOG_FUNCTION, NS_LOG_LOGIC, and ns3::Time::S.
Referenced by ns3::aodv::RoutingProtocol::AckTimerExpire(), and ns3::aodv::AodvRtableTest::DoRun().
Here is the call graph for this function:
Here is the caller graph for this function:| void ns3::aodv::RoutingTable::Print | ( | Ptr< OutputStreamWrapper > | stream, |
| Time::Unit | unit = Time::S |
||
| ) | const |
Print routing table.
| stream | the output stream |
| unit | The time unit to use (default Time::S) |
Definition at line 480 of file aodv-rtable.cc.
References ns3::OutputStreamWrapper::GetStream(), m_ipv4AddressEntry, and Purge().
Referenced by ns3::aodv::RoutingProtocol::PrintRoutingTable().
Here is the call graph for this function:
Here is the caller graph for this function:| void ns3::aodv::RoutingTable::Purge | ( | ) |
Delete all outdated entries and invalidate valid entry if Lifetime is expired.
Definition at line 388 of file aodv-rtable.cc.
References ns3::aodv::INVALID, m_badLinkLifetime, m_ipv4AddressEntry, NS_LOG_FUNCTION, NS_LOG_LOGIC, ns3::Seconds(), and ns3::aodv::VALID.
Referenced by AddRoute(), DeleteRoute(), ns3::aodv::RoutingProtocol::Forwarding(), GetListOfDestinationWithNextHop(), InvalidateRoutesWithDst(), LookupRoute(), and Print().
Here is the call graph for this function:
Here is the caller graph for this function:
|
private |
const version of Purge, for use by Print() method
| table | the routing table entry to purge |
Definition at line 425 of file aodv-rtable.cc.
References ns3::aodv::INVALID, m_badLinkLifetime, NS_LOG_FUNCTION, NS_LOG_LOGIC, ns3::Seconds(), and ns3::aodv::VALID.
Here is the call graph for this function:
|
inline |
Set the lifetime of a bad link.
| t | the lifetime of a bad link |
Definition at line 413 of file aodv-rtable.h.
References m_badLinkLifetime.
Referenced by ns3::aodv::AodvRtableTest::DoRun().
Here is the caller graph for this function:| bool ns3::aodv::RoutingTable::SetEntryState | ( | Ipv4Address | dst, |
| RouteFlags | state | ||
| ) |
Set routing table entry flags.
| dst | destination address |
| state | the routing flags |
Definition at line 310 of file aodv-rtable.cc.
References m_ipv4AddressEntry, NS_LOG_FUNCTION, and NS_LOG_LOGIC.
Referenced by ns3::aodv::AodvRtableTest::DoRun().
Here is the caller graph for this function:| bool ns3::aodv::RoutingTable::Update | ( | RoutingTableEntry & | rt | ) |
Update routing table.
| rt | entry with destination address dst, if exists |
Definition at line 290 of file aodv-rtable.cc.
References ns3::aodv::RoutingTableEntry::GetDestination(), ns3::aodv::IN_SEARCH, m_ipv4AddressEntry, NS_LOG_FUNCTION, and NS_LOG_LOGIC.
Referenced by ns3::aodv::AodvRtableTest::DoRun(), ns3::aodv::RoutingProtocol::ProcessHello(), ns3::aodv::RoutingProtocol::RecvReply(), ns3::aodv::RoutingProtocol::RecvReplyAck(), ns3::aodv::RoutingProtocol::RecvRequest(), ns3::aodv::RoutingProtocol::SendReplyByIntermediateNode(), ns3::aodv::RoutingProtocol::SendRequest(), ns3::aodv::RoutingProtocol::UpdateRouteLifeTime(), and ns3::aodv::RoutingProtocol::UpdateRouteToNeighbor().
Here is the call graph for this function:
Here is the caller graph for this function:
|
private |
Deletion time for invalid routes.
Definition at line 502 of file aodv-rtable.h.
Referenced by GetBadLinkLifetime(), InvalidateRoutesWithDst(), Purge(), and SetBadLinkLifetime().
|
private |
The routing table.
Definition at line 500 of file aodv-rtable.h.
Referenced by AddRoute(), Clear(), DeleteAllRoutesFromInterface(), DeleteRoute(), GetListOfDestinationWithNextHop(), InvalidateRoutesWithDst(), LookupRoute(), MarkLinkAsUnidirectional(), Print(), Purge(), SetEntryState(), and Update().