Routing table entry. More...
#include "aodv-rtable.h"
Collaboration diagram for ns3::aodv::RoutingTableEntry:Public Member Functions | |
| RoutingTableEntry (Ptr< NetDevice > dev=0, Ipv4Address dst=Ipv4Address(), bool vSeqNo=false, uint32_t seqNo=0, Ipv4InterfaceAddress iface=Ipv4InterfaceAddress(), uint16_t hops=0, Ipv4Address nextHop=Ipv4Address(), Time lifetime=Simulator::Now()) | |
| constructor More... | |
| ~RoutingTableEntry () | |
Precursors management | |
| Timer | m_ackTimer |
| RREP_ACK timer. More... | |
| bool | m_validSeqNo |
| Valid Destination Sequence Number flag. More... | |
| uint32_t | m_seqNo |
| Destination Sequence Number, if m_validSeqNo = true. More... | |
| uint16_t | m_hops |
| Hop Count (number of hops needed to reach destination) More... | |
| Time | m_lifeTime |
| Expiration or deletion time of the route Lifetime field in the routing table plays dual role: for an active route it is the expiration time, and for an invalid route it is the deletion time. More... | |
| Ptr< Ipv4Route > | m_ipv4Route |
| Ip route, include. More... | |
| Ipv4InterfaceAddress | m_iface |
| Output interface address. More... | |
| RouteFlags | m_flag |
| Routing flags: valid, invalid or in search. More... | |
| std::vector< Ipv4Address > | m_precursorList |
| List of precursors. More... | |
| Time | m_routeRequestTimout |
| When I can send another request. More... | |
| uint8_t | m_reqCount |
| Number of route requests. More... | |
| bool | m_blackListState |
| Indicate if this entry is in "blacklist". More... | |
| Time | m_blackListTimeout |
| Time for which the node is put into the blacklist. More... | |
| bool | InsertPrecursor (Ipv4Address id) |
| Insert precursor in precursor list if it doesn't yet exist in the list. More... | |
| bool | LookupPrecursor (Ipv4Address id) |
| Lookup precursor by address. More... | |
| bool | DeletePrecursor (Ipv4Address id) |
| Delete precursor. More... | |
| void | DeleteAllPrecursors () |
| Delete all precursors. More... | |
| bool | IsPrecursorListEmpty () const |
| Check that precursor list is empty. More... | |
| void | GetPrecursors (std::vector< Ipv4Address > &prec) const |
| Inserts precursors in output parameter prec if they do not yet exist in vector. More... | |
| void | Invalidate (Time badLinkLifetime) |
| Mark entry as "down" (i.e. More... | |
| Ipv4Address | GetDestination () const |
| Get destination address function. More... | |
| Ptr< Ipv4Route > | GetRoute () const |
| Get route function. More... | |
| void | SetRoute (Ptr< Ipv4Route > r) |
| Set route function. More... | |
| void | SetNextHop (Ipv4Address nextHop) |
| Set next hop address. More... | |
| Ipv4Address | GetNextHop () const |
| Get next hop address. More... | |
| void | SetOutputDevice (Ptr< NetDevice > dev) |
| Set output device. More... | |
| Ptr< NetDevice > | GetOutputDevice () const |
| Get output device. More... | |
| Ipv4InterfaceAddress | GetInterface () const |
| Get the Ipv4InterfaceAddress. More... | |
| void | SetInterface (Ipv4InterfaceAddress iface) |
| Set the Ipv4InterfaceAddress. More... | |
| void | SetValidSeqNo (bool s) |
| Set the valid sequence number. More... | |
| bool | GetValidSeqNo () const |
| Get the valid sequence number. More... | |
| void | SetSeqNo (uint32_t sn) |
| Set the sequence number. More... | |
| uint32_t | GetSeqNo () const |
| Get the sequence number. More... | |
| void | SetHop (uint16_t hop) |
| Set the number of hops. More... | |
| uint16_t | GetHop () const |
| Get the number of hops. More... | |
| void | SetLifeTime (Time lt) |
| Set the lifetime. More... | |
| Time | GetLifeTime () const |
| Get the lifetime. More... | |
| void | SetFlag (RouteFlags flag) |
| Set the route flags. More... | |
| RouteFlags | GetFlag () const |
| Get the route flags. More... | |
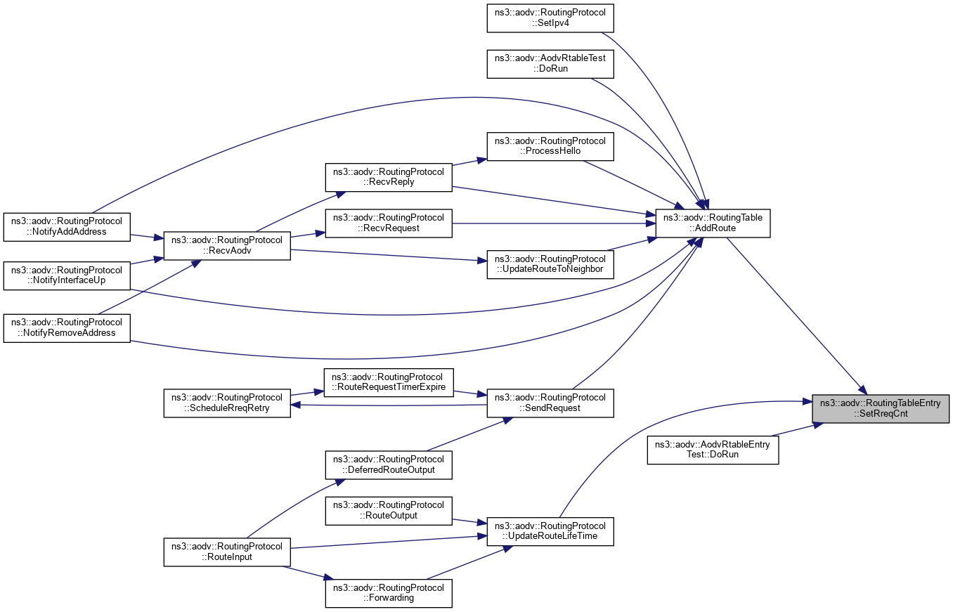
| void | SetRreqCnt (uint8_t n) |
| Set the RREQ count. More... | |
| uint8_t | GetRreqCnt () const |
| Get the RREQ count. More... | |
| void | IncrementRreqCnt () |
| Increment the RREQ count. More... | |
| void | SetUnidirectional (bool u) |
| Set the unidirectional flag. More... | |
| bool | IsUnidirectional () const |
| Get the unidirectional flag. More... | |
| void | SetBlacklistTimeout (Time t) |
| Set the blacklist timeout. More... | |
| Time | GetBlacklistTimeout () const |
| Get the blacklist timeout value. More... | |
| bool | operator== (Ipv4Address const dst) const |
| Compare destination address. More... | |
| void | Print (Ptr< OutputStreamWrapper > stream, Time::Unit unit=Time::S) const |
| Print packet to trace file. More... | |
Routing table entry.
Definition at line 59 of file aodv-rtable.h.
| ns3::aodv::RoutingTableEntry::RoutingTableEntry | ( | Ptr< NetDevice > | dev = 0, |
| Ipv4Address | dst = Ipv4Address (), |
||
| bool | vSeqNo = false, |
||
| uint32_t | seqNo = 0, |
||
| Ipv4InterfaceAddress | iface = Ipv4InterfaceAddress (), |
||
| uint16_t | hops = 0, |
||
| Ipv4Address | nextHop = Ipv4Address (), |
||
| Time | lifetime = Simulator::Now () |
||
| ) |
constructor
| dev | the device |
| dst | the destination IP address |
| vSeqNo | verify sequence number flag |
| seqNo | the sequence number |
| iface | the interface |
| hops | the number of hops |
| nextHop | the IP address of the next hop |
| lifetime | the lifetime of the entry |
Definition at line 45 of file aodv-rtable.cc.
References ns3::Ipv4InterfaceAddress::GetLocal(), m_iface, and m_ipv4Route.
Here is the call graph for this function:| ns3::aodv::RoutingTableEntry::~RoutingTableEntry | ( | ) |
Definition at line 65 of file aodv-rtable.cc.
| void ns3::aodv::RoutingTableEntry::DeleteAllPrecursors | ( | ) |
Delete all precursors.
Definition at line 121 of file aodv-rtable.cc.
References m_precursorList, and NS_LOG_FUNCTION.
Referenced by ns3::aodv::AodvRtableEntryTest::DoRun().
Here is the caller graph for this function:| bool ns3::aodv::RoutingTableEntry::DeletePrecursor | ( | Ipv4Address | id | ) |
Delete precursor.
| id | precursor address |
Definition at line 102 of file aodv-rtable.cc.
References m_precursorList, NS_LOG_FUNCTION, and NS_LOG_LOGIC.
Referenced by ns3::aodv::AodvRtableEntryTest::DoRun().
Here is the caller graph for this function:
|
inline |
Get the blacklist timeout value.
Definition at line 324 of file aodv-rtable.h.
References m_blackListTimeout.
Referenced by ns3::aodv::AodvRtableEntryTest::DoRun().
Here is the caller graph for this function:
|
inline |
Get destination address function.
Definition at line 125 of file aodv-rtable.h.
References m_ipv4Route.
Referenced by ns3::aodv::RoutingTable::AddRoute(), ns3::aodv::AodvRtableEntryTest::DoRun(), ns3::aodv::AodvRtableTest::DoRun(), ns3::aodv::RoutingProtocol::SendReply(), ns3::aodv::RoutingProtocol::SendReplyByIntermediateNode(), ns3::aodv::RoutingProtocol::SendRerrMessage(), and ns3::aodv::RoutingTable::Update().
Here is the caller graph for this function:
|
inline |
Get the route flags.
Definition at line 269 of file aodv-rtable.h.
References m_flag.
Referenced by ns3::aodv::RoutingTable::AddRoute(), ns3::aodv::RoutingProtocol::DeferredRouteOutput(), ns3::aodv::AodvRtableEntryTest::DoRun(), ns3::aodv::AodvRtableTest::DoRun(), ns3::aodv::RoutingProtocol::Forwarding(), ns3::aodv::RoutingTable::LookupValidRoute(), ns3::aodv::RoutingProtocol::RecvReply(), ns3::aodv::RoutingProtocol::RecvRequest(), ns3::aodv::RoutingProtocol::RouteRequestTimerExpire(), ns3::aodv::RoutingProtocol::SendRequest(), and ns3::aodv::RoutingProtocol::UpdateRouteLifeTime().
Here is the caller graph for this function:
|
inline |
Get the number of hops.
Definition at line 237 of file aodv-rtable.h.
References m_hops.
Referenced by ns3::aodv::AodvRtableEntryTest::DoRun(), ns3::aodv::RoutingProtocol::RecvReply(), ns3::aodv::RoutingProtocol::RouteRequestTimerExpire(), ns3::aodv::RoutingProtocol::ScheduleRreqRetry(), ns3::aodv::RoutingProtocol::SendReply(), ns3::aodv::RoutingProtocol::SendReplyByIntermediateNode(), ns3::aodv::RoutingProtocol::SendRequest(), and ns3::aodv::RoutingProtocol::UpdateRouteToNeighbor().
Here is the caller graph for this function:
|
inline |
Get the Ipv4InterfaceAddress.
Definition at line 181 of file aodv-rtable.h.
References m_iface.
Referenced by ns3::aodv::AodvRtableEntryTest::DoRun(), ns3::aodv::RoutingProtocol::RecvReply(), ns3::aodv::RoutingProtocol::SendReply(), ns3::aodv::RoutingProtocol::SendReplyAck(), ns3::aodv::RoutingProtocol::SendReplyByIntermediateNode(), ns3::aodv::RoutingProtocol::SendRerrMessage(), and ns3::aodv::RoutingProtocol::SendRerrWhenNoRouteToForward().
Here is the caller graph for this function:
|
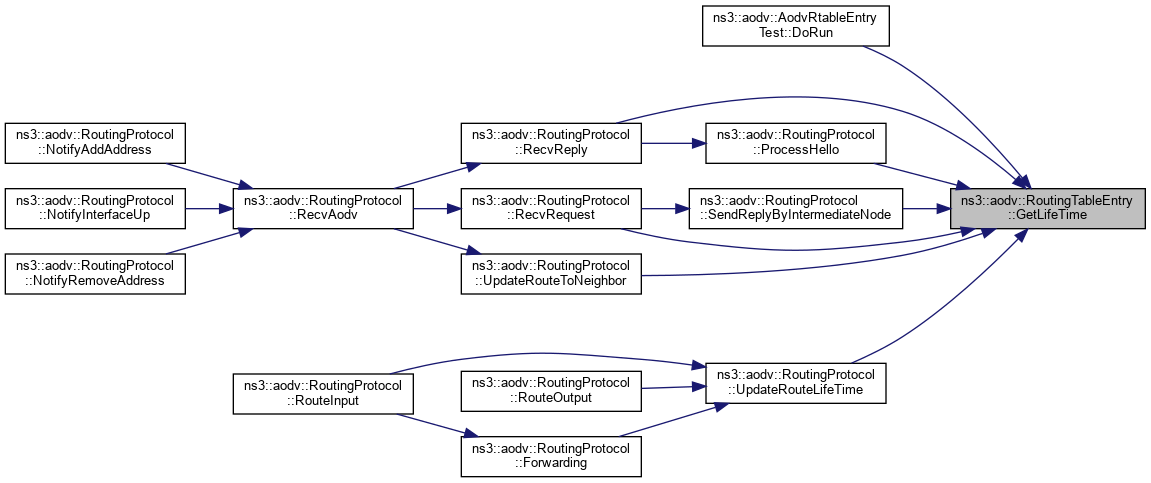
inline |
Get the lifetime.
Definition at line 253 of file aodv-rtable.h.
References m_lifeTime, and ns3::Simulator::Now().
Referenced by ns3::aodv::AodvRtableEntryTest::DoRun(), ns3::aodv::RoutingProtocol::ProcessHello(), ns3::aodv::RoutingProtocol::RecvReply(), ns3::aodv::RoutingProtocol::RecvRequest(), ns3::aodv::RoutingProtocol::SendReplyByIntermediateNode(), ns3::aodv::RoutingProtocol::UpdateRouteLifeTime(), and ns3::aodv::RoutingProtocol::UpdateRouteToNeighbor().
Here is the call graph for this function:
Here is the caller graph for this function:
|
inline |
Get next hop address.
Definition at line 157 of file aodv-rtable.h.
References m_ipv4Route.
Referenced by ns3::aodv::AodvRtableEntryTest::DoRun(), ns3::aodv::RoutingProtocol::Forwarding(), ns3::aodv::RoutingProtocol::RecvReply(), ns3::aodv::RoutingProtocol::RecvRequest(), ns3::aodv::RoutingProtocol::RouteInput(), ns3::aodv::RoutingProtocol::SendReply(), ns3::aodv::RoutingProtocol::SendReplyByIntermediateNode(), and ns3::aodv::RoutingProtocol::SendRerrWhenNoRouteToForward().
Here is the caller graph for this function:Get output device.
Definition at line 173 of file aodv-rtable.h.
References m_ipv4Route.
Referenced by ns3::aodv::AodvRtableEntryTest::DoRun(), and ns3::aodv::RoutingProtocol::UpdateRouteToNeighbor().
Here is the caller graph for this function:| void ns3::aodv::RoutingTableEntry::GetPrecursors | ( | std::vector< Ipv4Address > & | prec | ) | const |
Inserts precursors in output parameter prec if they do not yet exist in vector.
| prec | vector of precursor addresses |
Definition at line 134 of file aodv-rtable.cc.
References IsPrecursorListEmpty(), m_precursorList, NS_LOG_FUNCTION, and test-ns3::result.
Referenced by ns3::aodv::AodvRtableEntryTest::DoRun(), ns3::aodv::RoutingProtocol::RecvError(), and ns3::aodv::RoutingProtocol::SendRerrWhenBreaksLinkToNextHop().
Here is the call graph for this function:
Here is the caller graph for this function:Get route function.
Definition at line 133 of file aodv-rtable.h.
References m_ipv4Route.
Referenced by ns3::aodv::AodvRtableEntryTest::DoRun(), ns3::aodv::RoutingProtocol::Forwarding(), ns3::aodv::RoutingProtocol::RecvReply(), ns3::aodv::RoutingProtocol::RouteInput(), ns3::aodv::RoutingProtocol::RouteOutput(), and ns3::aodv::RoutingProtocol::RouteRequestTimerExpire().
Here is the caller graph for this function:
|
inline |
Get the RREQ count.
Definition at line 285 of file aodv-rtable.h.
References m_reqCount.
Referenced by ns3::aodv::AodvRtableEntryTest::DoRun(), ns3::aodv::RoutingProtocol::RouteRequestTimerExpire(), and ns3::aodv::RoutingProtocol::ScheduleRreqRetry().
Here is the caller graph for this function:
|
inline |
Get the sequence number.
Definition at line 221 of file aodv-rtable.h.
References m_seqNo.
Referenced by ns3::aodv::AodvRtableEntryTest::DoRun(), ns3::aodv::RoutingProtocol::Forwarding(), ns3::aodv::RoutingProtocol::RecvReply(), ns3::aodv::RoutingProtocol::RecvRequest(), ns3::aodv::RoutingProtocol::SendReplyByIntermediateNode(), ns3::aodv::RoutingProtocol::SendRequest(), and ns3::aodv::RoutingProtocol::SendRerrWhenBreaksLinkToNextHop().
Here is the caller graph for this function:
|
inline |
Get the valid sequence number.
Definition at line 205 of file aodv-rtable.h.
References m_validSeqNo.
Referenced by ns3::aodv::AodvRtableEntryTest::DoRun(), ns3::aodv::RoutingProtocol::Forwarding(), ns3::aodv::RoutingProtocol::RecvReply(), ns3::aodv::RoutingProtocol::RecvRequest(), ns3::aodv::RoutingProtocol::SendRequest(), and ns3::aodv::RoutingProtocol::UpdateRouteToNeighbor().
Here is the caller graph for this function:
|
inline |
Increment the RREQ count.
Definition at line 292 of file aodv-rtable.h.
References m_reqCount.
Referenced by ns3::aodv::AodvRtableEntryTest::DoRun(), and ns3::aodv::RoutingProtocol::SendRequest().
Here is the caller graph for this function:| bool ns3::aodv::RoutingTableEntry::InsertPrecursor | ( | Ipv4Address | id | ) |
Insert precursor in precursor list if it doesn't yet exist in the list.
| id | precursor address |
Definition at line 70 of file aodv-rtable.cc.
References LookupPrecursor(), m_precursorList, and NS_LOG_FUNCTION.
Referenced by ns3::aodv::AodvRtableEntryTest::DoRun(), ns3::aodv::AodvRtableTest::DoRun(), ns3::aodv::RoutingProtocol::RecvReply(), and ns3::aodv::RoutingProtocol::SendReplyByIntermediateNode().
Here is the call graph for this function:
Here is the caller graph for this function:| void ns3::aodv::RoutingTableEntry::Invalidate | ( | Time | badLinkLifetime | ) |
Mark entry as "down" (i.e.
disable it)
| badLinkLifetime | duration to keep entry marked as invalid |
Definition at line 161 of file aodv-rtable.cc.
References ns3::Time::As(), ns3::aodv::INVALID, m_flag, m_lifeTime, m_reqCount, ns3::Simulator::Now(), NS_LOG_FUNCTION, and ns3::Time::S.
Referenced by ns3::aodv::AodvRtableEntryTest::DoRun().
Here is the call graph for this function:
Here is the caller graph for this function:| bool ns3::aodv::RoutingTableEntry::IsPrecursorListEmpty | ( | ) | const |
Check that precursor list is empty.
Definition at line 128 of file aodv-rtable.cc.
References m_precursorList.
Referenced by ns3::aodv::AodvRtableEntryTest::DoRun(), and GetPrecursors().
Here is the caller graph for this function:
|
inline |
Get the unidirectional flag.
Definition at line 308 of file aodv-rtable.h.
References m_blackListState.
Referenced by ns3::aodv::AodvRtableEntryTest::DoRun(), ns3::aodv::AodvRtableTest::DoRun(), and ns3::aodv::RoutingProtocol::RecvRequest().
Here is the caller graph for this function:| bool ns3::aodv::RoutingTableEntry::LookupPrecursor | ( | Ipv4Address | id | ) |
Lookup precursor by address.
| id | precursor address |
Definition at line 85 of file aodv-rtable.cc.
References m_precursorList, NS_LOG_FUNCTION, and NS_LOG_LOGIC.
Referenced by ns3::aodv::AodvRtableEntryTest::DoRun(), and InsertPrecursor().
Here is the caller graph for this function:
|
inline |
Compare destination address.
| dst | IP address to compare |
Definition at line 336 of file aodv-rtable.h.
References m_ipv4Route.
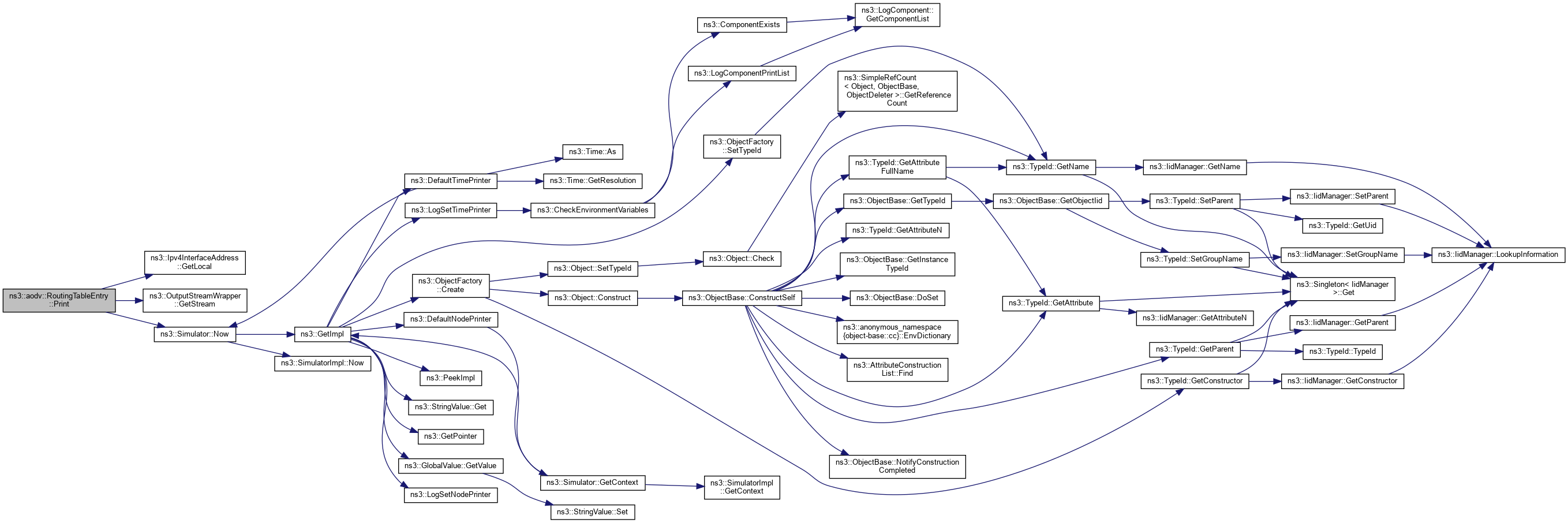
| void ns3::aodv::RoutingTableEntry::Print | ( | Ptr< OutputStreamWrapper > | stream, |
| Time::Unit | unit = Time::S |
||
| ) | const |
Print packet to trace file.
| stream | The output stream |
| unit | The time unit to use (default Time::S) |
Definition at line 174 of file aodv-rtable.cc.
References ns3::Ipv4InterfaceAddress::GetLocal(), ns3::OutputStreamWrapper::GetStream(), ns3::aodv::IN_SEARCH, ns3::aodv::INVALID, m_flag, m_hops, m_iface, m_ipv4Route, m_lifeTime, ns3::Simulator::Now(), and ns3::aodv::VALID.
Here is the call graph for this function:
|
inline |
Set the blacklist timeout.
| t | the blacklist timeout value |
Definition at line 316 of file aodv-rtable.h.
References m_blackListTimeout.
Referenced by ns3::aodv::AodvRtableEntryTest::DoRun().
Here is the caller graph for this function:
|
inline |
Set the route flags.
| flag | the route flags |
Definition at line 261 of file aodv-rtable.h.
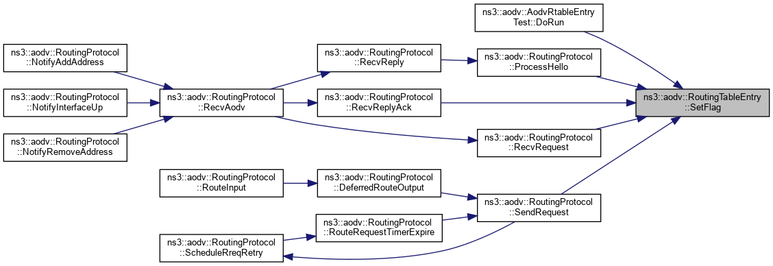
References m_flag.
Referenced by ns3::aodv::AodvRtableEntryTest::DoRun(), ns3::aodv::RoutingProtocol::ProcessHello(), ns3::aodv::RoutingProtocol::RecvReplyAck(), ns3::aodv::RoutingProtocol::RecvRequest(), and ns3::aodv::RoutingProtocol::SendRequest().
Here is the caller graph for this function:
|
inline |
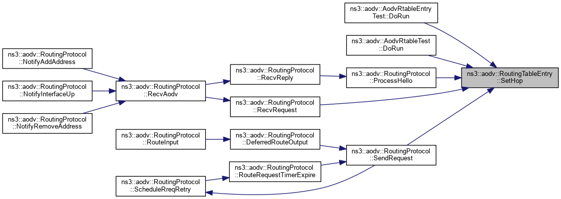
Set the number of hops.
| hop | the number of hops |
Definition at line 229 of file aodv-rtable.h.
References m_hops.
Referenced by ns3::aodv::AodvRtableEntryTest::DoRun(), ns3::aodv::AodvRtableTest::DoRun(), ns3::aodv::RoutingProtocol::ProcessHello(), ns3::aodv::RoutingProtocol::RecvRequest(), and ns3::aodv::RoutingProtocol::SendRequest().
Here is the caller graph for this function:
|
inline |
Set the Ipv4InterfaceAddress.
| iface | The Ipv4InterfaceAddress |
Definition at line 189 of file aodv-rtable.h.
References m_iface.
Referenced by ns3::aodv::AodvRtableEntryTest::DoRun(), ns3::aodv::RoutingProtocol::ProcessHello(), and ns3::aodv::RoutingProtocol::RecvRequest().
Here is the caller graph for this function:
|
inline |
Set the lifetime.
| lt | The lifetime |
Definition at line 245 of file aodv-rtable.h.
References m_lifeTime, and ns3::Simulator::Now().
Referenced by ns3::aodv::AodvRtableEntryTest::DoRun(), ns3::aodv::AodvRtableTest::DoRun(), ns3::aodv::RoutingProtocol::ProcessHello(), ns3::aodv::RoutingProtocol::RecvReply(), ns3::aodv::RoutingProtocol::RecvRequest(), ns3::aodv::RoutingProtocol::SendRequest(), ns3::aodv::RoutingProtocol::UpdateRouteLifeTime(), and ns3::aodv::RoutingProtocol::UpdateRouteToNeighbor().
Here is the call graph for this function:
Here is the caller graph for this function:
|
inline |
Set next hop address.
| nextHop | the next hop IPv4 address |
Definition at line 149 of file aodv-rtable.h.
References m_ipv4Route.
Referenced by ns3::aodv::AodvRtableEntryTest::DoRun(), ns3::aodv::RoutingProtocol::ProcessHello(), and ns3::aodv::RoutingProtocol::RecvRequest().
Here is the caller graph for this function:Set output device.
| dev | The output device |
Definition at line 165 of file aodv-rtable.h.
References m_ipv4Route.
Referenced by ns3::aodv::AodvRtableEntryTest::DoRun(), ns3::aodv::RoutingProtocol::ProcessHello(), and ns3::aodv::RoutingProtocol::RecvRequest().
Here is the caller graph for this function:Set route function.
| r | the IPv4 route |
Definition at line 141 of file aodv-rtable.h.
References m_ipv4Route.
|
inline |
Set the RREQ count.
| n | the RREQ count |
Definition at line 277 of file aodv-rtable.h.
References m_reqCount.
Referenced by ns3::aodv::RoutingTable::AddRoute(), ns3::aodv::AodvRtableEntryTest::DoRun(), and ns3::aodv::RoutingProtocol::UpdateRouteLifeTime().
Here is the caller graph for this function:
|
inline |
Set the sequence number.
| sn | the sequence number |
Definition at line 213 of file aodv-rtable.h.
References m_seqNo.
Referenced by ns3::aodv::RoutingProtocol::ProcessHello(), and ns3::aodv::RoutingProtocol::RecvRequest().
Here is the caller graph for this function:
|
inline |
Set the unidirectional flag.
| u | the uni directional flag |
Definition at line 300 of file aodv-rtable.h.
References m_blackListState.
Referenced by ns3::aodv::AodvRtableEntryTest::DoRun().
Here is the caller graph for this function:
|
inline |
Set the valid sequence number.
| s | the sequence number |
Definition at line 197 of file aodv-rtable.h.
References m_validSeqNo.
Referenced by ns3::aodv::AodvRtableEntryTest::DoRun(), ns3::aodv::RoutingProtocol::ProcessHello(), and ns3::aodv::RoutingProtocol::RecvRequest().
Here is the caller graph for this function:| Timer ns3::aodv::RoutingTableEntry::m_ackTimer |
RREP_ACK timer.
Definition at line 329 of file aodv-rtable.h.
Referenced by ns3::aodv::RoutingProtocol::RecvReplyAck(), and ns3::aodv::RoutingProtocol::SendReplyByIntermediateNode().
|
private |
Indicate if this entry is in "blacklist".
Definition at line 380 of file aodv-rtable.h.
Referenced by IsUnidirectional(), and SetUnidirectional().
|
private |
Time for which the node is put into the blacklist.
Definition at line 382 of file aodv-rtable.h.
Referenced by GetBlacklistTimeout(), and SetBlacklistTimeout().
|
private |
Routing flags: valid, invalid or in search.
Definition at line 371 of file aodv-rtable.h.
Referenced by GetFlag(), Invalidate(), Print(), and SetFlag().
|
private |
Hop Count (number of hops needed to reach destination)
Definition at line 353 of file aodv-rtable.h.
|
private |
Output interface address.
Definition at line 369 of file aodv-rtable.h.
Referenced by RoutingTableEntry(), GetInterface(), Print(), and SetInterface().
Ip route, include.
Definition at line 367 of file aodv-rtable.h.
Referenced by RoutingTableEntry(), GetDestination(), GetNextHop(), GetOutputDevice(), GetRoute(), operator==(), Print(), SetNextHop(), SetOutputDevice(), and SetRoute().
|
private |
Expiration or deletion time of the route Lifetime field in the routing table plays dual role: for an active route it is the expiration time, and for an invalid route it is the deletion time.
Definition at line 360 of file aodv-rtable.h.
Referenced by GetLifeTime(), Invalidate(), Print(), and SetLifeTime().
|
private |
List of precursors.
Definition at line 374 of file aodv-rtable.h.
Referenced by DeleteAllPrecursors(), DeletePrecursor(), GetPrecursors(), InsertPrecursor(), IsPrecursorListEmpty(), and LookupPrecursor().
|
private |
Number of route requests.
Definition at line 378 of file aodv-rtable.h.
Referenced by GetRreqCnt(), IncrementRreqCnt(), Invalidate(), and SetRreqCnt().
|
private |
When I can send another request.
Definition at line 376 of file aodv-rtable.h.
|
private |
Destination Sequence Number, if m_validSeqNo = true.
Definition at line 351 of file aodv-rtable.h.
Referenced by GetSeqNo(), and SetSeqNo().
|
private |
Valid Destination Sequence Number flag.
Definition at line 349 of file aodv-rtable.h.
Referenced by GetValidSeqNo(), and SetValidSeqNo().