A Discrete-Event Network Simulator
API
ns3::UeMemberLteUeCmacSapProvider Class Reference

UeMemberLteUeCmacSapProvider class. More...

+ Inheritance diagram for ns3::UeMemberLteUeCmacSapProvider:
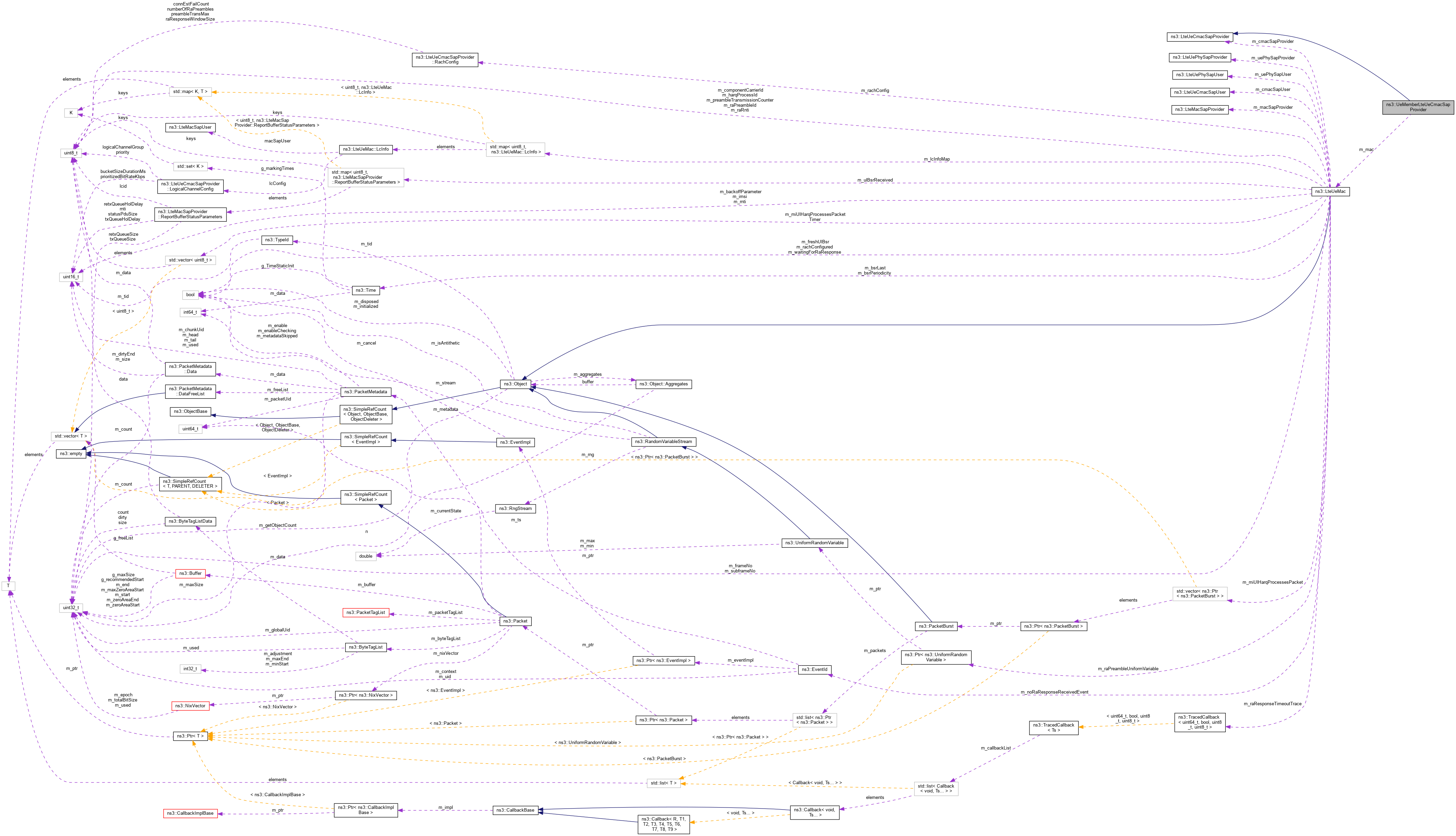
+ Collaboration diagram for ns3::UeMemberLteUeCmacSapProvider:

Public Member Functions

 UeMemberLteUeCmacSapProvider (LteUeMac *mac)
 Constructor. More...
 
virtual void AddLc (uint8_t lcId, LteUeCmacSapProvider::LogicalChannelConfig lcConfig, LteMacSapUser *msu)
 add a new Logical Channel (LC) More...
 
virtual void ConfigureRach (RachConfig rc)
 Configure RACH function. More...
 
virtual void NotifyConnectionSuccessful ()
 Notify MAC about the successful RRC connection establishment. More...
 
virtual void RemoveLc (uint8_t lcId)
 remove an existing LC More...
 
virtual void Reset ()
 reset the MAC More...
 
virtual void SetImsi (uint64_t imsi)
 A method call by UE RRC to communicate the IMSI to the UE MAC. More...
 
virtual void SetRnti (uint16_t rnti)
 
virtual void StartContentionBasedRandomAccessProcedure ()
 tell the MAC to start a contention-based random access procedure, e.g., to perform RRC connection establishment More...
 
virtual void StartNonContentionBasedRandomAccessProcedure (uint16_t rnti, uint8_t preambleId, uint8_t prachMask)
 tell the MAC to start a non-contention-based random access procedure, e.g., as a consequence of handover More...
 
- Public Member Functions inherited from ns3::LteUeCmacSapProvider
virtual ~LteUeCmacSapProvider ()
 

Private Attributes

LteUeMacm_mac
 the UE MAC More...
 

Detailed Description

UeMemberLteUeCmacSapProvider class.

Definition at line 52 of file lte-ue-mac.cc.

Constructor & Destructor Documentation

◆ UeMemberLteUeCmacSapProvider()

ns3::UeMemberLteUeCmacSapProvider::UeMemberLteUeCmacSapProvider ( LteUeMac mac)

Constructor.

Parameters
macthe UE MAC

Definition at line 78 of file lte-ue-mac.cc.

Member Function Documentation

◆ AddLc()

void ns3::UeMemberLteUeCmacSapProvider::AddLc ( uint8_t  lcId,
LteUeCmacSapProvider::LogicalChannelConfig  lcConfig,
LteMacSapUser msu 
)
virtual

add a new Logical Channel (LC)

Parameters
lcIdthe ID of the LC
lcConfigthe LC configuration provided by the RRC
msuthe corresponding LteMacSapUser

Implements ns3::LteUeCmacSapProvider.

Definition at line 108 of file lte-ue-mac.cc.

References ns3::LteUeMac::DoAddLc(), and m_mac.

+ Here is the call graph for this function:

◆ ConfigureRach()

void ns3::UeMemberLteUeCmacSapProvider::ConfigureRach ( RachConfig  rc)
virtual

Configure RACH function.

Parameters
rcthe RACH config

Implements ns3::LteUeCmacSapProvider.

Definition at line 84 of file lte-ue-mac.cc.

References ns3::LteUeMac::DoConfigureRach(), and m_mac.

+ Here is the call graph for this function:

◆ NotifyConnectionSuccessful()

void ns3::UeMemberLteUeCmacSapProvider::NotifyConnectionSuccessful ( )
virtual

Notify MAC about the successful RRC connection establishment.

Implements ns3::LteUeCmacSapProvider.

Definition at line 126 of file lte-ue-mac.cc.

References ns3::LteUeMac::DoNotifyConnectionSuccessful(), and m_mac.

+ Here is the call graph for this function:

◆ RemoveLc()

void ns3::UeMemberLteUeCmacSapProvider::RemoveLc ( uint8_t  lcId)
virtual

remove an existing LC

Parameters
lcId

Implements ns3::LteUeCmacSapProvider.

Definition at line 114 of file lte-ue-mac.cc.

References ns3::LteUeMac::DoRemoveLc(), and m_mac.

+ Here is the call graph for this function:

◆ Reset()

void ns3::UeMemberLteUeCmacSapProvider::Reset ( )
virtual

reset the MAC

Implements ns3::LteUeCmacSapProvider.

Definition at line 120 of file lte-ue-mac.cc.

References ns3::LteUeMac::DoReset(), and m_mac.

+ Here is the call graph for this function:

◆ SetImsi()

void ns3::UeMemberLteUeCmacSapProvider::SetImsi ( uint64_t  imsi)
virtual

A method call by UE RRC to communicate the IMSI to the UE MAC.

Parameters
imsithe IMSI of the UE

Implements ns3::LteUeCmacSapProvider.

Definition at line 132 of file lte-ue-mac.cc.

References ns3::LteUeMac::DoSetImsi(), and m_mac.

+ Here is the call graph for this function:

◆ SetRnti()

void ns3::UeMemberLteUeCmacSapProvider::SetRnti ( uint16_t  rnti)
virtual
Parameters
rntithe cell-specific UE identifier

Implements ns3::LteUeCmacSapProvider.

Definition at line 102 of file lte-ue-mac.cc.

References ns3::LteUeMac::DoSetRnti(), and m_mac.

+ Here is the call graph for this function:

◆ StartContentionBasedRandomAccessProcedure()

void ns3::UeMemberLteUeCmacSapProvider::StartContentionBasedRandomAccessProcedure ( )
virtual

tell the MAC to start a contention-based random access procedure, e.g., to perform RRC connection establishment

Implements ns3::LteUeCmacSapProvider.

Definition at line 90 of file lte-ue-mac.cc.

References ns3::LteUeMac::DoStartContentionBasedRandomAccessProcedure(), and m_mac.

+ Here is the call graph for this function:

◆ StartNonContentionBasedRandomAccessProcedure()

void ns3::UeMemberLteUeCmacSapProvider::StartNonContentionBasedRandomAccessProcedure ( uint16_t  rnti,
uint8_t  rapId,
uint8_t  prachMask 
)
virtual

tell the MAC to start a non-contention-based random access procedure, e.g., as a consequence of handover

Parameters
rnti
rapIdRandom Access Preamble Identifier
prachMask

Implements ns3::LteUeCmacSapProvider.

Definition at line 96 of file lte-ue-mac.cc.

References ns3::LteUeMac::DoStartNonContentionBasedRandomAccessProcedure(), and m_mac.

+ Here is the call graph for this function:

Member Data Documentation

◆ m_mac


The documentation for this class was generated from the following file: