SfVectorTlvValue class. More...
#include "wimax-tlv.h"
Inheritance diagram for ns3::SfVectorTlvValue:
Collaboration diagram for ns3::SfVectorTlvValue:Public Types | |
| enum | Type { SFID = 1 , CID = 2 , Service_Class_Name = 3 , reserved1 = 4 , QoS_Parameter_Set_Type = 5 , Traffic_Priority = 6 , Maximum_Sustained_Traffic_Rate = 7 , Maximum_Traffic_Burst = 8 , Minimum_Reserved_Traffic_Rate = 9 , Minimum_Tolerable_Traffic_Rate = 10 , Service_Flow_Scheduling_Type = 11 , Request_Transmission_Policy = 12 , Tolerated_Jitter = 13 , Maximum_Latency = 14 , Fixed_length_versus_Variable_length_SDU_Indicator = 15 , SDU_Size = 16 , Target_SAID = 17 , ARQ_Enable = 18 , ARQ_WINDOW_SIZE = 19 , ARQ_RETRY_TIMEOUT_Transmitter_Delay = 20 , ARQ_RETRY_TIMEOUT_Receiver_Delay = 21 , ARQ_BLOCK_LIFETIME = 22 , ARQ_SYNC_LOSS = 23 , ARQ_DELIVER_IN_ORDER = 24 , ARQ_PURGE_TIMEOUT = 25 , ARQ_BLOCK_SIZE = 26 , reserved2 = 27 , CS_Specification = 28 , IPV4_CS_Parameters = 100 } |
| Type enumeration. More... | |
Public Types inherited from ns3::VectorTlvValue | |
| typedef std::vector< Tlv * >::const_iterator | Iterator |
| TLV vector iterator typedef. More... | |
Public Member Functions | |
| SfVectorTlvValue () | |
| virtual SfVectorTlvValue * | Copy (void) const |
| Copy. More... | |
| virtual uint32_t | Deserialize (Buffer::Iterator start, uint64_t valueLength) |
| Deserialize from a buffer. More... | |
Public Member Functions inherited from ns3::VectorTlvValue | |
| VectorTlvValue (void) | |
| ~VectorTlvValue (void) | |
| void | Add (const Tlv &val) |
| Add a TLV. More... | |
| Iterator | Begin () const |
| Begin iterator. More... | |
| Iterator | End () const |
| End iterator. More... | |
| virtual uint32_t | GetSerializedSize (void) const |
| Get serialized size in bytes. More... | |
| virtual void | Serialize (Buffer::Iterator start) const |
| Serialize to a buffer. More... | |
Public Member Functions inherited from ns3::TlvValue | |
| virtual | ~TlvValue () |
SfVectorTlvValue class.
Definition at line 328 of file wimax-tlv.h.
Type enumeration.
Definition at line 333 of file wimax-tlv.h.
| ns3::SfVectorTlvValue::SfVectorTlvValue | ( | ) |
Definition at line 290 of file wimax-tlv.cc.
Referenced by Copy().
Here is the caller graph for this function:
|
virtual |
Copy.
Implements ns3::VectorTlvValue.
Definition at line 296 of file wimax-tlv.cc.
References SfVectorTlvValue(), ns3::VectorTlvValue::Add(), ns3::VectorTlvValue::Begin(), and ns3::VectorTlvValue::End().
Referenced by ns3::Tlv::Deserialize().
Here is the call graph for this function:
Here is the caller graph for this function:
|
virtual |
Deserialize from a buffer.
| start | the iterator |
| valueLen | the maximum length of the value |
Implements ns3::VectorTlvValue.
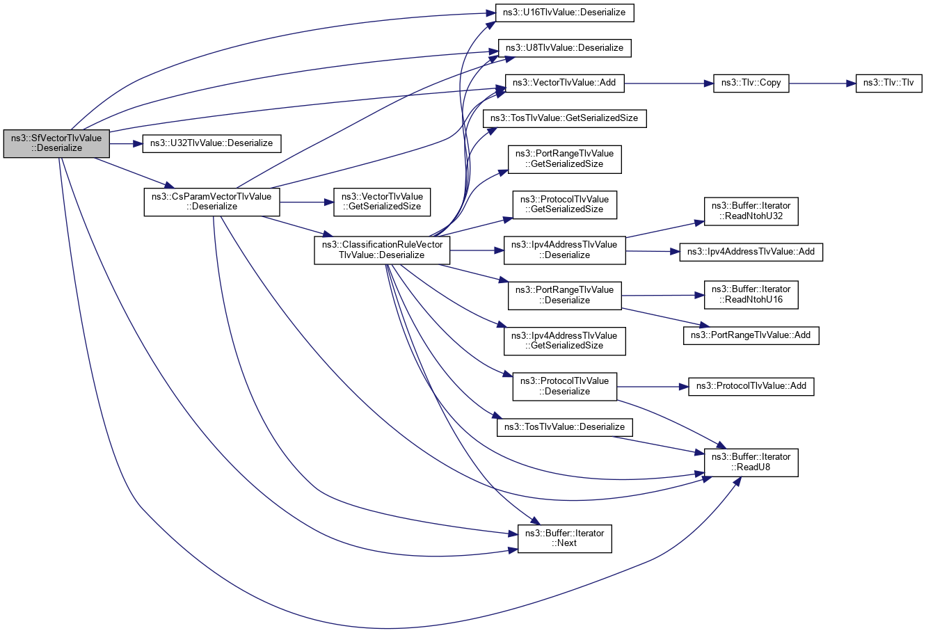
Definition at line 307 of file wimax-tlv.cc.
References ns3::VectorTlvValue::Add(), ARQ_BLOCK_LIFETIME, ARQ_BLOCK_SIZE, ARQ_DELIVER_IN_ORDER, ARQ_Enable, ARQ_PURGE_TIMEOUT, ARQ_RETRY_TIMEOUT_Receiver_Delay, ARQ_RETRY_TIMEOUT_Transmitter_Delay, ARQ_SYNC_LOSS, ARQ_WINDOW_SIZE, CID, CS_Specification, ns3::U8TlvValue::Deserialize(), ns3::U16TlvValue::Deserialize(), ns3::U32TlvValue::Deserialize(), ns3::CsParamVectorTlvValue::Deserialize(), Fixed_length_versus_Variable_length_SDU_Indicator, IPV4_CS_Parameters, Maximum_Latency, Maximum_Sustained_Traffic_Rate, Maximum_Traffic_Burst, Minimum_Reserved_Traffic_Rate, Minimum_Tolerable_Traffic_Rate, ns3::Buffer::Iterator::Next(), NS_ASSERT_MSG, NS_FATAL_ERROR, QoS_Parameter_Set_Type, ns3::Buffer::Iterator::ReadU8(), Request_Transmission_Policy, reserved1, reserved2, SDU_Size, Service_Class_Name, Service_Flow_Scheduling_Type, SFID, Target_SAID, Tolerated_Jitter, Traffic_Priority, and WIMAX_TLV_EXTENDED_LENGTH_MASK.
Referenced by ns3::Tlv::Deserialize().
Here is the call graph for this function:
Here is the caller graph for this function: