A Discrete-Event Network Simulator
API
ns3::LrWpanMacHeader Class Reference

Represent the Mac Header with the Frame Control and Sequence Number fields. More...

#include "lr-wpan-mac-header.h"

+ Inheritance diagram for ns3::LrWpanMacHeader:
+ Collaboration diagram for ns3::LrWpanMacHeader:

Public Types

enum  AddrModeType { NOADDR = 0 , RESADDR = 1 , SHORTADDR = 2 , EXTADDR = 3 }
 The addressing mode types, see IEEE 802.15.4-2006, Table 80. More...
 
enum  KeyIdModeType { IMPLICIT = 0 , NOKEYSOURCE = 1 , SHORTKEYSOURCE = 2 , LONGKEYSOURCE = 3 }
 The addressing mode types, see IEEE 802.15.4-2006, Table 80. More...
 
enum  LrWpanMacType {
  LRWPAN_MAC_BEACON = 0 , LRWPAN_MAC_DATA = 1 , LRWPAN_MAC_ACKNOWLEDGMENT = 2 , LRWPAN_MAC_COMMAND = 3 ,
  LRWPAN_MAC_RESERVED
}
 The possible MAC types, see IEEE 802.15.4-2006, Table 79. More...
 

Public Member Functions

 LrWpanMacHeader (enum LrWpanMacType wpanMacType, uint8_t seqNum)
 Constructor. More...
 
 LrWpanMacHeader (void)
 
 ~LrWpanMacHeader (void)
 
uint32_t Deserialize (Buffer::Iterator start)
 
uint8_t GetDstAddrMode (void) const
 Get the Dest. More...
 
uint16_t GetDstPanId (void) const
 Get the Destination PAN ID. More...
 
Mac64Address GetExtDstAddr (void) const
 Get the Destination Extended address. More...
 
Mac64Address GetExtSrcAddr (void) const
 Get the Source Extended address. More...
 
uint16_t GetFrameControl (void) const
 Get the Frame control field. More...
 
uint8_t GetFrameVer (void) const
 Get the Frame Version of Frame control field. More...
 
uint32_t GetFrmCounter (void) const
 Get the Auxiliary Security Header - Frame Counter Octects. More...
 
uint8_t GetFrmCtrlRes (void) const
 Get the Reserved bits of Frame control field. More...
 
virtual TypeId GetInstanceTypeId (void) const
 Get the most derived TypeId for this Object. More...
 
uint8_t GetKeyIdIndex (void) const
 Get the Auxiliary Security Header - Key Identifier - Key Index. More...
 
uint8_t GetKeyIdMode (void) const
 Get the Auxiliary Security Header - Security Control - Key Identifier Mode bits. More...
 
uint32_t GetKeyIdSrc32 (void) const
 Get the Auxiliary Security Header - Key Identifier - Key Source (2 Octects) More...
 
uint64_t GetKeyIdSrc64 (void) const
 Get the Auxiliary Security Header - Key Identifier - Key Source (4 Octects) More...
 
uint8_t GetSecControl (void) const
 Get the Auxiliary Security Header - Security Control Octect. More...
 
uint8_t GetSecCtrlReserved (void) const
 Get the Auxiliary Security Header - Security Control - Reserved bits. More...
 
uint8_t GetSecLevel (void) const
 Get the Auxiliary Security Header - Security Control - Security Level bits. More...
 
uint8_t GetSeqNum (void) const
 Get the frame Sequence number. More...
 
uint32_t GetSerializedSize (void) const
 
Mac16Address GetShortDstAddr (void) const
 Get the Destination Short address. More...
 
Mac16Address GetShortSrcAddr (void) const
 Get the Source Short address. More...
 
uint8_t GetSrcAddrMode (void) const
 Get the Source Addressing Mode of Frame control field. More...
 
uint16_t GetSrcPanId (void) const
 Get the Source PAN ID. More...
 
enum LrWpanMacType GetType (void) const
 Get the header type. More...
 
bool IsAcknowledgment (void) const
 Returns true if the header is an ack. More...
 
bool IsAckReq (void) const
 Check if Ack. More...
 
bool IsBeacon (void) const
 Returns true if the header is a beacon. More...
 
bool IsCommand (void) const
 Returns true if the header is a command. More...
 
bool IsData (void) const
 Returns true if the header is a data. More...
 
bool IsFrmPend (void) const
 Check if Frame Pending bit of Frame Control is enabled. More...
 
bool IsPanIdComp (void) const
 Check if PAN ID Compression bit of Frame Control is enabled. More...
 
bool IsSecEnable (void) const
 Check if Security Enabled bit of Frame Control is enabled. More...
 
void Print (std::ostream &os) const
 
void Serialize (Buffer::Iterator start) const
 
void SetAckReq (void)
 Set the Frame Control field "Ack. Request" bit to true. More...
 
void SetDstAddrFields (uint16_t panId, Mac16Address addr)
 Set Destination address fields. More...
 
void SetDstAddrFields (uint16_t panId, Mac64Address addr)
 Set Destination address fields. More...
 
void SetDstAddrMode (uint8_t addrMode)
 Set the Destination address mode. More...
 
void SetFrameControl (uint16_t frameControl)
 Set the whole Frame Control field. More...
 
void SetFrameVer (uint8_t ver)
 Set the Frame version. More...
 
void SetFrmCounter (uint32_t frmCntr)
 Set the auxiliary security header "Frame Counter" octet. More...
 
void SetFrmCtrlRes (uint8_t res)
 Set the Frame Control field "Reserved" bits. More...
 
void SetFrmPend (void)
 Set the Frame Control field "Frame Pending" bit to true. More...
 
void SetKeyId (uint32_t keySrc, uint8_t keyIndex)
 Set the Key Index and originator. More...
 
void SetKeyId (uint64_t keySrc, uint8_t keyIndex)
 Set the Key Index and originator. More...
 
void SetKeyId (uint8_t keyIndex)
 Set the Key Index. More...
 
void SetKeyIdMode (uint8_t keyIdMode)
 Set the Security Control field "Key Identifier Mode" bits (2 bits) More...
 
void SetNoAckReq (void)
 Set the Frame Control field "Ack. Request" bit to false. More...
 
void SetNoFrmPend (void)
 Set the Frame Control field "Frame Pending" bit to false. More...
 
void SetNoPanIdComp (void)
 Set the Frame Control field "PAN ID Compression" bit to false. More...
 
void SetPanIdComp (void)
 Set the Frame Control field "PAN ID Compression" bit to true. More...
 
void SetSecControl (uint8_t secLevel)
 Set the auxiliary security header "Security Control" octet. More...
 
void SetSecCtrlReserved (uint8_t res)
 Set the Security Control field "Reserved" bits (3 bits) More...
 
void SetSecDisable (void)
 Set the Frame Control field "Security Enabled" bit to false. More...
 
void SetSecEnable (void)
 Set the Frame Control field "Security Enabled" bit to true. More...
 
void SetSecLevel (uint8_t secLevel)
 Set the Security Control field "Security Level" bits (3 bits) More...
 
void SetSeqNum (uint8_t seqNum)
 Set the Sequence number. More...
 
void SetSrcAddrFields (uint16_t panId, Mac16Address addr)
 Set Source address fields. More...
 
void SetSrcAddrFields (uint16_t panId, Mac64Address addr)
 Set Source address fields. More...
 
void SetSrcAddrMode (uint8_t addrMode)
 Set the Source address mode. More...
 
void SetType (enum LrWpanMacType wpanMacType)
 Set the Frame Control field "Frame Type" bits. More...
 
- Public Member Functions inherited from ns3::Header
virtual ~Header ()
 
virtual uint32_t Deserialize (Buffer::Iterator start)=0
 Deserialize the object from a buffer iterator. More...
 
virtual uint32_t Deserialize (Buffer::Iterator start, Buffer::Iterator end)
 Deserialize the object from a buffer iterator. More...
 
- Public Member Functions inherited from ns3::Chunk
virtual uint32_t Deserialize (Buffer::Iterator start, Buffer::Iterator end)
 Deserialize the object from a buffer iterator. More...
 
- Public Member Functions inherited from ns3::ObjectBase
virtual ~ObjectBase ()
 Virtual destructor. More...
 
void GetAttribute (std::string name, AttributeValue &value) const
 Get the value of an attribute, raising fatal errors if unsuccessful. More...
 
bool GetAttributeFailSafe (std::string name, AttributeValue &value) const
 Get the value of an attribute without raising erros. More...
 
void SetAttribute (std::string name, const AttributeValue &value)
 Set a single attribute, raising fatal errors if unsuccessful. More...
 
bool SetAttributeFailSafe (std::string name, const AttributeValue &value)
 Set a single attribute without raising errors. More...
 
bool TraceConnect (std::string name, std::string context, const CallbackBase &cb)
 Connect a TraceSource to a Callback with a context. More...
 
bool TraceConnectWithoutContext (std::string name, const CallbackBase &cb)
 Connect a TraceSource to a Callback without a context. More...
 
bool TraceDisconnect (std::string name, std::string context, const CallbackBase &cb)
 Disconnect from a TraceSource a Callback previously connected with a context. More...
 
bool TraceDisconnectWithoutContext (std::string name, const CallbackBase &cb)
 Disconnect from a TraceSource a Callback previously connected without a context. More...
 

Static Public Member Functions

static TypeId GetTypeId (void)
 Get the type ID. More...
 
- Static Public Member Functions inherited from ns3::Header
static TypeId GetTypeId (void)
 Get the type ID. More...
 
- Static Public Member Functions inherited from ns3::Chunk
static TypeId GetTypeId (void)
 Get the type ID. More...
 
- Static Public Member Functions inherited from ns3::ObjectBase
static TypeId GetTypeId (void)
 Get the type ID. More...
 

Private Attributes

union {
   uint32_t   m_auxKeyIdKeySrc32
 Auxiliary security header - Key Source (4 Octets) More...
 
   uint64_t   m_auxKeyIdKeySrc64
 Auxiliary security header - Key Source (8 Octets) More...
 
}; 
 Auxiliary security header. More...
 
uint16_t m_addrDstPanId
 Dst PAN id (0 or 2 Octets) More...
 
Mac64Address m_addrExtDstAddr
 Dst Ext addr (0 or 8 Octets) More...
 
Mac64Address m_addrExtSrcAddr
 Src Ext addr (0 or 8 Octets) More...
 
Mac16Address m_addrShortDstAddr
 Dst Short addr (0 or 2 Octets) More...
 
Mac16Address m_addrShortSrcAddr
 Src Short addr (0 or 2 Octets) More...
 
uint16_t m_addrSrcPanId
 Src PAN id (0 or 2 Octets) More...
 
uint32_t m_auxFrmCntr
 Auxiliary security header - Frame Counter (4 Octets) More...
 
uint8_t m_auxKeyIdKeyIndex
 Auxiliary security header - Key Index (1 Octet) More...
 
uint8_t m_fctrlAckReq
 Frame Control field Bit 5. More...
 
uint8_t m_fctrlDstAddrMode
 Frame Control field Bit 10-11 = 0 - No DstAddr, 2 - ShtDstAddr, 3 - ExtDstAddr. More...
 
uint8_t m_fctrlFrmPending
 Frame Control field Bit 4. More...
 
uint8_t m_fctrlFrmType
 Frame Control field Bit 0-2 = 0 - Beacon, 1 - Data, 2 - Ack, 3 - Command. More...
 
uint8_t m_fctrlFrmVer
 Frame Control field Bit 12-13. More...
 
uint8_t m_fctrlPanIdComp
 Frame Control field Bit 6 = 0 - no compression, 1 - using only DstPanId for both Src and DstPanId. More...
 
uint8_t m_fctrlReserved
 Frame Control field Bit 7-9. More...
 
uint8_t m_fctrlSecU
 Frame Control field Bit 3 = 0 - no AuxSecHdr , 1 - security enabled AuxSecHdr present. More...
 
uint8_t m_fctrlSrcAddrMode
 Frame Control field Bit 14-15 = 0 - No SrcAddr, 2 - ShtSrcAddr, 3 - ExtSrcAddr. More...
 
uint8_t m_secctrlKeyIdMode
 Auxiliary security header - Security Control field - Bit 3-4 will indicate size of Key Id. More...
 
uint8_t m_secctrlReserved
 Auxiliary security header - Security Control field - Bit 5-7. More...
 
uint8_t m_secctrlSecLevel
 Auxiliary security header - Security Control field - Bit 0-2. More...
 
uint8_t m_SeqNum
 Sequence Number (1 Octet) More...
 

Additional Inherited Members

- Protected Member Functions inherited from ns3::ObjectBase
void ConstructSelf (const AttributeConstructionList &attributes)
 Complete construction of ObjectBase; invoked by derived classes. More...
 
virtual void NotifyConstructionCompleted (void)
 Notifier called once the ObjectBase is fully constructed. More...
 

Detailed Description

Represent the Mac Header with the Frame Control and Sequence Number fields.

Introspection did not find any typical Config paths.


No Attributes are defined for this type.
No TraceSources are defined for this type.
Size of this type is 72 bytes (on a 64-bit architecture).

Definition at line 53 of file lr-wpan-mac-header.h.

Member Enumeration Documentation

◆ AddrModeType

The addressing mode types, see IEEE 802.15.4-2006, Table 80.

Enumerator
NOADDR 
RESADDR 
SHORTADDR 
EXTADDR 

Definition at line 72 of file lr-wpan-mac-header.h.

◆ KeyIdModeType

The addressing mode types, see IEEE 802.15.4-2006, Table 80.

Enumerator
IMPLICIT 
NOKEYSOURCE 
SHORTKEYSOURCE 
LONGKEYSOURCE 

Definition at line 83 of file lr-wpan-mac-header.h.

◆ LrWpanMacType

The possible MAC types, see IEEE 802.15.4-2006, Table 79.

Enumerator
LRWPAN_MAC_BEACON 

LRWPAN_MAC_BEACON.

LRWPAN_MAC_DATA 

LRWPAN_MAC_DATA.

LRWPAN_MAC_ACKNOWLEDGMENT 

LRWPAN_MAC_ACKNOWLEDGMENT.

LRWPAN_MAC_COMMAND 

LRWPAN_MAC_COMMAND.

LRWPAN_MAC_RESERVED 

LRWPAN_MAC_RESERVED.

Definition at line 60 of file lr-wpan-mac-header.h.

Constructor & Destructor Documentation

◆ LrWpanMacHeader() [1/2]

ns3::LrWpanMacHeader::LrWpanMacHeader ( void  )

◆ LrWpanMacHeader() [2/2]

ns3::LrWpanMacHeader::LrWpanMacHeader ( enum LrWpanMacType  wpanMacType,
uint8_t  seqNum 
)

Constructor.

Parameters
wpanMacTypethe header MAC type
seqNumthe sequence number

Definition at line 43 of file lr-wpan-mac-header.cc.

References NOADDR, SetDstAddrMode(), SetFrameVer(), SetFrmCtrlRes(), SetNoAckReq(), SetNoFrmPend(), SetNoPanIdComp(), SetSecDisable(), SetSeqNum(), SetSrcAddrMode(), and SetType().

+ Here is the call graph for this function:

◆ ~LrWpanMacHeader()

ns3::LrWpanMacHeader::~LrWpanMacHeader ( void  )

Definition at line 59 of file lr-wpan-mac-header.cc.

Member Function Documentation

◆ Deserialize()

uint32_t ns3::LrWpanMacHeader::Deserialize ( Buffer::Iterator  start)
virtual
Parameters
startan iterator which points to where the header should read from.
Returns
the number of bytes read.

This method is used by Packet::RemoveHeader to re-create a header from the byte buffer of a packet. The data read is expected to match bit-for-bit the representation of this header in real networks.

Note that data is not actually removed from the buffer to which the iterator points. Both Packet::RemoveHeader() and Packet::PeekHeader() call Deserialize(), but only the RemoveHeader() has additional statements to remove the header bytes from the underlying buffer and associated metadata.

Implements ns3::Header.

Definition at line 704 of file lr-wpan-mac-header.cc.

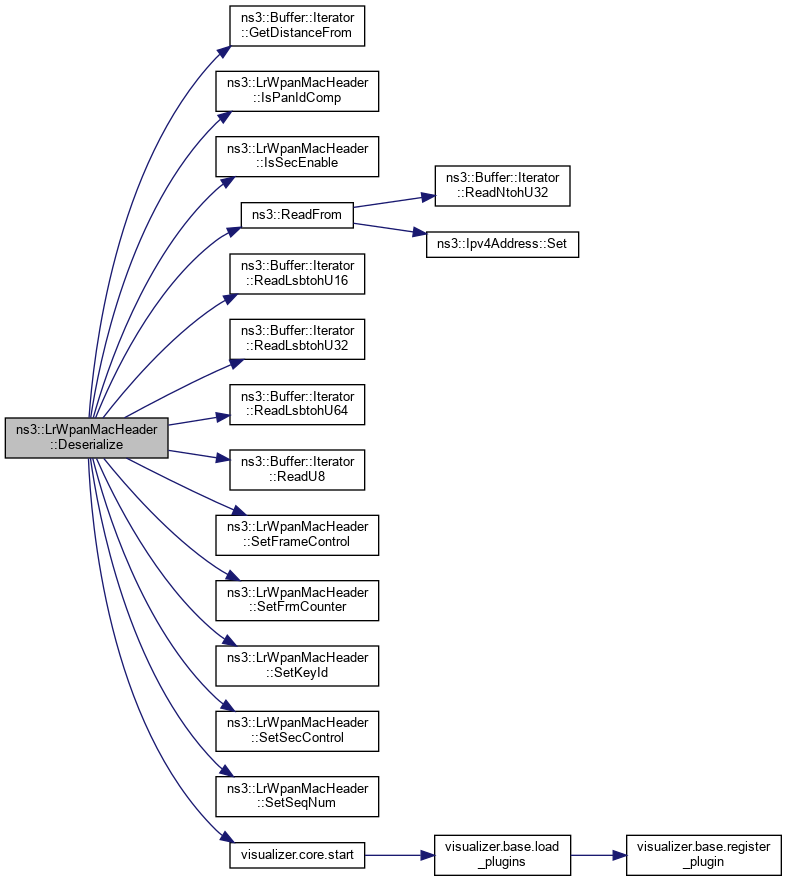
References EXTADDR, ns3::Buffer::Iterator::GetDistanceFrom(), IMPLICIT, IsPanIdComp(), IsSecEnable(), LONGKEYSOURCE, m_addrDstPanId, m_addrExtDstAddr, m_addrExtSrcAddr, m_addrShortDstAddr, m_addrShortSrcAddr, m_addrSrcPanId, m_fctrlDstAddrMode, m_fctrlSrcAddrMode, m_secctrlKeyIdMode, NOADDR, NOKEYSOURCE, ns3::ReadFrom(), ns3::Buffer::Iterator::ReadLsbtohU16(), ns3::Buffer::Iterator::ReadLsbtohU32(), ns3::Buffer::Iterator::ReadLsbtohU64(), ns3::Buffer::Iterator::ReadU8(), SetFrameControl(), SetFrmCounter(), SetKeyId(), SetSecControl(), SetSeqNum(), SHORTADDR, SHORTKEYSOURCE, and visualizer.core::start().

+ Here is the call graph for this function:

◆ GetDstAddrMode()

uint8_t ns3::LrWpanMacHeader::GetDstAddrMode ( void  ) const

Get the Dest.

Addressing Mode of Frame control field

Returns
the Dest. Addressing Mode bits

Definition at line 137 of file lr-wpan-mac-header.cc.

References m_fctrlDstAddrMode.

Referenced by ns3::LrWpanMac::McpsDataRequest(), and ns3::LrWpanMac::PdDataIndication().

+ Here is the caller graph for this function:

◆ GetDstPanId()

uint16_t ns3::LrWpanMacHeader::GetDstPanId ( void  ) const

Get the Destination PAN ID.

Returns
the Destination PAN ID

Definition at line 163 of file lr-wpan-mac-header.cc.

References m_addrDstPanId.

Referenced by ns3::LrWpanMac::PdDataIndication(), and Serialize().

+ Here is the caller graph for this function:

◆ GetExtDstAddr()

Mac64Address ns3::LrWpanMacHeader::GetExtDstAddr ( void  ) const

Get the Destination Extended address.

Returns
the Destination Extended address

Definition at line 175 of file lr-wpan-mac-header.cc.

References m_addrExtDstAddr.

Referenced by ns3::LrWpanMac::isCoordDest(), and ns3::LrWpanMac::PdDataIndication().

+ Here is the caller graph for this function:

◆ GetExtSrcAddr()

Mac64Address ns3::LrWpanMacHeader::GetExtSrcAddr ( void  ) const

Get the Source Extended address.

Returns
the Source Extended address

Definition at line 194 of file lr-wpan-mac-header.cc.

References m_addrExtSrcAddr.

Referenced by ns3::LrWpanMac::PdDataIndication().

+ Here is the caller graph for this function:

◆ GetFrameControl()

uint16_t ns3::LrWpanMacHeader::GetFrameControl ( void  ) const

Get the Frame control field.

Returns
the Frame control field

Definition at line 89 of file lr-wpan-mac-header.cc.

References m_fctrlAckReq, m_fctrlDstAddrMode, m_fctrlFrmPending, m_fctrlFrmType, m_fctrlFrmVer, m_fctrlPanIdComp, m_fctrlReserved, m_fctrlSecU, and m_fctrlSrcAddrMode.

Referenced by Serialize().

+ Here is the caller graph for this function:

◆ GetFrameVer()

uint8_t ns3::LrWpanMacHeader::GetFrameVer ( void  ) const

Get the Frame Version of Frame control field.

Returns
the Frame Version bits

Definition at line 143 of file lr-wpan-mac-header.cc.

References m_fctrlFrmVer.

Referenced by ns3::LrWpanMac::PdDataIndication().

+ Here is the caller graph for this function:

◆ GetFrmCounter()

uint32_t ns3::LrWpanMacHeader::GetFrmCounter ( void  ) const

Get the Auxiliary Security Header - Frame Counter Octects.

Returns
the Auxiliary Security Header - Frame Counter Octects

Definition at line 213 of file lr-wpan-mac-header.cc.

References m_auxFrmCntr.

Referenced by Serialize().

+ Here is the caller graph for this function:

◆ GetFrmCtrlRes()

uint8_t ns3::LrWpanMacHeader::GetFrmCtrlRes ( void  ) const

Get the Reserved bits of Frame control field.

Returns
the Reserved bits

Definition at line 131 of file lr-wpan-mac-header.cc.

References m_fctrlReserved.

◆ GetInstanceTypeId()

TypeId ns3::LrWpanMacHeader::GetInstanceTypeId ( void  ) const
virtual

Get the most derived TypeId for this Object.

This method is typically implemented by ns3::Object::GetInstanceTypeId but some classes which derive from ns3::ObjectBase directly have to implement it themselves.

Returns
The TypeId associated to the most-derived type of this instance.

Implements ns3::ObjectBase.

Definition at line 487 of file lr-wpan-mac-header.cc.

References GetTypeId().

+ Here is the call graph for this function:

◆ GetKeyIdIndex()

uint8_t ns3::LrWpanMacHeader::GetKeyIdIndex ( void  ) const

Get the Auxiliary Security Header - Key Identifier - Key Index.

Returns
the Auxiliary Security Header - Key Identifier - Key Index

Definition at line 250 of file lr-wpan-mac-header.cc.

References m_auxKeyIdKeyIndex.

Referenced by Serialize().

+ Here is the caller graph for this function:

◆ GetKeyIdMode()

uint8_t ns3::LrWpanMacHeader::GetKeyIdMode ( void  ) const

Get the Auxiliary Security Header - Security Control - Key Identifier Mode bits.

Returns
the Auxiliary Security Header - Security Control - Key Identifier Mode bits

Definition at line 225 of file lr-wpan-mac-header.cc.

References m_secctrlKeyIdMode.

◆ GetKeyIdSrc32()

uint32_t ns3::LrWpanMacHeader::GetKeyIdSrc32 ( void  ) const

Get the Auxiliary Security Header - Key Identifier - Key Source (2 Octects)

Returns
the Auxiliary Security Header - Key Identifier - Key Source (2 Octects)

Definition at line 237 of file lr-wpan-mac-header.cc.

References m_auxKeyIdKeySrc32.

Referenced by Serialize().

+ Here is the caller graph for this function:

◆ GetKeyIdSrc64()

uint64_t ns3::LrWpanMacHeader::GetKeyIdSrc64 ( void  ) const

Get the Auxiliary Security Header - Key Identifier - Key Source (4 Octects)

Returns
the Auxiliary Security Header - Key Identifier - Key Source (4 Octects)

Definition at line 243 of file lr-wpan-mac-header.cc.

References m_auxKeyIdKeySrc64.

Referenced by Serialize().

+ Here is the caller graph for this function:

◆ GetSecControl()

uint8_t ns3::LrWpanMacHeader::GetSecControl ( void  ) const

Get the Auxiliary Security Header - Security Control Octect.

Returns
the Auxiliary Security Header - Security Control Octect

Definition at line 201 of file lr-wpan-mac-header.cc.

References m_secctrlKeyIdMode, m_secctrlReserved, and m_secctrlSecLevel.

Referenced by Serialize().

+ Here is the caller graph for this function:

◆ GetSecCtrlReserved()

uint8_t ns3::LrWpanMacHeader::GetSecCtrlReserved ( void  ) const

Get the Auxiliary Security Header - Security Control - Reserved bits.

Returns
the Auxiliary Security Header - Security Control - Reserved bits

Definition at line 231 of file lr-wpan-mac-header.cc.

References m_secctrlReserved.

◆ GetSecLevel()

uint8_t ns3::LrWpanMacHeader::GetSecLevel ( void  ) const

Get the Auxiliary Security Header - Security Control - Security Level bits.

Returns
the Auxiliary Security Header - Security Control - Security Level bits

Definition at line 219 of file lr-wpan-mac-header.cc.

References m_secctrlSecLevel.

◆ GetSeqNum()

uint8_t ns3::LrWpanMacHeader::GetSeqNum ( void  ) const

Get the frame Sequence number.

Returns
the sequence number

Definition at line 156 of file lr-wpan-mac-header.cc.

References m_SeqNum.

Referenced by ns3::LrWpanMac::PdDataIndication(), and Serialize().

+ Here is the caller graph for this function:

◆ GetSerializedSize()

uint32_t ns3::LrWpanMacHeader::GetSerializedSize ( void  ) const
virtual
Returns
the expected size of the header.

This method is used by Packet::AddHeader to store a header into the byte buffer of a packet. This method should return the number of bytes which are needed to store the full header data by Serialize.

Implements ns3::Header.

Definition at line 556 of file lr-wpan-mac-header.cc.

References EXTADDR, IMPLICIT, IsPanIdComp(), IsSecEnable(), LONGKEYSOURCE, m_fctrlDstAddrMode, m_fctrlSrcAddrMode, m_secctrlKeyIdMode, NOADDR, NOKEYSOURCE, SHORTADDR, and SHORTKEYSOURCE.

+ Here is the call graph for this function:

◆ GetShortDstAddr()

Mac16Address ns3::LrWpanMacHeader::GetShortDstAddr ( void  ) const

Get the Destination Short address.

Returns
the Destination Short address

Definition at line 170 of file lr-wpan-mac-header.cc.

References m_addrShortDstAddr.

Referenced by LrWpanDataIfsTestCase::DataReceivedDev0(), LrWpanDataIfsTestCase::DataReceivedDev1(), ns3::LrWpanMac::isCoordDest(), ns3::LrWpanMac::McpsDataRequest(), ns3::LrWpanMac::PdDataIndication(), and ns3::LrWpanMac::RemoveFirstTxQElement().

+ Here is the caller graph for this function:

◆ GetShortSrcAddr()

Mac16Address ns3::LrWpanMacHeader::GetShortSrcAddr ( void  ) const

Get the Source Short address.

Returns
the Source Short address

Definition at line 189 of file lr-wpan-mac-header.cc.

References m_addrShortSrcAddr.

Referenced by ns3::LrWpanMac::PdDataIndication().

+ Here is the caller graph for this function:

◆ GetSrcAddrMode()

uint8_t ns3::LrWpanMacHeader::GetSrcAddrMode ( void  ) const

Get the Source Addressing Mode of Frame control field.

Returns
the Source Addressing Mode bits

Definition at line 149 of file lr-wpan-mac-header.cc.

References m_fctrlSrcAddrMode.

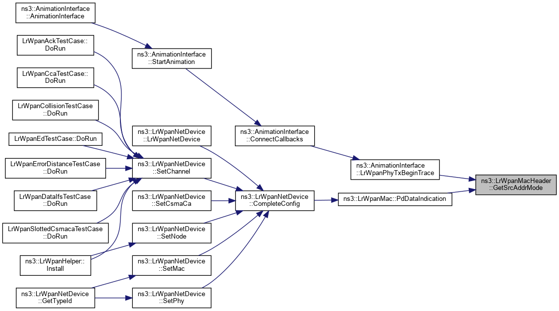
Referenced by ns3::AnimationInterface::LrWpanPhyTxBeginTrace(), and ns3::LrWpanMac::PdDataIndication().

+ Here is the caller graph for this function:

◆ GetSrcPanId()

uint16_t ns3::LrWpanMacHeader::GetSrcPanId ( void  ) const

Get the Source PAN ID.

Returns
the Source PAN ID

Definition at line 181 of file lr-wpan-mac-header.cc.

References m_addrSrcPanId.

Referenced by ns3::LrWpanMac::PdDataIndication(), and Serialize().

+ Here is the caller graph for this function:

◆ GetType()

enum LrWpanMacHeader::LrWpanMacType ns3::LrWpanMacHeader::GetType ( void  ) const

Get the header type.

Returns
the header type

Definition at line 59 of file lr-wpan-mac-header.cc.

Referenced by ns3::LrWpanMac::PdDataIndication().

+ Here is the caller graph for this function:

◆ GetTypeId()

TypeId ns3::LrWpanMacHeader::GetTypeId ( void  )
static

Get the type ID.

Returns
the object TypeId

Definition at line 477 of file lr-wpan-mac-header.cc.

References ns3::TypeId::SetParent().

Referenced by GetInstanceTypeId().

+ Here is the call graph for this function:
+ Here is the caller graph for this function:

◆ IsAcknowledgment()

bool ns3::LrWpanMacHeader::IsAcknowledgment ( void  ) const

Returns true if the header is an ack.

Returns
true if the header is an ack

Definition at line 268 of file lr-wpan-mac-header.cc.

References LRWPAN_MAC_ACKNOWLEDGMENT, and m_fctrlFrmType.

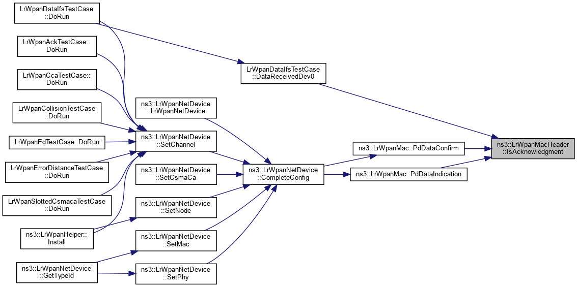
Referenced by LrWpanDataIfsTestCase::DataReceivedDev0(), ns3::LrWpanMac::PdDataConfirm(), and ns3::LrWpanMac::PdDataIndication().

+ Here is the caller graph for this function:

◆ IsAckReq()

bool ns3::LrWpanMacHeader::IsAckReq ( void  ) const

Check if Ack.

Request bit of Frame Control is enabled

Returns
true if Ack. Request bit is enabled

Definition at line 119 of file lr-wpan-mac-header.cc.

References m_fctrlAckReq.

Referenced by ns3::LrWpanMac::isTxAckReq(), ns3::LrWpanMac::PdDataConfirm(), and ns3::LrWpanMac::PdDataIndication().

+ Here is the caller graph for this function:

◆ IsBeacon()

bool ns3::LrWpanMacHeader::IsBeacon ( void  ) const

Returns true if the header is a beacon.

Returns
true if the header is a beacon

Definition at line 256 of file lr-wpan-mac-header.cc.

References LRWPAN_MAC_BEACON, and m_fctrlFrmType.

Referenced by ns3::LrWpanMac::PdDataConfirm(), and ns3::LrWpanMac::PdDataIndication().

+ Here is the caller graph for this function:

◆ IsCommand()

bool ns3::LrWpanMacHeader::IsCommand ( void  ) const

Returns true if the header is a command.

Returns
true if the header is a command

Definition at line 274 of file lr-wpan-mac-header.cc.

References LRWPAN_MAC_COMMAND, and m_fctrlFrmType.

Referenced by ns3::LrWpanMac::PdDataIndication().

+ Here is the caller graph for this function:

◆ IsData()

bool ns3::LrWpanMacHeader::IsData ( void  ) const

Returns true if the header is a data.

Returns
true if the header is a data

Definition at line 262 of file lr-wpan-mac-header.cc.

References LRWPAN_MAC_DATA, and m_fctrlFrmType.

Referenced by ns3::LrWpanMac::PdDataIndication().

+ Here is the caller graph for this function:

◆ IsFrmPend()

bool ns3::LrWpanMacHeader::IsFrmPend ( void  ) const

Check if Frame Pending bit of Frame Control is enabled.

Returns
true if Frame Pending bit is enabled

Definition at line 113 of file lr-wpan-mac-header.cc.

References m_fctrlFrmPending.

◆ IsPanIdComp()

bool ns3::LrWpanMacHeader::IsPanIdComp ( void  ) const

Check if PAN ID Compression bit of Frame Control is enabled.

Returns
true if PAN ID Compression bit is enabled

Definition at line 125 of file lr-wpan-mac-header.cc.

References m_fctrlPanIdComp.

Referenced by Deserialize(), GetSerializedSize(), and Serialize().

+ Here is the caller graph for this function:

◆ IsSecEnable()

bool ns3::LrWpanMacHeader::IsSecEnable ( void  ) const

Check if Security Enabled bit of Frame Control is enabled.

Returns
true if Security Enabled bit is enabled

Definition at line 107 of file lr-wpan-mac-header.cc.

References m_fctrlSecU.

Referenced by Deserialize(), GetSerializedSize(), Print(), and Serialize().

+ Here is the caller graph for this function:

◆ Print()

void ns3::LrWpanMacHeader::Print ( std::ostream &  os) const
virtual
Parameters
osoutput stream This method is used by Packet::Print to print the content of a header as ascii data to a c++ output stream. Although the header is free to format its output as it wishes, it is recommended to follow a few rules to integrate with the packet pretty printer: start with flags, small field values located between a pair of parens. Values should be separated by whitespace. Follow the parens with the important fields, separated by whitespace. i.e.: (field1 val1 field2 val2 field3 val3) field4 val4 field5 val5

Implements ns3::Header.

Definition at line 493 of file lr-wpan-mac-header.cc.

References EXTADDR, IMPLICIT, IsSecEnable(), LONGKEYSOURCE, m_addrDstPanId, m_addrExtDstAddr, m_addrShortDstAddr, m_addrShortSrcAddr, m_addrSrcPanId, m_auxFrmCntr, m_auxKeyIdKeyIndex, m_auxKeyIdKeySrc32, m_auxKeyIdKeySrc64, m_fctrlAckReq, m_fctrlDstAddrMode, m_fctrlFrmPending, m_fctrlFrmType, m_fctrlFrmVer, m_fctrlPanIdComp, m_fctrlSecU, m_fctrlSrcAddrMode, m_secctrlKeyIdMode, m_secctrlSecLevel, m_SeqNum, NOADDR, NOKEYSOURCE, SHORTADDR, and SHORTKEYSOURCE.

Referenced by LrWpanPacketTestCase::DoRun().

+ Here is the call graph for this function:
+ Here is the caller graph for this function:

◆ Serialize()

void ns3::LrWpanMacHeader::Serialize ( Buffer::Iterator  start) const
virtual
Parameters
startan iterator which points to where the header should be written.

This method is used by Packet::AddHeader to store a header into the byte buffer of a packet. The data written is expected to match bit-for-bit the representation of this header in a real network.

Implements ns3::Header.

Definition at line 636 of file lr-wpan-mac-header.cc.

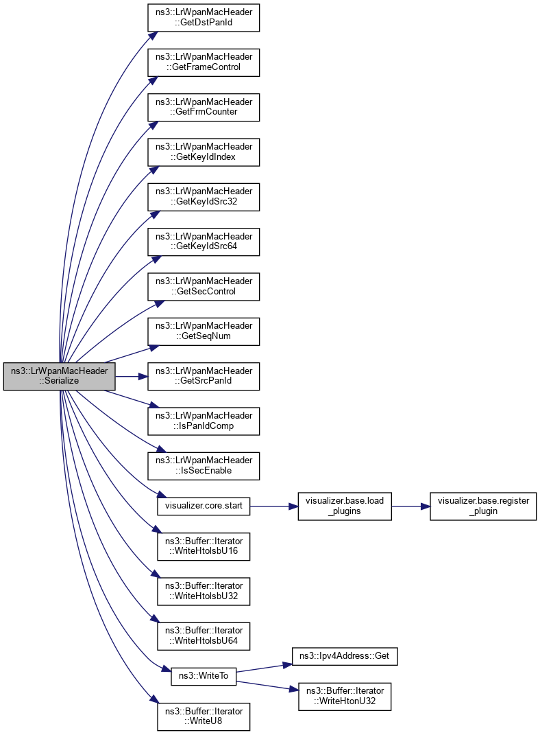
References EXTADDR, GetDstPanId(), GetFrameControl(), GetFrmCounter(), GetKeyIdIndex(), GetKeyIdSrc32(), GetKeyIdSrc64(), GetSecControl(), GetSeqNum(), GetSrcPanId(), IMPLICIT, IsPanIdComp(), IsSecEnable(), LONGKEYSOURCE, m_addrExtDstAddr, m_addrExtSrcAddr, m_addrShortDstAddr, m_addrShortSrcAddr, m_fctrlDstAddrMode, m_fctrlSrcAddrMode, m_secctrlKeyIdMode, NOADDR, NOKEYSOURCE, SHORTADDR, SHORTKEYSOURCE, visualizer.core::start(), ns3::Buffer::Iterator::WriteHtolsbU16(), ns3::Buffer::Iterator::WriteHtolsbU32(), ns3::Buffer::Iterator::WriteHtolsbU64(), ns3::WriteTo(), and ns3::Buffer::Iterator::WriteU8().

+ Here is the call graph for this function:

◆ SetAckReq()

void ns3::LrWpanMacHeader::SetAckReq ( void  )

Set the Frame Control field "Ack. Request" bit to true.

Definition at line 332 of file lr-wpan-mac-header.cc.

References m_fctrlAckReq.

Referenced by ns3::LrWpanMac::McpsDataRequest().

+ Here is the caller graph for this function:

◆ SetDstAddrFields() [1/2]

void ns3::LrWpanMacHeader::SetDstAddrFields ( uint16_t  panId,
Mac16Address  addr 
)

Set Destination address fields.

Parameters
panIddestination PAN ID
addrdestination address (16 bit)

Definition at line 407 of file lr-wpan-mac-header.cc.

References m_addrDstPanId, and m_addrShortDstAddr.

Referenced by ns3::LrWpanMac::McpsDataRequest(), and ns3::LrWpanMac::SendOneBeacon().

+ Here is the caller graph for this function:

◆ SetDstAddrFields() [2/2]

void ns3::LrWpanMacHeader::SetDstAddrFields ( uint16_t  panId,
Mac64Address  addr 
)

Set Destination address fields.

Parameters
panIddestination PAN ID
addrdestination address (64 bit)

Definition at line 414 of file lr-wpan-mac-header.cc.

References m_addrDstPanId, and m_addrExtDstAddr.

◆ SetDstAddrMode()

void ns3::LrWpanMacHeader::SetDstAddrMode ( uint8_t  addrMode)

Set the Destination address mode.

Parameters
addrModeDestination address mode

Definition at line 364 of file lr-wpan-mac-header.cc.

References m_fctrlDstAddrMode.

Referenced by LrWpanMacHeader(), LrWpanPacketTestCase::DoRun(), ns3::LrWpanMac::McpsDataRequest(), and ns3::LrWpanMac::SendOneBeacon().

+ Here is the caller graph for this function:

◆ SetFrameControl()

void ns3::LrWpanMacHeader::SetFrameControl ( uint16_t  frameControl)

Set the whole Frame Control field.

Parameters
frameControlthe Frame Control field

Definition at line 289 of file lr-wpan-mac-header.cc.

References m_fctrlAckReq, m_fctrlDstAddrMode, m_fctrlFrmPending, m_fctrlFrmType, m_fctrlFrmVer, m_fctrlPanIdComp, m_fctrlReserved, m_fctrlSecU, and m_fctrlSrcAddrMode.

Referenced by Deserialize().

+ Here is the caller graph for this function:

◆ SetFrameVer()

void ns3::LrWpanMacHeader::SetFrameVer ( uint8_t  ver)

Set the Frame version.

Parameters
verframe version

Definition at line 371 of file lr-wpan-mac-header.cc.

References m_fctrlFrmVer.

Referenced by LrWpanMacHeader().

+ Here is the caller graph for this function:

◆ SetFrmCounter()

void ns3::LrWpanMacHeader::SetFrmCounter ( uint32_t  frmCntr)

Set the auxiliary security header "Frame Counter" octet.

Parameters
frmCntrthe "Frame Counter" octect

Definition at line 429 of file lr-wpan-mac-header.cc.

References m_auxFrmCntr.

Referenced by Deserialize().

+ Here is the caller graph for this function:

◆ SetFrmCtrlRes()

void ns3::LrWpanMacHeader::SetFrmCtrlRes ( uint8_t  res)

Set the Frame Control field "Reserved" bits.

Parameters
resreserved bits

Definition at line 358 of file lr-wpan-mac-header.cc.

References m_fctrlReserved.

Referenced by LrWpanMacHeader().

+ Here is the caller graph for this function:

◆ SetFrmPend()

void ns3::LrWpanMacHeader::SetFrmPend ( void  )

Set the Frame Control field "Frame Pending" bit to true.

Definition at line 318 of file lr-wpan-mac-header.cc.

References m_fctrlFrmPending.

◆ SetKeyId() [1/3]

void ns3::LrWpanMacHeader::SetKeyId ( uint32_t  keySrc,
uint8_t  keyIndex 
)

Set the Key Index and originator.

Parameters
keySrcthe originator of a group key
keyIndexthe Key index

Definition at line 460 of file lr-wpan-mac-header.cc.

References m_auxKeyIdKeyIndex, and m_auxKeyIdKeySrc32.

◆ SetKeyId() [2/3]

void ns3::LrWpanMacHeader::SetKeyId ( uint64_t  keySrc,
uint8_t  keyIndex 
)

Set the Key Index and originator.

Parameters
keySrcthe originator of a group key
keyIndexthe Key index

Definition at line 469 of file lr-wpan-mac-header.cc.

References m_auxKeyIdKeyIndex, and m_auxKeyIdKeySrc64.

◆ SetKeyId() [3/3]

void ns3::LrWpanMacHeader::SetKeyId ( uint8_t  keyIndex)

Set the Key Index.

Parameters
keyIndexthe Key index

Definition at line 453 of file lr-wpan-mac-header.cc.

References m_auxKeyIdKeyIndex.

Referenced by Deserialize().

+ Here is the caller graph for this function:

◆ SetKeyIdMode()

void ns3::LrWpanMacHeader::SetKeyIdMode ( uint8_t  keyIdMode)

Set the Security Control field "Key Identifier Mode" bits (2 bits)

Parameters
keyIdModethe "Key Identifier Mode" bits

Definition at line 441 of file lr-wpan-mac-header.cc.

References m_secctrlKeyIdMode.

◆ SetNoAckReq()

void ns3::LrWpanMacHeader::SetNoAckReq ( void  )

Set the Frame Control field "Ack. Request" bit to false.

Definition at line 339 of file lr-wpan-mac-header.cc.

References m_fctrlAckReq.

Referenced by LrWpanMacHeader(), ns3::LrWpanMac::McpsDataRequest(), and ns3::LrWpanMac::SendOneBeacon().

+ Here is the caller graph for this function:

◆ SetNoFrmPend()

void ns3::LrWpanMacHeader::SetNoFrmPend ( void  )

Set the Frame Control field "Frame Pending" bit to false.

Definition at line 325 of file lr-wpan-mac-header.cc.

References m_fctrlFrmPending.

Referenced by LrWpanMacHeader().

+ Here is the caller graph for this function:

◆ SetNoPanIdComp()

void ns3::LrWpanMacHeader::SetNoPanIdComp ( void  )

Set the Frame Control field "PAN ID Compression" bit to false.

Definition at line 352 of file lr-wpan-mac-header.cc.

References m_fctrlPanIdComp.

Referenced by LrWpanMacHeader(), LrWpanPacketTestCase::DoRun(), and ns3::LrWpanMac::McpsDataRequest().

+ Here is the caller graph for this function:

◆ SetPanIdComp()

void ns3::LrWpanMacHeader::SetPanIdComp ( void  )

Set the Frame Control field "PAN ID Compression" bit to true.

Definition at line 346 of file lr-wpan-mac-header.cc.

References m_fctrlPanIdComp.

◆ SetSecControl()

void ns3::LrWpanMacHeader::SetSecControl ( uint8_t  secLevel)

Set the auxiliary security header "Security Control" octet.

Parameters
secLevelthe "Security Control" octect

Definition at line 421 of file lr-wpan-mac-header.cc.

References m_secctrlKeyIdMode, m_secctrlReserved, and m_secctrlSecLevel.

Referenced by Deserialize().

+ Here is the caller graph for this function:

◆ SetSecCtrlReserved()

void ns3::LrWpanMacHeader::SetSecCtrlReserved ( uint8_t  res)

Set the Security Control field "Reserved" bits (3 bits)

Parameters
resthe "Reserved" bits

Definition at line 447 of file lr-wpan-mac-header.cc.

References m_secctrlReserved.

◆ SetSecDisable()

void ns3::LrWpanMacHeader::SetSecDisable ( void  )

Set the Frame Control field "Security Enabled" bit to false.

Definition at line 311 of file lr-wpan-mac-header.cc.

References m_fctrlSecU.

Referenced by LrWpanMacHeader(), LrWpanPacketTestCase::DoRun(), ns3::LrWpanMac::McpsDataRequest(), and ns3::LrWpanMac::SendOneBeacon().

+ Here is the caller graph for this function:

◆ SetSecEnable()

void ns3::LrWpanMacHeader::SetSecEnable ( void  )

Set the Frame Control field "Security Enabled" bit to true.

Definition at line 304 of file lr-wpan-mac-header.cc.

References m_fctrlSecU.

◆ SetSecLevel()

void ns3::LrWpanMacHeader::SetSecLevel ( uint8_t  secLevel)

Set the Security Control field "Security Level" bits (3 bits)

Parameters
secLevelthe "Security Level" bits

Definition at line 435 of file lr-wpan-mac-header.cc.

References m_secctrlSecLevel.

◆ SetSeqNum()

void ns3::LrWpanMacHeader::SetSeqNum ( uint8_t  seqNum)

Set the Sequence number.

Parameters
seqNumsequence number

Definition at line 385 of file lr-wpan-mac-header.cc.

References m_SeqNum.

Referenced by LrWpanMacHeader(), and Deserialize().

+ Here is the caller graph for this function:

◆ SetSrcAddrFields() [1/2]

void ns3::LrWpanMacHeader::SetSrcAddrFields ( uint16_t  panId,
Mac16Address  addr 
)

Set Source address fields.

Parameters
panIdsource PAN ID
addrsource address (16 bit)

Definition at line 391 of file lr-wpan-mac-header.cc.

References m_addrShortSrcAddr, and m_addrSrcPanId.

Referenced by LrWpanPacketTestCase::DoRun(), ns3::LrWpanMac::McpsDataRequest(), and ns3::LrWpanMac::SendOneBeacon().

+ Here is the caller graph for this function:

◆ SetSrcAddrFields() [2/2]

void ns3::LrWpanMacHeader::SetSrcAddrFields ( uint16_t  panId,
Mac64Address  addr 
)

Set Source address fields.

Parameters
panIdsource PAN ID
addrsource address (64 bit)

Definition at line 399 of file lr-wpan-mac-header.cc.

References m_addrExtSrcAddr, and m_addrSrcPanId.

◆ SetSrcAddrMode()

void ns3::LrWpanMacHeader::SetSrcAddrMode ( uint8_t  addrMode)

Set the Source address mode.

Parameters
addrModeSource address mode

Definition at line 378 of file lr-wpan-mac-header.cc.

References m_fctrlSrcAddrMode.

Referenced by LrWpanMacHeader(), LrWpanPacketTestCase::DoRun(), ns3::LrWpanMac::McpsDataRequest(), and ns3::LrWpanMac::SendOneBeacon().

+ Here is the caller graph for this function:

◆ SetType()

void ns3::LrWpanMacHeader::SetType ( enum LrWpanMacType  wpanMacType)

Set the Frame Control field "Frame Type" bits.

Parameters
wpanMacTypethe frame type

Definition at line 282 of file lr-wpan-mac-header.cc.

References m_fctrlFrmType.

Referenced by LrWpanMacHeader().

+ Here is the caller graph for this function:

Member Data Documentation

◆ 

union { ... }

Auxiliary security header.

◆ m_addrDstPanId

uint16_t ns3::LrWpanMacHeader::m_addrDstPanId
private

Dst PAN id (0 or 2 Octets)

Definition at line 418 of file lr-wpan-mac-header.h.

Referenced by Deserialize(), GetDstPanId(), Print(), and SetDstAddrFields().

◆ m_addrExtDstAddr

Mac64Address ns3::LrWpanMacHeader::m_addrExtDstAddr
private

Dst Ext addr (0 or 8 Octets)

Definition at line 420 of file lr-wpan-mac-header.h.

Referenced by Deserialize(), GetExtDstAddr(), Print(), Serialize(), and SetDstAddrFields().

◆ m_addrExtSrcAddr

Mac64Address ns3::LrWpanMacHeader::m_addrExtSrcAddr
private

Src Ext addr (0 or 8 Octets)

Definition at line 423 of file lr-wpan-mac-header.h.

Referenced by Deserialize(), GetExtSrcAddr(), Serialize(), and SetSrcAddrFields().

◆ m_addrShortDstAddr

Mac16Address ns3::LrWpanMacHeader::m_addrShortDstAddr
private

Dst Short addr (0 or 2 Octets)

Definition at line 419 of file lr-wpan-mac-header.h.

Referenced by Deserialize(), GetShortDstAddr(), Print(), Serialize(), and SetDstAddrFields().

◆ m_addrShortSrcAddr

Mac16Address ns3::LrWpanMacHeader::m_addrShortSrcAddr
private

Src Short addr (0 or 2 Octets)

Definition at line 422 of file lr-wpan-mac-header.h.

Referenced by Deserialize(), GetShortSrcAddr(), Print(), Serialize(), and SetSrcAddrFields().

◆ m_addrSrcPanId

uint16_t ns3::LrWpanMacHeader::m_addrSrcPanId
private

Src PAN id (0 or 2 Octets)

Definition at line 421 of file lr-wpan-mac-header.h.

Referenced by Deserialize(), GetSrcPanId(), Print(), and SetSrcAddrFields().

◆ m_auxFrmCntr

uint32_t ns3::LrWpanMacHeader::m_auxFrmCntr
private

Auxiliary security header - Frame Counter (4 Octets)

Definition at line 427 of file lr-wpan-mac-header.h.

Referenced by GetFrmCounter(), Print(), and SetFrmCounter().

◆ m_auxKeyIdKeyIndex

uint8_t ns3::LrWpanMacHeader::m_auxKeyIdKeyIndex
private

Auxiliary security header - Key Index (1 Octet)

Definition at line 446 of file lr-wpan-mac-header.h.

Referenced by GetKeyIdIndex(), Print(), and SetKeyId().

◆ m_auxKeyIdKeySrc32

uint32_t ns3::LrWpanMacHeader::m_auxKeyIdKeySrc32

Auxiliary security header - Key Source (4 Octets)

Definition at line 442 of file lr-wpan-mac-header.h.

Referenced by GetKeyIdSrc32(), Print(), and SetKeyId().

◆ m_auxKeyIdKeySrc64

uint64_t ns3::LrWpanMacHeader::m_auxKeyIdKeySrc64

Auxiliary security header - Key Source (8 Octets)

Definition at line 443 of file lr-wpan-mac-header.h.

Referenced by GetKeyIdSrc64(), Print(), and SetKeyId().

◆ m_fctrlAckReq

uint8_t ns3::LrWpanMacHeader::m_fctrlAckReq
private

Frame Control field Bit 5.

Definition at line 407 of file lr-wpan-mac-header.h.

Referenced by GetFrameControl(), IsAckReq(), Print(), SetAckReq(), SetFrameControl(), and SetNoAckReq().

◆ m_fctrlDstAddrMode

uint8_t ns3::LrWpanMacHeader::m_fctrlDstAddrMode
private

Frame Control field Bit 10-11 = 0 - No DstAddr, 2 - ShtDstAddr, 3 - ExtDstAddr.

Definition at line 410 of file lr-wpan-mac-header.h.

Referenced by Deserialize(), GetDstAddrMode(), GetFrameControl(), GetSerializedSize(), Print(), Serialize(), SetDstAddrMode(), and SetFrameControl().

◆ m_fctrlFrmPending

uint8_t ns3::LrWpanMacHeader::m_fctrlFrmPending
private

Frame Control field Bit 4.

Definition at line 406 of file lr-wpan-mac-header.h.

Referenced by GetFrameControl(), IsFrmPend(), Print(), SetFrameControl(), SetFrmPend(), and SetNoFrmPend().

◆ m_fctrlFrmType

uint8_t ns3::LrWpanMacHeader::m_fctrlFrmType
private

Frame Control field Bit 0-2 = 0 - Beacon, 1 - Data, 2 - Ack, 3 - Command.

Definition at line 404 of file lr-wpan-mac-header.h.

Referenced by GetFrameControl(), IsAcknowledgment(), IsBeacon(), IsCommand(), IsData(), Print(), SetFrameControl(), and SetType().

◆ m_fctrlFrmVer

uint8_t ns3::LrWpanMacHeader::m_fctrlFrmVer
private

Frame Control field Bit 12-13.

Definition at line 411 of file lr-wpan-mac-header.h.

Referenced by GetFrameControl(), GetFrameVer(), Print(), SetFrameControl(), and SetFrameVer().

◆ m_fctrlPanIdComp

uint8_t ns3::LrWpanMacHeader::m_fctrlPanIdComp
private

Frame Control field Bit 6 = 0 - no compression, 1 - using only DstPanId for both Src and DstPanId.

Definition at line 408 of file lr-wpan-mac-header.h.

Referenced by GetFrameControl(), IsPanIdComp(), Print(), SetFrameControl(), SetNoPanIdComp(), and SetPanIdComp().

◆ m_fctrlReserved

uint8_t ns3::LrWpanMacHeader::m_fctrlReserved
private

Frame Control field Bit 7-9.

Definition at line 409 of file lr-wpan-mac-header.h.

Referenced by GetFrameControl(), GetFrmCtrlRes(), SetFrameControl(), and SetFrmCtrlRes().

◆ m_fctrlSecU

uint8_t ns3::LrWpanMacHeader::m_fctrlSecU
private

Frame Control field Bit 3 = 0 - no AuxSecHdr , 1 - security enabled AuxSecHdr present.

Definition at line 405 of file lr-wpan-mac-header.h.

Referenced by GetFrameControl(), IsSecEnable(), Print(), SetFrameControl(), SetSecDisable(), and SetSecEnable().

◆ m_fctrlSrcAddrMode

uint8_t ns3::LrWpanMacHeader::m_fctrlSrcAddrMode
private

Frame Control field Bit 14-15 = 0 - No SrcAddr, 2 - ShtSrcAddr, 3 - ExtSrcAddr.

Definition at line 412 of file lr-wpan-mac-header.h.

Referenced by Deserialize(), GetFrameControl(), GetSerializedSize(), GetSrcAddrMode(), Print(), Serialize(), SetFrameControl(), and SetSrcAddrMode().

◆ m_secctrlKeyIdMode

uint8_t ns3::LrWpanMacHeader::m_secctrlKeyIdMode
private

Auxiliary security header - Security Control field - Bit 3-4 will indicate size of Key Id.

Definition at line 431 of file lr-wpan-mac-header.h.

Referenced by Deserialize(), GetKeyIdMode(), GetSecControl(), GetSerializedSize(), Print(), Serialize(), SetKeyIdMode(), and SetSecControl().

◆ m_secctrlReserved

uint8_t ns3::LrWpanMacHeader::m_secctrlReserved
private

Auxiliary security header - Security Control field - Bit 5-7.

Definition at line 438 of file lr-wpan-mac-header.h.

Referenced by GetSecControl(), GetSecCtrlReserved(), SetSecControl(), and SetSecCtrlReserved().

◆ m_secctrlSecLevel

uint8_t ns3::LrWpanMacHeader::m_secctrlSecLevel
private

Auxiliary security header - Security Control field - Bit 0-2.

Definition at line 430 of file lr-wpan-mac-header.h.

Referenced by GetSecControl(), GetSecLevel(), Print(), SetSecControl(), and SetSecLevel().

◆ m_SeqNum

uint8_t ns3::LrWpanMacHeader::m_SeqNum
private

Sequence Number (1 Octet)

Definition at line 415 of file lr-wpan-mac-header.h.

Referenced by GetSeqNum(), Print(), and SetSeqNum().


The documentation for this class was generated from the following files: