A Discrete-Event Network Simulator
API

ICMPv6 Error Parameter Error header. More...

#include "icmpv6-header.h"

+ Inheritance diagram for ns3::Icmpv6ParameterError:
+ Collaboration diagram for ns3::Icmpv6ParameterError:

Public Member Functions

 Icmpv6ParameterError ()
 Constructor. More...
 
virtual ~Icmpv6ParameterError ()
 Destructor. More...
 
virtual uint32_t Deserialize (Buffer::Iterator start)
 Deserialize the packet. More...
 
virtual TypeId GetInstanceTypeId () const
 Get the instance type ID. More...
 
uint32_t GetPtr () const
 Get the pointer field. More...
 
virtual uint32_t GetSerializedSize () const
 Get the serialized size. More...
 
virtual void Print (std::ostream &os) const
 Print information. More...
 
virtual void Serialize (Buffer::Iterator start) const
 Serialize the packet. More...
 
void SetPacket (Ptr< Packet > p)
 Set the incorrect packet. More...
 
void SetPtr (uint32_t ptr)
 Set the pointer field. More...
 
- Public Member Functions inherited from ns3::Icmpv6Header
 Icmpv6Header ()
 Constructor. More...
 
virtual ~Icmpv6Header ()
 Destructor. More...
 
void CalculatePseudoHeaderChecksum (Ipv6Address src, Ipv6Address dst, uint16_t length, uint8_t protocol)
 Calculate pseudo header checksum for IPv6. More...
 
uint16_t GetChecksum () const
 Get the checksum. More...
 
uint8_t GetCode () const
 Get the code field. More...
 
uint8_t GetType () const
 Get the type field. More...
 
void SetChecksum (uint16_t checksum)
 Set the checksum. More...
 
void SetCode (uint8_t code)
 Set the code field. More...
 
void SetType (uint8_t type)
 Set the type. More...
 
- Public Member Functions inherited from ns3::Header
virtual ~Header ()
 
virtual uint32_t Deserialize (Buffer::Iterator start)=0
 Deserialize the object from a buffer iterator. More...
 
virtual uint32_t Deserialize (Buffer::Iterator start, Buffer::Iterator end)
 Deserialize the object from a buffer iterator. More...
 
- Public Member Functions inherited from ns3::Chunk
virtual uint32_t Deserialize (Buffer::Iterator start, Buffer::Iterator end)
 Deserialize the object from a buffer iterator. More...
 
- Public Member Functions inherited from ns3::ObjectBase
virtual ~ObjectBase ()
 Virtual destructor. More...
 
void GetAttribute (std::string name, AttributeValue &value) const
 Get the value of an attribute, raising fatal errors if unsuccessful. More...
 
bool GetAttributeFailSafe (std::string name, AttributeValue &value) const
 Get the value of an attribute without raising erros. More...
 
void SetAttribute (std::string name, const AttributeValue &value)
 Set a single attribute, raising fatal errors if unsuccessful. More...
 
bool SetAttributeFailSafe (std::string name, const AttributeValue &value)
 Set a single attribute without raising errors. More...
 
bool TraceConnect (std::string name, std::string context, const CallbackBase &cb)
 Connect a TraceSource to a Callback with a context. More...
 
bool TraceConnectWithoutContext (std::string name, const CallbackBase &cb)
 Connect a TraceSource to a Callback without a context. More...
 
bool TraceDisconnect (std::string name, std::string context, const CallbackBase &cb)
 Disconnect from a TraceSource a Callback previously connected with a context. More...
 
bool TraceDisconnectWithoutContext (std::string name, const CallbackBase &cb)
 Disconnect from a TraceSource a Callback previously connected without a context. More...
 

Static Public Member Functions

static TypeId GetTypeId ()
 Get the UID of this class. More...
 
- Static Public Member Functions inherited from ns3::Icmpv6Header
static TypeId GetTypeId ()
 Get the UID of this class. More...
 
- Static Public Member Functions inherited from ns3::Header
static TypeId GetTypeId (void)
 Get the type ID. More...
 
- Static Public Member Functions inherited from ns3::Chunk
static TypeId GetTypeId (void)
 Get the type ID. More...
 
- Static Public Member Functions inherited from ns3::ObjectBase
static TypeId GetTypeId (void)
 Get the type ID. More...
 

Private Attributes

Ptr< Packetm_packet
 The incorrect packet. More...
 
uint32_t m_ptr
 The pointer field. More...
 

Additional Inherited Members

- Public Types inherited from ns3::Icmpv6Header
enum  ErrorDestinationUnreachable_e {
  ICMPV6_NO_ROUTE = 0 , ICMPV6_ADM_PROHIBITED , ICMPV6_NOT_NEIGHBOUR , ICMPV6_ADDR_UNREACHABLE ,
  ICMPV6_PORT_UNREACHABLE
}
 ICMPv6 error code : Destination Unreachable. More...
 
enum  ErrorParameterError_e { ICMPV6_MALFORMED_HEADER = 0 , ICMPV6_UNKNOWN_NEXT_HEADER , ICMPV6_UNKNOWN_OPTION }
 ICMPv6 error code : Parameter Error. More...
 
enum  ErrorTimeExceeded_e { ICMPV6_HOPLIMIT = 0 , ICMPV6_FRAGTIME }
 ICMPv6 error code : Time Exceeded. More...
 
enum  OptionType_e {
  ICMPV6_OPT_LINK_LAYER_SOURCE = 1 , ICMPV6_OPT_LINK_LAYER_TARGET , ICMPV6_OPT_PREFIX , ICMPV6_OPT_REDIRECTED ,
  ICMPV6_OPT_MTU
}
 ICMPv6 Option type code. More...
 
enum  Type_e {
  ICMPV6_ERROR_DESTINATION_UNREACHABLE = 1 , ICMPV6_ERROR_PACKET_TOO_BIG , ICMPV6_ERROR_TIME_EXCEEDED , ICMPV6_ERROR_PARAMETER_ERROR ,
  ICMPV6_ECHO_REQUEST = 128 , ICMPV6_ECHO_REPLY , ICMPV6_SUBSCRIBE_REQUEST , ICMPV6_SUBSCRIBE_REPORT ,
  ICMPV6_SUBSCRIVE_END , ICMPV6_ND_ROUTER_SOLICITATION , ICMPV6_ND_ROUTER_ADVERTISEMENT , ICMPV6_ND_NEIGHBOR_SOLICITATION ,
  ICMPV6_ND_NEIGHBOR_ADVERTISEMENT , ICMPV6_ND_REDIRECTION , ICMPV6_ROUTER_RENUMBER , ICMPV6_INFORMATION_REQUEST ,
  ICMPV6_INFORMATION_RESPONSE , ICMPV6_INVERSE_ND_SOLICITATION , ICMPV6_INVERSE_ND_ADVERSTISEMENT , ICMPV6_MLDV2_SUBSCRIBE_REPORT ,
  ICMPV6_MOBILITY_HA_DISCOVER_REQUEST , ICMPV6_MOBILITY_HA_DISCOVER_RESPONSE , ICMPV6_MOBILITY_MOBILE_PREFIX_SOLICITATION , ICMPV6_SECURE_ND_CERTIFICATE_PATH_SOLICITATION ,
  ICMPV6_SECURE_ND_CERTIFICATE_PATH_ADVERTISEMENT , ICMPV6_EXPERIMENTAL_MOBILITY
}
 ICMPv6 type code. More...
 
- Protected Member Functions inherited from ns3::ObjectBase
void ConstructSelf (const AttributeConstructionList &attributes)
 Complete construction of ObjectBase; invoked by derived classes. More...
 
virtual void NotifyConstructionCompleted (void)
 Notifier called once the ObjectBase is fully constructed. More...
 
- Protected Attributes inherited from ns3::Icmpv6Header
bool m_calcChecksum
 Checksum enable or not. More...
 
uint16_t m_checksum
 The checksum. More...
 

Detailed Description

ICMPv6 Error Parameter Error header.

Introspection did not find any typical Config paths.


No Attributes are defined for this type.
No TraceSources are defined for this type.
Size of this type is 32 bytes (on a 64-bit architecture).

Definition at line 1261 of file icmpv6-header.h.

Constructor & Destructor Documentation

◆ Icmpv6ParameterError()

ns3::Icmpv6ParameterError::Icmpv6ParameterError ( )

Constructor.

Definition at line 1356 of file icmpv6-header.cc.

References ns3::Icmpv6Header::ICMPV6_ERROR_PARAMETER_ERROR, NS_LOG_FUNCTION, and ns3::Icmpv6Header::SetType().

+ Here is the call graph for this function:

◆ ~Icmpv6ParameterError()

ns3::Icmpv6ParameterError::~Icmpv6ParameterError ( )
virtual

Destructor.

Definition at line 1364 of file icmpv6-header.cc.

References NS_LOG_FUNCTION.

Member Function Documentation

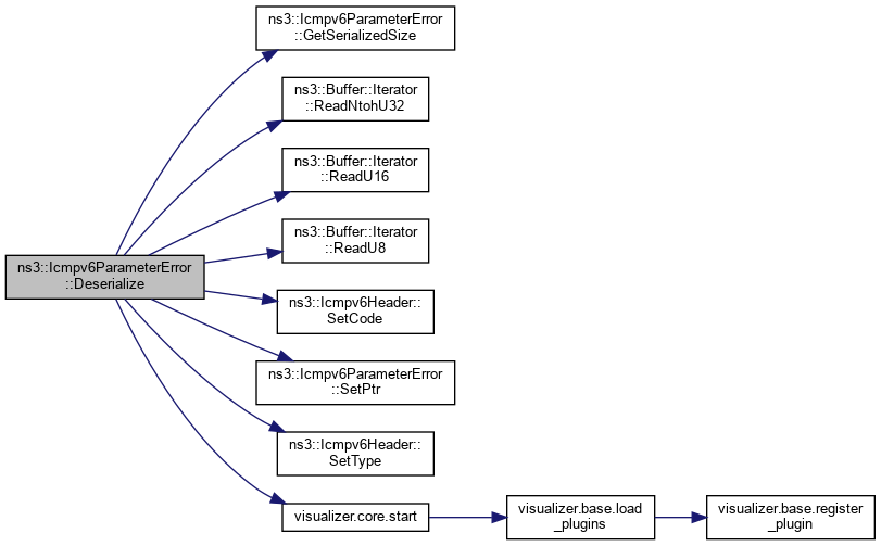
◆ Deserialize()

uint32_t ns3::Icmpv6ParameterError::Deserialize ( Buffer::Iterator  start)
virtual

Deserialize the packet.

Parameters
startstart offset
Returns
length of packet

Reimplemented from ns3::Icmpv6Header.

Definition at line 1432 of file icmpv6-header.cc.

References GetSerializedSize(), ns3::Icmpv6Header::m_checksum, NS_LOG_FUNCTION, ns3::Buffer::Iterator::ReadNtohU32(), ns3::Buffer::Iterator::ReadU16(), ns3::Buffer::Iterator::ReadU8(), ns3::Icmpv6Header::SetCode(), SetPtr(), ns3::Icmpv6Header::SetType(), and visualizer.core::start().

+ Here is the call graph for this function:

◆ GetInstanceTypeId()

TypeId ns3::Icmpv6ParameterError::GetInstanceTypeId ( void  ) const
virtual

Get the instance type ID.

Returns
instance type ID

Reimplemented from ns3::Icmpv6Header.

Definition at line 1350 of file icmpv6-header.cc.

References GetTypeId(), and NS_LOG_FUNCTION.

+ Here is the call graph for this function:

◆ GetPtr()

uint32_t ns3::Icmpv6ParameterError::GetPtr ( ) const

Get the pointer field.

Returns
pointer value

Definition at line 1376 of file icmpv6-header.cc.

References m_ptr, and NS_LOG_FUNCTION.

Referenced by Print(), and Serialize().

+ Here is the caller graph for this function:

◆ GetSerializedSize()

uint32_t ns3::Icmpv6ParameterError::GetSerializedSize ( void  ) const
virtual

Get the serialized size.

Returns
serialized size

Reimplemented from ns3::Icmpv6Header.

Definition at line 1394 of file icmpv6-header.cc.

References NS_LOG_FUNCTION.

Referenced by Deserialize().

+ Here is the caller graph for this function:

◆ GetTypeId()

TypeId ns3::Icmpv6ParameterError::GetTypeId ( void  )
static

Get the UID of this class.

Returns
UID

Definition at line 1340 of file icmpv6-header.cc.

References ns3::TypeId::SetParent().

Referenced by GetInstanceTypeId().

+ Here is the call graph for this function:
+ Here is the caller graph for this function:

◆ Print()

void ns3::Icmpv6ParameterError::Print ( std::ostream &  os) const
virtual

Print information.

Parameters
osoutput stream

Reimplemented from ns3::Icmpv6Header.

Definition at line 1388 of file icmpv6-header.cc.

References ns3::Icmpv6Header::GetChecksum(), ns3::Icmpv6Header::GetCode(), GetPtr(), ns3::Icmpv6Header::GetType(), and NS_LOG_FUNCTION.

+ Here is the call graph for this function:

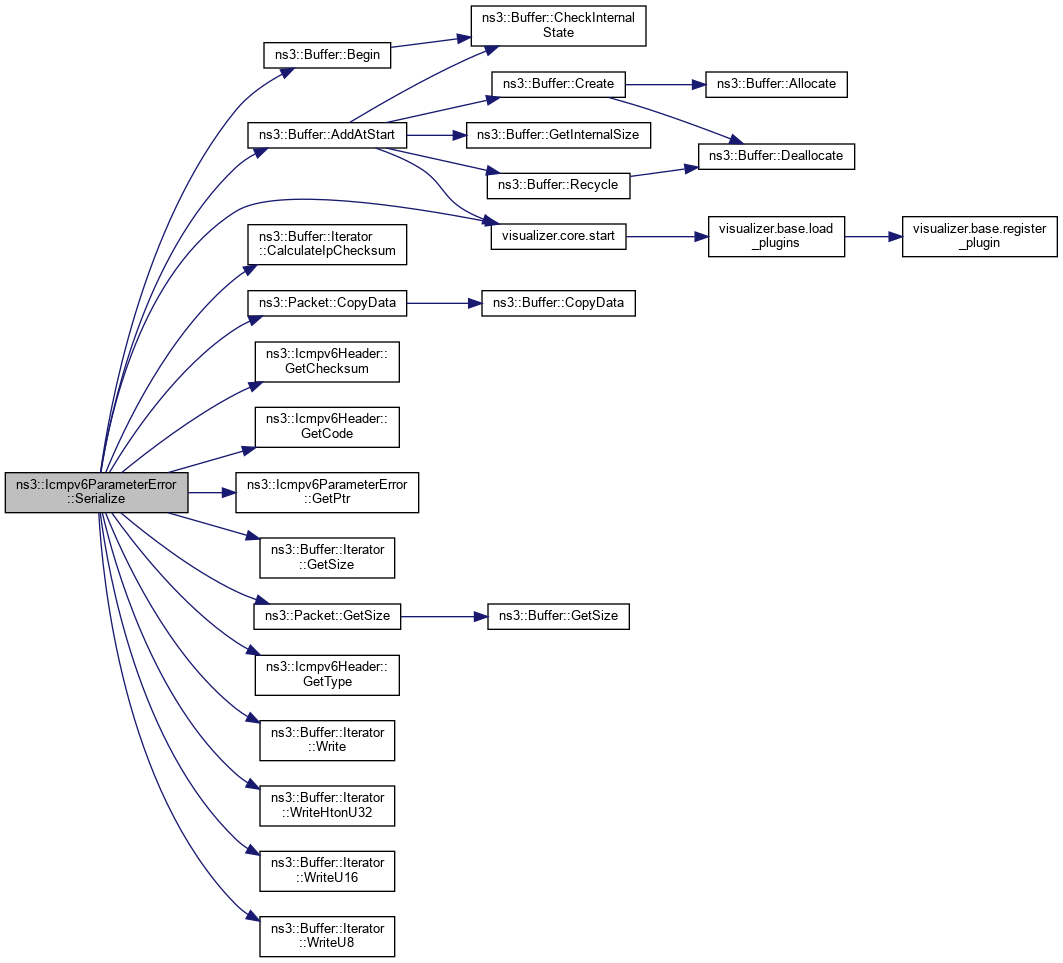
◆ Serialize()

◆ SetPacket()

void ns3::Icmpv6ParameterError::SetPacket ( Ptr< Packet p)

Set the incorrect packet.

Parameters
pthe incorrect packet

Definition at line 1369 of file icmpv6-header.cc.

References ns3::Packet::Copy(), ns3::Packet::GetSize(), m_packet, NS_ASSERT, and NS_LOG_FUNCTION.

Referenced by ns3::Icmpv6L4Protocol::SendErrorParameterError().

+ Here is the call graph for this function:
+ Here is the caller graph for this function:

◆ SetPtr()

void ns3::Icmpv6ParameterError::SetPtr ( uint32_t  ptr)

Set the pointer field.

Parameters
ptrbyte where the error is located in the incorrect packet

Definition at line 1382 of file icmpv6-header.cc.

References m_ptr, and NS_LOG_FUNCTION.

Referenced by Deserialize(), and ns3::Icmpv6L4Protocol::SendErrorParameterError().

+ Here is the caller graph for this function:

Member Data Documentation

◆ m_packet

Ptr<Packet> ns3::Icmpv6ParameterError::m_packet
private

The incorrect packet.

Definition at line 1334 of file icmpv6-header.h.

Referenced by Serialize(), and SetPacket().

◆ m_ptr

uint32_t ns3::Icmpv6ParameterError::m_ptr
private

The pointer field.

Definition at line 1339 of file icmpv6-header.h.

Referenced by GetPtr(), and SetPtr().


The documentation for this class was generated from the following files: