ICMPv6 redirected option. More...
#include "icmpv6-header.h"
Inheritance diagram for ns3::Icmpv6OptionRedirected:
Collaboration diagram for ns3::Icmpv6OptionRedirected:Public Member Functions | |
| Icmpv6OptionRedirected () | |
| Constructor. More... | |
| virtual | ~Icmpv6OptionRedirected () |
| Destructor. More... | |
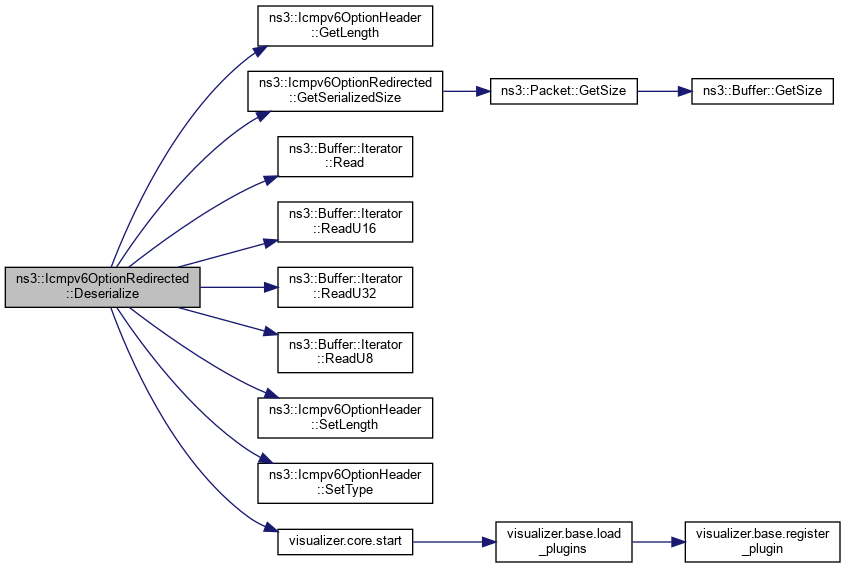
| virtual uint32_t | Deserialize (Buffer::Iterator start) |
| Deserialize the packet. More... | |
| virtual TypeId | GetInstanceTypeId () const |
| Get the instance type ID. More... | |
| virtual uint32_t | GetSerializedSize () const |
| Get the serialized size. More... | |
| virtual void | Print (std::ostream &os) const |
| Print information. More... | |
| virtual void | Serialize (Buffer::Iterator start) const |
| Serialize the packet. More... | |
| void | SetPacket (Ptr< Packet > packet) |
| Set the redirected packet. More... | |
Public Member Functions inherited from ns3::Icmpv6OptionHeader | |
| Icmpv6OptionHeader () | |
| Constructor. More... | |
| virtual | ~Icmpv6OptionHeader () |
| Destructor. More... | |
| uint8_t | GetLength () const |
| Get the length of the option in 8 bytes unit. More... | |
| uint8_t | GetType () const |
| Get the type of the option. More... | |
| void | SetLength (uint8_t len) |
| Set the length of the option. More... | |
| void | SetType (uint8_t type) |
| Set the type of the option. More... | |
Public Member Functions inherited from ns3::Header | |
| virtual | ~Header () |
| virtual uint32_t | Deserialize (Buffer::Iterator start)=0 |
| Deserialize the object from a buffer iterator. More... | |
| virtual uint32_t | Deserialize (Buffer::Iterator start, Buffer::Iterator end) |
| Deserialize the object from a buffer iterator. More... | |
Public Member Functions inherited from ns3::Chunk | |
| virtual uint32_t | Deserialize (Buffer::Iterator start, Buffer::Iterator end) |
| Deserialize the object from a buffer iterator. More... | |
Public Member Functions inherited from ns3::ObjectBase | |
| virtual | ~ObjectBase () |
| Virtual destructor. More... | |
| void | GetAttribute (std::string name, AttributeValue &value) const |
| Get the value of an attribute, raising fatal errors if unsuccessful. More... | |
| bool | GetAttributeFailSafe (std::string name, AttributeValue &value) const |
| Get the value of an attribute without raising erros. More... | |
| void | SetAttribute (std::string name, const AttributeValue &value) |
| Set a single attribute, raising fatal errors if unsuccessful. More... | |
| bool | SetAttributeFailSafe (std::string name, const AttributeValue &value) |
| Set a single attribute without raising errors. More... | |
| bool | TraceConnect (std::string name, std::string context, const CallbackBase &cb) |
| Connect a TraceSource to a Callback with a context. More... | |
| bool | TraceConnectWithoutContext (std::string name, const CallbackBase &cb) |
| Connect a TraceSource to a Callback without a context. More... | |
| bool | TraceDisconnect (std::string name, std::string context, const CallbackBase &cb) |
| Disconnect from a TraceSource a Callback previously connected with a context. More... | |
| bool | TraceDisconnectWithoutContext (std::string name, const CallbackBase &cb) |
| Disconnect from a TraceSource a Callback previously connected without a context. More... | |
Static Public Member Functions | |
| static TypeId | GetTypeId () |
| Get the UID of this class. More... | |
Static Public Member Functions inherited from ns3::Icmpv6OptionHeader | |
| static TypeId | GetTypeId () |
| Get the UID of this class. More... | |
Static Public Member Functions inherited from ns3::Header | |
| static TypeId | GetTypeId (void) |
| Get the type ID. More... | |
Static Public Member Functions inherited from ns3::Chunk | |
| static TypeId | GetTypeId (void) |
| Get the type ID. More... | |
Static Public Member Functions inherited from ns3::ObjectBase | |
| static TypeId | GetTypeId (void) |
| Get the type ID. More... | |
Private Attributes | |
| Ptr< Packet > | m_packet |
| The redirected packet. More... | |
Additional Inherited Members | |
Protected Member Functions inherited from ns3::ObjectBase | |
| void | ConstructSelf (const AttributeConstructionList &attributes) |
| Complete construction of ObjectBase; invoked by derived classes. More... | |
| virtual void | NotifyConstructionCompleted (void) |
| Notifier called once the ObjectBase is fully constructed. More... | |
Related Functions inherited from ns3::ObjectBase | |
| static TypeId | GetObjectIid (void) |
| Ensure the TypeId for ObjectBase gets fully configured to anchor the inheritance tree properly. More... | |
ICMPv6 redirected option.
Introspection did not find any typical Config paths.
No Attributes are defined for this type.
No TraceSources are defined for this type.
Size of this type is 24 bytes (on a 64-bit architecture).
Definition at line 1708 of file icmpv6-header.h.
| ns3::Icmpv6OptionRedirected::Icmpv6OptionRedirected | ( | ) |
Constructor.
Definition at line 1922 of file icmpv6-header.cc.
References ns3::Icmpv6Header::ICMPV6_OPT_REDIRECTED, NS_LOG_FUNCTION, and ns3::Icmpv6OptionHeader::SetType().
Here is the call graph for this function:
|
virtual |
Destructor.
Definition at line 1929 of file icmpv6-header.cc.
References m_packet, and NS_LOG_FUNCTION.
|
virtual |
Deserialize the packet.
| start | start offset |
Reimplemented from ns3::Icmpv6OptionHeader.
Definition at line 1973 of file icmpv6-header.cc.
References ns3::Icmpv6OptionHeader::GetLength(), GetSerializedSize(), m_packet, NS_LOG_FUNCTION, ns3::Buffer::Iterator::Read(), ns3::Buffer::Iterator::ReadU16(), ns3::Buffer::Iterator::ReadU32(), ns3::Buffer::Iterator::ReadU8(), ns3::Icmpv6OptionHeader::SetLength(), ns3::Icmpv6OptionHeader::SetType(), and visualizer.core::start().
Here is the call graph for this function:
|
virtual |
Get the instance type ID.
Reimplemented from ns3::Icmpv6OptionHeader.
Definition at line 1916 of file icmpv6-header.cc.
References GetTypeId(), and NS_LOG_FUNCTION.
Here is the call graph for this function:
|
virtual |
Get the serialized size.
Reimplemented from ns3::Icmpv6OptionHeader.
Definition at line 1949 of file icmpv6-header.cc.
References ns3::Packet::GetSize(), m_packet, and NS_LOG_FUNCTION.
Referenced by Deserialize().
Here is the call graph for this function:
Here is the caller graph for this function:
|
static |
Get the UID of this class.
Definition at line 1906 of file icmpv6-header.cc.
References ns3::TypeId::SetParent().
Referenced by GetInstanceTypeId().
Here is the call graph for this function:
Here is the caller graph for this function:
|
virtual |
Print information.
| os | output stream |
Reimplemented from ns3::Icmpv6OptionHeader.
Definition at line 1943 of file icmpv6-header.cc.
References ns3::Icmpv6OptionHeader::GetLength(), ns3::Icmpv6OptionHeader::GetType(), and NS_LOG_FUNCTION.
Here is the call graph for this function:
|
virtual |
Serialize the packet.
| start | start offset |
Reimplemented from ns3::Icmpv6OptionHeader.
Definition at line 1955 of file icmpv6-header.cc.
References ns3::Packet::CopyData(), ns3::Icmpv6OptionHeader::GetLength(), ns3::Packet::GetSize(), ns3::Icmpv6OptionHeader::GetType(), m_packet, NS_LOG_FUNCTION, visualizer.core::start(), ns3::Buffer::Iterator::Write(), ns3::Buffer::Iterator::WriteU16(), ns3::Buffer::Iterator::WriteU32(), and ns3::Buffer::Iterator::WriteU8().
Here is the call graph for this function:Set the redirected packet.
| packet | the redirected packet |
Definition at line 1935 of file icmpv6-header.cc.
References ns3::Packet::Copy(), ns3::Packet::GetSize(), m_packet, NS_ASSERT, NS_LOG_FUNCTION, and ns3::Icmpv6OptionHeader::SetLength().
Referenced by ns3::Icmpv6L4Protocol::SendRedirection().
Here is the call graph for this function:
Here is the caller graph for this function:The redirected packet.
Definition at line 1768 of file icmpv6-header.h.
Referenced by ~Icmpv6OptionRedirected(), Deserialize(), GetSerializedSize(), Serialize(), and SetPacket().