A Discrete-Event Network Simulator
API
LteRlcUmTransmitterConcatenationTestCase Class Reference

Test 4.1.1.3 Concatenation (n SDUs => One PDU) More...

#include "lte-test-rlc-um-transmitter.h"

+ Inheritance diagram for LteRlcUmTransmitterConcatenationTestCase:
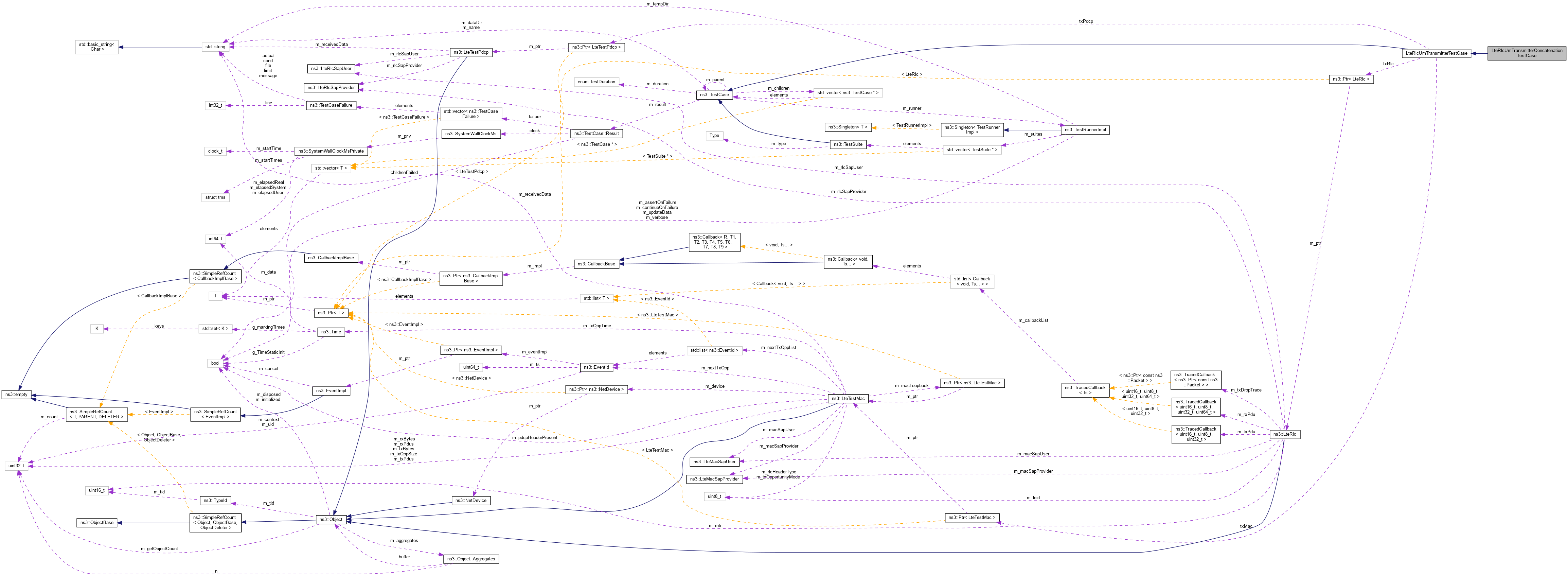
+ Collaboration diagram for LteRlcUmTransmitterConcatenationTestCase:

Public Member Functions

 LteRlcUmTransmitterConcatenationTestCase ()
 
 LteRlcUmTransmitterConcatenationTestCase (std::string name)
 Constructor. More...
 
virtual ~LteRlcUmTransmitterConcatenationTestCase ()
 
- Public Member Functions inherited from LteRlcUmTransmitterTestCase
 LteRlcUmTransmitterTestCase ()
 
 LteRlcUmTransmitterTestCase (std::string name)
 Constructor. More...
 
virtual ~LteRlcUmTransmitterTestCase ()
 
void CheckDataReceived (Time time, std::string shouldReceived, std::string assertMsg)
 Check data received function. More...
 
- Public Member Functions inherited from ns3::TestCase
 TestCase (const TestCase &)=delete
 
virtual ~TestCase ()
 Destructor. More...
 
std::string GetName (void) const
 
TestCaseoperator= (const TestCase &)=delete
 

Private Member Functions

virtual void DoRun (void)
 Implementation to actually run this TestCase. More...
 

Additional Inherited Members

- Public Types inherited from ns3::TestCase
enum  TestDuration { QUICK = 1 , EXTENSIVE = 2 , TAKES_FOREVER = 3 }
 How long the test takes to execute. More...
 
- Protected Member Functions inherited from ns3::TestCase
 TestCase (std::string name)
 Constructor. More...
 
void AddTestCase (TestCase *testCase, TestDuration duration=QUICK)
 Add an individual child TestCase to this test suite. More...
 
TestCaseGetParent () const
 Get the parent of this TestCsse. More...
 
bool IsStatusFailure (void) const
 Check if any tests failed. More...
 
bool IsStatusSuccess (void) const
 Check if all tests passed. More...
 
void SetDataDir (std::string directory)
 Set the data directory where reference trace files can be found. More...
 
void ReportTestFailure (std::string cond, std::string actual, std::string limit, std::string message, std::string file, int32_t line)
 Log the failure of this TestCase. More...
 
bool MustAssertOnFailure (void) const
 Check if this run should assert on failure. More...
 
bool MustContinueOnFailure (void) const
 Check if this run should continue on failure. More...
 
std::string CreateDataDirFilename (std::string filename)
 Construct the full path to a file in the data directory. More...
 
std::string CreateTempDirFilename (std::string filename)
 Construct the full path to a file in a temporary directory. More...
 
- Protected Attributes inherited from LteRlcUmTransmitterTestCase
Ptr< LteTestMactxMac
 the MAC More...
 
Ptr< LteTestPdcptxPdcp
 the transmit PDCP More...
 
Ptr< LteRlctxRlc
 the RLC More...
 

Detailed Description

Test 4.1.1.3 Concatenation (n SDUs => One PDU)

Definition at line 145 of file lte-test-rlc-um-transmitter.h.

Constructor & Destructor Documentation

◆ LteRlcUmTransmitterConcatenationTestCase() [1/2]

LteRlcUmTransmitterConcatenationTestCase::LteRlcUmTransmitterConcatenationTestCase ( std::string  name)

Constructor.

Test 4.1.1.3 Concatenation (n SDUs => One PDU)

Parameters
namethe reference name

Definition at line 195 of file lte-test-rlc-um-transmitter.cc.

◆ LteRlcUmTransmitterConcatenationTestCase() [2/2]

LteRlcUmTransmitterConcatenationTestCase::LteRlcUmTransmitterConcatenationTestCase ( )

◆ ~LteRlcUmTransmitterConcatenationTestCase()

LteRlcUmTransmitterConcatenationTestCase::~LteRlcUmTransmitterConcatenationTestCase ( )
virtual

Definition at line 200 of file lte-test-rlc-um-transmitter.cc.

Member Function Documentation

◆ DoRun()

void LteRlcUmTransmitterConcatenationTestCase::DoRun ( void  )
privatevirtual

Implementation to actually run this TestCase.

Subclasses should override this method to conduct their tests.

Reimplemented from LteRlcUmTransmitterTestCase.

Definition at line 205 of file lte-test-rlc-um-transmitter.cc.

References LteRlcUmTransmitterTestCase::CheckDataReceived(), LteRlcUmTransmitterTestCase::DoRun(), ns3::Seconds(), ns3::LteTestPdcp::SendData(), ns3::LteTestMac::SendTxOpportunity(), LteRlcUmTransmitterTestCase::txMac, and LteRlcUmTransmitterTestCase::txPdcp.

+ Here is the call graph for this function:

The documentation for this class was generated from the following files: