A Discrete-Event Network Simulator
API
Loading...
Searching...
No Matches
CoDelQueueDiscBasicDrop Class Reference

Test 5: enqueue/dequeue with drops according to CoDel algorithm. More...

+ Inheritance diagram for CoDelQueueDiscBasicDrop:
+ Collaboration diagram for CoDelQueueDiscBasicDrop:

Public Member Functions

 CoDelQueueDiscBasicDrop (QueueSizeUnit mode)
 Constructor.
 
void DoRun () override
 Implementation to actually run this TestCase.
 
- Public Member Functions inherited from ns3::TestCase
 TestCase (const TestCase &)=delete
 
virtual ~TestCase ()
 Destructor.
 
std::string GetName () const
 
TestCaseoperator= (const TestCase &)=delete
 

Private Member Functions

void Dequeue (Ptr< CoDelQueueDisc > queue, uint32_t modeSize)
 Dequeue function.
 
void DropNextTracer (uint32_t oldVal, uint32_t newVal)
 Drop next tracer function.
 
void Enqueue (Ptr< CoDelQueueDisc > queue, uint32_t size, uint32_t nPkt)
 Enqueue function.
 

Private Attributes

uint32_t m_dropNextCount
 count the number of times m_dropNext is recalculated
 
QueueSizeUnit m_mode
 mode
 

Additional Inherited Members

- Public Types inherited from ns3::TestCase
enum class  Duration { QUICK = 1 , EXTENSIVE = 2 , TAKES_FOREVER = 3 }
 How long the test takes to execute. More...
 
using TestDuration = Duration
 Deprecated test duration simple enums.
 
- Static Public Attributes inherited from ns3::TestCase
static constexpr auto QUICK = Duration::QUICK
 Deprecated test duration simple enums.
 
static constexpr auto EXTENSIVE = Duration::EXTENSIVE
 
static constexpr auto TAKES_FOREVER = Duration::TAKES_FOREVER
 
- Protected Member Functions inherited from ns3::TestCase
 TestCase (std::string name)
 Constructor.
 
void AddTestCase (TestCase *testCase, Duration duration=Duration::QUICK)
 Add an individual child TestCase to this test suite.
 
TestCaseGetParent () const
 Get the parent of this TestCase.
 
bool IsStatusFailure () const
 Check if any tests failed.
 
bool IsStatusSuccess () const
 Check if all tests passed.
 
void SetDataDir (std::string directory)
 Set the data directory where reference trace files can be found.
 
void ReportTestFailure (std::string cond, std::string actual, std::string limit, std::string message, std::string file, int32_t line)
 Log the failure of this TestCase.
 
bool MustAssertOnFailure () const
 Check if this run should assert on failure.
 
bool MustContinueOnFailure () const
 Check if this run should continue on failure.
 
std::string CreateDataDirFilename (std::string filename)
 Construct the full path to a file in the data directory.
 
std::string CreateTempDirFilename (std::string filename)
 Construct the full path to a file in a temporary directory.
 

Detailed Description

Test 5: enqueue/dequeue with drops according to CoDel algorithm.

Definition at line 453 of file codel-queue-disc-test-suite.cc.

Constructor & Destructor Documentation

◆ CoDelQueueDiscBasicDrop()

CoDelQueueDiscBasicDrop::CoDelQueueDiscBasicDrop ( QueueSizeUnit  mode)

Constructor.

Parameters
modethe mode

Definition at line 487 of file codel-queue-disc-test-suite.cc.

References m_dropNextCount, and m_mode.

Member Function Documentation

◆ Dequeue()

void CoDelQueueDiscBasicDrop::Dequeue ( Ptr< CoDelQueueDisc queue,
uint32_t  modeSize 
)
private

Dequeue function.

Parameters
queuethe queue disc
modeSizethe mode size

Definition at line 576 of file codel-queue-disc-test-suite.cc.

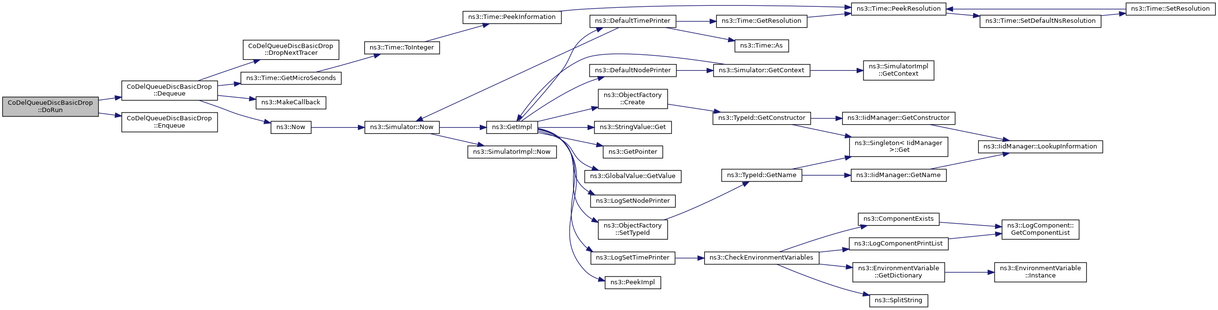
References ns3::Create(), DropNextTracer(), m_dropNextCount, ns3::MakeCallback(), ns3::Simulator::Now(), NS_TEST_EXPECT_MSG_EQ, and ns3::CoDelQueueDisc::TARGET_EXCEEDED_DROP.

Referenced by DoRun().

+ Here is the call graph for this function:
+ Here is the caller graph for this function:

◆ DoRun()

void CoDelQueueDiscBasicDrop::DoRun ( )
overridevirtual

Implementation to actually run this TestCase.

Subclasses should override this method to conduct their tests.

Implements ns3::TestCase.

Definition at line 501 of file codel-queue-disc-test-suite.cc.

References ns3::Create(), Dequeue(), ns3::Simulator::Destroy(), Enqueue(), m_mode, NS_TEST_ASSERT_MSG_EQ, pktSize, ns3::Simulator::Run(), and ns3::Simulator::Schedule().

+ Here is the call graph for this function:

◆ DropNextTracer()

void CoDelQueueDiscBasicDrop::DropNextTracer ( uint32_t  oldVal,
uint32_t  newVal 
)
private

Drop next tracer function.

Parameters
oldValthe old value
newValthe new value

Definition at line 495 of file codel-queue-disc-test-suite.cc.

References m_dropNextCount.

Referenced by Dequeue().

+ Here is the caller graph for this function:

◆ Enqueue()

void CoDelQueueDiscBasicDrop::Enqueue ( Ptr< CoDelQueueDisc queue,
uint32_t  size,
uint32_t  nPkt 
)
private

Enqueue function.

Parameters
queuethe queue disc
sizethe size
nPktthe number of packets

Definition at line 566 of file codel-queue-disc-test-suite.cc.

References ns3::Create().

Referenced by DoRun().

+ Here is the call graph for this function:
+ Here is the caller graph for this function:

Member Data Documentation

◆ m_dropNextCount

uint32_t CoDelQueueDiscBasicDrop::m_dropNextCount
private

count the number of times m_dropNext is recalculated

Definition at line 484 of file codel-queue-disc-test-suite.cc.

Referenced by CoDelQueueDiscBasicDrop(), Dequeue(), and DropNextTracer().

◆ m_mode

QueueSizeUnit CoDelQueueDiscBasicDrop::m_mode
private

mode

Definition at line 483 of file codel-queue-disc-test-suite.cc.

Referenced by CoDelQueueDiscBasicDrop(), and DoRun().


The documentation for this class was generated from the following file: