A Discrete-Event Network Simulator
API
Loading...
Searching...
No Matches
LteRlcUmTransmitterReportBufferStatusTestCase Class Reference

Test 4.1.1.4 Report Buffer Status (test primitive parameters) More...

#include "lte-test-rlc-um-transmitter.h"

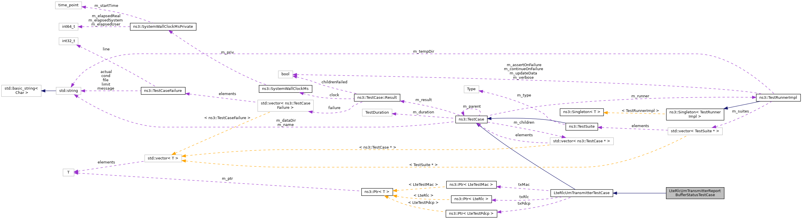
+ Inheritance diagram for LteRlcUmTransmitterReportBufferStatusTestCase:
+ Collaboration diagram for LteRlcUmTransmitterReportBufferStatusTestCase:

Public Member Functions

 LteRlcUmTransmitterReportBufferStatusTestCase ()
 
 LteRlcUmTransmitterReportBufferStatusTestCase (std::string name)
 Constructor.
 
 ~LteRlcUmTransmitterReportBufferStatusTestCase () override
 
- Public Member Functions inherited from LteRlcUmTransmitterTestCase
 LteRlcUmTransmitterTestCase ()
 
 LteRlcUmTransmitterTestCase (std::string name)
 Constructor.
 
 ~LteRlcUmTransmitterTestCase () override
 
void CheckDataReceived (Time time, std::string shouldReceived, std::string assertMsg)
 Check data received function.
 
- Public Member Functions inherited from ns3::TestCase
 TestCase (const TestCase &)=delete
 
virtual ~TestCase ()
 Destructor.
 
std::string GetName () const
 
TestCaseoperator= (const TestCase &)=delete
 

Private Member Functions

void DoRun () override
 Implementation to actually run this TestCase.
 

Additional Inherited Members

- Public Types inherited from ns3::TestCase
enum class  Duration { QUICK = 1 , EXTENSIVE = 2 , TAKES_FOREVER = 3 }
 How long the test takes to execute. More...
 
using TestDuration = Duration
 Deprecated test duration simple enums.
 
- Static Public Attributes inherited from ns3::TestCase
static constexpr auto QUICK = Duration::QUICK
 Deprecated test duration simple enums.
 
static constexpr auto EXTENSIVE = Duration::EXTENSIVE
 
static constexpr auto TAKES_FOREVER = Duration::TAKES_FOREVER
 
- Protected Member Functions inherited from LteRlcUmTransmitterTestCase
void DoRun () override
 Implementation to actually run this TestCase.
 
- Protected Member Functions inherited from ns3::TestCase
 TestCase (std::string name)
 Constructor.
 
void AddTestCase (TestCase *testCase, Duration duration=Duration::QUICK)
 Add an individual child TestCase to this test suite.
 
TestCaseGetParent () const
 Get the parent of this TestCase.
 
bool IsStatusFailure () const
 Check if any tests failed.
 
bool IsStatusSuccess () const
 Check if all tests passed.
 
void SetDataDir (std::string directory)
 Set the data directory where reference trace files can be found.
 
void ReportTestFailure (std::string cond, std::string actual, std::string limit, std::string message, std::string file, int32_t line)
 Log the failure of this TestCase.
 
bool MustAssertOnFailure () const
 Check if this run should assert on failure.
 
bool MustContinueOnFailure () const
 Check if this run should continue on failure.
 
std::string CreateDataDirFilename (std::string filename)
 Construct the full path to a file in the data directory.
 
std::string CreateTempDirFilename (std::string filename)
 Construct the full path to a file in a temporary directory.
 
- Protected Attributes inherited from LteRlcUmTransmitterTestCase
Ptr< LteTestMactxMac
 the MAC
 
Ptr< LteTestPdcptxPdcp
 the transmit PDCP
 
Ptr< LteRlctxRlc
 the RLC
 

Detailed Description

Test 4.1.1.4 Report Buffer Status (test primitive parameters)

Definition at line 150 of file lte-test-rlc-um-transmitter.h.

Constructor & Destructor Documentation

◆ LteRlcUmTransmitterReportBufferStatusTestCase() [1/2]

LteRlcUmTransmitterReportBufferStatusTestCase::LteRlcUmTransmitterReportBufferStatusTestCase ( std::string  name)

Constructor.

Test 4.1.1.4 Report Buffer Status (test primitive parameters)

Parameters
namethe reference name

Definition at line 228 of file lte-test-rlc-um-transmitter.cc.

◆ LteRlcUmTransmitterReportBufferStatusTestCase() [2/2]

LteRlcUmTransmitterReportBufferStatusTestCase::LteRlcUmTransmitterReportBufferStatusTestCase ( )

◆ ~LteRlcUmTransmitterReportBufferStatusTestCase()

LteRlcUmTransmitterReportBufferStatusTestCase::~LteRlcUmTransmitterReportBufferStatusTestCase ( )
override

Definition at line 234 of file lte-test-rlc-um-transmitter.cc.

Member Function Documentation

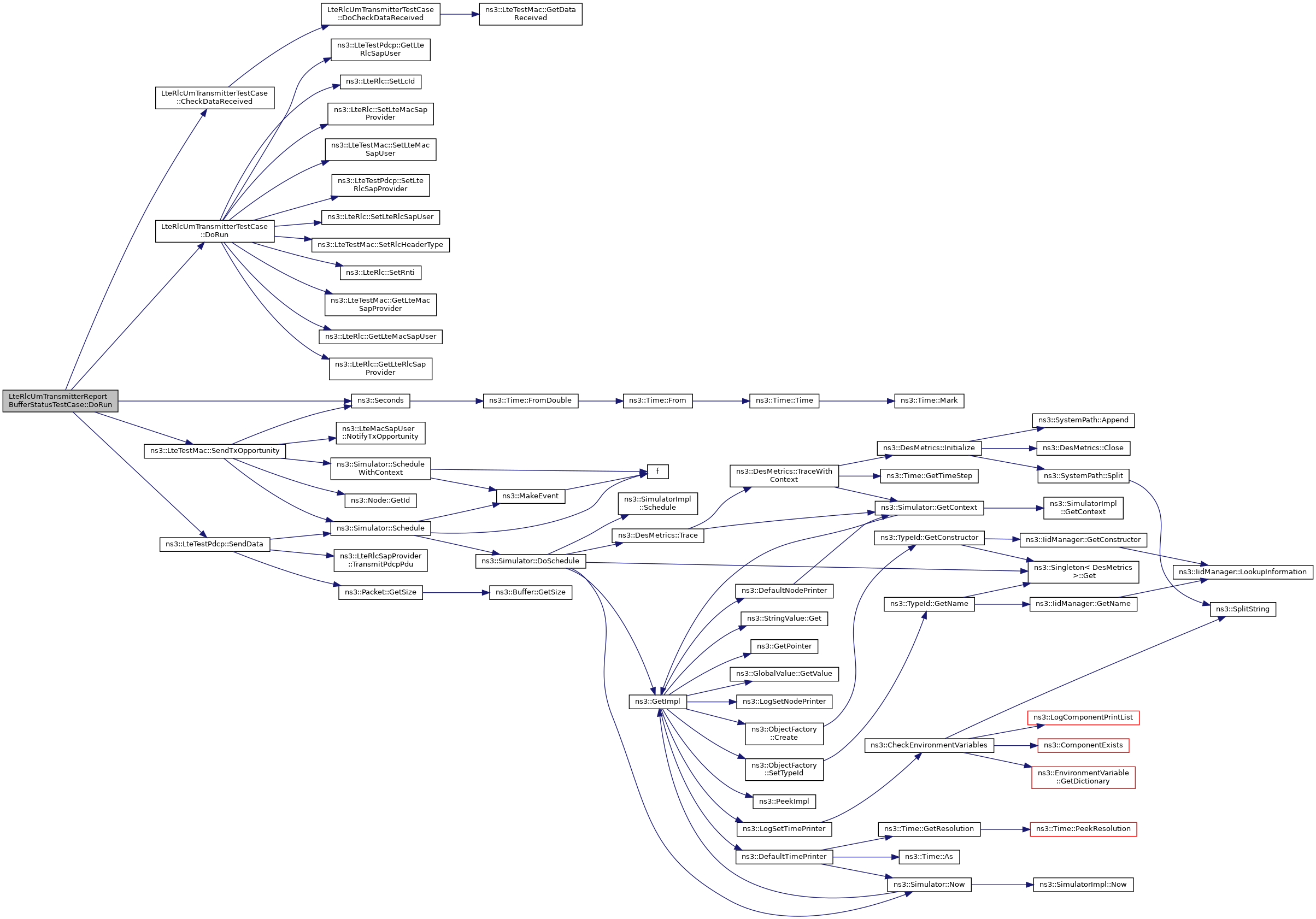
◆ DoRun()

void LteRlcUmTransmitterReportBufferStatusTestCase::DoRun ( )
overrideprivatevirtual

Implementation to actually run this TestCase.

Subclasses should override this method to conduct their tests.

Implements ns3::TestCase.

Definition at line 239 of file lte-test-rlc-um-transmitter.cc.

References LteRlcUmTransmitterTestCase::CheckDataReceived(), ns3::Simulator::Destroy(), LteRlcUmTransmitterTestCase::DoRun(), ns3::Simulator::Run(), ns3::Seconds(), LteRlcUmTransmitterTestCase::txMac, and LteRlcUmTransmitterTestCase::txPdcp.

+ Here is the call graph for this function:

The documentation for this class was generated from the following files: