A Discrete-Event Network Simulator
API
Loading...
Searching...
No Matches
AredQueueDiscTestCase Class Reference

Ared Queue Disc Test Case. More...

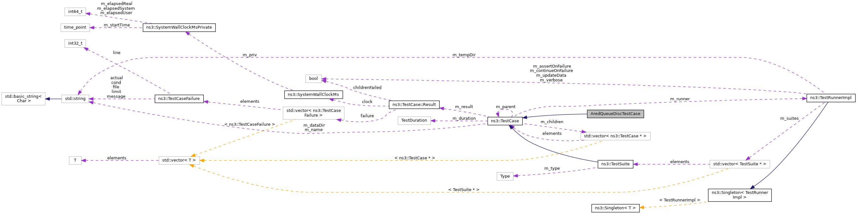
+ Inheritance diagram for AredQueueDiscTestCase:
+ Collaboration diagram for AredQueueDiscTestCase:

Public Member Functions

 AredQueueDiscTestCase ()
 
void DoRun () override
 Implementation to actually run this TestCase.
 
- Public Member Functions inherited from ns3::TestCase
 TestCase (const TestCase &)=delete
 
virtual ~TestCase ()
 Destructor.
 
std::string GetName () const
 
TestCaseoperator= (const TestCase &)=delete
 

Private Member Functions

void Enqueue (Ptr< RedQueueDisc > queue, uint32_t size, uint32_t nPkt)
 Enqueue function.
 
void EnqueueWithDelay (Ptr< RedQueueDisc > queue, uint32_t size, uint32_t nPkt)
 Enqueue with delay function.
 
void RunAredDiscTest (QueueSizeUnit mode)
 Run ARED queue disc test function.
 

Additional Inherited Members

- Public Types inherited from ns3::TestCase
enum class  Duration { QUICK = 1 , EXTENSIVE = 2 , TAKES_FOREVER = 3 }
 How long the test takes to execute. More...
 
using TestDuration = Duration
 Deprecated test duration simple enums.
 
- Static Public Attributes inherited from ns3::TestCase
static constexpr auto QUICK = Duration::QUICK
 Deprecated test duration simple enums.
 
static constexpr auto EXTENSIVE = Duration::EXTENSIVE
 
static constexpr auto TAKES_FOREVER = Duration::TAKES_FOREVER
 
- Protected Member Functions inherited from ns3::TestCase
 TestCase (std::string name)
 Constructor.
 
void AddTestCase (TestCase *testCase, Duration duration=Duration::QUICK)
 Add an individual child TestCase to this test suite.
 
TestCaseGetParent () const
 Get the parent of this TestCase.
 
bool IsStatusFailure () const
 Check if any tests failed.
 
bool IsStatusSuccess () const
 Check if all tests passed.
 
void SetDataDir (std::string directory)
 Set the data directory where reference trace files can be found.
 
void ReportTestFailure (std::string cond, std::string actual, std::string limit, std::string message, std::string file, int32_t line)
 Log the failure of this TestCase.
 
bool MustAssertOnFailure () const
 Check if this run should assert on failure.
 
bool MustContinueOnFailure () const
 Check if this run should continue on failure.
 
std::string CreateDataDirFilename (std::string filename)
 Construct the full path to a file in the data directory.
 
std::string CreateTempDirFilename (std::string filename)
 Construct the full path to a file in a temporary directory.
 

Detailed Description

Ared Queue Disc Test Case.

Definition at line 78 of file adaptive-red-queue-disc-test-suite.cc.

Constructor & Destructor Documentation

◆ AredQueueDiscTestCase()

AredQueueDiscTestCase::AredQueueDiscTestCase ( )

Definition at line 106 of file adaptive-red-queue-disc-test-suite.cc.

Member Function Documentation

◆ DoRun()

void AredQueueDiscTestCase::DoRun ( )
overridevirtual

Implementation to actually run this TestCase.

Subclasses should override this method to conduct their tests.

Implements ns3::TestCase.

Definition at line 395 of file adaptive-red-queue-disc-test-suite.cc.

References ns3::Simulator::Destroy(), and RunAredDiscTest().

+ Here is the call graph for this function:

◆ Enqueue()

void AredQueueDiscTestCase::Enqueue ( Ptr< RedQueueDisc queue,
uint32_t  size,
uint32_t  nPkt 
)
private

Enqueue function.

Parameters
queuethe queue disc
sizethe size
nPktthe number of packets

Definition at line 369 of file adaptive-red-queue-disc-test-suite.cc.

References ns3::Create().

Referenced by EnqueueWithDelay(), and RunAredDiscTest().

+ Here is the call graph for this function:
+ Here is the caller graph for this function:

◆ EnqueueWithDelay()

void AredQueueDiscTestCase::EnqueueWithDelay ( Ptr< RedQueueDisc queue,
uint32_t  size,
uint32_t  nPkt 
)
private

Enqueue with delay function.

Parameters
queuethe queue disc
sizethe size
nPktthe number of packets

Definition at line 379 of file adaptive-red-queue-disc-test-suite.cc.

References ns3::Create(), Enqueue(), ns3::Simulator::Schedule(), and ns3::Seconds().

Referenced by RunAredDiscTest().

+ Here is the call graph for this function:
+ Here is the caller graph for this function:

◆ RunAredDiscTest()

void AredQueueDiscTestCase::RunAredDiscTest ( QueueSizeUnit  mode)
private

Run ARED queue disc test function.

Parameters
modethe test mode

Definition at line 112 of file adaptive-red-queue-disc-test-suite.cc.

References ns3::Create(), Enqueue(), EnqueueWithDelay(), NS_TEST_ASSERT_MSG_EQ, NS_TEST_ASSERT_MSG_LT, NS_TEST_ASSERT_MSG_NE, pktSize, ns3::Simulator::Run(), ns3::Seconds(), ns3::Simulator::Stop(), and ns3::RedQueueDisc::UNFORCED_DROP.

Referenced by DoRun().

+ Here is the call graph for this function:
+ Here is the caller graph for this function:

The documentation for this class was generated from the following file: