Lte interference test when using strict frequency reuse algorithm. More...
#include "lte-test-interference-fr.h"
Inheritance diagram for LteInterferenceStrictFrTestCase:
Collaboration diagram for LteInterferenceStrictFrTestCase:Public Member Functions | |
| LteInterferenceStrictFrTestCase (std::string name, double d1, double d2, double commonDlSinr, double commonUlSinr, double edgeDlSinr, double edgeUlSinr, uint32_t rspqThreshold) | |
| Constructor. | |
| ~LteInterferenceStrictFrTestCase () override | |
Public Member Functions inherited from ns3::TestCase | |
| TestCase (const TestCase &)=delete | |
| virtual | ~TestCase () |
| Destructor. | |
| std::string | GetName () const |
| TestCase & | operator= (const TestCase &)=delete |
Private Member Functions | |
| void | DoRun () override |
| Implementation to actually run this TestCase. | |
Private Attributes | |
| double | m_commonDlSinrDb |
| expected common DL SINR in dB | |
| double | m_d1 |
| distance between UE and ENB | |
| double | m_d2 |
| distance between UE and other ENB | |
| double | m_edgeDlSinrDb |
| expected edge DL SINR in dB | |
| uint32_t | m_rspqThreshold |
| RSPQ threshold. | |
Additional Inherited Members | |
Public Types inherited from ns3::TestCase | |
| enum class | Duration { QUICK = 1 , EXTENSIVE = 2 , TAKES_FOREVER = 3 } |
| How long the test takes to execute. More... | |
| using | TestDuration = Duration |
| Deprecated test duration simple enums. | |
Static Public Attributes inherited from ns3::TestCase | |
| static constexpr auto | QUICK = Duration::QUICK |
| Deprecated test duration simple enums. | |
| static constexpr auto | EXTENSIVE = Duration::EXTENSIVE |
| static constexpr auto | TAKES_FOREVER = Duration::TAKES_FOREVER |
Protected Member Functions inherited from ns3::TestCase | |
| TestCase (std::string name) | |
| Constructor. | |
| void | AddTestCase (TestCase *testCase, Duration duration=Duration::QUICK) |
| Add an individual child TestCase to this test suite. | |
| TestCase * | GetParent () const |
| Get the parent of this TestCase. | |
| bool | IsStatusFailure () const |
| Check if any tests failed. | |
| bool | IsStatusSuccess () const |
| Check if all tests passed. | |
| void | SetDataDir (std::string directory) |
| Set the data directory where reference trace files can be found. | |
| void | ReportTestFailure (std::string cond, std::string actual, std::string limit, std::string message, std::string file, int32_t line) |
| Log the failure of this TestCase. | |
| bool | MustAssertOnFailure () const |
| Check if this run should assert on failure. | |
| bool | MustContinueOnFailure () const |
| Check if this run should continue on failure. | |
| std::string | CreateDataDirFilename (std::string filename) |
| Construct the full path to a file in the data directory. | |
| std::string | CreateTempDirFilename (std::string filename) |
| Construct the full path to a file in a temporary directory. | |
Lte interference test when using strict frequency reuse algorithm.
Definition at line 70 of file lte-test-interference-fr.h.
| LteInterferenceStrictFrTestCase::LteInterferenceStrictFrTestCase | ( | std::string | name, |
| double | d1, | ||
| double | d2, | ||
| double | commonDlSinr, | ||
| double | commonUlSinr, | ||
| double | edgeDlSinr, | ||
| double | edgeUlSinr, | ||
| uint32_t | rspqThreshold | ||
| ) |
Constructor.
| name | the reference name |
| d1 | distance between ENB and UE |
| d2 | distance between ENB and other UE |
| commonDlSinr | the DL SINR |
| commonUlSinr | the UL SINR |
| edgeDlSinr | the DL SINR |
| edgeUlSinr | the UL SINR |
| rspqThreshold | RSPQ threshold |
Definition at line 290 of file lte-test-interference-fr.cc.
References NS_LOG_INFO.
|
override |
Definition at line 308 of file lte-test-interference-fr.cc.
|
overrideprivatevirtual |
Implementation to actually run this TestCase.
Subclasses should override this method to conduct their tests.
Implements ns3::TestCase.
Definition at line 313 of file lte-test-interference-fr.cc.
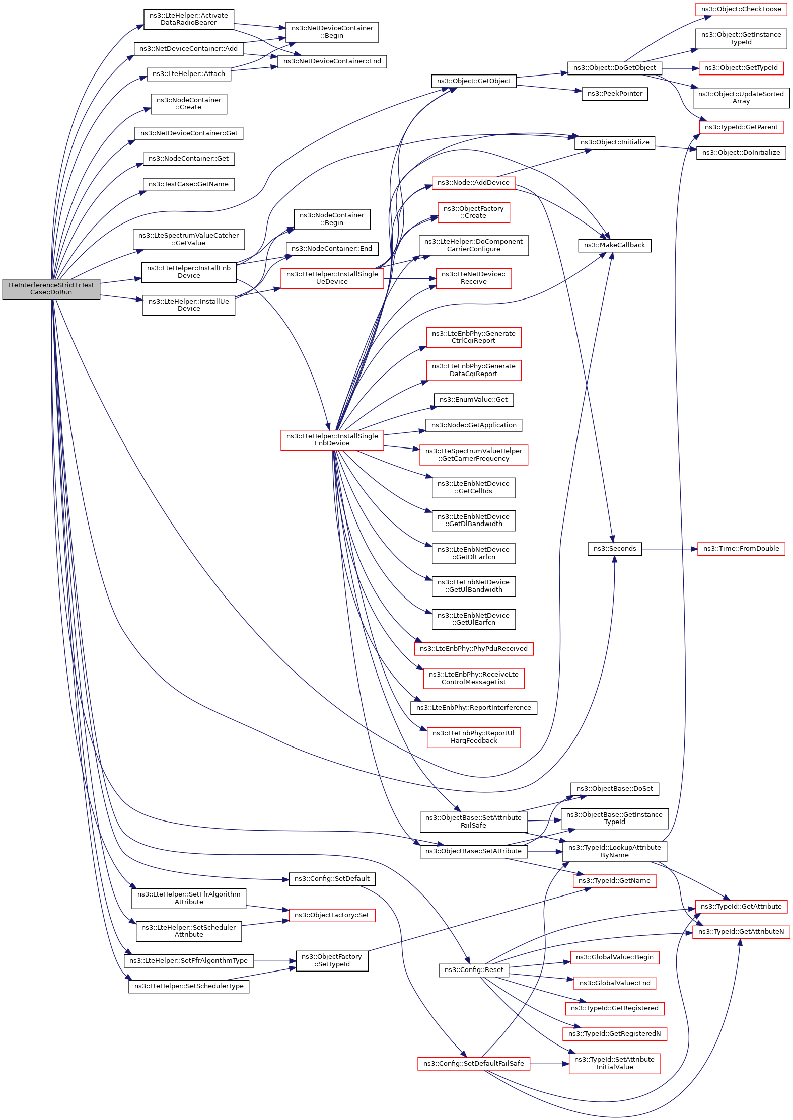
References ns3::NetDeviceContainer::Add(), ns3::Create(), ns3::NodeContainer::Create(), ns3::LteRrcSap::PdschConfigDedicated::dB0, ns3::Simulator::Destroy(), ns3::EpsBearer::GBR_CONV_VOICE, ns3::TestCase::GetName(), ns3::Object::GetObject(), m_commonDlSinrDb, m_d1, m_d2, m_edgeDlSinrDb, m_rspqThreshold, ns3::MakeCallback(), NS_LOG_DEBUG, NS_LOG_INFO, NS_TEST_ASSERT_MSG_EQ_TOL, ns3::LteAmc::PiroEW2010, ns3::FfMacScheduler::PUSCH_UL_CQI, ns3::LteSpectrumValueCatcher::ReportValue(), ns3::Config::Reset(), ns3::Simulator::Run(), ns3::Seconds(), ns3::Config::SetDefault(), and ns3::Simulator::Stop().
Here is the call graph for this function:
|
private |
expected common DL SINR in dB
Definition at line 100 of file lte-test-interference-fr.h.
Referenced by DoRun().
|
private |
distance between UE and ENB
Definition at line 98 of file lte-test-interference-fr.h.
Referenced by DoRun().
|
private |
distance between UE and other ENB
Definition at line 99 of file lte-test-interference-fr.h.
Referenced by DoRun().
|
private |
expected edge DL SINR in dB
Definition at line 101 of file lte-test-interference-fr.h.
Referenced by DoRun().
|
private |