Represent the Mac Header with the Frame Control and Sequence Number fields. More...
#include "lr-wpan-mac-header.h"
Inheritance diagram for ns3::LrWpanMacHeader:
Collaboration diagram for ns3::LrWpanMacHeader:Public Types | |
| enum | AddrModeType { NOADDR = 0 , RESADDR = 1 , SHORTADDR = 2 , EXTADDR = 3 } |
| The addressing mode types, see IEEE 802.15.4-2006, Table 80. More... | |
| enum | KeyIdModeType { IMPLICIT = 0 , NOKEYSOURCE = 1 , SHORTKEYSOURCE = 2 , LONGKEYSOURCE = 3 } |
| The addressing mode types, see IEEE 802.15.4-2006, Table 80. More... | |
| enum | LrWpanMacType { LRWPAN_MAC_BEACON = 0 , LRWPAN_MAC_DATA = 1 , LRWPAN_MAC_ACKNOWLEDGMENT = 2 , LRWPAN_MAC_COMMAND = 3 , LRWPAN_MAC_RESERVED } |
| The possible MAC types, see IEEE 802.15.4-2006, Table 79. More... | |
Public Member Functions | |
| LrWpanMacHeader () | |
| LrWpanMacHeader (LrWpanMacType wpanMacType, uint8_t seqNum) | |
| Constructor. More... | |
| ~LrWpanMacHeader () override | |
| uint32_t | Deserialize (Buffer::Iterator start) override |
| uint8_t | GetDstAddrMode () const |
| Get the Dest. More... | |
| uint16_t | GetDstPanId () const |
| Get the Destination PAN ID. More... | |
| Mac64Address | GetExtDstAddr () const |
| Get the Destination Extended address. More... | |
| Mac64Address | GetExtSrcAddr () const |
| Get the Source Extended address. More... | |
| uint16_t | GetFrameControl () const |
| Get the Frame control field. More... | |
| uint8_t | GetFrameVer () const |
| Get the Frame Version of Frame control field. More... | |
| uint32_t | GetFrmCounter () const |
| Get the Auxiliary Security Header - Frame Counter Octets. More... | |
| uint8_t | GetFrmCtrlRes () const |
| Get the Reserved bits of Frame control field. More... | |
| TypeId | GetInstanceTypeId () const override |
| Get the most derived TypeId for this Object. More... | |
| uint8_t | GetKeyIdIndex () const |
| Get the Auxiliary Security Header - Key Identifier - Key Index. More... | |
| uint8_t | GetKeyIdMode () const |
| Get the Auxiliary Security Header - Security Control - Key Identifier Mode bits. More... | |
| uint32_t | GetKeyIdSrc32 () const |
| Get the Auxiliary Security Header - Key Identifier - Key Source (2 Octets) More... | |
| uint64_t | GetKeyIdSrc64 () const |
| Get the Auxiliary Security Header - Key Identifier - Key Source (4 Octets) More... | |
| uint8_t | GetSecControl () const |
| Get the Auxiliary Security Header - Security Control Octet. More... | |
| uint8_t | GetSecCtrlReserved () const |
| Get the Auxiliary Security Header - Security Control - Reserved bits. More... | |
| uint8_t | GetSecLevel () const |
| Get the Auxiliary Security Header - Security Control - Security Level bits. More... | |
| uint8_t | GetSeqNum () const |
| Get the frame Sequence number. More... | |
| uint32_t | GetSerializedSize () const override |
| Mac16Address | GetShortDstAddr () const |
| Get the Destination Short address. More... | |
| Mac16Address | GetShortSrcAddr () const |
| Get the Source Short address. More... | |
| uint8_t | GetSrcAddrMode () const |
| Get the Source Addressing Mode of Frame control field. More... | |
| uint16_t | GetSrcPanId () const |
| Get the Source PAN ID. More... | |
| LrWpanMacType | GetType () const |
| Get the header type. More... | |
| bool | IsAcknowledgment () const |
| Returns true if the header is an ack. More... | |
| bool | IsAckReq () const |
| Check if Ack. More... | |
| bool | IsBeacon () const |
| Returns true if the header is a beacon. More... | |
| bool | IsCommand () const |
| Returns true if the header is a command. More... | |
| bool | IsData () const |
| Returns true if the header is a data. More... | |
| bool | IsFrmPend () const |
| Check if Frame Pending bit of Frame Control is enabled. More... | |
| bool | IsPanIdComp () const |
| Check if PAN ID Compression bit of Frame Control is enabled. More... | |
| bool | IsSecEnable () const |
| Check if Security Enabled bit of Frame Control is enabled. More... | |
| void | Print (std::ostream &os) const override |
| void | Serialize (Buffer::Iterator start) const override |
| void | SetAckReq () |
| Set the Frame Control field "Ack. Request" bit to true. More... | |
| void | SetDstAddrFields (uint16_t panId, Mac16Address addr) |
| Set Destination address fields. More... | |
| void | SetDstAddrFields (uint16_t panId, Mac64Address addr) |
| Set Destination address fields. More... | |
| void | SetDstAddrMode (uint8_t addrMode) |
| Set the Destination address mode. More... | |
| void | SetFrameControl (uint16_t frameControl) |
| Set the whole Frame Control field. More... | |
| void | SetFrameVer (uint8_t ver) |
| Set the Frame version. More... | |
| void | SetFrmCounter (uint32_t frmCntr) |
| Set the auxiliary security header "Frame Counter" octet. More... | |
| void | SetFrmCtrlRes (uint8_t res) |
| Set the Frame Control field "Reserved" bits. More... | |
| void | SetFrmPend () |
| Set the Frame Control field "Frame Pending" bit to true. More... | |
| void | SetKeyId (uint32_t keySrc, uint8_t keyIndex) |
| Set the Key Index and originator. More... | |
| void | SetKeyId (uint64_t keySrc, uint8_t keyIndex) |
| Set the Key Index and originator. More... | |
| void | SetKeyId (uint8_t keyIndex) |
| Set the Key Index. More... | |
| void | SetKeyIdMode (uint8_t keyIdMode) |
| Set the Security Control field "Key Identifier Mode" bits (2 bits) More... | |
| void | SetNoAckReq () |
| Set the Frame Control field "Ack. Request" bit to false. More... | |
| void | SetNoFrmPend () |
| Set the Frame Control field "Frame Pending" bit to false. More... | |
| void | SetNoPanIdComp () |
| Set the Frame Control field "PAN ID Compression" bit to false. More... | |
| void | SetPanIdComp () |
| Set the Frame Control field "PAN ID Compression" bit to true. More... | |
| void | SetSecControl (uint8_t secLevel) |
| Set the auxiliary security header "Security Control" octet. More... | |
| void | SetSecCtrlReserved (uint8_t res) |
| Set the Security Control field "Reserved" bits (3 bits) More... | |
| void | SetSecDisable () |
| Set the Frame Control field "Security Enabled" bit to false. More... | |
| void | SetSecEnable () |
| Set the Frame Control field "Security Enabled" bit to true. More... | |
| void | SetSecLevel (uint8_t secLevel) |
| Set the Security Control field "Security Level" bits (3 bits) More... | |
| void | SetSeqNum (uint8_t seqNum) |
| Set the Sequence number. More... | |
| void | SetSrcAddrFields (uint16_t panId, Mac16Address addr) |
| Set Source address fields. More... | |
| void | SetSrcAddrFields (uint16_t panId, Mac64Address addr) |
| Set Source address fields. More... | |
| void | SetSrcAddrMode (uint8_t addrMode) |
| Set the Source address mode. More... | |
| void | SetType (LrWpanMacType wpanMacType) |
| Set the Frame Control field "Frame Type" bits. More... | |
Public Member Functions inherited from ns3::Header | |
| ~Header () override | |
| virtual uint32_t | Deserialize (Buffer::Iterator start)=0 |
| Deserialize the object from a buffer iterator. More... | |
| virtual uint32_t | Deserialize (Buffer::Iterator start, Buffer::Iterator end) |
| Deserialize the object from a buffer iterator. More... | |
Public Member Functions inherited from ns3::Chunk | |
| virtual uint32_t | Deserialize (Buffer::Iterator start, Buffer::Iterator end) |
| Deserialize the object from a buffer iterator. More... | |
Public Member Functions inherited from ns3::ObjectBase | |
| virtual | ~ObjectBase () |
| Virtual destructor. More... | |
| void | GetAttribute (std::string name, AttributeValue &value) const |
| Get the value of an attribute, raising fatal errors if unsuccessful. More... | |
| bool | GetAttributeFailSafe (std::string name, AttributeValue &value) const |
| Get the value of an attribute without raising errors. More... | |
| void | SetAttribute (std::string name, const AttributeValue &value) |
| Set a single attribute, raising fatal errors if unsuccessful. More... | |
| bool | SetAttributeFailSafe (std::string name, const AttributeValue &value) |
| Set a single attribute without raising errors. More... | |
| bool | TraceConnect (std::string name, std::string context, const CallbackBase &cb) |
| Connect a TraceSource to a Callback with a context. More... | |
| bool | TraceConnectWithoutContext (std::string name, const CallbackBase &cb) |
| Connect a TraceSource to a Callback without a context. More... | |
| bool | TraceDisconnect (std::string name, std::string context, const CallbackBase &cb) |
| Disconnect from a TraceSource a Callback previously connected with a context. More... | |
| bool | TraceDisconnectWithoutContext (std::string name, const CallbackBase &cb) |
| Disconnect from a TraceSource a Callback previously connected without a context. More... | |
Static Public Member Functions | |
| static TypeId | GetTypeId () |
| Get the type ID. More... | |
Static Public Member Functions inherited from ns3::Header | |
| static TypeId | GetTypeId () |
| Get the type ID. More... | |
Static Public Member Functions inherited from ns3::Chunk | |
| static TypeId | GetTypeId () |
| Get the type ID. More... | |
Static Public Member Functions inherited from ns3::ObjectBase | |
| static TypeId | GetTypeId () |
| Get the type ID. More... | |
Private Attributes | |
| union { | |
| uint32_t m_auxKeyIdKeySrc32 | |
| Auxiliary security header - Key Source (4 Octets) More... | |
| uint64_t m_auxKeyIdKeySrc64 | |
| Auxiliary security header - Key Source (8 Octets) More... | |
| }; | |
| Auxiliary security header. More... | |
| uint16_t | m_addrDstPanId |
| Dst PAN id (0 or 2 Octets) More... | |
| Mac64Address | m_addrExtDstAddr |
| Dst Ext addr (0 or 8 Octets) More... | |
| Mac64Address | m_addrExtSrcAddr |
| Src Ext addr (0 or 8 Octets) More... | |
| Mac16Address | m_addrShortDstAddr |
| Dst Short addr (0 or 2 Octets) More... | |
| Mac16Address | m_addrShortSrcAddr |
| Src Short addr (0 or 2 Octets) More... | |
| uint16_t | m_addrSrcPanId |
| Src PAN id (0 or 2 Octets) More... | |
| uint32_t | m_auxFrmCntr |
| Auxiliary security header - Frame Counter (4 Octets) More... | |
| uint8_t | m_auxKeyIdKeyIndex |
| Auxiliary security header - Key Index (1 Octet) More... | |
| uint8_t | m_fctrlAckReq |
| Frame Control field Bit 5. More... | |
| uint8_t | m_fctrlDstAddrMode |
| Frame Control field Bit 10-11 = 0 - No DstAddr, 2 - ShtDstAddr, 3 - ExtDstAddr. More... | |
| uint8_t | m_fctrlFrmPending |
| Frame Control field Bit 4. More... | |
| uint8_t | m_fctrlFrmType |
| Frame Control field Bit 0-2 = 0 - Beacon, 1 - Data, 2 - Ack, 3 - Command. More... | |
| uint8_t | m_fctrlFrmVer |
| Frame Control field Bit 12-13. More... | |
| uint8_t | m_fctrlPanIdComp |
| Frame Control field Bit 6 = 0 - no compression, 1 - using only DstPanId for both Src and DstPanId. More... | |
| uint8_t | m_fctrlReserved |
| Frame Control field Bit 7-9. More... | |
| uint8_t | m_fctrlSecU |
| Frame Control field Bit 3 = 0 - no AuxSecHdr , 1 - security enabled AuxSecHdr present. More... | |
| uint8_t | m_fctrlSrcAddrMode |
| Frame Control field Bit 14-15 = 0 - No SrcAddr, 2 - ShtSrcAddr, 3 - ExtSrcAddr. More... | |
| uint8_t | m_secctrlKeyIdMode |
| Auxiliary security header - Security Control field - Bit 3-4 will indicate size of Key Id. More... | |
| uint8_t | m_secctrlReserved |
| Auxiliary security header - Security Control field - Bit 5-7. More... | |
| uint8_t | m_secctrlSecLevel |
| Auxiliary security header - Security Control field - Bit 0-2. More... | |
| uint8_t | m_SeqNum |
| Sequence Number (1 Octet) More... | |
Additional Inherited Members | |
Protected Member Functions inherited from ns3::ObjectBase | |
| void | ConstructSelf (const AttributeConstructionList &attributes) |
| Complete construction of ObjectBase; invoked by derived classes. More... | |
| virtual void | NotifyConstructionCompleted () |
| Notifier called once the ObjectBase is fully constructed. More... | |
Related Functions inherited from ns3::ObjectBase | |
| static TypeId | GetObjectIid () |
| Ensure the TypeId for ObjectBase gets fully configured to anchor the inheritance tree properly. More... | |
Represent the Mac Header with the Frame Control and Sequence Number fields.
Definition at line 51 of file lr-wpan-mac-header.h.
The addressing mode types, see IEEE 802.15.4-2006, Table 80.
| Enumerator | |
|---|---|
| NOADDR | |
| RESADDR | |
| SHORTADDR | |
| EXTADDR | |
Definition at line 69 of file lr-wpan-mac-header.h.
The addressing mode types, see IEEE 802.15.4-2006, Table 80.
| Enumerator | |
|---|---|
| IMPLICIT | |
| NOKEYSOURCE | |
| SHORTKEYSOURCE | |
| LONGKEYSOURCE | |
Definition at line 80 of file lr-wpan-mac-header.h.
The possible MAC types, see IEEE 802.15.4-2006, Table 79.
Definition at line 57 of file lr-wpan-mac-header.h.
| ns3::LrWpanMacHeader::LrWpanMacHeader | ( | ) |
Definition at line 30 of file lr-wpan-mac-header.cc.
References LRWPAN_MAC_DATA, NOADDR, SetDstAddrMode(), SetFrameVer(), SetFrmCtrlRes(), SetNoAckReq(), SetNoFrmPend(), SetNoPanIdComp(), SetSecDisable(), SetSrcAddrMode(), and SetType().
Here is the call graph for this function:| ns3::LrWpanMacHeader::LrWpanMacHeader | ( | LrWpanMacType | wpanMacType, |
| uint8_t | seqNum | ||
| ) |
Constructor.
| wpanMacType | the header MAC type |
| seqNum | the sequence number |
Definition at line 43 of file lr-wpan-mac-header.cc.
References NOADDR, SetDstAddrMode(), SetFrameVer(), SetFrmCtrlRes(), SetNoAckReq(), SetNoFrmPend(), SetNoPanIdComp(), SetSecDisable(), SetSeqNum(), SetSrcAddrMode(), and SetType().
Here is the call graph for this function:
|
override |
Definition at line 57 of file lr-wpan-mac-header.cc.
|
overridevirtual |
| start | an iterator which points to where the header should read from. |
This method is used by Packet::RemoveHeader to re-create a header from the byte buffer of a packet. The data read is expected to match bit-for-bit the representation of this header in real networks.
Note that data is not actually removed from the buffer to which the iterator points. Both Packet::RemoveHeader() and Packet::PeekHeader() call Deserialize(), but only the RemoveHeader() has additional statements to remove the header bytes from the underlying buffer and associated metadata.
Implements ns3::Header.
Definition at line 671 of file lr-wpan-mac-header.cc.
References EXTADDR, ns3::Buffer::Iterator::GetDistanceFrom(), IMPLICIT, IsPanIdComp(), IsSecEnable(), LONGKEYSOURCE, m_addrDstPanId, m_addrExtDstAddr, m_addrExtSrcAddr, m_addrShortDstAddr, m_addrShortSrcAddr, m_addrSrcPanId, m_fctrlDstAddrMode, m_fctrlSrcAddrMode, m_secctrlKeyIdMode, NOADDR, NOKEYSOURCE, ns3::ReadFrom(), ns3::Buffer::Iterator::ReadLsbtohU16(), ns3::Buffer::Iterator::ReadLsbtohU32(), ns3::Buffer::Iterator::ReadLsbtohU64(), ns3::Buffer::Iterator::ReadU8(), SetFrameControl(), SetFrmCounter(), SetKeyId(), SetSecControl(), SetSeqNum(), SHORTADDR, SHORTKEYSOURCE, and two-ray-to-three-gpp-ch-calibration::start.
Here is the call graph for this function:| uint8_t ns3::LrWpanMacHeader::GetDstAddrMode | ( | ) | const |
Get the Dest.
Addressing Mode of Frame control field
Definition at line 127 of file lr-wpan-mac-header.cc.
References m_fctrlDstAddrMode.
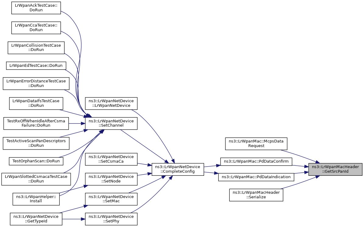
Referenced by ns3::LrWpanMac::EnqueueInd(), ns3::LrWpanMac::McpsDataRequest(), ns3::LrWpanMac::PdDataConfirm(), ns3::LrWpanMac::PdDataIndication(), and ns3::LrWpanMac::RemovePendTxQElement().
Here is the caller graph for this function:| uint16_t ns3::LrWpanMacHeader::GetDstPanId | ( | ) | const |
Get the Destination PAN ID.
Definition at line 151 of file lr-wpan-mac-header.cc.
References m_addrDstPanId.
Referenced by ns3::LrWpanMac::McpsDataRequest(), ns3::LrWpanMac::PdDataIndication(), ns3::LrWpanMac::PrintTxQueue(), and Serialize().
Here is the caller graph for this function:| Mac64Address ns3::LrWpanMacHeader::GetExtDstAddr | ( | ) | const |
Get the Destination Extended address.
Definition at line 163 of file lr-wpan-mac-header.cc.
References m_addrExtDstAddr.
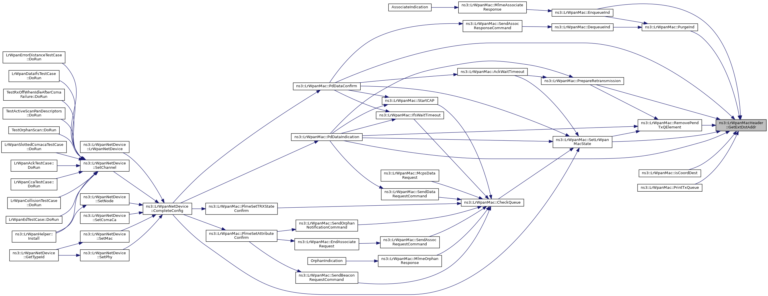
Referenced by ns3::LrWpanMac::EnqueueInd(), ns3::LrWpanMac::isCoordDest(), ns3::LrWpanMac::PdDataConfirm(), ns3::LrWpanMac::PdDataIndication(), ns3::LrWpanMac::PrepareRetransmission(), ns3::LrWpanMac::PrintTxQueue(), ns3::LrWpanMac::PurgeInd(), ns3::LrWpanMac::RemovePendTxQElement(), and ns3::LrWpanMac::SetLrWpanMacState().
Here is the caller graph for this function:| Mac64Address ns3::LrWpanMacHeader::GetExtSrcAddr | ( | ) | const |
Get the Source Extended address.
Definition at line 181 of file lr-wpan-mac-header.cc.
References m_addrExtSrcAddr.
Referenced by ns3::LrWpanMac::EnqueueInd(), ns3::LrWpanMac::PdDataConfirm(), ns3::LrWpanMac::PdDataIndication(), ns3::LrWpanMac::PrepareRetransmission(), ns3::LrWpanMac::PurgeInd(), ns3::LrWpanMac::SendAssocResponseCommand(), and ns3::LrWpanMac::SetLrWpanMacState().
Here is the caller graph for this function:| uint16_t ns3::LrWpanMacHeader::GetFrameControl | ( | ) | const |
Get the Frame control field.
Definition at line 80 of file lr-wpan-mac-header.cc.
References m_fctrlAckReq, m_fctrlDstAddrMode, m_fctrlFrmPending, m_fctrlFrmType, m_fctrlFrmVer, m_fctrlPanIdComp, m_fctrlReserved, m_fctrlSecU, and m_fctrlSrcAddrMode.
Referenced by Serialize().
Here is the caller graph for this function:| uint8_t ns3::LrWpanMacHeader::GetFrameVer | ( | ) | const |
Get the Frame Version of Frame control field.
Definition at line 133 of file lr-wpan-mac-header.cc.
References m_fctrlFrmVer.
Referenced by ns3::LrWpanMac::PdDataIndication().
Here is the caller graph for this function:| uint32_t ns3::LrWpanMacHeader::GetFrmCounter | ( | ) | const |
Get the Auxiliary Security Header - Frame Counter Octets.
Definition at line 199 of file lr-wpan-mac-header.cc.
References m_auxFrmCntr.
Referenced by Serialize().
Here is the caller graph for this function:| uint8_t ns3::LrWpanMacHeader::GetFrmCtrlRes | ( | ) | const |
Get the Reserved bits of Frame control field.
Definition at line 121 of file lr-wpan-mac-header.cc.
References m_fctrlReserved.
|
overridevirtual |
Get the most derived TypeId for this Object.
This method is typically implemented by ns3::Object::GetInstanceTypeId but some classes which derive from ns3::ObjectBase directly have to implement it themselves.
Implements ns3::ObjectBase.
Definition at line 453 of file lr-wpan-mac-header.cc.
References GetTypeId().
Here is the call graph for this function:| uint8_t ns3::LrWpanMacHeader::GetKeyIdIndex | ( | ) | const |
Get the Auxiliary Security Header - Key Identifier - Key Index.
Definition at line 235 of file lr-wpan-mac-header.cc.
References m_auxKeyIdKeyIndex.
Referenced by Serialize().
Here is the caller graph for this function:| uint8_t ns3::LrWpanMacHeader::GetKeyIdMode | ( | ) | const |
Get the Auxiliary Security Header - Security Control - Key Identifier Mode bits.
Definition at line 211 of file lr-wpan-mac-header.cc.
References m_secctrlKeyIdMode.
| uint32_t ns3::LrWpanMacHeader::GetKeyIdSrc32 | ( | ) | const |
Get the Auxiliary Security Header - Key Identifier - Key Source (2 Octets)
Definition at line 223 of file lr-wpan-mac-header.cc.
References m_auxKeyIdKeySrc32.
Referenced by Serialize().
Here is the caller graph for this function:| uint64_t ns3::LrWpanMacHeader::GetKeyIdSrc64 | ( | ) | const |
Get the Auxiliary Security Header - Key Identifier - Key Source (4 Octets)
Definition at line 229 of file lr-wpan-mac-header.cc.
References m_auxKeyIdKeySrc64.
Referenced by Serialize().
Here is the caller graph for this function:| uint8_t ns3::LrWpanMacHeader::GetSecControl | ( | ) | const |
Get the Auxiliary Security Header - Security Control Octet.
Definition at line 187 of file lr-wpan-mac-header.cc.
References m_secctrlKeyIdMode, m_secctrlReserved, and m_secctrlSecLevel.
Referenced by Serialize().
Here is the caller graph for this function:| uint8_t ns3::LrWpanMacHeader::GetSecCtrlReserved | ( | ) | const |
Get the Auxiliary Security Header - Security Control - Reserved bits.
Definition at line 217 of file lr-wpan-mac-header.cc.
References m_secctrlReserved.
| uint8_t ns3::LrWpanMacHeader::GetSecLevel | ( | ) | const |
Get the Auxiliary Security Header - Security Control - Security Level bits.
Definition at line 205 of file lr-wpan-mac-header.cc.
References m_secctrlSecLevel.
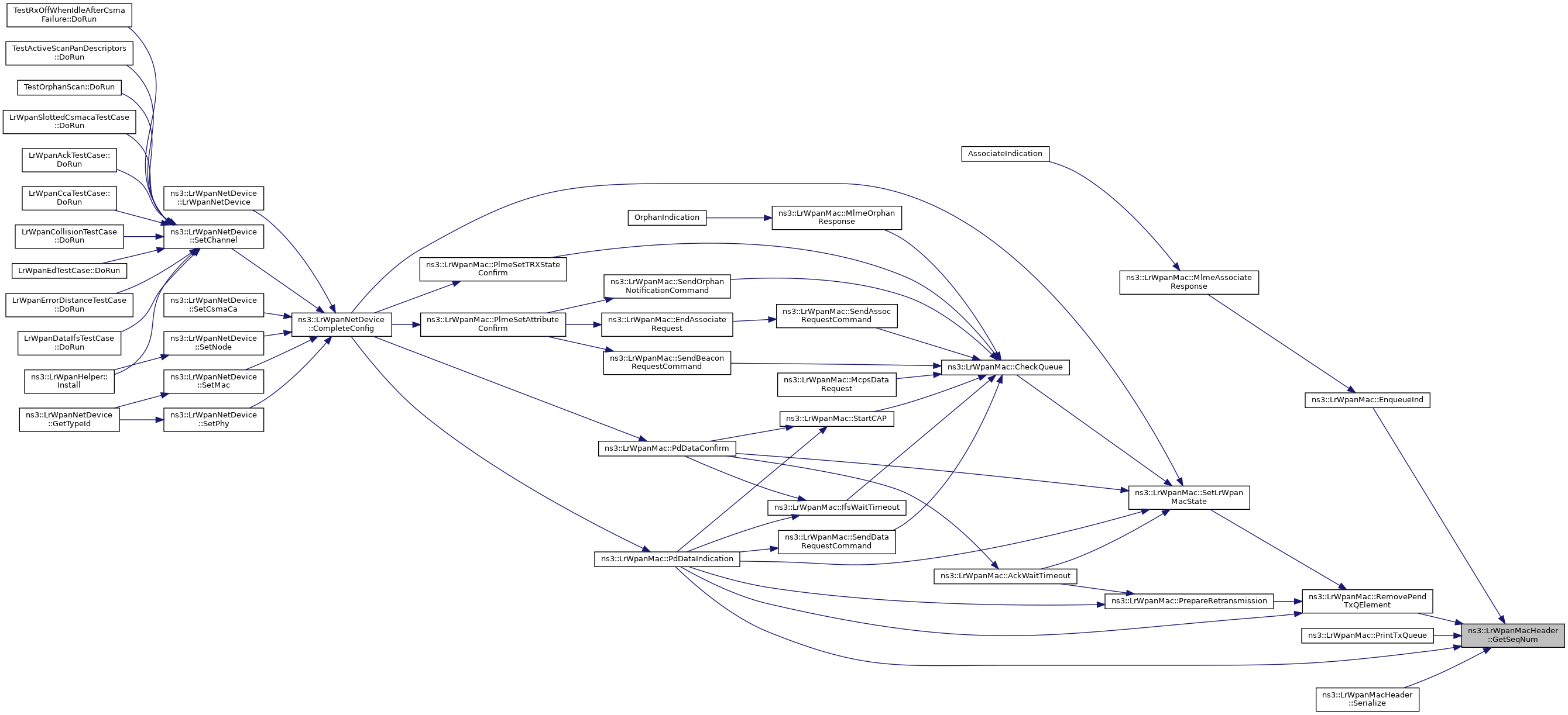
| uint8_t ns3::LrWpanMacHeader::GetSeqNum | ( | ) | const |
Get the frame Sequence number.
Definition at line 145 of file lr-wpan-mac-header.cc.
References m_SeqNum.
Referenced by ns3::LrWpanMac::EnqueueInd(), ns3::LrWpanMac::PdDataIndication(), ns3::LrWpanMac::PrintTxQueue(), ns3::LrWpanMac::RemovePendTxQElement(), and Serialize().
Here is the caller graph for this function:
|
overridevirtual |
This method is used by Packet::AddHeader to store a header into the byte buffer of a packet. This method should return the number of bytes which are needed to store the full header data by Serialize.
Implements ns3::Header.
Definition at line 526 of file lr-wpan-mac-header.cc.
References EXTADDR, IMPLICIT, IsPanIdComp(), IsSecEnable(), LONGKEYSOURCE, m_fctrlDstAddrMode, m_fctrlSrcAddrMode, m_secctrlKeyIdMode, NOADDR, NOKEYSOURCE, SHORTADDR, and SHORTKEYSOURCE.
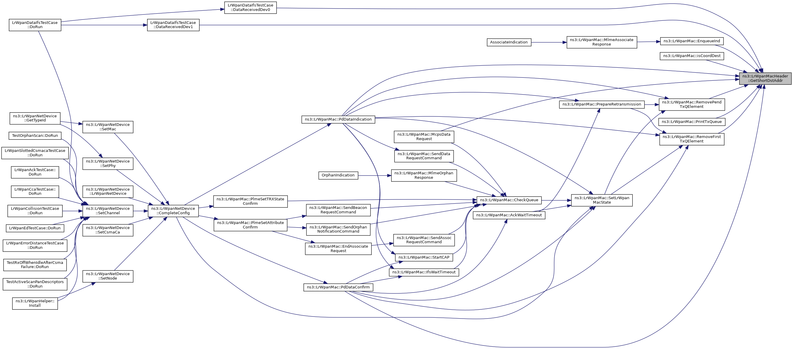
Here is the call graph for this function:| Mac16Address ns3::LrWpanMacHeader::GetShortDstAddr | ( | ) | const |
Get the Destination Short address.
Definition at line 157 of file lr-wpan-mac-header.cc.
References m_addrShortDstAddr.
Referenced by LrWpanDataIfsTestCase::DataReceivedDev0(), LrWpanDataIfsTestCase::DataReceivedDev1(), ns3::LrWpanMac::EnqueueInd(), ns3::LrWpanMac::isCoordDest(), ns3::LrWpanMac::McpsDataRequest(), ns3::LrWpanMac::PdDataConfirm(), ns3::LrWpanMac::PdDataIndication(), ns3::LrWpanMac::PrintTxQueue(), ns3::LrWpanMac::RemoveFirstTxQElement(), and ns3::LrWpanMac::RemovePendTxQElement().
Here is the caller graph for this function:| Mac16Address ns3::LrWpanMacHeader::GetShortSrcAddr | ( | ) | const |
Get the Source Short address.
Definition at line 175 of file lr-wpan-mac-header.cc.
References m_addrShortSrcAddr.
Referenced by ns3::LrWpanMac::PdDataConfirm(), and ns3::LrWpanMac::PdDataIndication().
Here is the caller graph for this function:| uint8_t ns3::LrWpanMacHeader::GetSrcAddrMode | ( | ) | const |
Get the Source Addressing Mode of Frame control field.
Definition at line 139 of file lr-wpan-mac-header.cc.
References m_fctrlSrcAddrMode.
Referenced by ns3::AnimationInterface::LrWpanPhyTxBeginTrace(), ns3::LrWpanMac::PdDataConfirm(), and ns3::LrWpanMac::PdDataIndication().
Here is the caller graph for this function:| uint16_t ns3::LrWpanMacHeader::GetSrcPanId | ( | ) | const |
Get the Source PAN ID.
Definition at line 169 of file lr-wpan-mac-header.cc.
References m_addrSrcPanId.
Referenced by ns3::LrWpanMac::McpsDataRequest(), ns3::LrWpanMac::PdDataConfirm(), ns3::LrWpanMac::PdDataIndication(), and Serialize().
Here is the caller graph for this function:| LrWpanMacHeader::LrWpanMacType ns3::LrWpanMacHeader::GetType | ( | ) | const |
Get the header type.
Definition at line 62 of file lr-wpan-mac-header.cc.
References LRWPAN_MAC_ACKNOWLEDGMENT, LRWPAN_MAC_BEACON, LRWPAN_MAC_COMMAND, LRWPAN_MAC_DATA, LRWPAN_MAC_RESERVED, and m_fctrlFrmType.
Referenced by ns3::LrWpanMac::PdDataIndication().
Here is the caller graph for this function:
|
static |
Get the type ID.
Definition at line 443 of file lr-wpan-mac-header.cc.
References ns3::TypeId::SetParent().
Referenced by GetInstanceTypeId().
Here is the call graph for this function:
Here is the caller graph for this function:| bool ns3::LrWpanMacHeader::IsAcknowledgment | ( | ) | const |
Returns true if the header is an ack.
Definition at line 253 of file lr-wpan-mac-header.cc.
References LRWPAN_MAC_ACKNOWLEDGMENT, and m_fctrlFrmType.
Referenced by LrWpanDataIfsTestCase::DataReceivedDev0(), ns3::LrWpanMac::PdDataConfirm(), and ns3::LrWpanMac::PdDataIndication().
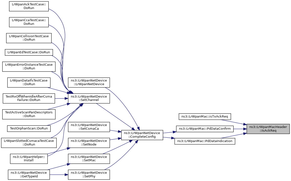
Here is the caller graph for this function:| bool ns3::LrWpanMacHeader::IsAckReq | ( | ) | const |
Check if Ack.
Request bit of Frame Control is enabled
Definition at line 109 of file lr-wpan-mac-header.cc.
References m_fctrlAckReq.
Referenced by ns3::LrWpanMac::isTxAckReq(), ns3::LrWpanMac::PdDataConfirm(), and ns3::LrWpanMac::PdDataIndication().
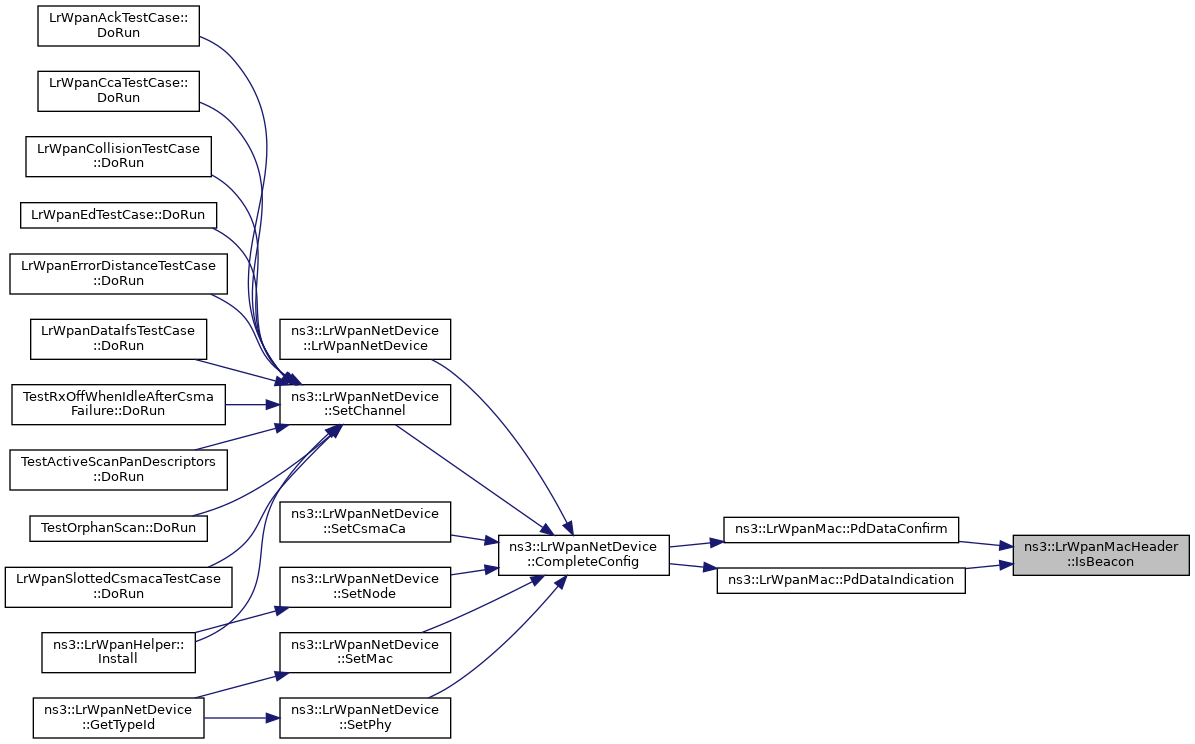
Here is the caller graph for this function:| bool ns3::LrWpanMacHeader::IsBeacon | ( | ) | const |
Returns true if the header is a beacon.
Definition at line 241 of file lr-wpan-mac-header.cc.
References LRWPAN_MAC_BEACON, and m_fctrlFrmType.
Referenced by ns3::LrWpanMac::PdDataConfirm(), and ns3::LrWpanMac::PdDataIndication().
Here is the caller graph for this function:| bool ns3::LrWpanMacHeader::IsCommand | ( | ) | const |
Returns true if the header is a command.
Definition at line 259 of file lr-wpan-mac-header.cc.
References LRWPAN_MAC_COMMAND, and m_fctrlFrmType.
Referenced by ns3::LrWpanMac::PdDataConfirm(), ns3::LrWpanMac::PdDataIndication(), ns3::LrWpanMac::PrepareRetransmission(), ns3::LrWpanMac::PrintPendingTxQueue(), ns3::LrWpanMac::PrintTxQueue(), ns3::LrWpanMac::PurgeInd(), and ns3::LrWpanMac::SetLrWpanMacState().
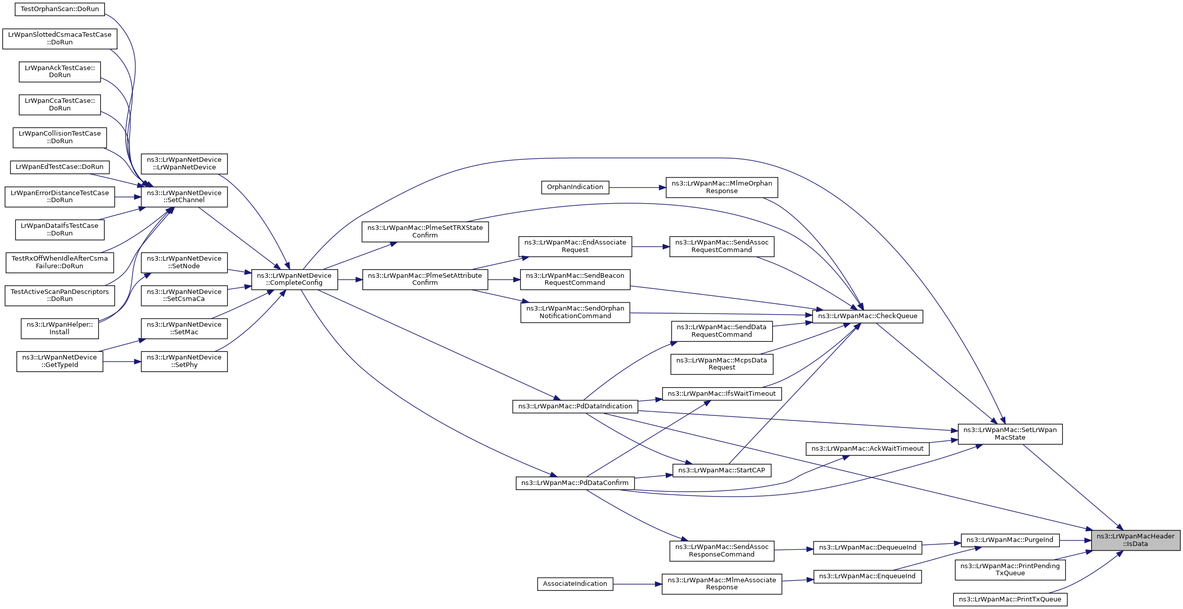
Here is the caller graph for this function:| bool ns3::LrWpanMacHeader::IsData | ( | ) | const |
Returns true if the header is a data.
Definition at line 247 of file lr-wpan-mac-header.cc.
References LRWPAN_MAC_DATA, and m_fctrlFrmType.
Referenced by ns3::LrWpanMac::PdDataIndication(), ns3::LrWpanMac::PrintPendingTxQueue(), ns3::LrWpanMac::PrintTxQueue(), ns3::LrWpanMac::PurgeInd(), and ns3::LrWpanMac::SetLrWpanMacState().
Here is the caller graph for this function:| bool ns3::LrWpanMacHeader::IsFrmPend | ( | ) | const |
Check if Frame Pending bit of Frame Control is enabled.
Definition at line 103 of file lr-wpan-mac-header.cc.
References m_fctrlFrmPending.
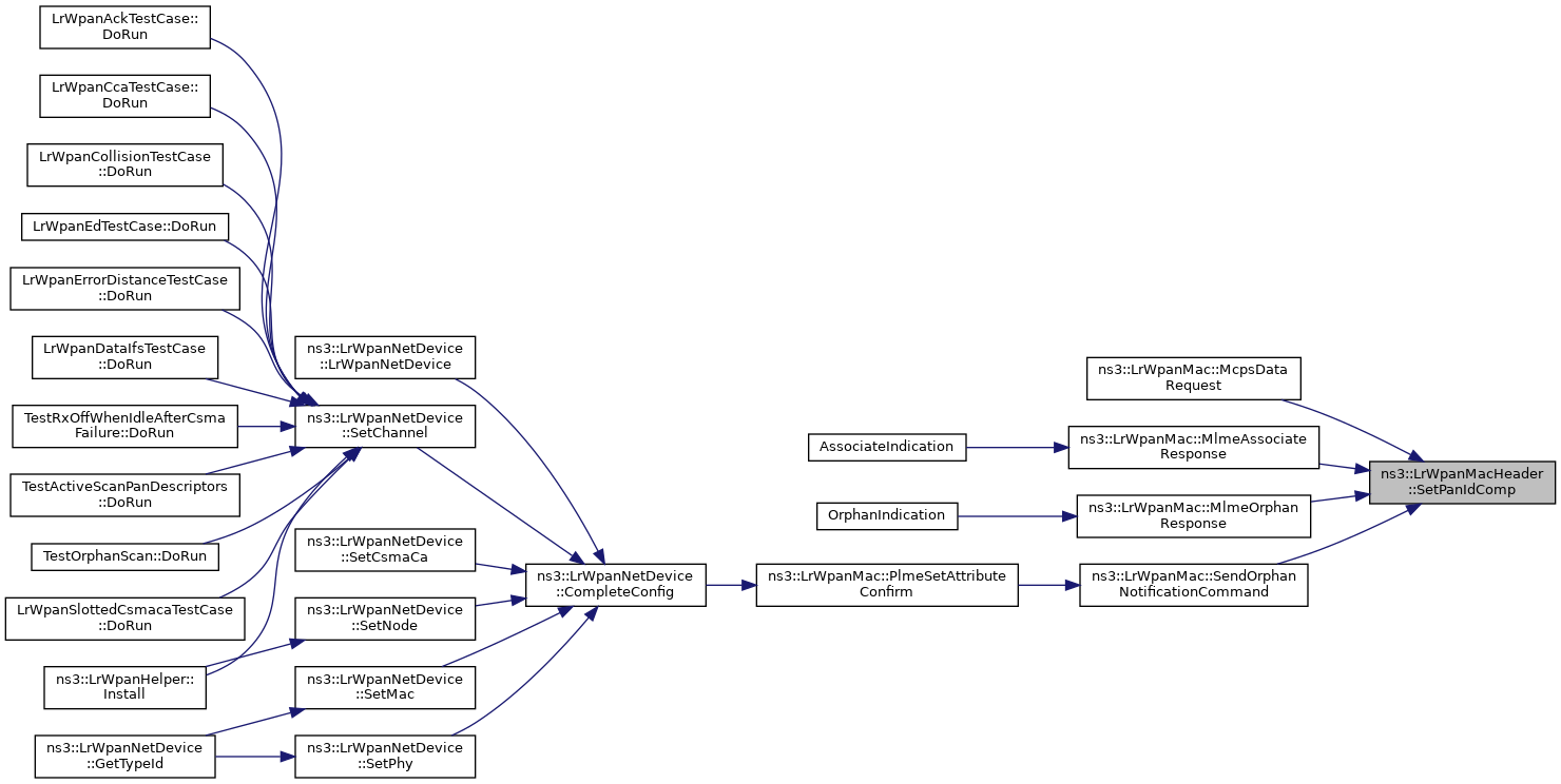
| bool ns3::LrWpanMacHeader::IsPanIdComp | ( | ) | const |
Check if PAN ID Compression bit of Frame Control is enabled.
Definition at line 115 of file lr-wpan-mac-header.cc.
References m_fctrlPanIdComp.
Referenced by Deserialize(), GetSerializedSize(), and Serialize().
Here is the caller graph for this function:| bool ns3::LrWpanMacHeader::IsSecEnable | ( | ) | const |
Check if Security Enabled bit of Frame Control is enabled.
Definition at line 97 of file lr-wpan-mac-header.cc.
References m_fctrlSecU.
Referenced by Deserialize(), GetSerializedSize(), Print(), and Serialize().
Here is the caller graph for this function:
|
overridevirtual |
| os | output stream This method is used by Packet::Print to print the content of a header as ascii data to a c++ output stream. Although the header is free to format its output as it wishes, it is recommended to follow a few rules to integrate with the packet pretty printer: start with flags, small field values located between a pair of parens. Values should be separated by whitespace. Follow the parens with the important fields, separated by whitespace. i.e.: (field1 val1 field2 val2 field3 val3) field4 val4 field5 val5 |
Implements ns3::Header.
Definition at line 459 of file lr-wpan-mac-header.cc.
References EXTADDR, IMPLICIT, IsSecEnable(), LONGKEYSOURCE, m_addrDstPanId, m_addrExtDstAddr, m_addrShortDstAddr, m_addrShortSrcAddr, m_addrSrcPanId, m_auxFrmCntr, m_auxKeyIdKeyIndex, m_auxKeyIdKeySrc32, m_auxKeyIdKeySrc64, m_fctrlAckReq, m_fctrlDstAddrMode, m_fctrlFrmPending, m_fctrlFrmType, m_fctrlFrmVer, m_fctrlPanIdComp, m_fctrlSecU, m_fctrlSrcAddrMode, m_secctrlKeyIdMode, m_secctrlSecLevel, m_SeqNum, NOADDR, NOKEYSOURCE, SHORTADDR, and SHORTKEYSOURCE.
Referenced by LrWpanPacketTestCase::DoRun().
Here is the call graph for this function:
Here is the caller graph for this function:
|
overridevirtual |
| start | an iterator which points to where the header should be written. |
This method is used by Packet::AddHeader to store a header into the byte buffer of a packet. The data written is expected to match bit-for-bit the representation of this header in a real network.
Implements ns3::Header.
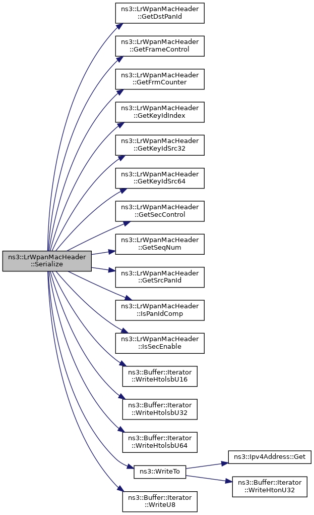
Definition at line 604 of file lr-wpan-mac-header.cc.
References EXTADDR, GetDstPanId(), GetFrameControl(), GetFrmCounter(), GetKeyIdIndex(), GetKeyIdSrc32(), GetKeyIdSrc64(), GetSecControl(), GetSeqNum(), GetSrcPanId(), IMPLICIT, IsPanIdComp(), IsSecEnable(), LONGKEYSOURCE, m_addrExtDstAddr, m_addrExtSrcAddr, m_addrShortDstAddr, m_addrShortSrcAddr, m_fctrlDstAddrMode, m_fctrlSrcAddrMode, m_secctrlKeyIdMode, NOADDR, NOKEYSOURCE, SHORTADDR, SHORTKEYSOURCE, two-ray-to-three-gpp-ch-calibration::start, ns3::Buffer::Iterator::WriteHtolsbU16(), ns3::Buffer::Iterator::WriteHtolsbU32(), ns3::Buffer::Iterator::WriteHtolsbU64(), ns3::WriteTo(), and ns3::Buffer::Iterator::WriteU8().
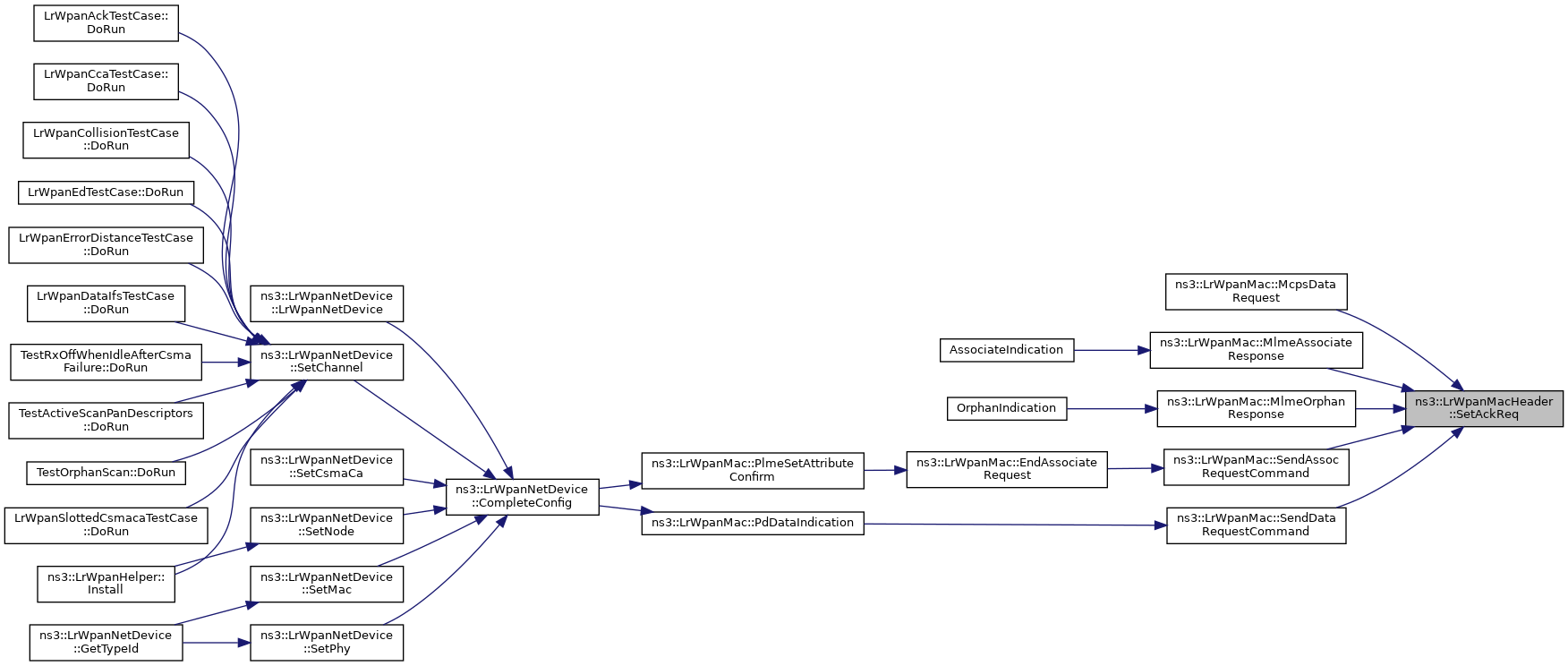
Here is the call graph for this function:| void ns3::LrWpanMacHeader::SetAckReq | ( | ) |
Set the Frame Control field "Ack. Request" bit to true.
Definition at line 309 of file lr-wpan-mac-header.cc.
References m_fctrlAckReq.
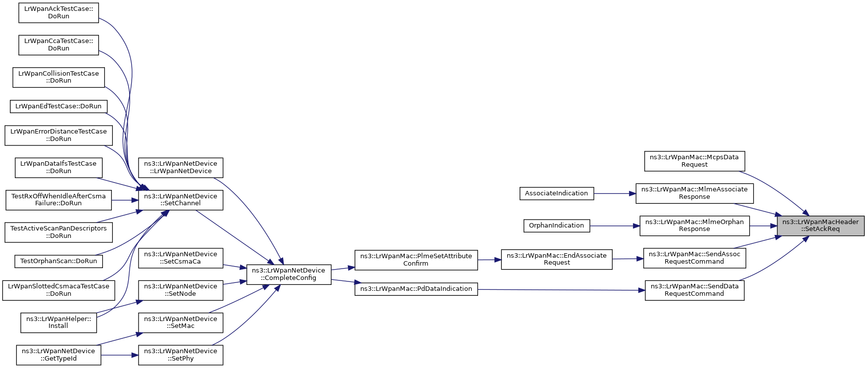
Referenced by ns3::LrWpanMac::McpsDataRequest(), ns3::LrWpanMac::MlmeAssociateResponse(), ns3::LrWpanMac::MlmeOrphanResponse(), ns3::LrWpanMac::SendAssocRequestCommand(), and ns3::LrWpanMac::SendDataRequestCommand().
Here is the caller graph for this function:| void ns3::LrWpanMacHeader::SetDstAddrFields | ( | uint16_t | panId, |
| Mac16Address | addr | ||
| ) |
Set Destination address fields.
| panId | destination PAN ID |
| addr | destination address (16 bit) |
Definition at line 377 of file lr-wpan-mac-header.cc.
References m_addrDstPanId, and m_addrShortDstAddr.
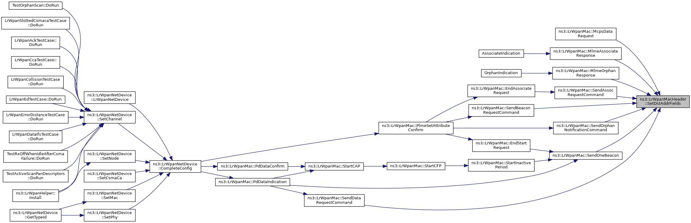
Referenced by ns3::LrWpanMac::McpsDataRequest(), ns3::LrWpanMac::MlmeAssociateResponse(), ns3::LrWpanMac::MlmeOrphanResponse(), ns3::LrWpanMac::SendAssocRequestCommand(), ns3::LrWpanMac::SendBeaconRequestCommand(), ns3::LrWpanMac::SendDataRequestCommand(), ns3::LrWpanMac::SendOneBeacon(), and ns3::LrWpanMac::SendOrphanNotificationCommand().
Here is the caller graph for this function:| void ns3::LrWpanMacHeader::SetDstAddrFields | ( | uint16_t | panId, |
| Mac64Address | addr | ||
| ) |
Set Destination address fields.
| panId | destination PAN ID |
| addr | destination address (64 bit) |
Definition at line 384 of file lr-wpan-mac-header.cc.
References m_addrDstPanId, and m_addrExtDstAddr.
| void ns3::LrWpanMacHeader::SetDstAddrMode | ( | uint8_t | addrMode | ) |
Set the Destination address mode.
| addrMode | Destination address mode |
Definition at line 339 of file lr-wpan-mac-header.cc.
References m_fctrlDstAddrMode.
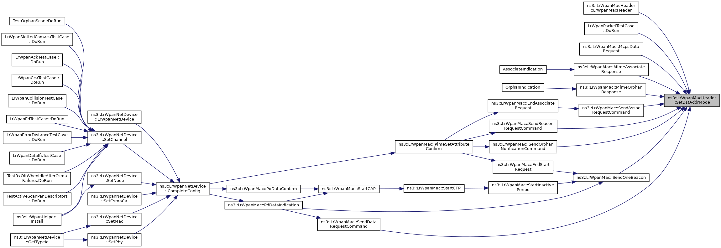
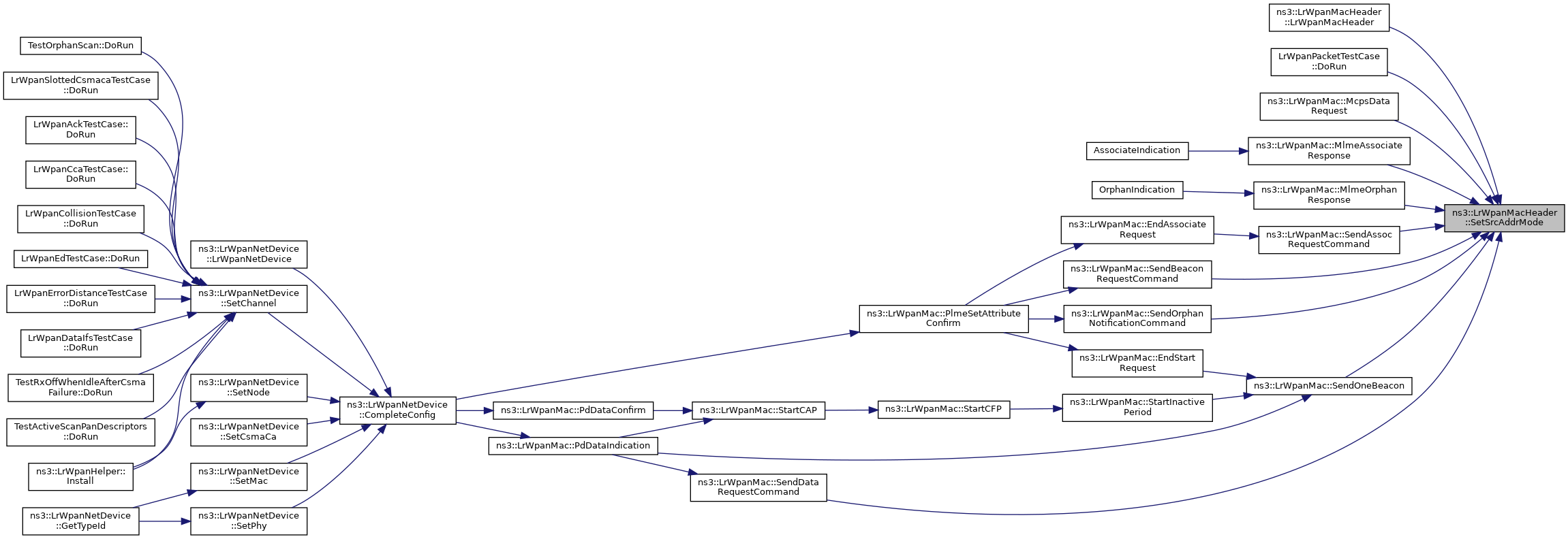
Referenced by LrWpanMacHeader(), LrWpanPacketTestCase::DoRun(), ns3::LrWpanMac::McpsDataRequest(), ns3::LrWpanMac::MlmeAssociateResponse(), ns3::LrWpanMac::MlmeOrphanResponse(), ns3::LrWpanMac::SendAssocRequestCommand(), ns3::LrWpanMac::SendBeaconRequestCommand(), ns3::LrWpanMac::SendDataRequestCommand(), ns3::LrWpanMac::SendOneBeacon(), and ns3::LrWpanMac::SendOrphanNotificationCommand().
Here is the caller graph for this function:| void ns3::LrWpanMacHeader::SetFrameControl | ( | uint16_t | frameControl | ) |
Set the whole Frame Control field.
| frameControl | the Frame Control field |
Definition at line 271 of file lr-wpan-mac-header.cc.
References m_fctrlAckReq, m_fctrlDstAddrMode, m_fctrlFrmPending, m_fctrlFrmType, m_fctrlFrmVer, m_fctrlPanIdComp, m_fctrlReserved, m_fctrlSecU, and m_fctrlSrcAddrMode.
Referenced by Deserialize().
Here is the caller graph for this function:| void ns3::LrWpanMacHeader::SetFrameVer | ( | uint8_t | ver | ) |
Set the Frame version.
| ver | frame version |
Definition at line 345 of file lr-wpan-mac-header.cc.
References m_fctrlFrmVer.
Referenced by LrWpanMacHeader(), and ns3::LrWpanMac::MlmeOrphanResponse().
Here is the caller graph for this function:| void ns3::LrWpanMacHeader::SetFrmCounter | ( | uint32_t | frmCntr | ) |
Set the auxiliary security header "Frame Counter" octet.
| frmCntr | the "Frame Counter" octet |
Definition at line 399 of file lr-wpan-mac-header.cc.
References m_auxFrmCntr.
Referenced by Deserialize().
Here is the caller graph for this function:| void ns3::LrWpanMacHeader::SetFrmCtrlRes | ( | uint8_t | res | ) |
Set the Frame Control field "Reserved" bits.
| res | reserved bits |
Definition at line 333 of file lr-wpan-mac-header.cc.
References m_fctrlReserved, and two-ray-to-three-gpp-ch-calibration::res.
Referenced by LrWpanMacHeader().
Here is the caller graph for this function:| void ns3::LrWpanMacHeader::SetFrmPend | ( | ) |
Set the Frame Control field "Frame Pending" bit to true.
Definition at line 297 of file lr-wpan-mac-header.cc.
References m_fctrlFrmPending.
| void ns3::LrWpanMacHeader::SetKeyId | ( | uint32_t | keySrc, |
| uint8_t | keyIndex | ||
| ) |
Set the Key Index and originator.
| keySrc | the originator of a group key |
| keyIndex | the Key index |
Definition at line 429 of file lr-wpan-mac-header.cc.
References m_auxKeyIdKeyIndex, and m_auxKeyIdKeySrc32.
| void ns3::LrWpanMacHeader::SetKeyId | ( | uint64_t | keySrc, |
| uint8_t | keyIndex | ||
| ) |
Set the Key Index and originator.
| keySrc | the originator of a group key |
| keyIndex | the Key index |
Definition at line 436 of file lr-wpan-mac-header.cc.
References m_auxKeyIdKeyIndex, and m_auxKeyIdKeySrc64.
| void ns3::LrWpanMacHeader::SetKeyId | ( | uint8_t | keyIndex | ) |
Set the Key Index.
| keyIndex | the Key index |
Definition at line 423 of file lr-wpan-mac-header.cc.
References m_auxKeyIdKeyIndex.
Referenced by Deserialize().
Here is the caller graph for this function:| void ns3::LrWpanMacHeader::SetKeyIdMode | ( | uint8_t | keyIdMode | ) |
Set the Security Control field "Key Identifier Mode" bits (2 bits)
| keyIdMode | the "Key Identifier Mode" bits |
Definition at line 411 of file lr-wpan-mac-header.cc.
References m_secctrlKeyIdMode.
| void ns3::LrWpanMacHeader::SetNoAckReq | ( | ) |
Set the Frame Control field "Ack. Request" bit to false.
Definition at line 315 of file lr-wpan-mac-header.cc.
References m_fctrlAckReq.
Referenced by LrWpanMacHeader(), ns3::LrWpanMac::McpsDataRequest(), ns3::LrWpanMac::SendBeaconRequestCommand(), ns3::LrWpanMac::SendOneBeacon(), and ns3::LrWpanMac::SendOrphanNotificationCommand().
Here is the caller graph for this function:| void ns3::LrWpanMacHeader::SetNoFrmPend | ( | ) |
Set the Frame Control field "Frame Pending" bit to false.
Definition at line 303 of file lr-wpan-mac-header.cc.
References m_fctrlFrmPending.
Referenced by LrWpanMacHeader().
Here is the caller graph for this function:| void ns3::LrWpanMacHeader::SetNoPanIdComp | ( | ) |
Set the Frame Control field "PAN ID Compression" bit to false.
Definition at line 327 of file lr-wpan-mac-header.cc.
References m_fctrlPanIdComp.
Referenced by LrWpanMacHeader(), LrWpanPacketTestCase::DoRun(), ns3::LrWpanMac::McpsDataRequest(), and ns3::LrWpanMac::SendBeaconRequestCommand().
Here is the caller graph for this function:| void ns3::LrWpanMacHeader::SetPanIdComp | ( | ) |
Set the Frame Control field "PAN ID Compression" bit to true.
Definition at line 321 of file lr-wpan-mac-header.cc.
References m_fctrlPanIdComp.
Referenced by ns3::LrWpanMac::McpsDataRequest(), ns3::LrWpanMac::MlmeAssociateResponse(), ns3::LrWpanMac::MlmeOrphanResponse(), and ns3::LrWpanMac::SendOrphanNotificationCommand().
Here is the caller graph for this function:| void ns3::LrWpanMacHeader::SetSecControl | ( | uint8_t | secLevel | ) |
Set the auxiliary security header "Security Control" octet.
| secLevel | the "Security Control" octet |
Definition at line 391 of file lr-wpan-mac-header.cc.
References m_secctrlKeyIdMode, m_secctrlReserved, and m_secctrlSecLevel.
Referenced by Deserialize().
Here is the caller graph for this function:| void ns3::LrWpanMacHeader::SetSecCtrlReserved | ( | uint8_t | res | ) |
Set the Security Control field "Reserved" bits (3 bits)
| res | the "Reserved" bits |
Definition at line 417 of file lr-wpan-mac-header.cc.
References m_secctrlReserved, and two-ray-to-three-gpp-ch-calibration::res.
| void ns3::LrWpanMacHeader::SetSecDisable | ( | ) |
Set the Frame Control field "Security Enabled" bit to false.
Definition at line 291 of file lr-wpan-mac-header.cc.
References m_fctrlSecU.
Referenced by LrWpanMacHeader(), LrWpanPacketTestCase::DoRun(), ns3::LrWpanMac::McpsDataRequest(), ns3::LrWpanMac::MlmeAssociateResponse(), ns3::LrWpanMac::MlmeOrphanResponse(), ns3::LrWpanMac::SendAssocRequestCommand(), ns3::LrWpanMac::SendBeaconRequestCommand(), ns3::LrWpanMac::SendDataRequestCommand(), ns3::LrWpanMac::SendOneBeacon(), and ns3::LrWpanMac::SendOrphanNotificationCommand().
Here is the caller graph for this function:| void ns3::LrWpanMacHeader::SetSecEnable | ( | ) |
Set the Frame Control field "Security Enabled" bit to true.
Definition at line 285 of file lr-wpan-mac-header.cc.
References m_fctrlSecU.
| void ns3::LrWpanMacHeader::SetSecLevel | ( | uint8_t | secLevel | ) |
Set the Security Control field "Security Level" bits (3 bits)
| secLevel | the "Security Level" bits |
Definition at line 405 of file lr-wpan-mac-header.cc.
References m_secctrlSecLevel.
| void ns3::LrWpanMacHeader::SetSeqNum | ( | uint8_t | seqNum | ) |
Set the Sequence number.
| seqNum | sequence number |
Definition at line 357 of file lr-wpan-mac-header.cc.
References m_SeqNum.
Referenced by LrWpanMacHeader(), and Deserialize().
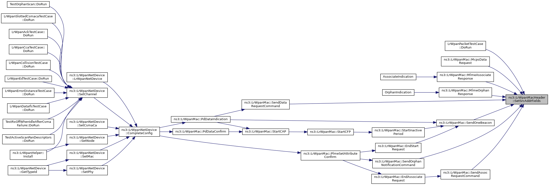
Here is the caller graph for this function:| void ns3::LrWpanMacHeader::SetSrcAddrFields | ( | uint16_t | panId, |
| Mac16Address | addr | ||
| ) |
Set Source address fields.
| panId | source PAN ID |
| addr | source address (16 bit) |
Definition at line 363 of file lr-wpan-mac-header.cc.
References m_addrShortSrcAddr, and m_addrSrcPanId.
Referenced by LrWpanPacketTestCase::DoRun(), ns3::LrWpanMac::McpsDataRequest(), ns3::LrWpanMac::MlmeAssociateResponse(), ns3::LrWpanMac::MlmeOrphanResponse(), ns3::LrWpanMac::SendAssocRequestCommand(), ns3::LrWpanMac::SendDataRequestCommand(), ns3::LrWpanMac::SendOneBeacon(), and ns3::LrWpanMac::SendOrphanNotificationCommand().
Here is the caller graph for this function:| void ns3::LrWpanMacHeader::SetSrcAddrFields | ( | uint16_t | panId, |
| Mac64Address | addr | ||
| ) |
Set Source address fields.
| panId | source PAN ID |
| addr | source address (64 bit) |
Definition at line 370 of file lr-wpan-mac-header.cc.
References m_addrExtSrcAddr, and m_addrSrcPanId.
| void ns3::LrWpanMacHeader::SetSrcAddrMode | ( | uint8_t | addrMode | ) |
Set the Source address mode.
| addrMode | Source address mode |
Definition at line 351 of file lr-wpan-mac-header.cc.
References m_fctrlSrcAddrMode.
Referenced by LrWpanMacHeader(), LrWpanPacketTestCase::DoRun(), ns3::LrWpanMac::McpsDataRequest(), ns3::LrWpanMac::MlmeAssociateResponse(), ns3::LrWpanMac::MlmeOrphanResponse(), ns3::LrWpanMac::SendAssocRequestCommand(), ns3::LrWpanMac::SendBeaconRequestCommand(), ns3::LrWpanMac::SendDataRequestCommand(), ns3::LrWpanMac::SendOneBeacon(), and ns3::LrWpanMac::SendOrphanNotificationCommand().
Here is the caller graph for this function:| void ns3::LrWpanMacHeader::SetType | ( | LrWpanMacType | wpanMacType | ) |
Set the Frame Control field "Frame Type" bits.
| wpanMacType | the frame type |
Definition at line 265 of file lr-wpan-mac-header.cc.
References m_fctrlFrmType.
Referenced by LrWpanMacHeader().
Here is the caller graph for this function:| union { ... } |
Auxiliary security header.
|
private |
Dst PAN id (0 or 2 Octets)
Definition at line 420 of file lr-wpan-mac-header.h.
Referenced by Deserialize(), GetDstPanId(), Print(), and SetDstAddrFields().
|
private |
Dst Ext addr (0 or 8 Octets)
Definition at line 422 of file lr-wpan-mac-header.h.
Referenced by Deserialize(), GetExtDstAddr(), Print(), Serialize(), and SetDstAddrFields().
|
private |
Src Ext addr (0 or 8 Octets)
Definition at line 425 of file lr-wpan-mac-header.h.
Referenced by Deserialize(), GetExtSrcAddr(), Serialize(), and SetSrcAddrFields().
|
private |
Dst Short addr (0 or 2 Octets)
Definition at line 421 of file lr-wpan-mac-header.h.
Referenced by Deserialize(), GetShortDstAddr(), Print(), Serialize(), and SetDstAddrFields().
|
private |
Src Short addr (0 or 2 Octets)
Definition at line 424 of file lr-wpan-mac-header.h.
Referenced by Deserialize(), GetShortSrcAddr(), Print(), Serialize(), and SetSrcAddrFields().
|
private |
Src PAN id (0 or 2 Octets)
Definition at line 423 of file lr-wpan-mac-header.h.
Referenced by Deserialize(), GetSrcPanId(), Print(), and SetSrcAddrFields().
|
private |
Auxiliary security header - Frame Counter (4 Octets)
Definition at line 429 of file lr-wpan-mac-header.h.
Referenced by GetFrmCounter(), Print(), and SetFrmCounter().
|
private |
Auxiliary security header - Key Index (1 Octet)
Definition at line 448 of file lr-wpan-mac-header.h.
Referenced by GetKeyIdIndex(), Print(), and SetKeyId().
| uint32_t ns3::LrWpanMacHeader::m_auxKeyIdKeySrc32 |
Auxiliary security header - Key Source (4 Octets)
Definition at line 444 of file lr-wpan-mac-header.h.
Referenced by GetKeyIdSrc32(), Print(), and SetKeyId().
| uint64_t ns3::LrWpanMacHeader::m_auxKeyIdKeySrc64 |
Auxiliary security header - Key Source (8 Octets)
Definition at line 445 of file lr-wpan-mac-header.h.
Referenced by GetKeyIdSrc64(), Print(), and SetKeyId().
|
private |
Frame Control field Bit 5.
Definition at line 406 of file lr-wpan-mac-header.h.
Referenced by GetFrameControl(), IsAckReq(), Print(), SetAckReq(), SetFrameControl(), and SetNoAckReq().
|
private |
Frame Control field Bit 10-11 = 0 - No DstAddr, 2 - ShtDstAddr, 3 - ExtDstAddr.
Definition at line 410 of file lr-wpan-mac-header.h.
Referenced by Deserialize(), GetDstAddrMode(), GetFrameControl(), GetSerializedSize(), Print(), Serialize(), SetDstAddrMode(), and SetFrameControl().
|
private |
Frame Control field Bit 4.
Definition at line 405 of file lr-wpan-mac-header.h.
Referenced by GetFrameControl(), IsFrmPend(), Print(), SetFrameControl(), SetFrmPend(), and SetNoFrmPend().
|
private |
Frame Control field Bit 0-2 = 0 - Beacon, 1 - Data, 2 - Ack, 3 - Command.
Definition at line 401 of file lr-wpan-mac-header.h.
Referenced by GetFrameControl(), GetType(), IsAcknowledgment(), IsBeacon(), IsCommand(), IsData(), Print(), SetFrameControl(), and SetType().
|
private |
Frame Control field Bit 12-13.
Definition at line 412 of file lr-wpan-mac-header.h.
Referenced by GetFrameControl(), GetFrameVer(), Print(), SetFrameControl(), and SetFrameVer().
|
private |
Frame Control field Bit 6 = 0 - no compression, 1 - using only DstPanId for both Src and DstPanId.
Definition at line 407 of file lr-wpan-mac-header.h.
Referenced by GetFrameControl(), IsPanIdComp(), Print(), SetFrameControl(), SetNoPanIdComp(), and SetPanIdComp().
|
private |
Frame Control field Bit 7-9.
Definition at line 409 of file lr-wpan-mac-header.h.
Referenced by GetFrameControl(), GetFrmCtrlRes(), SetFrameControl(), and SetFrmCtrlRes().
|
private |
Frame Control field Bit 3 = 0 - no AuxSecHdr , 1 - security enabled AuxSecHdr present.
Definition at line 403 of file lr-wpan-mac-header.h.
Referenced by GetFrameControl(), IsSecEnable(), Print(), SetFrameControl(), SetSecDisable(), and SetSecEnable().
|
private |
Frame Control field Bit 14-15 = 0 - No SrcAddr, 2 - ShtSrcAddr, 3 - ExtSrcAddr.
Definition at line 413 of file lr-wpan-mac-header.h.
Referenced by Deserialize(), GetFrameControl(), GetSerializedSize(), GetSrcAddrMode(), Print(), Serialize(), SetFrameControl(), and SetSrcAddrMode().
|
private |
Auxiliary security header - Security Control field - Bit 3-4 will indicate size of Key Id.
Definition at line 433 of file lr-wpan-mac-header.h.
Referenced by Deserialize(), GetKeyIdMode(), GetSecControl(), GetSerializedSize(), Print(), Serialize(), SetKeyIdMode(), and SetSecControl().
|
private |
Auxiliary security header - Security Control field - Bit 5-7.
Definition at line 441 of file lr-wpan-mac-header.h.
Referenced by GetSecControl(), GetSecCtrlReserved(), SetSecControl(), and SetSecCtrlReserved().
|
private |
Auxiliary security header - Security Control field - Bit 0-2.
Definition at line 432 of file lr-wpan-mac-header.h.
Referenced by GetSecControl(), GetSecLevel(), Print(), SetSecControl(), and SetSecLevel().
|
private |
Sequence Number (1 Octet)
Definition at line 417 of file lr-wpan-mac-header.h.
Referenced by GetSeqNum(), Print(), and SetSeqNum().