A Discrete-Event Network Simulator
API
Loading...
Searching...
No Matches
ns3::PointToPointChannel Class Reference

Simple Point To Point Channel. More...

#include "point-to-point-channel.h"

+ Inheritance diagram for ns3::PointToPointChannel:
+ Collaboration diagram for ns3::PointToPointChannel:

Classes

class  Link
 Wire model for the PointToPointChannel. More...
 

Public Member Functions

 PointToPointChannel ()
 Create a PointToPointChannel.
 
void Attach (Ptr< PointToPointNetDevice > device)
 Attach a given netdevice to this channel.
 
Ptr< NetDeviceGetDevice (std::size_t i) const override
 Get NetDevice corresponding to index i on this channel.
 
std::size_t GetNDevices () const override
 Get number of devices on this channel.
 
Ptr< PointToPointNetDeviceGetPointToPointDevice (std::size_t i) const
 Get PointToPointNetDevice corresponding to index i on this channel.
 
virtual bool TransmitStart (Ptr< const Packet > p, Ptr< PointToPointNetDevice > src, Time txTime)
 Transmit a packet over this channel.
 
- Public Member Functions inherited from ns3::Channel
 Channel ()
 
 ~Channel () override
 
uint32_t GetId () const
 
- Public Member Functions inherited from ns3::Object
 Object ()
 Constructor.
 
 ~Object () override
 Destructor.
 
void AggregateObject (Ptr< Object > other)
 Aggregate two Objects together.
 
void Dispose ()
 Dispose of this Object.
 
AggregateIterator GetAggregateIterator () const
 Get an iterator to the Objects aggregated to this one.
 
TypeId GetInstanceTypeId () const override
 Get the most derived TypeId for this Object.
 
template<typename T >
Ptr< T > GetObject () const
 Get a pointer to the requested aggregated Object.
 
template<>
Ptr< ObjectGetObject () const
 Specialization of () for objects of type ns3::Object.
 
template<typename T >
Ptr< T > GetObject (TypeId tid) const
 Get a pointer to the requested aggregated Object by TypeId.
 
template<>
Ptr< ObjectGetObject (TypeId tid) const
 Specialization of (TypeId tid) for objects of type ns3::Object.
 
void Initialize ()
 Invoke DoInitialize on all Objects aggregated to this one.
 
bool IsInitialized () const
 Check if the object has been initialized.
 
void UnidirectionalAggregateObject (Ptr< Object > other)
 Aggregate an Object to another Object.
 
- Public Member Functions inherited from ns3::SimpleRefCount< Object, ObjectBase, ObjectDeleter >
 SimpleRefCount ()
 Default constructor.
 
 SimpleRefCount (const SimpleRefCount &o)
 Copy constructor.
 
uint32_t GetReferenceCount () const
 Get the reference count of the object.
 
SimpleRefCountoperator= (const SimpleRefCount &o)
 Assignment operator.
 
void Ref () const
 Increment the reference count.
 
void Unref () const
 Decrement the reference count.
 
- Public Member Functions inherited from ns3::ObjectBase
virtual ~ObjectBase ()
 Virtual destructor.
 
void GetAttribute (std::string name, AttributeValue &value, bool permissive=false) const
 Get the value of an attribute, raising fatal errors if unsuccessful.
 
bool GetAttributeFailSafe (std::string name, AttributeValue &value) const
 Get the value of an attribute without raising errors.
 
void SetAttribute (std::string name, const AttributeValue &value)
 Set a single attribute, raising fatal errors if unsuccessful.
 
bool SetAttributeFailSafe (std::string name, const AttributeValue &value)
 Set a single attribute without raising errors.
 
bool TraceConnect (std::string name, std::string context, const CallbackBase &cb)
 Connect a TraceSource to a Callback with a context.
 
bool TraceConnectWithoutContext (std::string name, const CallbackBase &cb)
 Connect a TraceSource to a Callback without a context.
 
bool TraceDisconnect (std::string name, std::string context, const CallbackBase &cb)
 Disconnect from a TraceSource a Callback previously connected with a context.
 
bool TraceDisconnectWithoutContext (std::string name, const CallbackBase &cb)
 Disconnect from a TraceSource a Callback previously connected without a context.
 

Static Public Member Functions

static TypeId GetTypeId ()
 Get the TypeId.
 
- Static Public Member Functions inherited from ns3::Channel
static TypeId GetTypeId ()
 Get the type ID.
 
- Static Public Member Functions inherited from ns3::Object
static TypeId GetTypeId ()
 Register this type.
 
- Static Public Member Functions inherited from ns3::ObjectBase
static TypeId GetTypeId ()
 Get the type ID.
 

Protected Types

typedef void(* TxRxAnimationCallback) (Ptr< const Packet > packet, Ptr< NetDevice > txDevice, Ptr< NetDevice > rxDevice, Time duration, Time lastBitTime)
 TracedCallback signature for packet transmission animation events.
 

Protected Member Functions

Time GetDelay () const
 Get the delay associated with this channel.
 
Ptr< PointToPointNetDeviceGetDestination (uint32_t i) const
 Get the net-device destination.
 
Ptr< PointToPointNetDeviceGetSource (uint32_t i) const
 Get the net-device source.
 
bool IsInitialized () const
 Check to make sure the link is initialized.
 
- Protected Member Functions inherited from ns3::Object
 Object (const Object &o)
 Copy an Object.
 
virtual void DoDispose ()
 Destructor implementation.
 
virtual void DoInitialize ()
 Initialize() implementation.
 
virtual void NotifyNewAggregate ()
 Notify all Objects aggregated to this one of a new Object being aggregated.
 
- Protected Member Functions inherited from ns3::ObjectBase
void ConstructSelf (const AttributeConstructionList &attributes)
 Complete construction of ObjectBase; invoked by derived classes.
 
virtual void NotifyConstructionCompleted ()
 Notifier called once the ObjectBase is fully constructed.
 

Private Types

enum  WireState { INITIALIZING , IDLE , TRANSMITTING , PROPAGATING }
 Wire states. More...
 

Private Attributes

Time m_delay
 Propagation delay.
 
Link m_link [N_DEVICES]
 Link model.
 
std::size_t m_nDevices
 Devices of this channel.
 
TracedCallback< Ptr< const Packet >, Ptr< NetDevice >, Ptr< NetDevice >, Time, Timem_txrxPointToPoint
 The trace source for the packet transmission animation events that the device can fire.
 

Static Private Attributes

static const std::size_t N_DEVICES = 2
 Each point to point link has exactly two net devices.
 

Additional Inherited Members

Detailed Description

Simple Point To Point Channel.

This class represents a very simple point to point channel. Think full duplex RS-232 or RS-422 with null modem and no handshaking. There is no multi-drop capability on this channel – there can be a maximum of two point-to-point net devices connected.

There are two "wires" in the channel. The first device connected gets the [0] wire to transmit on. The second device gets the [1] wire. There is a state (IDLE, TRANSMITTING) associated with each wire.

See also
Attach
TransmitStart

Config Paths

ns3::PointToPointChannel is accessible through the following paths with Config::Set and Config::Connect:

  • "/NodeList/[i]/DeviceList/[i]/$ns3::WifiNetDevice/Channel/$ns3::PointToPointChannel"
  • "/NodeList/[i]/DeviceList/[i]/$ns3::WifiNetDevice/Phy/Channel/$ns3::PointToPointChannel"
  • "/NodeList/[i]/DeviceList/[i]/$ns3::WifiNetDevice/Phys/[i]/Channel/$ns3::PointToPointChannel"
  • "/ChannelList/[i]/$ns3::PointToPointChannel"

Attributes

  • Delay: Propagation delay through the channel
    • Set with class: ns3::TimeValue
    • Underlying type: Time -9.22337e+18ns:+9.22337e+18ns
    • Initial value: +0ns
    • Flags: constructwriteread
    • Support level: SUPPORTED

Attributes defined in parent class ns3::Channel

  • Id: The id (unique integer) of this Channel.
    • Set with class: ns3::UintegerValue
    • Underlying type: uint32_t 0:4294967295
    • Flags: read
    • Support level: SUPPORTED

TraceSources

Group: PointToPoint

Size of this type is 144 bytes (on a 64-bit architecture).

Definition at line 40 of file point-to-point-channel.h.

Member Typedef Documentation

◆ TxRxAnimationCallback

typedef void(* ns3::PointToPointChannel::TxRxAnimationCallback) (Ptr< const Packet > packet, Ptr< NetDevice > txDevice, Ptr< NetDevice > rxDevice, Time duration, Time lastBitTime)
protected

TracedCallback signature for packet transmission animation events.

Parameters
[in]packetThe packet being transmitted.
[in]txDevicethe TransmitTing NetDevice.
[in]rxDevicethe Receiving NetDevice.
[in]durationThe amount of time to transmit the packet.
[in]lastBitTimeLast bit receive time (relative to now)
Deprecated:
The non-const Ptr<NetDevice> argument is deprecated and will be changed to Ptr<const NetDevice> in a future release.

Definition at line 134 of file point-to-point-channel.h.

Member Enumeration Documentation

◆ WireState

Wire states.

Enumerator
INITIALIZING 

Initializing state.

IDLE 

Idle state (no transmission from NetDevice)

TRANSMITTING 

Transmitting state (data being transmitted from NetDevice.

PROPAGATING 

Propagating state (data is being propagated in the channel.

Definition at line 170 of file point-to-point-channel.h.

Constructor & Destructor Documentation

◆ PointToPointChannel()

ns3::PointToPointChannel::PointToPointChannel ( )

Create a PointToPointChannel.

By default, you get a channel that has an "infinitely" fast transmission speed and zero delay.

Definition at line 48 of file point-to-point-channel.cc.

References NS_LOG_FUNCTION_NOARGS.

Member Function Documentation

◆ Attach()

void ns3::PointToPointChannel::Attach ( Ptr< PointToPointNetDevice device)

Attach a given netdevice to this channel.

Parameters
devicepointer to the netdevice to attach to the channel

Definition at line 57 of file point-to-point-channel.cc.

References IDLE, ns3::PointToPointChannel::Link::m_dst, m_link, m_nDevices, ns3::PointToPointChannel::Link::m_src, ns3::PointToPointChannel::Link::m_state, N_DEVICES, NS_ASSERT, NS_ASSERT_MSG, and NS_LOG_FUNCTION.

Referenced by ns3::PointToPointHelper::Install().

+ Here is the caller graph for this function:

◆ GetDelay()

Time ns3::PointToPointChannel::GetDelay ( ) const
protected

Get the delay associated with this channel.

Returns
Time delay

Definition at line 122 of file point-to-point-channel.cc.

References m_delay.

Referenced by ns3::PointToPointRemoteChannel::TransmitStart().

+ Here is the caller graph for this function:

◆ GetDestination()

Ptr< PointToPointNetDevice > ns3::PointToPointChannel::GetDestination ( uint32_t  i) const
protected

Get the net-device destination.

Parameters
ithe link requested
Returns
Ptr to PointToPointNetDevice destination for the specified link

Definition at line 134 of file point-to-point-channel.cc.

References ns3::Create(), ns3::PointToPointChannel::Link::m_dst, and m_link.

Referenced by ns3::PointToPointRemoteChannel::TransmitStart().

+ Here is the call graph for this function:
+ Here is the caller graph for this function:

◆ GetDevice()

Ptr< NetDevice > ns3::PointToPointChannel::GetDevice ( std::size_t  i) const
overridevirtual

Get NetDevice corresponding to index i on this channel.

Parameters
iIndex number of the device requested
Returns
Ptr to NetDevice requested

Implements ns3::Channel.

Definition at line 115 of file point-to-point-channel.cc.

References ns3::Create(), GetPointToPointDevice(), and NS_LOG_FUNCTION_NOARGS.

+ Here is the call graph for this function:

◆ GetNDevices()

std::size_t ns3::PointToPointChannel::GetNDevices ( ) const
overridevirtual

Get number of devices on this channel.

Returns
number of devices on this channel

Implements ns3::Channel.

Definition at line 100 of file point-to-point-channel.cc.

References m_nDevices, and NS_LOG_FUNCTION_NOARGS.

◆ GetPointToPointDevice()

Ptr< PointToPointNetDevice > ns3::PointToPointChannel::GetPointToPointDevice ( std::size_t  i) const

Get PointToPointNetDevice corresponding to index i on this channel.

Parameters
iIndex number of the device requested
Returns
Ptr to PointToPointNetDevice requested

Definition at line 107 of file point-to-point-channel.cc.

References ns3::Create(), m_link, ns3::PointToPointChannel::Link::m_src, NS_ASSERT, and NS_LOG_FUNCTION_NOARGS.

Referenced by GetDevice().

+ Here is the call graph for this function:
+ Here is the caller graph for this function:

◆ GetSource()

Ptr< PointToPointNetDevice > ns3::PointToPointChannel::GetSource ( uint32_t  i) const
protected

Get the net-device source.

Parameters
ithe link requested
Returns
Ptr to PointToPointNetDevice source for the specified link

Definition at line 128 of file point-to-point-channel.cc.

References ns3::Create(), m_link, and ns3::PointToPointChannel::Link::m_src.

Referenced by ns3::PointToPointRemoteChannel::TransmitStart().

+ Here is the call graph for this function:
+ Here is the caller graph for this function:

◆ GetTypeId()

TypeId ns3::PointToPointChannel::GetTypeId ( )
static

Get the TypeId.

Returns
The TypeId for this class

Definition at line 24 of file point-to-point-channel.cc.

References m_delay, m_txrxPointToPoint, ns3::MakeTimeAccessor(), ns3::MakeTimeChecker(), ns3::MakeTraceSourceAccessor(), ns3::Seconds(), and ns3::TypeId::SetParent().

+ Here is the call graph for this function:

◆ IsInitialized()

bool ns3::PointToPointChannel::IsInitialized ( ) const
protected

Check to make sure the link is initialized.

Returns
true if initialized, asserts otherwise

Definition at line 140 of file point-to-point-channel.cc.

References INITIALIZING, m_link, and NS_ASSERT.

Referenced by ns3::PointToPointRemoteChannel::TransmitStart().

+ Here is the caller graph for this function:

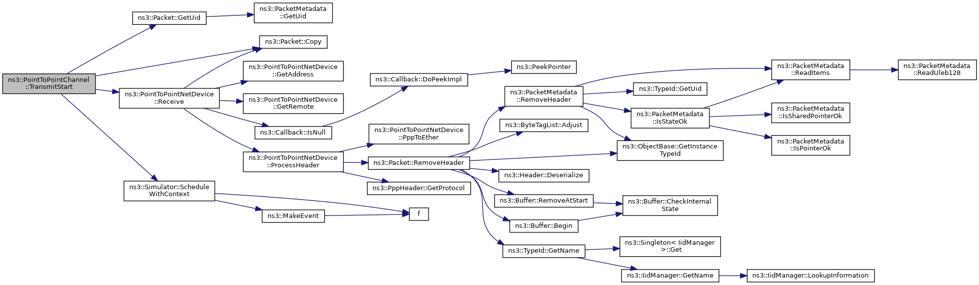
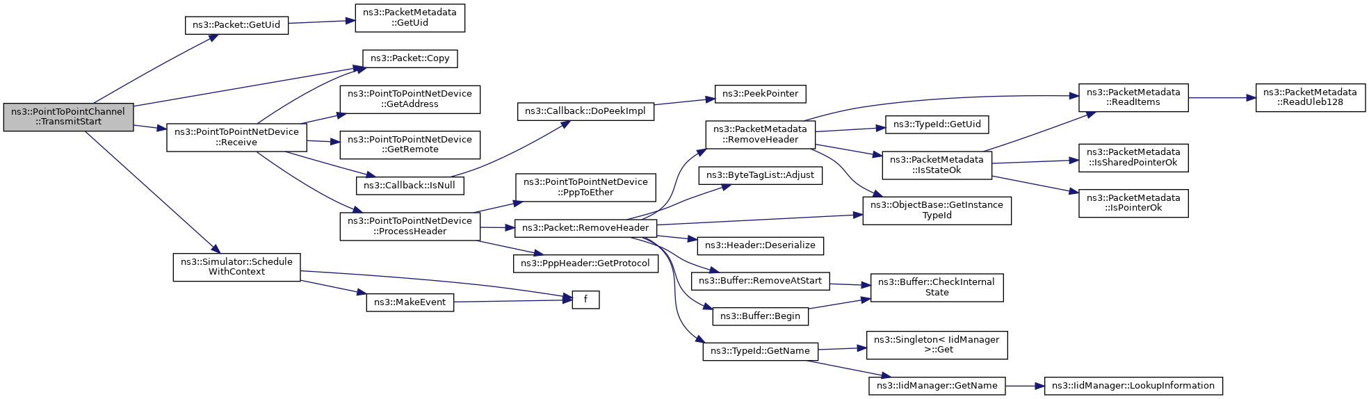
◆ TransmitStart()

bool ns3::PointToPointChannel::TransmitStart ( Ptr< const Packet p,
Ptr< PointToPointNetDevice src,
Time  txTime 
)
virtual

Transmit a packet over this channel.

Parameters
pPacket to transmit
srcSource PointToPointNetDevice
txTimeTransmit time to apply
Returns
true if successful (currently always true)

Reimplemented in ns3::PointToPointRemoteChannel.

Definition at line 78 of file point-to-point-channel.cc.

References ns3::Create(), INITIALIZING, m_delay, ns3::PointToPointChannel::Link::m_dst, m_link, ns3::PointToPointChannel::Link::m_src, m_txrxPointToPoint, NS_ASSERT, NS_LOG_FUNCTION, NS_LOG_LOGIC, ns3::PointToPointNetDevice::Receive(), and ns3::Simulator::ScheduleWithContext().

+ Here is the call graph for this function:

Member Data Documentation

◆ m_delay

Time ns3::PointToPointChannel::m_delay
private

Propagation delay.

Definition at line 144 of file point-to-point-channel.h.

Referenced by GetDelay(), GetTypeId(), and TransmitStart().

◆ m_link

Link ns3::PointToPointChannel::m_link[N_DEVICES]
private

◆ m_nDevices

std::size_t ns3::PointToPointChannel::m_nDevices
private

Devices of this channel.

Definition at line 145 of file point-to-point-channel.h.

Referenced by Attach(), and GetNDevices().

◆ m_txrxPointToPoint

TracedCallback<Ptr<const Packet>, Ptr<NetDevice>, Ptr<NetDevice>, Time, Time > ns3::PointToPointChannel::m_txrxPointToPoint
private

The trace source for the packet transmission animation events that the device can fire.

Arguments to the callback are the packet, transmitting net device, receiving net device, transmission time and packet receipt time.

See also
class CallBackTraceSource
Deprecated:
The non-const Ptr<NetDevice> argument is deprecated and will be changed to Ptr<const NetDevice> in a future release.

Definition at line 165 of file point-to-point-channel.h.

Referenced by GetTypeId(), and TransmitStart().

◆ N_DEVICES

const std::size_t ns3::PointToPointChannel::N_DEVICES = 2
staticprivate

Each point to point link has exactly two net devices.

Definition at line 142 of file point-to-point-channel.h.

Referenced by Attach().


The documentation for this class was generated from the following files: